资料中包含下列文件,点击文件名可预览资料内容






还剩3页未读,
继续阅读
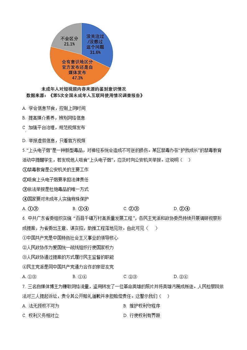
2024年广东省深圳市宝安区中考二模道德与法治试题(原卷版+解析版)
展开相关试卷
2024年广东省百校联盟中考一模道德与法治试题(原卷版+解析版):
这是一份2024年广东省百校联盟中考一模道德与法治试题(原卷版+解析版),文件包含2024年广东省百校联盟中考一模道德与法治试题原卷版docx、2024年广东省百校联盟中考一模道德与法治试题解析版docx等2份试卷配套教学资源,其中试卷共25页, 欢迎下载使用。
2024年广东省深圳市南山实验教育集团中考一模道德与法治试题(原卷版+解析版):
这是一份2024年广东省深圳市南山实验教育集团中考一模道德与法治试题(原卷版+解析版),文件包含2024年广东省深圳市南山实验教育集团中考一模道德与法治试题原卷版docx、2024年广东省深圳市南山实验教育集团中考一模道德与法治试题解析版docx等2份试卷配套教学资源,其中试卷共19页, 欢迎下载使用。
2024年广东省珠海市金湾区中考一模道德与法治试题(原卷版+解析版):
这是一份2024年广东省珠海市金湾区中考一模道德与法治试题(原卷版+解析版),文件包含2024年广东省珠海市金湾区中考一模道德与法治试题原卷版docx、2024年广东省珠海市金湾区中考一模道德与法治试题解析版docx等2份试卷配套教学资源,其中试卷共24页, 欢迎下载使用。