





山东省滕州市2023-2024学年高一下学期期中考试地理试卷(原卷版+解析版)
展开注意事项:
1.I卷为单项选择题,每小题选出答案后,用2B铅笔把答题卡上对应题目的答案标号涂黑,如需改动,用橡皮擦干净后,再选涂其他答案标号,在试题卷上作答无效。
2.Ⅱ卷在答题纸上作答。答题前,考生在答题纸上务必用直径0.5毫米黑色签字笔将自己的姓名 、准考证号填写清楚。
第 I 卷
一 、选择题(本大题共30小题,每小题 2分,共60分。在每题所列出的四个选项中,只有一项是最符合题目要求的。)
下图为世界人口分布模型图。据此完成下列小题 。
1. 该图反映人口分布特征的指标是( )
A 人口密度B. 人口数量C. 人口增长率D. 人口年龄结构
2. 图中 ①处呈现空白状的主要原因是( )
A. 地处平原B. 距海较近C. 海拔较高D. 气候湿热
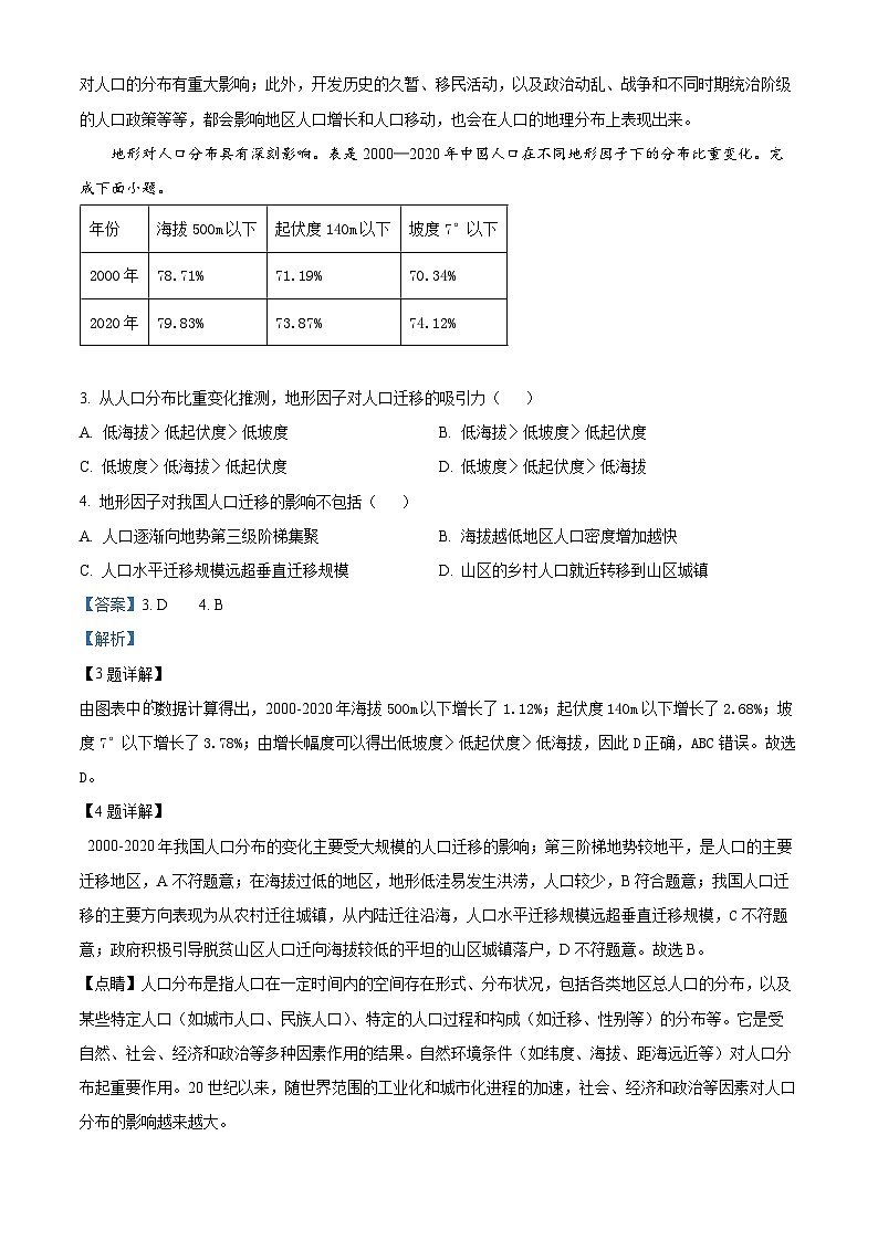
地形对人口分布具有深刻影响。表是2000—2020年中国人口在不同地形因子下的分布比重变化。完成下面小题。
3. 从人口分布比重变化推测,地形因子对人口迁移吸引力( )
A. 低海拔〉低起伏度〉低坡度B. 低海拔〉低坡度〉低起伏度
C 低坡度〉低海拔〉低起伏度D. 低坡度〉低起伏度〉低海拔
4. 地形因子对我国人口迁移的影响不包括( )
A. 人口逐渐向地势第三级阶梯集聚B. 海拔越低地区人口密度增加越快
C. 人口水平迁移规模远超垂直迁移规模D. 山区的乡村人口就近转移到山区城镇
近年来﹐我国宁夏、贵州、云南等省区成功实施了生态移民工程,大大改善了移民的生产和生活条件。完成下面小题。
5. 实施生态移民考虑的首要因素是( )
A. 人口密度B. 交通运输
C. 环境承载力D. 移民意愿
6. 生态移民工程的成功实施( )
①促进了迁入区的资源开发②缓解了迁出区人口老龄化程度
③减轻了迁入区的就业压力④实现了迁出区人口的脱贫致富
A. ①②B. ②③C. ③④D. ①④
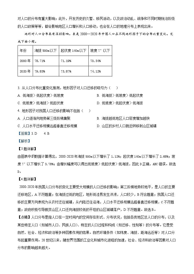
生态适度人口是指从维护生态系统稳定和保证自然资源可持续利用角度来考虑区域的适度人口规模。下表为广西、新疆、四川、内蒙古4省区生态适度人口数据。据此完成下面小题。
注:P1表示将消费水平提高到全国平均消费水平后各省区人口容量,P2表示基于全国平均生态压力指数的各省区人口容量。
7. 广西生态适度人口比新疆大的原因最可能是( )
A. 水热条件好B. 油气资源丰富
C. 地域面积大D. 地形平坦开阔
8. 推测内蒙古现实人口低于P1的主要原因是( )
A. 生态环境脆弱B. 距经济发达地区近
C. 畜牧业较发达D. 二、三产业比重低
9. 仅从全国平均生态压力指数看,人口应外迁的省区是( )
A. 广西B. 新疆C. 四川D. 内蒙古
10. 当前,为直接配套支持“三孩”政策,下列措施可行的是( )
①大幅降低房价 ②完善养老保障体系 ③发展普惠托育服务 ④增延产育假期
⑤降低家庭教育成本 ⑥提高个人所得税率
A. ①②③B. ②③④C. ③④⑤D. ④⑤⑥
已有近800年历史的广东省佛山市松塘村,倚岗列建,百巷朝塘,自然环境优美。数百年来该村文风鼎盛,人才辈出。改革开放后,随着珠江三角洲地区经济的发展,许多乡村纷纷向城镇转型,传统民居建筑受到冲击 ,但松塘村的宗祠家庙和传统民居建筑却得到了保留。2020年8月26日,松塘村入选第二批全国乡村旅游重点村名单。下图示意松塘村内部的空间结构。完成下面小题 。
11. 珠江三角洲地区经济发展对传统民居建筑产生冲击的原因是( )
A. 人口大量外出务工B. 自然环境遭受破坏
C. 居住需求日益多样化D. 乡村人口老龄化加剧
12. 松塘村的宗祠家庙和传统民居建筑得以保留的原因最可能是( )
A. 道路交通不便B. 人口增长缓慢
C. 经济发展落后D. 文化底蕴深厚
读我国某城市功能区分布简图(下图)。据此完成下面小题。
13. 下列地租曲线能正确反映沿图中POM线地租水平的是( )
A. B. C. D.
14. 在①、②、③、④四地中,可能是高级住宅区的是( )
A. ①B. ②C. ③D. ④
读“1949-2020年我国人口城镇化发展阶段划分示意图”,完成下面小题。
15. 图中①②③④分别对应的城镇化发展阶段是( )
A. 初期-初期-中期-中期B. 初期-中期-中期-后期
C 初期-中期-后期-逆城市化D. 初期-初期-中期-后期
16. 影响1992年至1997年间我国城镇化增速的主要原因是( )
A. 户籍政策全面放开B. 经济增长速度快C. 人口自然增长率高D. 环境人口容量激增
城镇发展与工业化进程关系密切,工业化与城镇化相互促进。2022年4月6日,山东省政府办公厅印发《新型城镇化建设2022年行动计划》,提出深入开展新型城镇化三年行动,促进农业转移人口全面融入城市。下图示意1960年以来山东省城镇化率与工业化率发展趋势。据此完成下面小题。
17. 山东省城镇人口数量与乡村人口数量大致相当的年份是( )
A. 1990年B. 2000年C. 2012年D. 2020年
18. 据图推断,2020年后推动山东省城镇化发展的主要产业最可能是( )
A. 高科技产业B. 服务业C. 农产品加工业D. 优质高效农业
就近城镇化是指农村人口近距离迁移到户籍所在地附近的中小城市和小城镇就业和居住,实现农民职业非农化、生活城镇化和身份市民化的过程。读就近城镇化示意图,完成下列小题 。
19. 对我国中西部地区就近城镇化贡献力最高的是( )
A. 小城镇B. 县城C. 地级市D. 省会/首府
20. 关于我国推进就近城镇化的叙述,正确的是( )
①加快中西部地区城镇化进程 ②东部地区出现逆城镇化现象 ③加快大型中心城市快速发展 ④吸引人口向中西部地区回流
A. ①②B. ②③C. ①④D. ③④
2023年9月,南美白对虾、三文鱼、大螃蟹……新疆迎来了“海鲜”大丰收。当地通过陆地上营造接近海洋的生态环境,人工养殖鱼、虾、蟹、贝各式海产品,形成了“海鲜陆养”模式。该模式不仅促进农户增收带动当地经济发展,还有利于改善生态环境。目前,新疆“海鲜”已走入国际市场,销往日本、俄罗斯、新加坡等国家。据此完成下面小题。
。
21. 与沿海渔场相比,新疆发展“海水”养殖的突出优势是( )
A. 地广人稀,水质优良B. 边境省区,便于出口
C. 气候干旱,盐湖众多D. 养殖技术水平高
22. 为促进“海鲜”进一步走入国际市场,新疆积极发展冷链物流,其目的是( )
①改善产品品质②缩短运输周期③扩大销售范围④延长销售时间
A. ①②B. ③④C. ①③D. ②④
樱桃,素有“春果第一枝”美誉,樱桃树在气温低于7.2节时才进入休眠状态,进入休眠期后必须经过一定的低温时数积累才能解除休眠,开花结果,普通的大棚种植都是在11月份开始扣棚,通过采取揭盖棚顶棉被或草帘的方法使樱桃树提前进入休眠期,次年2月开花 结果,3月上市,而山东临晌采用现代制冷降温技术,在9月底就开始扣棚,所产樱桃每斤价格可达30元左右。据此完成下列小题。
23. 下列关于普通大棚种植樱桃的做法最合理的是( )
A. 扣棚前期白天揭帘B. 扣棚前期白天盖帘
C. 扣棚后期白天盖帘D. 扣棚后期夜间揭帘
24. 山东临晌 9月底就开始扣棚种植樱桃的主要目的为( )
A. 延长生长期,提高品质B. 采摘期冷,易于储存
C. 成熟期早,抢占市场D. 制冷降温,减少病虫害
云南省东南部的哈尼族人因地制宜创造出了山地梯田稻作农耕文明,被列入世界文化 景观遗产。近年来,由于诸多原因,哈尼梯田遗产区出现部分水田变旱地的情况。但自 2008年以来,政府积极开展旱地变水田的复耕工作。下图示意当地主要粮食作物的投入产 出情况,目前杂交稻 、玉米的种植规模位居前二。据此完成下列小题。
25. 有关当地粮食作物的叙述,正确的是( )
A. 杂交稻的种植收益大,种植规模将显著扩大
B. 玉米可作为精饲料,未来将被广泛种植
C. 红米稻可开发为特色旅游产品,规模将扩大
D. 豆类作物施用的化肥 、农药最少,产品品质高
26. 推测近年来哈尼梯田遗产区,耕地经历“水改旱”和“旱改水”的主要原因是( )
①“水改旱”:减少劳动力投入②“水改旱”:获得更高经济效益③“旱改水”:调节区域气候;
④“旱改水”:保护世界文化遗产
A. ①③B. ①④C. ②③D. ②④
黑龙江齐齐哈尔依安县享有“北方瓷都”的美誉。 下图示意依安县陶瓷产业发展过程。 据此完成下列小题。
27. 促使依安县陶瓷产业形成与发展的基础是( )
A. 政策支持B. 技术先进C. 原料充足D. 地价较低
28. 推测依安县陶瓷产业未来的主要发展方向是( )
①融合文化元素,打造特色品牌 ②快速更新产品,提高交易价格
③升级生产工艺,减少能源消耗 ④扩大产业规模,提升市场竞争力
A. ①②B. ①③C. ②③D. ③④
2016年10月,由中国F企业投资的全球最大汽车玻璃单体工厂正式在美国俄亥俄州竣工投产。继后该企业又于2017年,在德国新建一座玻璃制造工厂,以满足世界知名汽车企业等欧洲汽车巨头客户的需求。其中主要产品是在俄罗斯工厂生产后,运到德国进行批量组装辅件、包边等,据此完成下面小题
29. 中国F企业在美国建厂的直接目的是( )
A. 利用当地的科技力量B. 可减少贸易障碍
C. 利用当地资金投入D. 航空运输更便利
30. 中国F企业在德国建厂其主要产品在俄罗斯生产,主要考虑俄罗斯( )
A. 矿产丰富B. 市场需求量大C. 环境优良D. 生产成本较低
第 Ⅱ卷
二、非选择题:本大题共 4小题,共40分。
31. 阅读图文资料,完成下列要求。
青藏高原属于典型的人口稀疏区,其内部人口分布地域差异显著。"祁吉线"(下图)两侧地域面积大致相同,但是东南半壁与西北半壁人口比例达到93∶7。两侧人口疏密格局长期稳定,但同时具有微变动。研究1982—2010年的青藏高原人口统计数据发现,东南半壁大多数县市的人口年均增长率在1%左右,部分县市还出现负增长,人口占比持续微降,西北半壁大多数县市的人口年均增长率超过2%,人口占比持续微增。西北半壁是地球上相对不宜人居的地区之一,并分布有可可西里、羌塘等多处国家级自然保护区,人口以从事畜牧业为主。随着人口的持续增长,西北半壁的生态环境面临巨大压力。
(1)分析青藏高原的东南半壁人口相对较多的自然原因。
(2)推测东南半壁大多数县市人口增长较慢,部分县市出现负增长的原因。
(3)为协调西北半壁日益增长的人口与生态环境保护的关系,请提出可行性建议。
32. 阅读图文材料,完成下列要求。
赫哲族主要生活在三江平原,境内河湖和沼泽遍布。赫哲族渔猎文化历史悠久,其中最吸引人的是鱼皮制衣习俗。鱼皮衣具有保暖、轻便、光滑和防水等特性。近年来,围绕赫哲族渔猎文化的旅游活动也悄然兴起。下图示意赫哲族分布区。
(1)分析历史上赫哲族鱼皮制衣习俗的形成原因。
(2)围绕赫哲族渔猎文化习俗,针对文化与旅游融合发展提出建议。
33. 阅读图文材料,完成下列要求 。
安徽铜陵白姜品质优良,当地经过 2000多年的种植,已形成独特的种植系统。姜农结合“ 苗期需三分阳 、七分阴;后期七分阳 、三分阴”等生长规律,形成了三项栽培技艺(下表),不仅提高了白姜的品质和产量,而且科学合理地利用自然资源,体现了人与自然和谐共生。下图为铜陵白姜种植景观示意图 。2023年11月,铜陵白姜种植系统被联合国粮农组织认定为全球重要农业文化遗产 。
以前,白姜是家庭作坊种植模式,产业发展缓慢。目前,铜陵实行“龙头企业+合作社+专业农户”的发展模式,初步形成了从种植、生产、加工到销售及白姜生态旅游一体化的产业格局 。
表:铜陵白姜栽培技艺
(1)从气候角度分析铜陵白姜的搭棚遮阴生长与当地自然环境的适应性。
(2)对比家庭作坊种植模式,简述铜陵当地政府积极推广“龙头企业+作社+业农户”发展模式对农户的有利影响。
(3)铜陵白姜种植系统被联合国粮农组织认定为全球重要农业文化遗产,简述其对铜陵白姜产业发展的好处 。
34. 阅读图文材料,完成下列要求 。
随着新能源汽车产业的快速发展,锂离子储能电池被广泛应用,金属锂矿资源的战略地位提升。中国是目前世界上最大的锂资源消费国,在锂生产中具备技术和资金实力,但锂资源对外依存度高。玻利维亚、阿根廷、智利边境交界处锂资源丰富,被称为“锂三角”。该地区盐湖 的卤水中锂离子浓度较高,钱等伴生元素较少,其开采方式以卤水晾晒为主。其中,阿根廷仍 以出口工业级碳酸锂为主,锂产业链、供应链不完整。在“一带一路”政策背景下,已有中国企业采取直接投资当地锂业项目的方式参与国际合作。下图示意“锂三角”地区概况。
(1)从自然资源的角度指出“锂三角”地区锂矿的开发优势 。
(2)简述中国企业直接投资阿根廷锂业项目对阿根廷的有利影响 。
年份
海拔500m以下
起伏度140m以下
坡度7°以下
2000年
78.71%
71.19%
70.34%
2020年
79.83%
73.87%
74.12%
省份
生态适度人口(万人)
P1(万人)
P2(万人)
现实人口(万人)
广西
3276.2
2970.6
7203.2
5331.4
新疆
1957.3
1937.2
4303.3
2164.4
四川
2990.3
3229.2
6574.5
9001.3
内蒙古
1825.8
3912.3
4014.3
2453.2
时间
清明前后
端午前后
立冬前后
栽培技艺
高畦高垄栽培
搭棚遮阴生长
姜阁保种催芽
姜农活动
姜农在地上开挖深沟,将出芽的 姜种播种下地,经过多次施肥培 土,使原来的沟变成垄,原来的垄 变成沟 。
嫩苗长出后,姜农 搭建姜棚,用芭茅 草铺在姜棚上 。
姜农把姜种送入竹 制阁楼,并根据温, 适当燃烧柴草取暖
广东省普宁市部分学校2023-2024学年高一下学期期中考试地理试题(原卷版+解析版): 这是一份广东省普宁市部分学校2023-2024学年高一下学期期中考试地理试题(原卷版+解析版),文件包含广东省普宁市部分学校2023-2024学年高一下学期期中考试地理试题原卷版docx、广东省普宁市部分学校2023-2024学年高一下学期期中考试地理试题解析版docx等2份试卷配套教学资源,其中试卷共20页, 欢迎下载使用。
新疆鸿德实验学校2023-2024学年高一下学期期中考试地理试卷(原卷版+解析版): 这是一份新疆鸿德实验学校2023-2024学年高一下学期期中考试地理试卷(原卷版+解析版),文件包含新疆鸿德实验学校2023-2024学年高一下学期期中考试地理试卷原卷版docx、新疆鸿德实验学校2023-2024学年高一下学期期中考试地理试卷解析版docx等2份试卷配套教学资源,其中试卷共24页, 欢迎下载使用。
山东省滕州市2023-2024学年高一下学期期中考试地理试卷: 这是一份山东省滕州市2023-2024学年高一下学期期中考试地理试卷,共11页。试卷主要包含了、三产业比重低等内容,欢迎下载使用。