眉山市彭山区第一中学2023-2024学年高一下学期4月月考生物试卷(含答案)
展开
这是一份眉山市彭山区第一中学2023-2024学年高一下学期4月月考生物试卷(含答案),共16页。试卷主要包含了单选题,读图填空题,实验探究题等内容,欢迎下载使用。
一、单选题
1.下列关于孟德尔豌豆一对相对性状的杂交实验及其解释,正确的是( )
A.孟德尔发现F2的高茎∶矮茎=3∶1,这属于假说—演绎中的“假说”内容
B.F1产生配子时,成对的遗传因子彼此分离,这属于假说—演绎中的“演绎”内容
C.F1产生配子时,显性遗传因子和隐性遗传因子彼此分离,是分离现象的本质
D.推断将F1与隐性个体测交,后代会出现两种性状且比例为1∶1,该过程属于“验证”
2.下列各项中属于相对性状的是( )
A.李清照描写海棠的词句“应是绿肥红瘦”中的“绿肥”与“红瘦”
B.新疆棉花中的长绒棉与彩色棉
C.“雄兔脚扑朔,雌兔眼迷离”中的“脚扑朔”与“眼迷离”
D.兔的长毛和短毛
3.玫瑰的花色遗传中,红花、白花为一对相对性状,受一对等位基因的控制(用R、r表示)。杂交实验结果如下表。下列有关叙述正确的是( )
A. 根据杂交组合一、二都可判断花色的显隐性
B. 红花③基因型是RR
C. 组合一后代红花基因型是RR、Rr
D. 组合二后代红花中纯合子出现的概率是1/4
4.玉米籽粒的甜和非甜为一对等位基因控制的相对性状,纯种甜玉米与纯种非甜玉米实行间行种植。收获时发现,在甜玉米的果穗上结有非甜玉米的籽粒,但在非甜玉米的果穗上找不到甜玉米的籽粒。下列分析正确的是( )
A.两种玉米果穗上的显性性状籽粒均有两种基因型,隐性性状全为纯合子
B.将甜玉米果穗上所结的非甜玉米籽粒种植后自交,可根据子代表型判断显隐性
C.非甜玉米果穗上结的非甜玉米籽粒全是纯合子
D.若非甜玉米为显性性状,则两种果穗上的非甜玉米籽粒种植后自交,子代表型分离比均为3:1
5.用纯种黄色皱粒和纯种绿色圆粒豌豆作亲本杂交获得F1,F1自交获得F2,F2中黄色圆粒、黄色皱粒、绿色圆粒、绿色皱粒的比例为9∶3∶3∶1。下列叙述错误的是( )
A.F1产生配子时控制不同性状的遗传因子自由组合
B.F2中表型为黄色圆粒豌豆中有4/9与F1基因型相同
C.可以通过对F2中绿色圆粒豌豆测交,检测其基因型
D.F2中只有三种表型的豌豆自交会产生绿色皱粒豌豆
6.如图是某对血型为A型和B型的夫妇生出孩子的可能基因型的遗传图解,图示过程与基因传递所遵循的遗传规律的对应关系是( )
A.仅过程Ⅰ,基因分离定律B.仅过程Ⅱ,基因自由组合定律
C.过程Ⅰ和Ⅱ,基因分离定律D.过程Ⅰ和Ⅱ,基因自由组合定律
7.在进行模拟孟德尔杂交实验时,某同学设置了如图所示的4个桶,桶内放入了有字母标注的小球。实验时需分别从雄1、雄2、雌1、雌2四个桶中各随机抓取一个小球,并记录字母组合,记录后将小球分别放回原处,重复10次。下列分析错误的是( )
A.第6次抓取并组合出YYRR的概率是1/16
B.雌1和雌2共同表示雌性个体的基因型为YyRr
C.从雄1和雄2中各随机取出1个球,表示雄性个体产生的配子基因型
D.从雄1、雄2、雌1、雌2中各随机抓取1个小球的基因组合类型有12种
8.某种植物的两亲本杂交,后代有8种比例接近的表现型,则亲本的基因型不可能是( )
A.aaBbcc×AabbCcB.Aabbcc×aaBBCc
C.AaBbCc×aabbccD.aabbCc×AaBbcc
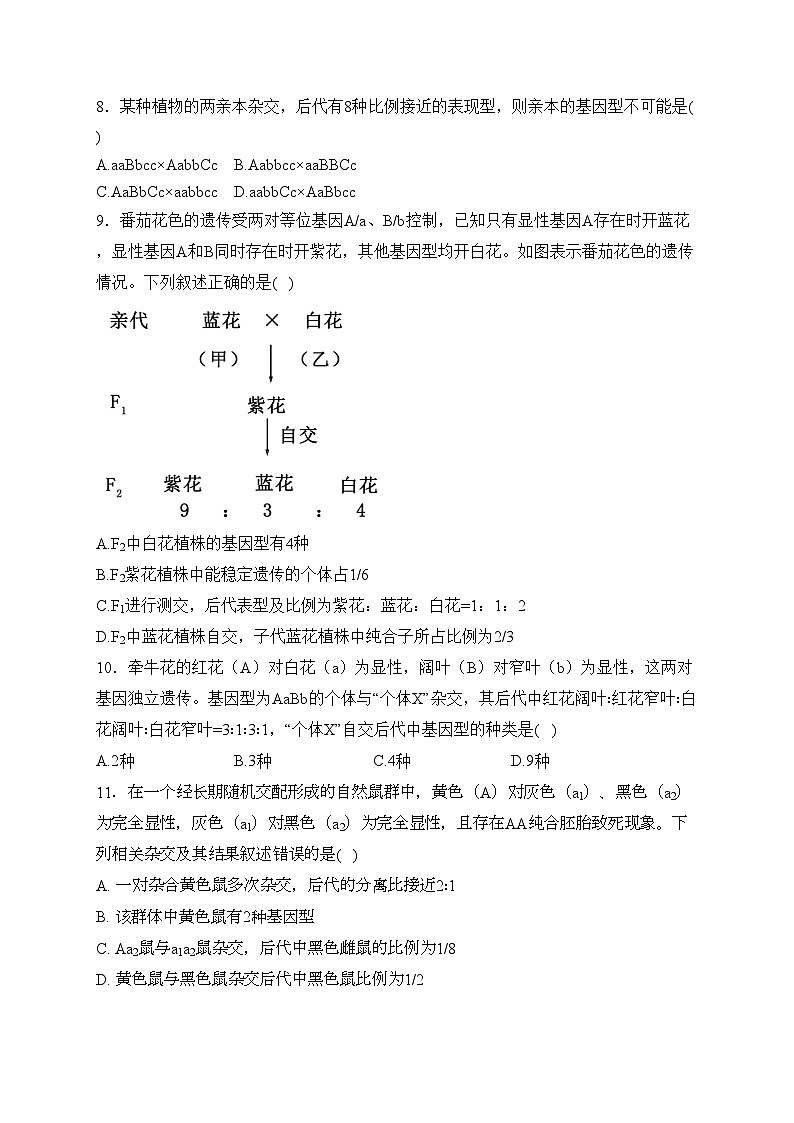
9.番茄花色的遗传受两对等位基因A/a、B/b控制,已知只有显性基因A存在时开蓝花,显性基因A和B同时存在时开紫花,其他基因型均开白花。如图表示番茄花色的遗传情况。下列叙述正确的是( )
A.F2中白花植株的基因型有4种
B.F2紫花植株中能稳定遗传的个体占1/6
C.F1进行测交,后代表型及比例为紫花:蓝花:白花=1:1:2
D.F2中蓝花植株自交,子代蓝花植株中纯合子所占比例为2/3
10.牵牛花的红花(A)对白花(a)为显性,阔叶(B)对窄叶(b)为显性,这两对基因独立遗传。基因型为AaBb的个体与“个体X”杂交,其后代中红花阔叶∶红花窄叶∶白花阔叶∶白花窄叶=3∶1∶3∶1,“个体X”自交后代中基因型的种类是( )
A.2种B.3种C.4种D.9种
11.在一个经长期随机交配形成的自然鼠群中,黄色(A)对灰色(a1)、黑色(a2)为完全显性,灰色(a1)对黑色(a2)为完全显性,且存在AA纯合胚胎致死现象。下列相关杂交及其结果叙述错误的是( )
A. 一对杂合黄色鼠多次杂交,后代的分离比接近2∶1
B. 该群体中黄色鼠有2种基因型
C. Aa2鼠与a1a2鼠杂交,后代中黑色雌鼠的比例为1/8
D. 黄色鼠与黑色鼠杂交后代中黑色鼠比例为1/2
12.兔的相对性状白毛和黑毛分别由基因A、a控制,白毛为显性。将杂合白毛个体杂交得F1F1中白毛个体随机交配得F2。下列叙述正确的是( )
A.F1中无性状分离
B.F2中黑毛个体占1/4
C.F2中纯合子与杂合子之比是4︰5
D.将F2中黑毛个体与白毛个体杂交,可推断白毛个体的基因组成
13.遗传因子组成为AA的牛与杂种公牛表现有角,杂种母牛与遗传因子组成aa的牛表现无角。现有一对有角牛交配,生下一只无角牛,此牛的性别是( )
A.雄牛B.雌牛C.雌、雄牛都可D.无法确定
14.某品种小鼠的毛色受AY、A、a三个复等位基因控制,其中AY决定黄色,A基因决定鼠色,a基因决定黑色,且AY基因纯合时会导致小鼠胚胎时期死亡。已知基因AY对A、a为显性,A对a为显性。现用一对基因型为AYA和AYa的小鼠杂交,获得F1,F1中雌雄个体自由交配得到F2,下列相关叙述正确的是( )
A.基因AY、A和a在遗传时遵循基因的自由组合定律
B.F1小鼠中黄色∶鼠色=3∶1
C.F2鼠色中杂合子占1/3
D.F2小鼠中黄色∶鼠色∶黑色=4∶3∶1
15.水稻的易倒伏(A)对抗倒伏(a)为显性,抗病(B)对易感病(b)为显性,两对等位基因独立遗传,下图表示利用品种甲和品种乙通过杂交育种方案培育优良品种 (aaBB)的过程。下列说法错误的是( )
A.自交的目的是后代出现性状分离
B.杂交育种可以将两个或多个品种的优良性状通过交配集中在一起
C.该育种过程需从F1代开始选择抗倒伏抗病植株再连续自交并逐代选育
D.连续自交是为了提高优良品种的纯合率
16.下列关于基因型和表型的叙述,不恰当的是( )
A.表型是指生物个体表现出来的性状
B.基因型是指与生物个体表型有关的基因组成
C.基因型相同的个体,其表型一般相同
D.表型相同的个体,其基因型一定相同
17.下图为水稻花粉母细胞减数分裂过程中的几幅细胞图像。下列有关叙述正确的是( )
A.图⑤所示细胞中,移向两极的染色体的基因组成一般相同
B.图③所示细胞中,非姐妹染色单体发生了互换
C.图②所示细胞中,同源染色体分离,染色体数目减半
D.上述细胞分裂图像按进行时间排序为①→⑤→③→④→②
18.以下是从减数分裂和受精作用两个方面,对遗传的稳定性和多样性的原因进行了综合概述,说法不正确的是( )
A.减数分裂和受精作用保证了每种生物前后代染色体数目的恒定
B.配子多样性的原因是非同源染色体的自由组合和四分体中非姐妹染色单体的互换
C.受精作用过程中卵细胞和精子结合的随机性,必然使后代呈现多样性
D.有性生殖与无性生殖相比,更不利于后代适应多变的自然环境
19.将自体骨髓干细胞植入胰腺组织后可分化为“胰岛样”细胞,以替代损伤的胰岛B细胞,达到治疗糖尿病的目的。下列叙述正确的是( )
A.骨髓干细胞与“胰岛样”细胞的基因组成不同,基因表达情况不同
B.骨髓干细胞与“胰岛样”细胞的基因组成相同,基因表达情况相同
C.骨髓干细胞与胰岛B细胞的基因组成相同,基因表达情况不同
D.“胰岛样”细胞与胰岛B细胞的基因组成不同,基因表达情况相同
20.大鼠经药物苯巴比妥处理后,肝细胞开始分裂导致肝脏体积增大。停药一周后,肝脏体积会恢复正常。肝脏体积恢复正常的原因是( )
A.细胞分化B.细胞衰老C.细胞凋亡D.细胞癌变
二、读图填空题
21.某雌雄同花植物中红果、黄果是一对相对性状,D控制显性性状,d控制隐性性状,如图所示,根据遗传图解回答下列问题:
(1)亲代P的红果植株与黄果植株杂交的操作过程为:去雄→套袋→传粉→再套袋,去雄的个体做_________(填父本或母本),套袋的目的是_________。
(2)红果、黄果中显性性状是_________。判断的理由是_________。
(3)F1红果的基因型是_________,F2代中红果所占比例为_________。
(4)已知一批基因型为AA和Aa的豌豆种子,其数目之比为1∶2,将这批种子种下,自然状态下(假设结实率相同)其子一代中能稳定遗传的种子所占的比例为_________。
22.甜豌豆的紫花对白花是一对相对性状,由两对等位基因(A和a、B和b)共同控制,其显性基因决定花色的过程如图所示:
(1)从图可见,紫花植株必须同时具有_________和_________基因,才可产生紫色素。
(2)基因型为AAbb和AaBb的个体,其表现型分别是_________和_________。若这两个个体杂交,子代基因型共有_________种,其中表现为紫色的基因型是_________。
(3)基因型AABB和aabb的个体杂交,得到F1,F1自交得到F2,在F2中不同于F1的表现型比例是_________;且在F2中白花植株的基因型有_________种,其中纯合子的概率占_________。若F1进行测交,后代的表型和比例应该是_________。
23.下列是有关二倍体生物的细胞分裂信息,请据下图分析回答下列问题:
(1)图1中A1B1段形成的原因是_________。图1中D1E1段可表示图3、图4、图5中的哪些细胞_________。
(2)图5细胞对应于图2中的_________段。D2E2段染色体的行为变化,与图1中的_________段变化相同。(均填字母)
(3)雄性激素能促进图3~图5中的哪一个细胞的形成?_________。图5子细胞的名称为_________。
(4)图3细胞中有_________对同源染色体。
三、实验探究题
24.现有某种植物开两性花,该植物的花色有紫色、粉色和白色三种,受A/a、B/b两对等位基因控制:当基因A和基因B同时存在时表现为紫花,当基因A存在、基因B不存在时表现为粉花,其余表现为白花。某实验小组利用若干植株进行了两组杂交实验,结果如下表所示。回答下列问题:
(1)控制该植物花色的基因的遗传_________(填“遵循”或“不遵循”)自由组合定律,判断理由是_________。
(2)甲组亲本紫花植株的基因型都是_________,甲组F1紫花植株的基因型有___________种。
(3)若要鉴定乙组F1某株紫花植株的基因型,请设计一个最简便的实验进行探究,完善以下实验思路及预期结果和结论。
①实验思路:_________,统计子代的表型及比例。
②预测结果和结论:
若子代植株中_________,则该紫花植株的基因型为_________;
若子代植株中_________,则该紫花植株的基因型为_________。
参考答案
1.答案:C
解析:A、孟德尔发现F2的高茎∶矮茎=3∶1,这是对观察到的性状分离现象进行数量统计分析后,揭示出的规律,属于假说—演绎中的“观察现象、提出问题”,A错误;
B、F1产生配子时,成对的遗传因子彼此分离,这属于假说—演绎中的“假说”内容,B错误;
C、F1产生配子时,显性遗传因子和隐性遗传因子彼此分离,是分离现象的本质,C正确;
D、推断将F1与隐性个体测交,后代会出现两种性状且比例为1∶1,该过程属于假说—演绎中的“演绎”内容,D错误。
故选C。
2.答案:D
解析:李清照描写海棠的词句“应是绿肥红瘦”中的“绿肥”描述的是海棠的绿叶,“红瘦”描述的是海棠的红花,二者不属于相对性状,A不符合题意;新疆棉花中的长绒棉与彩色棉不属于相对性状,B不符合题意;“雄兔脚扑朔,雌兔眼迷离”中的“脚扑朔”与“眼迷离”不是同一种性状,二者不属于相对性状,C不符合题意;兔的长毛和短毛是一种生物的同一性状的不同表现类型,二者属于相对性状,D符合题意。
3.答案:A
解析:A、杂交组合一中,红花①×白花②→后代全为红花,说明红花相对于白花是显性性状;杂交组合二中,红花③×红花④→后代红花:白花=3:1,说明红花相对于白花是显性性状,A正确;
B、杂交组合二中,红花③×红花④→后代性状分离为3:1,说明红花③④的基因型都是Rr,B错误;
C、杂交组合一中,红花①×白花②→后代全为红花,说明组合一后代红花基因型是Rr,C错误;
D、红花③④的基因型都是Rr,组合二后代红花(1RR、2Rr)中纯合子出现的概率是1/3,D错误。
故选A。
4.答案:B
解析:A、玉米是单性花,且雌雄同株,纯种甜玉米和非甜玉米间行种植,既有同株间的异花传粉,也有不同株间的异花传粉,隐性性状的玉米果穗上的显性性状籽粒只有一种基因型(纯合显性性状和纯合隐性性状杂交而得),显性性状的玉米果穗上的显性性状籽粒有两种基因型(一种是纯合显性性状和纯合隐性性状杂交而得,一种是纯合显性性状自交而得),A错误;
B、甜玉米果穗上所结的非甜玉米籽粒都是杂合体,将甜玉米果穗上所结的非甜玉米籽粒种植后自交,可根据子代表型判断显隐性,B正确;
C、玉米是单性花,且雌雄同株,纯种甜玉米和非甜玉米间行种植,既有同株间的异花传粉,也有不同株间的异花传粉,故非甜玉米果穗上结的非甜玉米籽粒有纯合子,也有杂合子,C错误;
D、若非甜玉米为显性性状,则甜玉米果穗上的非甜玉米籽粒自交,子代均会出现3∶1分离比;非甜玉米果穗上的非甜玉米籽粒自交,纯合的非甜玉米籽粒自交后代全为非甜性状,杂合的非甜玉米籽粒自交,子代会出现3∶1分离比,D错误。
故选B。
5.答案:D
解析:A、根据题意可知,F1的基因型可表现为AaBb,且两对等位基因的遗传遵循自由组合定律,即F1产生配子时控制不同性状的遗传因子自由组合,A正确;
B、F2的性状分离比为黄色圆粒∶黄色皱粒∶绿色圆粒∶绿色皱粒=9∶3∶3∶1,表型为黄色圆粒豌豆中有4/9与F1(AaBb)基因型相同,B正确;
C、F2中绿色圆粒豌豆的基因型可表示为aaBB和aaBb,可以通过测交,与aabb杂交,观察后代表型和比例,检测其基因型,C正确;
D、F2中产生的四种表型中均可自交产生绿色皱粒豌豆,它们的基因型可表示为AaBb(黄色圆粒)、aaBb(绿色圆粒)、Aabb(黄色皱粒)、aabb(绿色皱粒),D错误。
故选D。
6.答案:A
解析:本题考查分离定律和自由组合定律。根据题意和图示可知,人类ABO血型遗传受一组复等位基因(ⅠA、ⅠB、i)控制。过程Ⅰ是减数分裂产生配子的过程,在此过程中,等位基因彼此分离,分別进入不同配子中,因此过程Ⅰ遵循基因的分离定律;过程Ⅱ表示雌雄配子随机结合形成受精卵的过程,不能体现基因传递所遵循的遗传规律。
7.答案:D
解析:A、据图可知,雄性个体和雌性个体的基因型均为YyRr,所以每次抓取并组合出YYRR的概率是1/16,A正确;
B、雌1、雌2每个桶均表示一对等位基因,所以雌性个体的基因型为YyRr,B正确;
C、雄1、雄2每个桶均表示一对等位基因,从雄1和雄2中各随机取出1个球是模拟自由组合定律,所以表示雄性个体产生的配子基因型,C正确;
D、雄性个体和雌性个体的基因型均为YyRr,所以从雄1、雄2、雌1、雌2中各随机抓取1个小球的基因组合类型有16种,D错误。
故选D。
8.答案:B
解析:A.aaBbcc×AabbCc,后代有8种表现型,A正确;
B.Aabbcc×aaBBCc,后代有4种表现型,B错误;
C.AaBbCc×aabbcc,后代有8种表现型,C正确;
D.aabbCc×AaBbcc,后代有8种表现型,D正确。
9.答案:C
解析:A、由题干可知,白花植株的基因型为aaBB,aaBb,aabb共3种,A错误;
B、图中9:3:4为9:3:3:1的变式,故番茄花色性状的遗传遵循自由组合定律。紫花植株的基因型为A-B-,其中能稳定遗传的个体(AABB)所占比例为1/3×1/3=1/9,B错误;
C、F₁(AaBb)进行测交,即与aabb杂交,则后代基因型和比例为AaBb:aaBb:Aabb:aabb=1:1:1:1,因此表型及比例为紫花:蓝花:白花=1:1:2,C正确;
D、F₂中蓝花植株基因型为1/3AAbb、2/3AaBb,自交所得子代蓝花植株中纯合子AAbb所占比例为(1/3+2/3×1/4)÷(1-2/3×1/4)=3/5,D错误。故选C
10.答案:B
解析:AaBb与X杂交,子代中红花:白花=1:1,则亲代是Aa和aa;阔叶:窄叶=3:1,亲代基因型是Bb和Bb,所以亲代基因型是AaBb和aaBb,X是aaBb,X植株自交子代的基因型有aaBB、aaBb和aabb,共3种,ACD错误,B正确。
故选B。
11.答案:D
解析:A、一对杂合黄色鼠的基因型是Aa1(或Aa2),杂交后代的基因型是AA:Aa1 (Aa2):a1a1 (a2a2)=1:2:1,由于AA显性纯合致死,黄色:灰色(黑色)=2:1,杂合黄色鼠的基因型是Aa1和Aa2,则杂交后代的基因型是AA:Aa1:Aa2:a1a2=1:1:1:1,黄色:灰色=2:1,因此一对杂合黄色鼠多次杂交,后代的分离比接近2:1,A正确;B、该群体中黄色鼠有Aa1、Aa2种基因型,B正确;C、Aa2鼠与a1a2鼠杂交,后代中黑色雌鼠的比例为(1/4)×(1/2)=1/8,C正确;D、黄色鼠Aa1与黑色鼠a2a2杂交,后代没有黑色鼠,D错误。故选D。
12.答案:D
解析:本题主要考查分离定律的计算。杂合白毛个体(Aa) 杂交得F1,F1基因型为AA、Aa、aa,发生性状分离,A错误。F1白毛个体(1/3AA、2/3Aa)随机交配得F2,F2中黑毛个体比例为2/3×2/3×1/4=1/9,B错误。根据遗传平衡定律,F2中杂合子Aa比例为2×2/3×1/3=4/9,故纯合子与杂合子之比是5︰4,C错误。将F2中黑毛个体(aa)与白毛个体(AA或Aa)杂交,通过厚待表现型可推断白毛个体的基因组成,D正确。
13.答案:B
解析:根据题意可知,公牛中,基因型为AA和Aa都有角,aa的公牛无角;母牛中,AA有角,基因型为Aa和aa均无角;现在一对有角牛交配,即亲本公牛为AA或Aa,亲本母牛为AA,生下一只无角牛,则无角牛的基因型一定为Aa,所以这只牛的性别是雌性,B正确。
14.答案:D
解析:A、该组复等位基因位于一对同源染色体上,不遵循基因的自由组合定律,在遗传时遵循分离定律,A错误;
B、据题干信息可知,F1为1AYAY(死亡)、1AYA(黄色)、1AYa(黄色)、1Aa(鼠色),故F1小鼠中黄色∶鼠色=2:1,B错误;
CD、F1个体(AYA:AYa:Aa=1:1:1)自由交配,该群体中各种配子比例为AY∶A:a=1∶1∶1,故F2为AYAY(死亡)=1/9、AYA(黄色)=2/9、AYa(黄色)=2/9、Aa(鼠色)=2/9、AA(鼠色)=1/9、aa(黑色)=1/9,所以F2鼠色中杂合子占2/3,F2中黄色∶鼠色∶黑色=4∶3∶1,C错误,D正确。
故选D。
15.答案:C
解析:C.由图可知F2代开始出现抗倒伏抗病植株,因此要想得到优良品种(aaBB)只需让其连续自交直至不再发生性状分离,C正确。
16.答案:D
解析:A、表型是指生物个体表现出来的性状,如豌豆的高茎和矮茎,A正确;
B、基因型是指与生物个体表型有关的基因组成,如矮茎的基因型是dd,B正确;
CD、表型是基因型和环境共同作用的结果,基因型相同的个体,其表型一般相同,但表型相同,基因型不一定相同,C正确,D错误。
故选D。
17.答案:B
解析:A、图⑤所示细胞为减数第一次分裂后期,移向两极的同源染色体上可能携带等位基因,移向两极的染色体的基因组成不一定相同,A错误;
B、图③所示细胞为减数第一次分裂前期,可能发生同源染色体的非姐妹染色单体间的交叉互换,使非等位基因间发生了重组,B正确;
C、图②所示细胞为减数第二次分裂后期,不含同源染色体,由于着丝点分裂,姐妹染色单体分离,C错误;
D、题中细胞分裂图像按进行时间排序为①→③→⑤→②→④,D错误。
故选B。
18.答案:D
解析:A、减数分裂使配子的染色体数目减半,受精作用使染色体数目恢复到体细胞的数目,减数分裂和受精作用保证了每种生物前后代染色体数的恒定,维持了生物遗传的稳定性,A正确;
B、减数分裂过程中,四分体中非姐妹染色单体的互换和非同源染色体组合的多样性导致配子的多样性,B错误;
C、同一个体产生的配子多种多样,受精过程中卵细胞和精子结合的随机性,会导致同一双亲后代呈现多样性,C正确;
D、有性生殖过程产生的后代多样性有利于生物适应多变的自然环境,有利于生物在自然选择中进化,D错误。
故选D。
19.答案:C
解析:A、“胰岛样”细胞由骨髓干细胞分化形成,二者核基因组成相同,基因表达情况不同,A错误;B、“胰岛样”与由胰岛B细胞分化产生的,核基因组成相同,基因表达情况也相同,B错误;C、“胰岛样”细胞由骨髓干细胞分化形成,以替代损伤的胰岛B细胞分泌胰岛素,二者核基因组成相同,基因表达情况不同,正确;D、“胰岛样”细胞由骨髓干细胞分化而来,和胰岛B细胞是同一个体的不同类型细胞,核基因组成相同,存在基因的选择性表达,表达情况不同,D错误。
20.答案:C
解析:细胞凋亡是基因决定的细胞自动结束生命的过程,细胞凋亡是生物体正常发育的基础、能维持组织细胞数目的相对稳定。停药一周后,肝脏体积会恢复正常,这是因为细胞凋亡导致细胞数目减少,肝脏体积变小,ABD错误,C正确。
故选C。
21.答案:(1)母本;防止其他花粉的干扰
(2)红果;F1中红果自交发生性状分离
(3)Dd;3/8
(4)1/6
(5)2/3
解析:(1)题中某植物为雌雄同花植物,则亲代红果植株与黄果植株杂交的操作过程为:去雄→套袋→授粉→再套袋;需要进行去雄操作的个体作母本;套袋的目的是防止其他花粉的干扰,从而保证杂交的花粉只是由父本提供。
(2)遗传图解显示,F1红果自交后代发生了性状分离,则说明红果对黄果为显性,同时说明F1红果为杂合子,基因型为Dd。
(3)F1红果的基因型为Dd,其自交产生的F2红果的基因型是DD和Dd,根据F1个体的性状可推测亲本的基因型为Dd和dd,二者杂交产生的F1中红果(Dd)和黄果(dd)的比例为1∶1,则F2代中红果所占比例为1/2×3/4=3/8。
(4)对F1中的一株红果植株(Dd)用某种试剂处理,经检测发现其花粉中含D基因的配子只有1/2有受精能力,则精子中D∶d=1∶2,而卵细胞中D∶d=1∶1,将这种处理后的红果植株自交,产生的后代的基因型和表现型的比例为(1/3×1/2)DD∶(1/3×1/2+2/3×1/2)Dd∶(2/3×1/2)dd=1∶3∶2,即后代中能够稳定遗传的红果植株(DD)所占比例为1/6。
(5)自然状态下,豌豆为自花传粉植物,由题意可知,AA的比例为1/3,自交后代全是AA,Aa的比例为2/3,自花传粉后子代出现AA:Aa:aa=1:2:1,能稳定遗传的占2/3×1/2=1/3,所以这批种子种下后,其子一代中能稳定遗传的种子所占的比例为1/3+1/3=2/3。
22.答案:(1)A;B
(2)白花;紫花;4;AABb、AaBb
(3)7/16;5;3/7;紫花∶白花=1∶3
解析:(1)根据题图可知,甜豌豆要表现紫色就必须有能完成图中所示的反应的条件,即要能合成相应的酶A和酶B,而紫色素合成的酶由基因A和基因B共同控制,缺一不可,如少一种则为白花,因此紫花植株必须同时具有A和B基因,才可产生紫色素。
(2)基因型为A_B_才表现为紫色,其余基因型都表现为白色,因此,基因型为AAbb和AaBb的个体,其表现型分别是白花和紫花,这两个个体杂交,子代基因型有AABb、AAbb、AaBb、Aabb,共有4种,其中表现为紫色的基因型是AABb、AaBb。
(3)基因型AABB和aabb的个体杂交,F1的基因型为AaBb,F1自交得到F2,F2表现型比例为紫花(A_B_)∶白花(aaB_+A_bb+aabb)=9∶7,在F2中不同于F1(紫花)的表现型为白花,所占比例为7/16。在F2中aaB_、A_bb、aabb都表现为白色,共有2+2+1=5种基因型,其中纯合子有aaBB、AAbb和aabb,F2白花植株纯合子的概率为3/7。若F1(AaBb)进行测交,后代基因型以及比例为AaBb:aaBb:Aabb:aabb=1∶1∶1∶1,因此F1进行测交,后代的表型和比例应该是紫花∶白花=1∶3。
23.答案:
(1)DNA的复制;图3、图5
(2)E2F2;C1D1
(3)图4;卵细胞和极体
(4)4;一条染色体的两条染色单体
解析:(1)图1中A1B1段表示每条染色体上的DNA含量由1变成2,其形成的原因是DNA的复制。
(2)图5细胞处于减数第二次分裂后期,细胞核中染色体数与体细胞中的相等,对应于图2中的E2F2段。D2E2段表示着丝点(粒)分裂,姐妹染色单体分开成为染色体,这与图1中C1D1细胞中染色体变化相同。
(3)图3细胞属于植物细胞,图4细胞属于初级精母细胞,图5细胞属于次级卵母细胞,形成的子细胞名称为第二极体和卵细胞,所以雄性动物雄性激素能促进图4细胞的形成。
(4)同源染色体是形态、大小相似,一个来自父方、一个来自母方。图3细胞中有4对同源染色体,如①④为同源染色体,①⑤是两条相同的染色体,它们在前一时期是一条染色体的两条染色单体。
24.答案:(1)遵循;甲组紫花植株与紫花植株杂交得到的F1的表型及比例为紫花:粉花:白花=9:3:4,符合9:3:3:1的变式
(2)AaBb;4
(3)①让该紫花植株进行自交;②紫花:白花=3:1(或不出现粉花);AaBB;紫花:粉花:白花=9:3:4(或出现粉花);AaBb
解析:(1)由甲组紫花植株与紫花植株杂交得到的F1植株的表型及比例为紫花:粉花:白花=9:3:4,符合9:3:3:1的变式,说明这两对基因的遗传遵循自由组合定律。
(2)根据甲组杂交结果F1植株的表型及比例为紫花:粉花:白花=9:3:4,可知甲组亲本的基因型都是AaBb;由基因A和基因B同时存在时表现为紫花可知,甲组F1紫花植株的基因型有AABB、AaBB、AABb、AaBb共4种。
(3)乙组杂交实验中,根据F1植株的表型及比例为紫花:粉花=3:1可知,乙组亲本的基因型为AABb、aaBb,杂交得到的F1紫花植株的基因型有AaBB和AaBb两种。若要鉴定其基因型,根据题干得知该植物开两性花,最简便的方法是进行自交实验,故实验思路为:让该紫花植株进行自交,统计子代的表型及比例。若该紫花植株的基因型为AaBB,则自交后代的表型及比例为紫花:白花=3:1;若该紫花植株的基因型为AaBb,则自交后代的表型及比例为紫花:粉花:白花=9:3:4。
杂交组合
后代性状
一
红花①×白花②
全为红花
二
红花③×红花④
红花∶白花=3∶1
组别
亲本杂交组合
F1的表型及比例
甲
紫花×紫花
紫花:粉花:白花=9:3:4
乙
紫花×白花
紫花:粉花=3:1
相关试卷
这是一份眉山市彭山区第一中学2023-2024学年高二下学期4月月考生物试卷(含答案),共19页。试卷主要包含了单选题,实验探究题,读图填空题等内容,欢迎下载使用。
这是一份四川省眉山市彭山区第一中学2023-2024学年高一下学期4月月考生物试题(原卷版+解析版),文件包含四川省眉山市彭山区第一中学2023-2024学年高一下学期4月月考生物试题原卷版docx、四川省眉山市彭山区第一中学2023-2024学年高一下学期4月月考生物试题解析版docx等2份试卷配套教学资源,其中试卷共25页, 欢迎下载使用。
这是一份四川省眉山市彭山区第一中学2023-2024学年高二下学期4月月考生物试题(原卷版+解析版),文件包含四川省眉山市彭山区第一中学2023-2024学年高二下学期4月月考生物试题原卷版docx、四川省眉山市彭山区第一中学2023-2024学年高二下学期4月月考生物试题解析版docx等2份试卷配套教学资源,其中试卷共35页, 欢迎下载使用。

