高考语文大一轮复习(高考知识储备):专题一 正确使用词语(包括熟语)知识储备(一) 含答案
展开
这是一份高考语文大一轮复习(高考知识储备):专题一 正确使用词语(包括熟语)知识储备(一) 含答案,共6页。试卷主要包含了【不厌其详】 厌,嫌;详,详细等内容,欢迎下载使用。
1.【百里挑一】 一百个里面挑选出一个,形容难得的,非常好的。常误用为“出类拔萃”。“百里挑一”偏重于难得,“出类拔萃”偏重于超出众人。
2.【半斤八两】 旧制一斤折合十六两,半斤就是八两,比喻彼此一样,不相上下,多含贬义。常误用为“平分秋色”(指双方各占一半)。
3.【别无长物】 没有多余的东西,形容穷困或俭朴。常误用来形容没有特长。
4.【不负众望】 负,辜负,对不起;众,众人;望,期望。指为人所信服,很争气,不辜负大家的期望。常误用为“不孚众望”(不符合于众人的期望)。
5.【不刊之论】 不刊,不能消除,不可删改。不能改动或不可磨灭的言论,形容言论确当,无懈可击。常将“不刊”误解为“不刊登”或误将褒义词用作贬义词。
6.【不忍卒读】 不忍心读完,多形容文章悲惨动人。常误用来形容文章写得不好。
7.【不胜其烦】 不能忍受事物的烦琐。常误用为“不厌其烦”(不嫌麻烦)。
8.【不瘟不火】 指表演既不沉闷也不过火。常误用为“不温不火”(不冷淡也不火爆,形容平淡适中)。常用错对象。
9.【不厌其详】 厌,嫌;详,详细。不嫌详细。褒义词。常与“不厌其烦”相混,但“不厌其烦”着眼于不嫌麻烦。
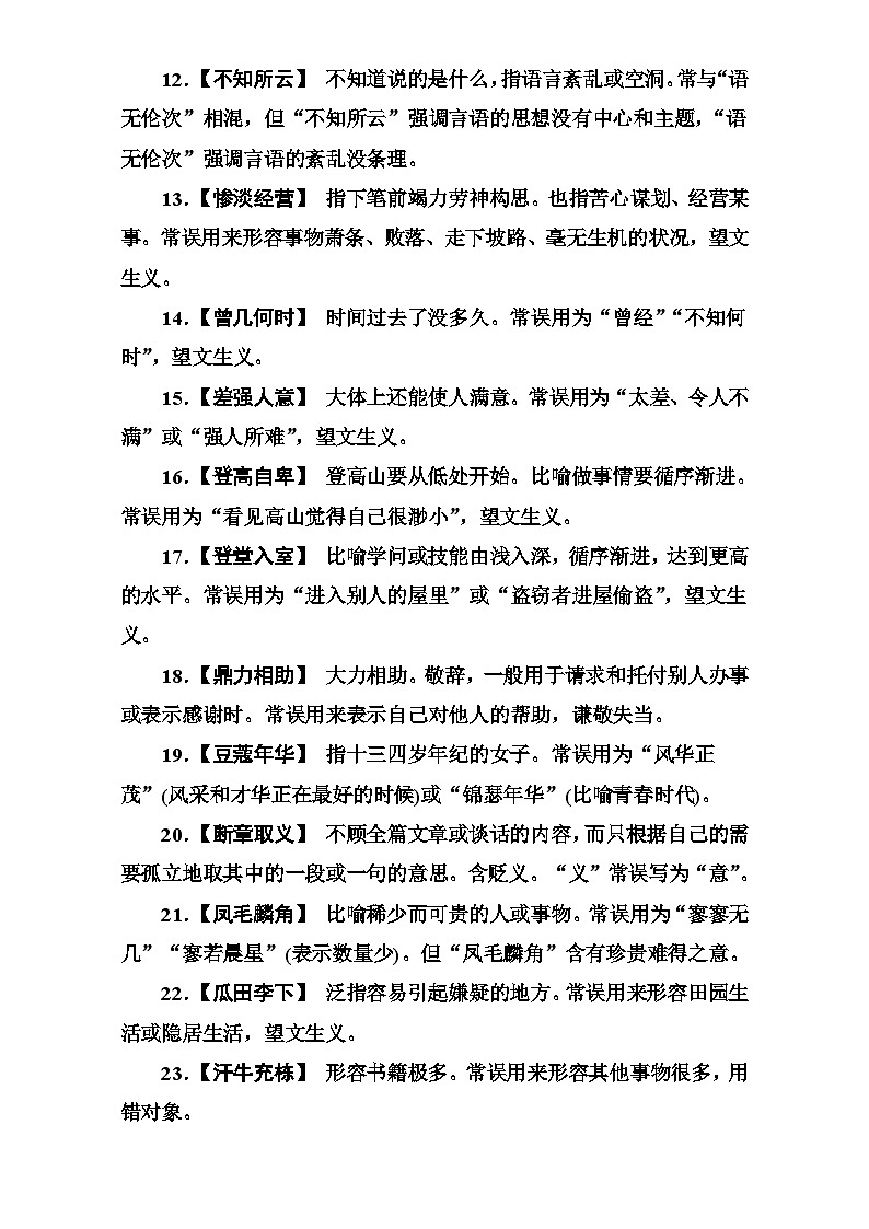
10.【不以为然】 指不认为是对的,表示不同意(多含轻视意)。常误用为“不以为意”(不把它放在心上,表示不重视,不认真对待)。
11.【不赞一词】 原指文章写得很好,别人不能再添一句话。现也指一言不发。常误用来表示不对别人称赞一句话,望文生义。
12.【不知所云】 不知道说的是什么,指语言紊乱或空洞。常与“语无伦次”相混,但“不知所云”强调言语的思想没有中心和主题,“语无伦次”强调言语的紊乱没条理。
13.【惨淡经营】 指下笔前竭力劳神构思。也指苦心谋划、经营某事。常误用来形容事物萧条、败落、走下坡路、毫无生机的状况,望文生义。
14.【曾几何时】 时间过去了没多久。常误用为“曾经”“不知何时”,望文生义。
15.【差强人意】 大体上还能使人满意。常误用为“太差、令人不满”或“强人所难”,望文生义。
16.【登高自卑】 登高山要从低处开始。比喻做事情要循序渐进。常误用为“看见高山觉得自己很渺小”,望文生义。
17.【登堂入室】 比喻学问或技能由浅入深,循序渐进,达到更高的水平。常误用为“进入别人的屋里”或“盗窃者进屋偷盗”,望文生义。
18.【鼎力相助】 大力相助。敬辞,一般用于请求和托付别人办事或表示感谢时。常误用来表示自己对他人的帮助,谦敬失当。
19.【豆蔻年华】 指十三四岁年纪的女子。常误用为“风华正茂”(风采和才华正在最好的时候)或“锦瑟年华”(比喻青春时代)。
20.【断章取义】 不顾全篇文章或谈话的内容,而只根据自己的需要孤立地取其中的一段或一句的意思。含贬义。“义”常误写为“意”。
21.【凤毛麟角】 比喻稀少而可贵的人或事物。常误用为“寥寥无几”“寥若晨星”(表示数量少)。但“凤毛麟角”含有珍贵难得之意。
22.【瓜田李下】 泛指容易引起嫌疑的地方。常误用来形容田园生活或隐居生活,望文生义。
23.【汗牛充栋】 形容书籍极多。常误用来形容其他事物很多,用错对象。
24.【火中取栗】 比喻冒危险给别人出力,自己却上了大当,一无所得。也指冒险行事,使自己蒙受损失。常误用来形容不惧困难、危险做某事,望文生义。
25.【慷慨解囊】 指毫不吝啬地拿出钱来帮助别人。褒义词。常误用为“乐善好施”。但“慷慨解囊”偏重于助人毫不吝啬,“乐善好施”偏重于乐于做好事助人。
26.【良莠不齐】 指好人坏人混杂在一起。常误用为“参差不齐”(长短、大小、高低不齐,形容很不整齐或水平不一),错用对象。
27.【临危授命】 在危亡关头勇于献出生命。常误用为“临危受命”(在危难之时接受任命),望文生义。
28.【屡试不爽】屡次试验都没有差错。常误用来表示多次尝试都没有成功,望文生义。
29.【明日黄花】 比喻已失去新闻价值的报道或已失去应时作用的事物。常误用在表示将来的语境中,望文生义。
30.【蓬荜生辉】 表示由于别人到自己家里来或张挂别人给自己题赠的字画等而使自己非常光荣。谦辞,常误用为敬辞,谦敬失当。
31.【期期艾艾】 形容口吃。常误用来形容说话吞吞吐吐,望文生义。
32.【奇文共赏】 新奇的文章共同欣赏。现多指把荒谬、错误的文章发表出来供大家识别和批判。具体使用时要根据语境,不能望文生义。
33.【巧舌如簧】 形容能说会道,善于狡辩。常常误用为贬义词。
34.【情不自禁】 感情激动,抑制不住自己。常误用为“不由自主”。“情不自禁”的原因在于“情”,只用来形容整体的人;“不由自主”的原因可能是“情”,也可能是其他因素,不仅能形容整个人,也可以形容身体某部分。
35.【趋之若鹜】 像鸭子一样,成群地跑过去,形容许多人争着去追逐某种事物,含贬义,但追逐的目标不一定全是坏事物。
36.【忍俊不禁】 忍不住笑。常误用作状语修饰“笑”,如“忍俊不禁地大笑”,语意重复,不合语法。
37.【如坐春风】 好像置身于和暖的春风里,形容受到良师的教诲、熏陶。常误用来形容春风和暖,望文生义。
38.【莘莘学子】 形容众多学子。常误用为“一个莘莘学子”“一群莘莘学子”“500名莘莘学子”,不合语法,该词前不能再用任何数量词来修饰。
39.【始作俑者】 泛指恶劣风气的创始者。常误用为“开创先河”,贬词褒用。
40.【事半功倍】 形容花费的气力小,收到的成效大。常误用为“事倍功半”(花费的气力大,收到的成效小),不合语境。
41.【首当其冲】 指首先受到攻击或遭遇灾难。常误用来形容首先面临挑战或首先感到压力,只看到成语中的“首”字,就望文生义,忽略其他。
42.【守望相助】 为了防御外来的侵害,邻近的村落协同看守瞭望,遇警互相帮助。褒义词。常误用来指盗贼互相望风,共同作案,褒词贬用,错用对象。
43.【殊途同归】 通过不同的道路走到同一个目的地,比喻采取不同的方法而得到相同的结果。与“异曲同工”有细微差别,“异曲同工”指不同的人的辞章或言论同样精彩。
44.【耸人听闻】 使人听了非常震惊。多指故意说大话或奇特的话使人震惊。常误用为“骇人听闻”。“骇人听闻”适用于达到惊人程度的坏事,“耸人听闻”适用于夸大或捏造的事情。
45.【脱颖而出】 比喻人的才能全部显示出来。只能用于人,不能用于物。常常错用对象。
46.【万人空巷】 家家户户的人都从巷子里出来(观看或参加某些大的活动),多用来形容庆祝、欢迎等盛况。常误用来形容街道空空荡荡,人都待在家里,望文生义。
47.【望其项背】 能够望见别人的颈的后部和脊背,表示赶得上或比得上,多用于否定式。常误用为“望尘莫及”(远远落后),用错对象,不合语境。
48.【微言大义】 精微的语言和深奥的道理。常误用为“言近旨远”(话说得浅近,而含义却很深远)。
49.【危言危行】 讲正直的话,做正直的事。褒义词。常误用来指危险的言行,望文生义。
50.【文不加点】 形容写文章很快,不用涂改就写成。点,涂上一点,表示删去。褒义词。常误用来指写文章没有加标点符号,褒词贬用,望文生义。
51.【无出其右】 没有人能超过他(古人以右为尊位)。褒义词。常误用为贬义词,褒词贬用。
52.【无独有偶】 虽然罕见,但是不止一个,还有一个可以成对儿。多用于贬义。常误用在褒义语境中,贬词褒用。
53.【无可厚非】 不可过分指责,表示虽有缺点,但是可以理解或原谅。常误用为“无可非议”(言行合乎情理),不合语境。
54.【无所不为】 没有什么不干的,指什么坏事都干。贬义词。常误用来指什么事都干,不分褒贬。
55.【下里巴人】 战国时代楚国的民间歌曲(下里即乡里,巴人指巴蜀的人民,表明做歌曲的人和地方),后来泛指通俗的普及的文学艺术(常跟“阳春白雪”对举)。常误用来指农村人或农民工,望文生义。
56.【相濡以沫】 比喻同处困境,相互救助。常误用为“同舟共济”。“相濡以沫”多用于人与人的帮助,“同舟共济”使用范围更大。
57.【信手拈来】 随手拿来。多形容写文章或作画时词汇或材料丰富,不费思索,就能写出来。“信手拈来”不能带宾语,但常误用为带宾语的动词,不合语法。
58.【休戚相关】 彼此间的忧乐和祸福互相关联。常误用为“休戚与共”。“休戚与共”强调共同承受苦与乐;“休戚相关”强调相互之间祸福相关联,利害不分开。
59.【一文不名】 一个钱也没有,形容极其穷困。常误用为“一文不值”(没有一文钱的价值。形容毫无价值)。
60.【在劫难逃】 命中注定要遭受祸害,逃也逃不脱。现在借指坏事情一定要发生,要避免也避免不了。常误用为“罪有应得”“自食其果”“难逃法网”。
相关试卷
这是一份高考语文大一轮复习(高考知识储备):专题一 正确使用词语(包括熟语)知识储备(三) 含答案,共6页。
这是一份高考语文大一轮复习(高考知识储备):专题一 正确使用词语(包括熟语)知识储备(二) 含答案,共5页。
这是一份高考语文大一轮复习(限时训练):专题一 正确使用词语(包括熟语)限时训练 含答案,共20页。

