还剩8页未读,
继续阅读
所属成套资源:2025版高考历史一轮总复习教案(74份)
成套系列资料,整套一键下载
- 2025版高考历史一轮总复习教案选择性必修1第18单元货币与赋税制度第49讲中国赋税制度的演变 教案 0 次下载
- 2025版高考历史一轮总复习教案选择性必修1第19单元基层治理与社会保障第50讲基层治理与社会保障第1课时中国古代的户籍制度与社会治理 教案 0 次下载
- 2025版高考历史一轮总复习教案选择性必修1第19单元基层治理与社会保障第50讲基层治理与社会保障第2课时世界主要国家的基层治理与社会保障 教案 0 次下载
- 2025版高考历史一轮总复习教案选择性必修2第25单元医疗与公共卫生第56讲医疗与公共卫生 教案 0 次下载
- 2025版高考历史一轮总复习教案选择性必修3第31单元文化的传承与保护第62讲文化的传承与保护 教案 0 次下载
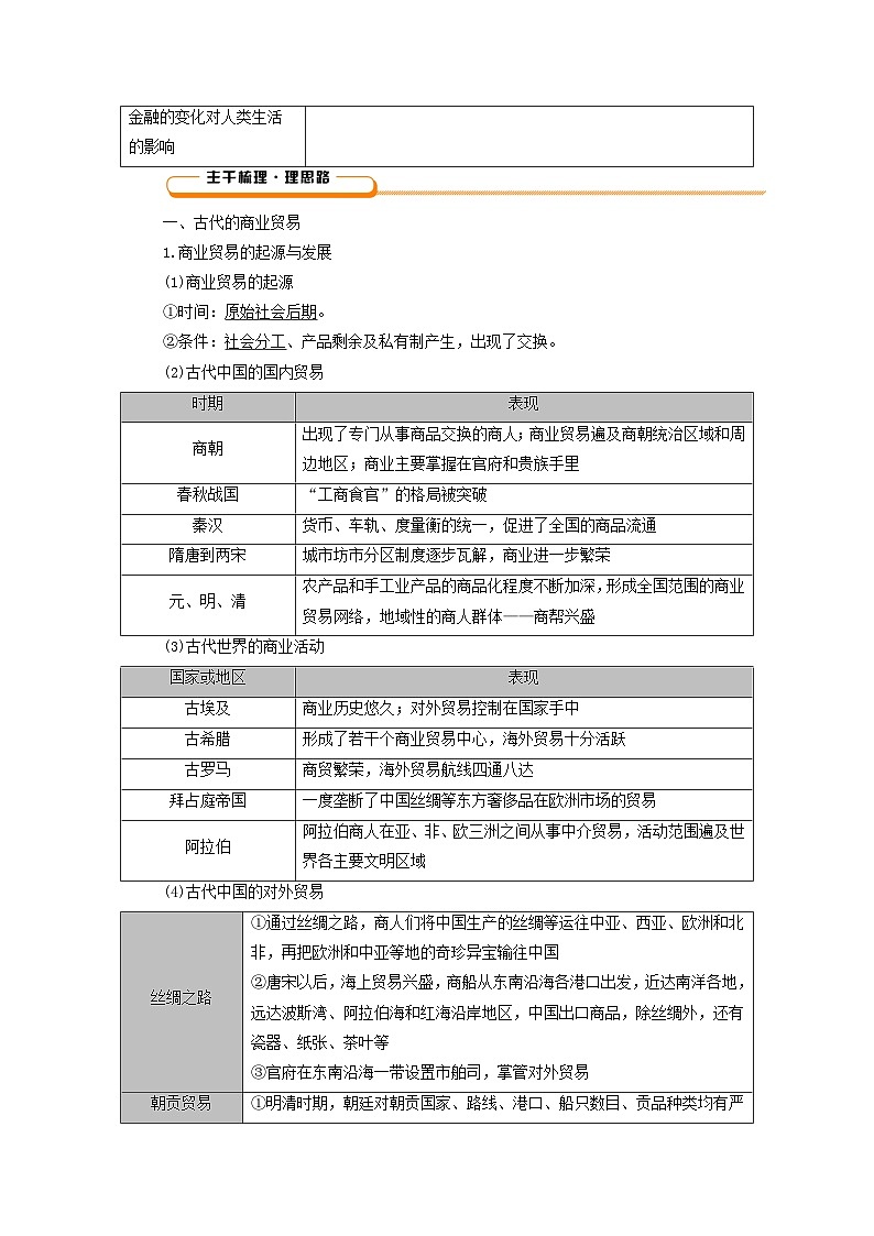
2025版高考历史一轮总复习教案选择性必修2第22单元商业贸易与日常生活第53讲商业贸易与日常生活
展开
这是一份2025版高考历史一轮总复习教案选择性必修2第22单元商业贸易与日常生活第53讲商业贸易与日常生活,共11页。教案主要包含了古代的商业贸易,世界市场与商业贸易,20世纪以来人类的经济与生活等内容,欢迎下载使用。
相关教案
人教统编版选择性必修2 经济与社会生活第7课 古代的商业贸易教案:
这是一份人教统编版选择性必修2 经济与社会生活第7课 古代的商业贸易教案,共16页。教案主要包含了教学理念,教科书教学内容分析,学情分析,教学目标,教学重难点分析,教学设计思路,教学过程,教学评价设计等内容,欢迎下载使用。
高中历史人教统编版选择性必修2 经济与社会生活第7课 古代的商业贸易教学设计:
这是一份高中历史人教统编版选择性必修2 经济与社会生活第7课 古代的商业贸易教学设计,共15页。教案主要包含了教材分析,学情分析,教学目标和重难点,课型课时 新授课 1课时,教学手段 多媒体课件,教学方法 问题引领法,教学过程,板书设计等内容,欢迎下载使用。
高中历史人教统编版选择性必修2 经济与社会生活第7课 古代的商业贸易教案:
这是一份高中历史人教统编版选择性必修2 经济与社会生活第7课 古代的商业贸易教案,共10页。教案主要包含了导入新课,新课讲授,深化探究等内容,欢迎下载使用。

