- 2025版高考历史一轮总复习教案选择性必修1第16单元法律与教化第44讲中国古代的法治与教化当代中国的法治与精神文明建设 教案 0 次下载
- 2025版高考历史一轮总复习教案选择性必修1第16单元法律与教化第45讲近代西方的法律与教化 教案 0 次下载
- 2025版高考历史一轮总复习教案选择性必修1第17单元民族关系与国家关系第47讲近代西方民族国家与国际法的发展 教案 0 次下载
- 2025版高考历史一轮总复习教案选择性必修1第18单元货币与赋税制度第49讲中国赋税制度的演变 教案 0 次下载
- 2025版高考历史一轮总复习教案选择性必修1第19单元基层治理与社会保障第50讲基层治理与社会保障第1课时中国古代的户籍制度与社会治理 教案 0 次下载
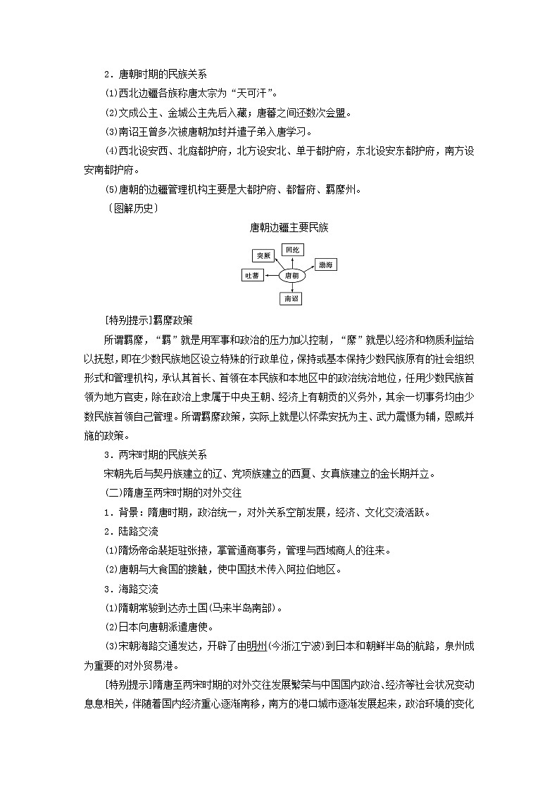
2025版高考历史一轮总复习教案选择性必修1第17单元民族关系与国家关系第46讲中国的民族关系与对外交往第1课时中国古代的民族关系与对外交往
展开高中历史人教统编版选择性必修1 国家制度与社会治理第11课 中国古代的民族关系与对外交往教案: 这是一份高中历史人教统编版选择性必修1 国家制度与社会治理第11课 中国古代的民族关系与对外交往教案,共18页。教案主要包含了导入新课,讲授新课,合作探究,知识拓展,知识归纳,思考探究,课堂小结等内容,欢迎下载使用。
高中历史人教统编版选择性必修1 国家制度与社会治理第11课 中国古代的民族关系与对外交往教案设计: 这是一份高中历史人教统编版选择性必修1 国家制度与社会治理第11课 中国古代的民族关系与对外交往教案设计,共9页。教案主要包含了教学理念,教材分析,教学内容分析,学情分析,教学目标,教学重难点,教学过程,板书设计等内容,欢迎下载使用。
人教统编版选择性必修1 国家制度与社会治理第11课 中国古代的民族关系与对外交往教学设计及反思: 这是一份人教统编版选择性必修1 国家制度与社会治理第11课 中国古代的民族关系与对外交往教学设计及反思,共7页。

