

所属成套资源:2025版高考化学一轮总复习教案(63份)
- 2025版高考化学一轮总复习教案第一章化学物质及其变化第一讲物质的组成分类及性质考点三分散系胶体 教案 0 次下载
- 2025版高考化学一轮总复习教案第一章化学物质及其变化第二讲离子反应和离子方程式考点一电解质及其电离 教案 0 次下载
- 2025版高考化学一轮总复习教案第一章化学物质及其变化第三讲离子反应的综合应用考点一溶液中离子共存的判断 教案 0 次下载
- 2025版高考化学一轮总复习教案第一章化学物质及其变化第三讲离子反应的综合应用考点二离子的检验与推断 教案 0 次下载
- 2025版高考化学一轮总复习教案第一章化学物质及其变化第四讲氧化还原反应的概念和规律考点一氧化还原反应的概念及相互关系 教案 0 次下载
2025版高考化学一轮总复习教案第一章化学物质及其变化第二讲离子反应和离子方程式考点二离子反应和离子方程式
展开
这是一份2025版高考化学一轮总复习教案第一章化学物质及其变化第二讲离子反应和离子方程式考点二离子反应和离子方程式,共4页。
知识梳理
1.离子反应
(1)定义
在 水溶液 中或 熔融 状态下,有离子参加或生成的化学反应,统称为离子反应。
(2)反应实质
溶液中离子的种类或浓度发生改变。一般向着 减小 某些离子浓度的方向进行。
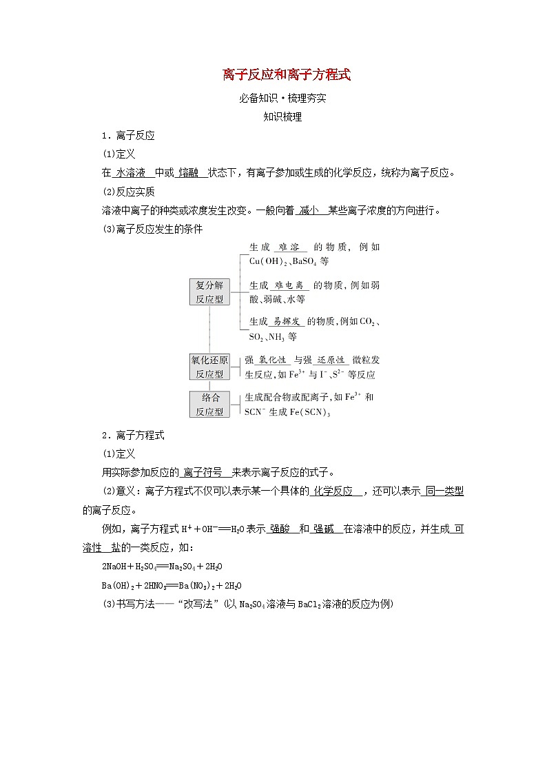
(3)离子反应发生的条件
2.离子方程式
(1)定义
用实际参加反应的 离子符号 来表示离子反应的式子。
(2)意义:离子方程式不仅可以表示某一个具体的 化学反应 ,还可以表示 同一类型 的离子反应。
例如,离子方程式H++OH-===H2O表示 强酸 和 强碱 在溶液中的反应,并生成 可溶性 盐的一类反应,如:
2NaOH+H2SO4===Na2SO4+2H2O
Ba(OH)2+2HNO3===Ba(NO3)2+2H2O
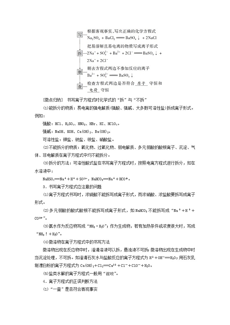
(3)书写方法——“改写法”(以Na2SO4溶液与BaCl2溶液的反应为例)
[微点归纳] 书写离子方程式时化学式的“拆”与“不拆”
(1)能拆分的物质:易电离的强电解质(强酸、强碱、大多数可溶性盐)拆成离子形式。例如:
强酸:HCl、H2SO4、HNO3、HBr、HI、HClO4。
强碱:NaOH、KOH、Ca(OH)2、Ba(OH)2。
可溶性盐:钾盐、钠盐、铵盐、硝酸盐。
(2)不能拆分的物质:氧化物、过氧化物、弱电解质、多元弱酸的酸根离子、沉淀、气体、非电解质在离子方程式中均不能拆分。
(3)拆分的方法:可溶性酸式盐在书写离子方程式时,按照电离方程式进行拆分,如在水溶液中:
NaHSO4===Na++H++SOeq \\al(2-,4),NaHCO3===Na++HCOeq \\al(-,3)。
3.书写离子方程式应注意的问题
(1)离子方程式书写时,浓硫酸不能拆写成离子形式,而浓硝酸、浓盐酸要拆写成离子形式。
(2)多元弱酸的酸式酸根不能拆写成离子形式,如NaHCO3不能拆写成“Na++H++COeq \\al(2-,3)”。
(3)氨水作为反应物写成“NH3·H2O”;作为生成物,若有加热条件或浓度很大时,写成“NH3↑+H2O”。
(4)微溶物在离子方程式中的书写方法
微溶物出现在反应物中时,澄清溶液可以拆,悬浊液不可拆;微溶物出现在生成物中时当沉淀处理,不可拆。如澄清石灰水与盐酸反应的离子方程式为H++OH-===H2O;用石灰乳制漂白粉的离子方程式为Ca(OH)2+Cl2===Ca2++Cl-+ClO-+H2O。
(5)盐类水解的离子方程式一般用“”。
4.离子方程式的正误判断方法
(1)“一查”是否符合客观事实
如2Fe+6H+===2Fe3++3H2↑是错误的,因为H+不能把Fe氧化成Fe3+,而只能氧化成Fe2+。
(2)“二查”“===”“”“↑”“↓”是否使用恰当
①用饱和FeCl3溶液制备胶体:若离子方程式写成Fe3++3H2Oeq \(=====,\s\up7(△))Fe(OH)3↓+3H+是错误的,原因是Fe(OH)3胶体不是沉淀,不能标“↓”,只注明“胶体”即可。
②NaHCO3溶液因水解呈碱性:若离子方程式写为HCOeq \\al(-,3)+H2O===H2CO3+OH-是错误的,原因是HCOeq \\al(-,3)水解程度很微弱,应用“”表示,而不能用“===”。
(3)“三查”拆分是否正确
只有易溶于水的强电解质能拆写成离子,其他物质均不能拆写。如Ca(HCO3)2+2H+===Ca2++2CO2↑+2H2O是错误的,原因是未将Ca(HCO3)2拆分成Ca2+和HCOeq \\al(-,3)。
(4)“四查”是否“漏写”离子反应
如稀硫酸与氢氧化钡溶液反应的离子方程式写成Ba2++SOeq \\al(2-,4)===BaSO4↓是错误的,原因是忽略了氢离子和氢氧根离子的中和反应。
(5)“五查”反应物的“量”——过量、少量、足量等
如把过量的NaHCO3溶液与Ca(OH)2溶液混合的离子方程式写成HCOeq \\al(-,3)+Ca2++OH-===CaCO3↓+H2O是错误的,原因是未考虑反应物中量的关系,正确的离子方程式为2HCOeq \\al(-,3)+Ca2++2OH-===CaCO3↓+2H2O+COeq \\al(2-,3)。
(6)“六查”是否符合三个守恒
①质量守恒:如Na+H2O===Na++OH-+H2↑是错误的,原因是反应前后氢原子的数目不等。
②电荷守恒:如Fe3++Cu===Fe2++Cu2+。是错误的,原因是电荷不守恒。
③得失电子守恒:氧化还原反应型的离子方程式要符合得失电子守恒。如将氯化亚铁溶液和稀硝酸混合发生反应的离子方程式写成Fe2++4H++NOeq \\al(-,3)===Fe3++2H2O+NO↑是错误的,原因是氧化剂得到电子总数和还原剂失去电子总数不相等。
(7)查看是否忽略隐含的反应
如将少量SO2通入漂白粉溶液中发生反应的离子方程式写成Ca2++2ClO-+SO2+H2O===CaSO3↓+2HClO是错误的,原因是忽略了HClO可以将亚硫酸盐氧化。
5.“三法”突破与量有关的离子方程式的书写
(1)分步书写法:如向AlCl3溶液中加入过量NaOH溶液,可按照反应顺序分别写出两步反应:Al3++3OH-===Al(OH)3↓,Al(OH)3+OH-===AlOeq \\al(-,2)+2H2O,相加可得:Al3++4OH-===AlOeq \\al(-,2)+2H2O。
(2)假设定序法:如Cl2与FeBr2溶液反应。在不明确离子反应的先后顺序时,可假设Cl2先与Br-反应,则生成的溴单质还要氧化Fe2+生成Fe3+,这样即可确定Cl2先与Fe2+反应,后与Br-反应,然后再根据量的关系书写即可。
(3)“少定多变”法:如Ca(OH)2溶液与NaHCO3溶液反应,若NaHCO3溶液少量,则按1 ml HCOeq \\al(-,3)参加反应着手书写,其他离子根据需要来确定,即HCOeq \\al(-,3)+OH-+Ca2+===CaCO3↓+H2O。
①“定”量少的反应物,其离子的化学计量数按化学式确定,即取1 ml。
②“变”过量的反应物,其离子的化学计量数根据反应实际需要量来确定,不受化学式中比例的制约,是可变的。
对与用量有关的离子反应,若能按其成因进行归类梳理,就不仅可以知其然,而且还可以知其所以然。如离子配比型反应,较为多见的问题实际上是Ca2+(或Ba2+)、HCOeq \\al(-,3)、OH-的几种组合,最后的结果其实只有两种写法的离子方程式。
相关教案
这是一份高考化学一轮复习第2章化学物质及其变化第4讲离子方程式的判断及书写教案,共18页。
这是一份高考化学一轮复习第2章化学物质及其变化第3讲电解质与离子反应教案,共12页。
这是一份2022届高考统考化学人教版一轮复习教师用书:第1部分 第2章 第2节 离子反应 离子方程式教案,共18页。