


所属成套资源:2025版高考地理一轮总复习第2部分——第5部分考点突破训练题(75份)
- 2025版高考地理一轮总复习考点突破训练题第2部分人文地理第九章乡村和城镇第一讲乡村和城镇空间结构地域文化与城乡景观考点三地域文化与城乡景观 试卷 0 次下载
- 2025版高考地理一轮总复习考点突破训练题第2部分人文地理第九章乡村和城镇第二讲城镇化考点一城镇化的意义与世界城镇化进程 试卷 0 次下载
- 2025版高考地理一轮总复习考点突破训练题第2部分人文地理第十章产业区位因素第一讲农业区位因素及其变化考点一农业区位因素及其变化 试卷 0 次下载
- 2025版高考地理一轮总复习考点突破训练题第2部分人文地理第十章产业区位因素第一讲农业区位因素及其变化考点二农业区位选择 试卷 0 次下载
- 2025版高考地理一轮总复习考点突破训练题第2部分人文地理第十章产业区位因素第二讲工业区位因素及其变化考点一工业区位因素和区位选择 试卷 0 次下载
2025版高考地理一轮总复习考点突破训练题第2部分人文地理第九章乡村和城镇第二讲城镇化考点二城镇化过程中出现的问题及解决措施
展开
这是一份2025版高考地理一轮总复习考点突破训练题第2部分人文地理第九章乡村和城镇第二讲城镇化考点二城镇化过程中出现的问题及解决措施,共6页。试卷主要包含了D.居住功能弱化等内容,欢迎下载使用。
(2023·广东卷) 图示意长江三角洲地区某特大城市近几十年来城市各要素向郊区扩散的三个阶段。据此完成(1)~(2)题。
(1)由阶段Ⅰ发展到阶段Ⅱ,城市各要素向郊区扩散的推动力主要是( D )
A.人口增长、社区改造 B.社区改造、政府引导
C.企业参与、人口增长 D.政府引导、企业参与
(2)与阶段Ⅰ相比,阶段Ⅲ郊区演变的最显著特征是( B )
A.产业分布均衡 B.产城融合加强
C.空间结构单一 D.居住功能弱化
【思路导引】
归 纳 导 学
1.城镇化对自然地理环境的影响
(1)不利影响
(2)有利影响
平整土地、修建水利工程、绿化环境,如铺透水砖、建设雨水花园、增加绿地,可以降低人类活动对环境的压力,改善环境。
2.城镇化对人文地理环境的影响
(1)不利影响
(2)有利影响
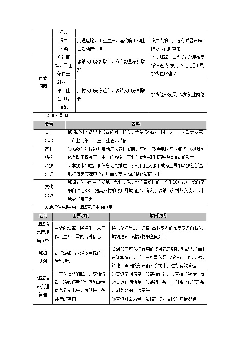
3.地理信息系统在城镇管理中的应用
【方法技巧】 地理信息系统图层叠加的应用判读在城市管理中,由于管理目的不同,在应用地理信息系统时,需调用不同的专题地图进行图层叠加,得到我们想要的综合地图。如何判断该综合地图用作何种管理目的,需从影响“目的”的因素方面进行分析。示例如下:
对 点 训 练
考向一 城市化过程中出现的问题及解决措施
近年来,一些发达国家进入了人口减少时代,但城市用地规模仍然在扩大,这造成某些缺乏经济活力的城市内部产生大量的小块空地、空房,我国学者称之为“城市蜂窝化”。我国也有部分地区的城镇出现该现象,若不加以重视,将来很可能会引发严重的城市结构问题。据此完成3~4题。
3.这些国家出现“城市蜂窝化”的原因主要是城市的( A )
①人口密度下降 ②旧城区基础设施老化 ③国际人口迁出 ④产业结构升级
A.①② B.②③
C.③④ D.①④
4.“城市蜂窝化”可能会( C )
A.改善城市的人居环境
B.吸引郊区人口向市中心转移
C.加速城市人口老龄化
D.促使相同土地利用类型分散
[解析] 第3题,由材料可知,一些发达国家在进入人口减少时代后,出现了“城市蜂窝化”现象,说明“城市蜂窝化”的产生与人口减少、城市人口密度下降有关,①正确;旧城区由于基础设施老化,部分用地被闲置,城市用地向外围扩张,使城市内部出现大量的小块空地、空房,②正确;发达国家以国际人口迁入为主,③错误;“城市蜂窝化”主要发生在缺乏经济活力的城市,而产业结构升级会激发城市经济活力,并不会导致“城市蜂窝化”,④错误。故选A。第4题,结合上题分析,旧城区基础设施老化是“城市蜂窝化”出现的主要原因之一,这会导致城市人居环境质量下降.A错;出现“城市蜂窝化”的城市,其市中心多为基础设施老化的旧城区,这会使市中心对郊区人口的吸引力下降,B错;出现“城市蜂窝化”的城市,经济活力低,对青壮年劳动力吸引力小,这会加速城市人口老龄化,C对;随着城市的发展,相同土地利用类型是趋于集中的,而不是趋于分散的,D错。
考向二 地理信息技术在城市管理中的应用
(2023·湖北卷) 由大数据和智能算法加持的智慧交通“大脑”正助力重庆市交通管理部门打通城市交通“肠梗阻”。图示意重庆市城区局部街景。完成5~6题。
5.支撑重庆智慧交通“大脑”运行的关键数据包括( A )
①交通基础设施布局、土地利用和人口分布数据 ②居民出行时空动态数据 ③不同路段的即时车流量和人流量 ④物流企业数量和规模
A.①②③ B.①②④
C.①③④ D.②③④
6.为缓解重庆市交通堵点压力,下列应用智慧交通“大脑”可实时做到的是( C )
A.分析高层建筑的数量和高度,预测交通出行人数
B.分析居民出行的习惯和频率,优化居民出行方式
C.分析过江通道的数量和交通量,给出车辆通行建议
D.分析多层立交桥的通行出错率,合理布置交通指示牌
[解析] 第5题,支撑这个智慧大脑运行的,有3类关键数据。一类是公交、地铁、机场等交通基础设施布局、土地利用和人口分布等静态数据,一类是人们的出行分布动态数据;还有一类是实时的流量数据,即不同路段、交叉口、枢纽点在不同时间的车流或人流通行情况,①②③正确;物流车辆在城市交通车辆中占比较小,获取物流企业数量和规模相关数据对研究城市交通意义不大,④错误。①②③正确,故选A。第6题,出行人数与高层建筑的数量和高度无关,A错误;居民出行的习惯和频率不能用智慧交通“大脑”实时做到,B错误;利用智慧交通“大脑”可实时得到过江通道的数量和交通量,实时的给出车辆通行建议,可以减轻交通拥堵,C正确;多层立交桥的通行出错率,合理布置交通指示牌,可以减少通行的出错率,并不能做到实时缓解交通堵点压力,D错误。故选C。信息获取
知识调动
(1)图示信息:阶段Ⅰ向阶段Ⅱ发展主要表现为远郊区产业园、工业区数量变多,规模变大,新建了开发区、高新区,生产要素、居住要素、消费要素流动更趋于远郊,流动更为频繁
城市各要素向郊区扩散主要得益于政府的规划引导和企业的参与
(2)图示信息:阶段Ⅲ相较于阶段Ⅰ,远郊区形成了更多产业园、工业区,并逐步形成了新城、新区
阶段Ⅲ,产城融合加强,产业分布并不均衡;空间结构更加复杂,居住功能并未弱化
要素
成因
应对措施
资源
短缺
耕地面
积减少
城镇数量增加,规模扩大,占用大量耕地
节约用地;尽量少占用耕地
水资源
短缺
产业和人口集中,用水量增大
节约用水;提高水资源利用率;治理水污染
生态破坏
过量开采地下水,导致地面沉降、海水入侵、水质恶化等
减少地下水开采;雨季回灌
环境
污染
大气
污染
生活、工业、交通等燃烧煤、石油,排放大量烟尘、废气
合理布局大气污染较重的企业;实行集体供暖;建立绿化隔离带
水污染
工业废水、生活污水等污染水源
建立污水处理厂;实行污水处理达标排放
固体
废弃物
污染
建设规模扩大、工业生产发展、居民消费水平提高,产生大量固体废弃物
实行分类回收、利用
噪声
污染
交通运输、工业生产、建筑施工和社会活动产生噪声
噪声大的工厂远离城区布局;建立绿化隔离带
社会
问题
交通拥
堵、居住
条件差
城镇人口急剧增长,汽车数量不断增加
控制城镇人口增长;合理布局城镇道路;使用公共交通工具;加快住房建设
就业困
难、社
会秩序
混乱
乡村人口无序迁入,城镇人口急剧增长
加快经济发展;增加就业岗位
要素
影响
人口
转移
城镇能够创造出比较多的就业机会,大量吸纳农村剩余人口,劳动力从第一产业向第二、三产业逐渐转移
产业
结构
①城镇化过程能够带动广大农村发展,有利于改善地区产业结构;②城镇化有助于提高工业生产的效率,工业化使城镇化获得持续推进的动力
科技
进步
科学技术的进步和信息化的推进,使现代化大城市成为主要的科技创新基地和信息交流中心,进而提高区域的整体发展水平
文化
交流
城镇文化向乡村广泛地扩散和渗透,影响着乡村的生产生活方式(自给自足的自然经济),提高乡村的对外开放程度,有利于城镇与乡村的交流,缩小城乡发展差距
应用
主要功能
举例说明
城镇信
息管理
与服务
主要向城镇居民提供日常工作与生活所需的各种信息
提供旅游景点与详情、商业网点的布局及各自特色、城镇道路与建筑物的空间分布
城镇
规划
进行城镇与区域多目标的开发和规划
规划部门可以把有用的资料记录到数据库里,随时查询和统计,并用三维影像显示城镇;还可以把城镇地下管网的分布输入系统中,进行有效管理
城镇道
路交通
管理
将有关道路的路况、交通流量、沿线环境等空间和属性信息显示出来,可以提供多类型的查询
①查询空间信息,如某加油站、立交桥的坐标位置
②查询时间信息,如某辆车某一时刻所处位置及某时刻某地的车流量等
③查询路面质量、沿路环境、居民分布情况等
④发布交通信息,及时将信息发给司机,并帮司机找出最佳行车路线
城镇
防灾
减灾
实时跟踪灾害发生、发展过程,对灾害进行快速分析、评价和模拟,并辅助开展灾后的应急和恢复工作
为了提高火灾防救工作的针对性,可以建立各防火区的火灾信息系统,并建立相应的救护路线模型和灾后损失评估模型
城镇环
境管理
环境规划与决策、监测、评价、预测与模拟
对城镇大气、水、土地、植被、噪声等方面的信息进行综合管理和处理,可以实现环境信息的共享。例如,对三峡地区的研究提供了建库前后环境变化的数量、速度和演变趋势等可靠的数据
管理目的
影响因素
需叠加的图层
商业网
点布局
商业网点一般需选择在人流量大、交通便利的地方
城市功能区分布图(分析居民区分布)、城市交通地图(分析交通通达程度)
垃圾填
埋场
选址
垃圾填埋场需远离居民点、避开水源地与农作区、避免对地下水造成污染、避免对城市造成大气污染等
居民点分布图、河流和湖泊分布图、地形和地质图、城市风向频率分布图、土地利用图
地铁线
路选址
避开城市地下管网、避开城市高层建筑、地质条件要稳定、经过人口密集区和重要的公共服务区
城市自来水和天然气等管网分布图;城市高层建筑分布图;地质图、城市功能区分布图、其他交通站点分布图(与之衔接)
相关试卷
这是一份2025版高考地理一轮总复习考点突破训练题第2部分人文地理第九章乡村和城镇第二讲城镇化考点一城镇化的意义与世界城镇化进程,共3页。
这是一份2025高考地理一轮总复习第2部分人文地理第9章乡村和城镇第2讲城镇化提能训练,共8页。试卷主要包含了选择题,非选择题等内容,欢迎下载使用。
这是一份人教版 (2019)必修 第二册第二章 乡村和城镇第二节 城镇化课时作业,共6页。试卷主要包含了图示漫画直接反映的城市问题是,图中阶段②→⑤反映的现象是,该系统的利用有利于城市,图中城镇化进程最快的城市是,北京城镇化进程的特点是等内容,欢迎下载使用。
