





- 03 安塞腰鼓+抒情散文阅读50题-2023-2024学年八年级语文下册知识(考点)梳理与能力训练(统编版) 试卷 0 次下载
- 04 灯笼+叙事散文阅读50题-2023-2024学年八年级语文下册知识(考点)梳理与能力训练(统编版) 试卷 0 次下载
- 02 事理说明文阅读训练(60题)-2023-2024学年八年级语文下册知识(考点)梳理与能力训练(统编版) 试卷 0 次下载
- 03 倡导低碳生活-2023-2024学年八年级语文下册知识(考点)梳理与能力训练(统编版) 试卷 0 次下载
- 01《桃花源记》对比阅读(课内外结合)15篇-2023-2024学年八年级语文下册知识(考点)梳理与能力训练(统编版) 试卷 0 次下载
初中大自然的语言精练
展开知识梳理
【基础知识】
1.作者介绍
竺可桢(1890—1974),浙江上虞(yú)人,气象学家、地理学家。中国近代气象事业创始人之一,对中国气候的形成、特点、区划、变迁以及物候学和自然科学史等都有深入的研究。代表作有《气象学》《物候学》等,有《竺可桢全集》。
2.文体知识
事理说明文 解释事物本身的道理或内部的规律的说明文,叫事理说明文。事理说明文的说明对象是某个抽象事理。将抽象事理的成因、关系、原理等说清楚,明白这个事理“为什么是这样”是它的主要目的。
3.字音字形
(1)生字注音
萌发méng fā 次第cì dì 翩然piān rán 孕育yùn yù
农谚nóng yàn 海棠hǎi táng 悬殊 xuán shū
销声匿迹xiā shēng nì jì 周而复始zhōu ér fù shǐ
花香鸟语huā xiāng niǎ yǔ 草长莺飞cǎ zhǎng yīng fēi
(2)多音字注音
落叶(luò) 风雪载途(zài) 种子(zhǒng ) 连翘(qiá)
落枕(là) 记载(zǎi) 耕种(zhòng) 翘尾巴(qià)
丢三落四(là)
(3)形近字
销售(xiā) 观测(cè) 判断(pàn) 损失(sǔn)
硝烟(xiā) 侧面(cè) 叛逆(pàn) 陨石(yǔn)
载途(zài) 榆树(yú)睡觉(shùi)
裁缝(cái) 口谕(yù)唾液(tù)
栽树(zāi) 讽喻(yù)
(4)易写错的字
萌发 次第 千载难逢 风雪载途 衰草连天 销声匿迹 草长莺飞周而复始 花香鸟语
4.词语释义
萌发:种子或孢子发芽。
次第:依次。
翩然:动作轻快的样子。
孕育:1.怀胎生育:孕育期;2.比喻从既存事物中培养新生事物。
农谚:有关农业生产的谚语,是在长期生产实践里总结出来的经验。
海棠:落叶小乔木,叶子卵形或椭圆形,花白色或淡粉红色。果实球形,黄色或红色,味酸甜。
悬殊:相差很远。
衰草连天:很多草枯黄败落的样子。
销声匿迹:本义是不再公开讲话,不再公开露面。这里指昆虫无声无息、无影无踪。
周而复始:周:环绕一圈;复:又,再。转了一圈又一圈,不断循环。
花香鸟语:形容春天动人的景象。
草长莺飞:形容江南暮春美好的景色或生机勃勃、万 物复苏的景象。
【重点难点】
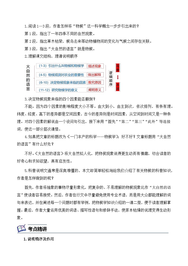
1.阅读1—3段,作者怎样将“物候”这一科学概念一步步引出来的?
第1段,指出了一年四季不同的自然现象。
第2段,指出草木枯荣,候鸟去来等动物植物间的变化与气候之间存在关联。
第3段,指出“大自然的语言”就是物候。
2.理解课文结构,理清说明顺序
3.决定物候现象来临的四个因素能否颠倒?
不能。因为四个因素的影响程度大小不等。由大到小,由主到次,依次排列,有条有理。纬度、经度、高下的差异都是空间因素,古今的差异则是时间因素,从空间到时间又是一种条理。对四个因素的解说由一个设问句引出,接下来用“首先”“第二”“第三”“此外”等连接词,使这一部分层次清楚。
4.如果把文章的标题改为《一门丰产的科学——物候学》,好不好?文章标题用“大自然的语言”有什么好处?
不好。《大自然的语言》将大自然拟人化,把物侯现象说得更生动而有情趣,切合读者的好奇心和求知欲望,具有启发性。
5.科普说明文通常是深奥难懂的,本文却简单轻松地给我们介绍了有关物候的科普知识,作者是怎样做到的呢?
首先,作者将抽象的事物尽量形象化,把复杂的、不易理解的物候现象比作“大自然的语言”使读者容易接受。然后,作者在行文中尽量避免使用专业术语,而是用大众都能理解的词句来表达,并在阐述每一个问题时都有举例,把物候学知识介绍的一清二楚,便于读者理解掌握。最后,作者大量运用优美的词语、描写性语句和修辞手法,使原本枯燥的说理变得生动形象。
考点精讲
1.说明顺序及作用
(1)时间顺序:即以事物发生、发展的时间先后来安排说明顺序,从而写出事物的发展变化情况。这种顺序一般用于人物的生平介绍、科学观察记录,说明事物或事理发生、发展或制作过程一类的说明文。时间顺序一般都有明确的时间标志,例如介绍工作程序的文章,程序顺序也是时间顺序。
作用:过程明晰,线索清楚,纵向排列,明确有序。
(2)空间顺序:即按照事物的空间存在形式,或从外到内,或从上到下,或从前到后,或由远及近依次进行说明。这种说明顺序,一般用于说明事物的形状、构造特征等。空间顺序一般都有常用方位词,例如介绍建筑物或实体。如《人民英雄永垂不朽)一文,按照瞻仰的路线由远及近、由低到高,先四周后正中,先台阶后碑身、碑座等依次进行介绍。
作用:能把复杂的事物讲清楚,可使读者对该事物的本体面貌而后空间分布有清晰、具体的了解。
(3)逻辑顺序:即按照事物或事理的内部联系或人们认识事物的过程来安排说明顺序。事物的内部联系包括因果关系、层递关系、主次关系、总分关系、并列关系等;认识事物或事理的过程则指由浅人深、由具体到抽象,由现象到本质等。
作用:可以把复杂的事物降得更清楚,有利于说明、揭示事理的内在联系。
2.说明顺序主要题型
(1)本文使用了什么说明顺序?有何作用?
答题格式:本文使用了××(填具体的说明顺序)的说明顺序对××(填写具体的事物名称或说明的事理。如果是事理性说明文,但又不能准确表述,可用“事理”、“科学事理”等模糊性的语言表述。)加以说明,使说明更有条理性,便于读者理解。
(2)某几段能否调换位置。
(1)答题步骤
①分别概括各段说明内容;
②指出段落之间属于时间顺序、空间顺序、逻辑顺序中的哪一种;与前文……内容是照应关系;属于哪一种结构关系,如总分式、递进式、承接式等;
③符合人们认识客观事物的规律,所以不能调换。
(3)答题格式:这几段不可以调换,因为它们是采用由……到……的顺序介绍……的,调换后不合逻辑。
3.说明方法及作用
(1)举例子:通过列举……的事例,具体形象地说明了××的××特点,便于读者理解,使说明更有说服力。
(2)列数字:科学、准确、具体而准确地说明××的××特点。使说明更有说服力。
(3)打比方:把……比作……,生动形象地说明××的××特点,增强了文章的趣味性。
(4)作比较:通过……和……的对比,突出强调了……的……特点。
(5)分类别:条理清晰地说明了××的××特点。(对××的特征/事理分门别类加以说明,使说明更有条理性。)
(6)下定义:科学,准确,具体的说明了××的××特点,使之与其他事物区别开来。
(7)作诠释:对××进一步解释说明,让读者对××有进一步的认识。
下定义和作诠释常采用“某某是什么”的语言形式。它们形式相同,该如何区分呢?
下定义要求对事物的本质特征进行科学准确的概括说明。下定义有两种固定格式:“××是……”和“……叫××”。
作诠释对事物的特征/事理加以具体的解释说明,使说明更通俗易懂。可以颠倒。
一般来说,“是”字两边的内容如果能够互换,就是下定义;如果不能互换,就是作诠释。例如:“人是能制造工具并使用工具进行劳动的高级动物”这句话,改成“能制造工具并使用工具进行劳动的高级动物是人”之后,意思不变。“雪是在云中形成的一种固态降水物”这句话,如果改成“云中形成的一种固态降水物是雪”说法不够严谨,“云中形成的一种固态降水物”不一定是“雪”。由此可以辨别,前一句是下定义,后一句是作诠释。
(8)摹状貌:具体生动形象的说明了……,使文章具有可读性。
(9)引资料:通过引用……,说明了××的什么特点,使说明的内容更具体、更有说服力。
引资料说明有以下几种形式——
A、引用具体的事例;(作用同举例子)
B、引用具体的数据;(作用同列数字)
C、引用名言、格言、谚语;作用是使说明更有说服力。
D、引用神话传说、新闻报道、谜语、轶事趣闻等。作用是增强说明的趣味性。(引资料说明在文章开头,还起到引出说明对象的作用。)
(10)画图表:使读者一目了然,直观形象地说明的××的××特点。
答题格式:
这一句(段)采用了……的说明方法,……(作用)地说明了……(对象)……的特点。
4.词语能否删除或替换
(1)文中加点的词××能否删掉?为什么?
能否删除的词语如“比较”“几乎”“相当”等词表程度,“大约”“可能”“左右”等词表估计,“多”“有余”等词表数量。
答题步骤:
①不能删。
②这个词是……意思,从程度/范围/数量/时间/语气上起限制作用。
③词语在句中说明……内容。
④若删去,句子变成……意思,说话过于绝对或与客观事实不符合。
⑤体现说明文语言准确性、科学性、严密性的特点。
(2)第×段中加点词语“××”能否换成“××”?请说明理由。
答题步骤:
①不可以。
②分析原词的词义,原词语在句中说明……内容。
③分析换词语后意思有何改变。
④与客观事实不符合,语言表达不准确、不科学。
⑤体现说明文语言准确性、科学性、严密性的特点。
能力训练
【经典基础练】
1.下列加点字的注音全部正确的一项是( )
A.连翘(qià) 悬殊(shū) 衰草连天(shuāi) 草木荣枯(róng)
B.侵害(qīn) 延迟(yán) 周而复始(ér) 风雪载途(zhài)
C.孕育(yùn) 农谚(yàn) 冰雪融化(róng) 翩然自来(piān)
D.了解(jiě) 纬度(wěi) 销声匿迹(nì) 簌簌落下(shù)
2.下列词语中错别字最多的一项是( )
A.割麦插禾 消声匿迹 内陆 孕育
B.北雁南飞 冰雪融化 抽青 物侯
C.花香鸟语 籁籁落下 山脚 海棠
D.衰草连天 草长鹰飞 农彦 灵敏
3.依次填入下面横线处的词语,恰当的一组是( )
立春过后,大地渐渐从沉睡中过来。冰雪,草木萌发,各种花开放。再过两个月。燕子归来。不久,布谷鸟也来了。于是转入了炎热的夏季。
A.清醒 融化 依次 翩然
B.苏醒 融化 次第 翩然
C.苏醒 溶化 次第 俏然
D.苏醒 溶化 次第 翩然
4.白居易的诗歌《大林寺桃花》中有“人间四月芳非尽,山寺桃花始盛开”的诗句,结合《大自然的语言》一文内容思考,为什么会出现这样的自然现象?以下原因正确的一项是( )
A.纬度的差异B.经度的差异
C.高下的差异D.古今的差异
5.下列有关课文内容的说法,不正确的一项是( )
A.《大自然的语言》作者竺可桢是我国著名的气象学家、地理学家。
B.文中把无比丰富的物候现象——花香鸟语、草长莺飞等比作大自然的语言。
C.本文是事理性说明文,按照从现象到本质的说明顺序介绍了物候现象及物候学。
D.结合文中介绍的影响物候来临的四大因素,“人间四月芳菲尽,山寺桃花始盛开”的自然现象的产生是由于纬度的差异。
6.阅读语段,按要求完成下面各题。
几千年来,劳动人民注意了草木荣枯、候鸟去来等自然现象同气候的关系,据以安排农事。杏花开了,就好像大自然在传语要赶快耕地( )桃花开了,又好像在暗示要赶快种谷子。布谷鸟开始唱歌,劳动人民懂得它在唱什么:“阿公阿婆,割麦插禾。”这样看来,花香鸟语,草长莺飞,都是大自然的语言。
(1)“候鸟”中“候”字的读音是
(2)文中“( )”处,正确的标点符号是( )
A.,B.。C.;D.、
(3)请从语段中找出了两组反义词:
(4)划线句“花香鸟语,草长莺飞,都是大自然的语言”的主语是:
(5)“据以安排农事”的意思是:
7.指出下列句子运用的说明方法。
(1)凡是近海的地方,比同纬度的内陆,冬天温和,春天反而寒冷。( )
(2)杏花开了,就好像大自然在传语要赶快耕地。( )
(3)物候学记录植物的生长荣枯,动物的养育往来,如桃花开、燕子来等自然现象,从而了解随着时节推移的气候变化和这种变化对动植物的影响。( )
(4)如在早春三四月间,南京桃花要比北京早开20天,但是到晚春五月初,南京刺槐开花只比北京早10天。( )
8.(2023下·湖南常德·八年级统考期中)请在文中横线处补全语句,使句子语意连贯,内容贴切,逻辑严密。(不超过5字)
影响物候的第三个因素是高下的差异。植物的抽青、开花等物候现象在春夏两季越往高处越迟,而到秋天乔木的落叶则越往高处越早。不过研究这个因素要考虑到特殊的情况。例如秋冬之交,天气晴朗的空中,在一定高度上气温反比低处高。这叫逆温层。由于冷空气比较重,在无风的夜晚,冷空气便向低处流。这种现象在山地秋冬两季,特别是这两季的早晨,极为显著,常会发现山脚有霜而山腰。在华南丘陵区把热带作物引种在山腰很成功,在山脚反不适宜,就是这个道理。
9.八年级(2)班以“气象物候”为主题,开展综合实践活动,请你积极参与进来。
(1)请仿照示例,从二十四节气(如冬至、霜降、芒种)中任选两个解释含义。
示例:清明。表示天气晴朗温暖,草木返青。
(2)你的同学小芳认为“黄河远上白云间”想象奇特,请你从物候学的角度对这句诗提出不同的看法。
10.花香鸟语、草长莺飞……这些大自然的语言会在我们心中唤起不同的感受。请从声音、形态、气味三个角度中选择一个,参照示例写句子,要求具体形象,句式不限。
示例:大自然的色彩语言:金黄色的阳光下,一片美妙的新绿从草地向四面八方蔓延,让人感受到春天的蓬勃与活力。
大自然的语言:
【提升精选练】
(一)(2023下·贵州黔东南·八年级统考期末)阅读下面的文字完成小题。
【甲】
大自然的语言(节选)
竺可桢
①立春过后,大地渐渐从沉睡中苏醒过来。冰雪融化,草木萌发,各种花次第开放。再过两个月,燕子翩然归来。不久,布谷鸟也来了。于是转入炎热的夏季,这是植物孕育果实的时期。到了秋天,果实成熟,植物的叶子渐渐变黄,在秋风中簌簌地落下来。北雁南飞,活跃在田间草际的昆虫也都销声匿迹。到处呈现一片衰草连天的景象,准备迎接风雪载途的寒冬。在地球上温带和亚热带区域里,年年如是,周而复始。
②几千年来,劳动人民注意了草木荣枯、候鸟去来等自然现象同气候的关系,据以安排农事。杏花开了,就好像大自然在传语要赶快耕地;桃花开了,又好像在暗示要赶快种谷子。布谷鸟开始唱歌,劳动人民懂得它在唱什么:“阿公阿婆,割麦插禾”这样看来,花香鸟语,草长莺飞,都是大自然的语言。
③这些自然现象,我国古代劳动人民称它为物候。物候知识在我国起源很早。古代流传下来的许多农谚就包含了丰富的物候知识,到了近代,利用物候知识来研究农业生产,已经发展为一门科学,就是物候学。物候学记录植物的生长荣枯,动物的养育往来,如桃花开、燕子来等自然现象,从而了解随着时节推移的气候变化和这种变化对动植物的影响。
④物候观测使用的是“活的仪器”,是活生生的生物。它比气象仪器复杂得多,灵敏得多。物候观测的数据反映气温、湿度等气候条件的综合,也反映气候条件对于生物的影响。应用在农事活动里,比较简便,容易掌握。物候对于农业的重要性就在这里。下面是一个例子。
⑤北京的物候记录,1962年的山桃、杏花、苹果、榆叶梅、西府海棠、丁香、刺槐的花期比1961年迟十天左右,比1960年迟五六天,根据这些物候观测资料,可以判断北京地区1962年农业季节来得较晚。而那年春初种的花生等作物仍然是按照往年日期播种的,结果受到低温的损害。如果能注意到物候延迟,选择适宜的播种日期,这种损失就可能避免。
【乙】
什么是物候学①(节选)
竺可桢 宛敏渭
①物候学主要是研究自然界的植物(包括农作物)动物和环境条件(气候、水温、土壤条件)的周期变化之间相互关系的科学。它的目的是认识自然季节现象变化的规律,以服务于农业生产和科学研究。
②物候学记录一年中植物的生长枯荣,动物的来往生育,从而了解气候变化和它对动植物的影响。物候记录如杨柳绿,桃花开,燕始来等等,不仅反映当时的天气,而且反映过去一个时期内天气的积累。如1962年初春,北京天气比往年冷一点,山桃、杏树、紫丁香都延迟开花。从物候的记录可以知季节的早晚。所以物候学也称为生物气候学。
③在我国,最早的物候记载,见于《诗经·豳风·七月》一篇里:“四月秀葽(yā),五月鸣蜩(tiá)"(四月里葽草开了花,五月里蝉振膜发声)又如,“八月剥枣,十月获稻。”等等,那完全是老农经验的记载。到春秋时代,已经有了每逢节气的日子记录物候和天气的传统,而且已经知道燕子在春风前后飞来,在秋分前后离去。
④物候学直到如今还是靠人的两目所能见到和两耳所能听到的作记载,这还能起什么作用呢?我们知道,物候这门知识,是为农业生产服务而产生的,在今天对于农业生产还有很大作用。它依据的是比仪器复杂得多的生物。1962年北京的山桃、杏树、紫丁香和五一节前后开花的洋槐的花期都延迟了,比1961年迟了10天左右,比1960年迟五六天。我们只要知道物候,就会知道这年北京农业季节是推迟了,农事也就应该相应地推迟,可是1962年北京地区部分农村,在春初种花生等作物时,仍旧照前两年的日期进行,结果受了低温的损害。若能注意当年物候延迟的情况,预先布置,就不会遭受损失了。
⑤物候的数据是从活的生物身上来的,用来指导农事活动就很直接,而且方法简单,农民很易接受。物候对于农业的重要性就在于此。
【注释】①选自《物候学》有删改。
1.根据甲、乙两篇选文对物候知识的介绍,选出下面选项中不属于“物候”现象的一项是( )
A.百花盛开B.蟒蛇冬眠
C.天降暴雨D.蜜蜂采蜜
2.甲文是一篇逻辑严密的事理说明文,选段按从现象到本质的逻辑顺序引出物候和物候学。请根据提示,将行文思路补充完整。
3.两篇选文都列举了北京1962年花期与前后一年对比情况的物候记录,你认为列举这一记录的目的是什么?
4.在“探究语言”环节,晓丽和洋洋就甲、乙选文的两段文字特点各抒己见,请你结合说明文的语言特点,将他们两人的理由补充完整。
(二)阅读下列非连文本,完成下面小题。
材料1
①物候现象的来临决定于哪些因素呢?
②首先是纬度。越往北桃花开得越迟,候鸟也来得越晚。值得指出的是物候现象南北差异的日数因季节的差别而不同。我国大陆性气候显著,冬冷夏热。冬季南北温度悬殊,夏季却相差不大。在春天,早春跟晚春也不相同。如在早春三四月间,南京桃花要比北京早开二十天,但是到晚春五月初,南京刺槐开花只比北京早十天。所以在华北常感觉到春季短促,冬天结束,夏天就到了。
③经度的差异是影响物候的第二个因素。凡是近海的地方,比同纬度的内陆,冬天温和,春天反而寒冷。所以沿海地区的春天的来临比内陆要迟若干天。如大连纬度在北京以南约1°,但是在大连,连翘和榆叶梅的盛开都比北京要迟一个星期。又如济南苹果开花在四月中或谷雨节,烟台要到立夏。两地纬度相差无几,因为烟台靠海,春天便来得迟了。
④影响物候的第三个因素是高下的差异。植物的抽青、开花等物候现象在春夏两季越往高处越迟,而到秋天乔木的落叶则越往高处越早。不过研究这个因素要考虑到特殊的情况。例如秋冬之交,天气晴朗的空中,在一定高度上气温反比低处高。这叫逆温层。由于冷空气比较重,在无风的夜晚,冷空气便向低处流。这种现象在山地秋冬两季,特别是这两季的早晨,极为显著,常会发现山脚有霜而山腰反无霜。在华南丘陵区把热带作物引种在山腰很成功,在山脚反不适宜,就是这个道理。
⑤此外,物候现象来临的迟早还有古今的差异。根据英国南部物候的一种长期记录,拿1741到1750年十年平均的春初七种乔木抽青和开花日期同1921到1930年十年的平均值相比较,可以看出后者比前者早九天。就是说,春天提前九天。
材料2
①现在的冬天越来越暖和了,但与世界上同纬度的地区比较起来,我国的冬天仍然是最寒冷的。
②冬季,东北地区平均气温低至-20℃,其中最冷的地区,非漠河莫属。英国西海岸利物浦和我国漠河纬度基本相同,可是利物浦即使在冬季,每天清晨最低气温大都在0℃以上,港口也终年不冻,跟我国杭州、长沙温度相似,而漠河同时期气温竟然低至-30.9℃!
③纬度越高,太阳高度角越小,所以温度越低。莫斯科位于北纬55度到56度,1月平均气温为-9.3℃,而我国沈阳位于北纬41度48分,纬度比莫斯科低得多,1月平均气温却是-11.5℃。
④北方地区是如此,那么南方地区又怎样呢?古巴首都哈瓦那与我国广州市的纬度相似,而且两地都是冬季不下雪、四季常开花。但哈瓦那基本全年都是夏天,最强寒潮来临时也都还有9℃,而广州1月平均气温比哈瓦那低了8℃左右,且还有2.8天的有霜期,最低气温可以下降到0℃。
⑤以此看来,我国冬季确实比世界同纬度上的其他国家要寒冷。
⑥事实上,在同样的纬度上,世界各地的温度往往不尽相同。把全球纬圈上各点的温度加以平均,叫作纬圈平均温度。冬季,我国东北地区的温度比纬圈平均温度大约要低14℃—18℃;黄河中下游偏低10℃—14℃;长江以南大概偏低8℃;就连华南沿海地区也偏低5℃左右。
材料3
①天气变化不仅关系到人们的生活,对农业生产和航运等行业也有很大影响。因此,准确预报天气十分重要。可天气变化复杂,想准确预报并不容易,不过海洋里却贮存着许多天气变化的信息。
②天气的变化与空气温度的高低以及空气中水汽的含量有很大关系。广阔的赤道热带海洋里的暖流,是空气中热量和水汽的主要供应者。温暖的海洋表面源源不断地把大量热量和水汽输送给空气,使空气产生各种各样的变化,带来了千变万化的天气现象。1立方厘米的海水降低温度1℃,可以使3 000立方厘米的空气升温1℃。可见,海洋就像个大火炉,不断地从底部给空气加热。
5.材料1的说明对象是什么?
6.白居易《大林寺桃花》中有“人间四月芳菲尽,山寺桃花始盛开”的诗句。请结合材料1内容回答会出现这样的自然现象的原因。
7.用简洁的语言概括材料2说明的主要内容。
8.材料2的第②段运用了哪些说明方法?有什么作用?
9.材料3第②段中加点词能否去掉?为什么?
广阔的赤道热带海洋里的暖流,是空气中热量和水汽的主要供应者
10.选出对材料1理解有误的一项( )
A.选文节选自《大自然的语言》一文,“大自然的语言”是物候现象形象化的说法,以此为题,显得新颖别致,引人入胜,激发了读者的阅读兴趣。
B.第②段划线部分运用了举例子、作比较的说明方法,主要作用是为了具体有力地说明“越往北桃花开得越迟”的物候规律。
C.第④段中的加点词“一定”在文中是“特定”的意思,起限制性作用,说明秋冬之交,天气晴朗的空中,只有在特定的高度上气温才比低处高,并不是所有高度都如此。
D.第⑤段划线部分交代了本段中所举例子的来源具有权威性,既增强了说服力,又体现了作者严谨求实的科学态度。
【能力拓展练】
(一)(2023·黑龙江·统考中考真题)阅读《揭秘膨化食品“不健康”的真相》一文,完成下面小题。
揭秘膨化食品“不健康”的真相
①膨化食品从20世纪60年代开始在美国流行,并迅速风靡欧洲各国,后传至日本、中国等亚洲国家。口感酥脆,咀嚼起来“咔哧”作响,味道或香甜、或咸香、或香辣,令众多消费者追捧的爆米花、薯片、果蔬片等膨化食品,是以谷类、薯类、豆类、果蔬类或者坚果籽类等为主要原料,采用膨化工艺制成的,国外又称其为挤压食品、喷爆、轻便食品等。其实,膨化工艺是为粗粮提供的一种很好的物理加工方式,不仅能改变原粮的外形,又能提高原粮的口感,让人们在食用时,不会像食用原粮那样难以下咽。而且经膨化工艺制成的食品具有不易回生、营养成分损失少、易被消化吸收等优点。可是在崇尚健康饮食的今天,花样百出的膨化食品虽然可口,但一直被贴着“不健康零食”标签,其原因究竟是什么呢?
②首先,膨化食品的营养成分表中,能量与四大核心营养素“蛋白质、脂肪、碳水化合物、钠”是强制要求标出的项目,几乎全部膨化食品的配料表中都含有或生产过程中使用了氢化和(或)部分氢化油脂,含有反式脂肪酸,反式脂肪酸是会导致血栓、引发冠心病、肥胖、影响记忆力的不健康脂肪,是人体健康的无形杀手。
③其次,膨化食品是“高热量”“高脂肪”“高碳水化合物”“高盐”食品。以鲜虾条的蛋白质为例,吃30克虾条会摄入2.1克蛋白质,占人体全天所需蛋白质总量的4﹪。鲜虾条和芝士味玉米片的营养成分含量是以“份”来标示的(一份大小可根据食品的特点或推荐量规定),按照鲜虾条净含量80克、芝士味玉米片净含量140克,我们可以计算出吃一袋膨化食品所获取的营养素占人体全天所需营养的百分比。由膨化食品营养参考表中的数据可以看出,吃下一袋鲜虾条或一袋芝士味玉米片,人体所摄入的能量(进入人体转化为热量)、脂肪、碳水化合物、钠(盐的主要元素)接近甚至超过一顿正餐。为了保证口味香浓,膨化食品中必须添加大量的油和盐,再加上原料中富含的碳水化合物,也就导致了膨化食品的“高热量”“高脂肪”“高碳水化合物”“高盐”。
④另外,从配料表中我们得知,导致膨化食品不健康的另一个重要原因便是其中的食品添加剂。二氧化硅、单硬脂酸甘油酯如果被长期食用,都会对人体造成伤害。曾经有些含铝元素的膨化剂也是导致膨化食品不健康的原因,儿童摄入过多铝元素会导致神经系统被侵害,进而影响智力发育。现在,含铝元素的膨松剂已经被禁用,但膨化食品中依然被检测出含有微量铝元素,其可能的来源包括储存原料的容器、加工设备的输送管道、包装袋等。但大家也不必过分担心,膨化食品中食品添加剂的含量如果能在国家规定范围内,就是安全的。
⑤最后,如果过量食用膨化食品,还会影响我们的正常饮食。因此,我们要控制自己的口腹之欲,做到良好的膳食搭配,坚持每日饮食均衡和适量运动,保持身体健康。
(选自《知识就是力量》)
1.文章的开头段有什么作用?
2.第③段画线的句子运用了哪两种说明方法?有什么作用?
3.第②段中的加点词语“几乎”能否删去,为什么?
4.小明同学特别喜欢吃膨化食品,为了他的健康,请你结合文章内容来劝说他。
(二)(2023·湖北宜昌·统考中考真题)阅读下面的文章完成小题。
万物复苏
◆马俊江
①翻开《昆虫记》的第一页,你就会跟着法布尔走进一个生机盎然的大世界,而不是走进虫子堆。春天,山楂树和接骨木开着花,微带苦涩的花香里,野蜂飞舞。河里流淌着春水,水里有游动的鱼群。明媚的阳光下,蜥蜴在炫耀彩色的屁股。就是这样的春天,欢乐的法布尔带着几个孩子走上高原,他们要去和天地万物一起庆祝生命的复苏。复苏的是法布尔笔下的高原,也会是一些读者的心灵。也许他们会想起,不知从什么时候开始,我们离这个世界的美好越来越远:我们已很久没有看过云朵和星辰,没有听到水声和虫鸣,没感受到风吹过我们的肌肤,没有闻到这全世界不同的味道。上天给了我们那么好的感觉器官,却被我们废弃很久了,丢在生命的角落里,落满尘埃……
②而法布尔是诗人。诗人能够让人的感官恢复,让它们灵敏起来,这样才能感受这个世界的美丽。美丽的世界,是有声有色的,就像法布尔的昆虫世界。他会带着我们去看,去听,去想象。隔着文字和岁月的烟云,法布尔告诉我们,各种各样的食粪虫,这些整天和粪球打交道的小东西们,闪烁着青铜、黄铜般的光芒,还有祖母绿和紫水晶般耀眼的光泽。我们还可以跟着他去听夜晚的演唱会:蝈蝈儿的声音是低沉的,它“吱——吱——”地哼唱古老的民谣;长耳鸮①的声音是高亢的,它“去啊——去啊——”地唱诵暗夜的琴曲;小铃蟾的声音是悠扬的,它“克吕克——克吕克——”地吟唱温柔的诗章。我们从没有那么认真倾听过,也不知道,夜间的草丛中会有那么动听的歌声。
③从《昆虫记》里走出来后,我去了树林。那是黄昏,有几只乌鸦在叫。我早已习惯了乌鸦叫声难听且不祥的说法,但法布尔让我重新去聆听那熟悉的叫声:“啊——啊——”我对同行的朋友说,乌鸦在感叹:“啊!真美啊!”朋友笑了,捡起一枚很小的松果,说:“你看,多美,用你的话说,就像数学中的几何美。”这话源自我翻译的《昆虫记》:
蜘蛛织网多么神奇啊,它以蛛网中心为极点,先用长度完全相等的蛛丝直线辐射出去,每两根蛛丝辐射线便构成一个上宽下窄的扇形面。然后再用横向的线把这些辐射线连接起来,这些横线都是平行的,且越靠近极点,横线之间的间距越小。这些横线和辐射线构成的角,一侧是钝角,另一侧是锐角。每两条横线和辐射线又构成等腰梯形。宇宙有它的狂热,但它绝不是随意地创造天地万物,一面小小的蛛网上都存在着几何之美。
④我笑了,看来他是好好读过的。我俩从香樟树下走过,樟树开着细碎的花朵,我会认真地看看那极小的花朵,因为想起法布尔讲臭大姐的虫卵时说,如果因为小而错过美丽的艺术品,将是多么遗憾的事啊!
【注释】①长耳鸮(xiā):猫头鹰的一种。
5.我们不能“因为小而错过美丽的艺术品”,那么这个世界的美丽应该如何才能感受到?
6.法布尔“会带着我们去看,去听,去想象”。比如将乌鸦难听的叫声想象为“啊!真美啊!”你可以将第②段长耳鸮的叫声想象成什么?
7.法布尔为很多昆虫起了别称。请将下列选项填入对应的括号内。
花园的舞姬( ) 尽忠职守的税务官( )
田园中的提琴家( ) 大自然的清道夫( )
A.圣甲虫 B.豌豆象 C.蟋蟀 D.孔雀蝶
8.蛛网的几何之美可以体现在对称、全等、相似、互补等方面。请结合第③段,用举例子的方法,任选一个方面进行说明。
示例:松果的几何之美体现在对称上,比如松果的外形大致上是左右对称的,且它的每一个截面也都是对称的。
9.积累链接:提到颜色的古典诗句极为常见,例如“,”。
(三)(2023·四川凉山·统考中考真题)阅读下面文章,完成下面小题。
ChatGPT会影响到人类社会吗
①面向普通受众的最新人工智能(AI)交互产品ChatGPT,近来备受关注。
②ChatGPT是人工智能研究公司OpenAI研发的最新聊天机器人模型。现实生活中,各种应用软件里的机器人客服,以及苹果手机的Sin,国产智能音箱里的小度、小爱、天猫精灵等,广义上都是与ChatGPT类似的人工智能产品。它们能够通过理解人类语言与互动者进行对话,还能根据聊天上下文进行互动等。只不过,ChatGPT学习能力最强,“智慧”等级最高,能够回答人类提出的各种远超以往难度的复杂问题,致使其爆火全球。
③ChatGPT在和全球网友互动中,有着各种今人吃惊的成绩。参加了美国高校的入学资格考试,成绩为中等学生水平;用《坎特伯雷故事集》风格改写了90年代热门歌曲《Baby Gt Back》;用《老友记》主角口吻创作了剧本对白;构思了简短的侦探小说;简要阐释了经济学理论;给出了消除经济不平等的六点计划……ChatGPT甚至能够按照预设的道德准则,从“人类反馈中强化学习”,以此识别恶意信息并拒绝给出有效回答。
④在某种意义上,ChatGPT越来越像一个“真实的人”。理论上,只要算力足够强大,ChatGPT与人类的互动越多,它就将“成长”越快。虽然大型语言模型无法像人类一样思考,但基于模型算法得出的答案,在传播理论的助推下,越来越具有迷惑性,也越来越真实。这意味着ChatGPT能够形成具备一定逻辑的“思考”结果,而基于这一能力,已经有很多人开始通过ChatGPT取巧逃避本应需要人类大脑思考而进行的工作。
⑤巴黎政治大学已宣布,禁止使用ChalGPT等一切基于AI的工具,旨在防止学术欺诈和剽窃:外国专家表示ChaGPT将增加虚假信息风险;斯坦福团队推出DeteciGPT,阻止学生用AI写作业。ChatGPT面世仅2个月,就已经影响到了人类社会。人们在畅想高科技的未来社会的同时,实际很难想象出下一代的人工智能交互产品能够发展并影响人类到何种地步。
⑥让人工智能不断进化演变,最终能够像人类一样思考,本是这一科研领域的终极目标。只要时间足够长,人工智能必然能够发展具备科幻电影里所描绘的能力。但正如科幻电影里的人工智能总会超出人类拉制一样,当前基于大数据学习和给定模型下的人工智能始终存在着近乎无解的“黑箱”弊端——人们无法理解算法背后的各种逻辑,以及在这些逻辑下运行程序将会对人造成的影响。
⑦故而,虽然ChatGPT的出现并不令人意外,但还是让人类社会有点措手不及。可以预见的是,“真实的人”群体只会在未来社会中越来越多地出现,充当各种各样的角色。也因此,每每有更为先进的人工智能产品面世,人们都会想要从伦理、法律等多重角度审视。宏观层面对人工智能发展进行必要约束,已经在人类社会取得共识。这正说明,能够始终保持独立冷静思考的人类,最终将会把控住人工智能乃至科技发展的方向。基于这份清醒,人工智能的不断迭代发展就有望保持平衡,算法“黑箱”也最终有望破解。
(选自光明网,有删改】
10.阅读文章第②自然段,简要概括什么是ChatGPT?
11.第③自然段主要采用了哪种说明方法?请说说其作用。
12.结合下列句子中加点的词语,体会说明文语言的准确、严谨。
ChatGPT面世仅2个月,就已经影响到了人类社会。
13.人工智能已经取得了惊人的成绩,但始终存在着近乎无解的“黑箱”,弊端,那么我们该采取哪些有效举措?
A语段:杏花开了,就好像大自然在传语要赶快耕地;桃花开了,又好像在暗示要赶快种谷子。布谷鸟开始唱歌,劳动人民懂得它在唱什么:“阿公阿婆,割麦插禾”……这些自然现象,我国古代劳动人民称它为物候。
B语段:物候学主要是研究自然界的植物(包括农作物)、动物和环境条件(气候、水温、土壤条件)的周期变化之间相互关系的科学。它的目的是认识自然季节现象变化的规律,以服务于农业生产和科学研究。
晓丽:我喜欢A语段,因为①
洋洋:我喜欢B语段,因为②
初中语文人教部编版八年级下册灯笼课后测评: 这是一份初中语文人教部编版八年级下册<a href="/yw/tb_c139296_t7/?tag_id=28" target="_blank">灯笼课后测评</a>,文件包含04灯笼+叙事散文阅读50题原卷版-2023-2024学年八年级语文下册知识考点梳理与能力训练统编版docx、04灯笼+叙事散文阅读50题解析版-2023-2024学年八年级语文下册知识考点梳理与能力训练统编版docx等2份试卷配套教学资源,其中试卷共88页, 欢迎下载使用。
02 小说阅读-2023-2024学年八年级语文下册知识(考点)梳理与能力训练(统编版): 这是一份02 小说阅读-2023-2024学年八年级语文下册知识(考点)梳理与能力训练(统编版),文件包含02小说阅读原卷版-2023-2024学年八年级语文下册知识考点梳理与能力训练统编版docx、02小说阅读解析版-2023-2024学年八年级语文下册知识考点梳理与能力训练统编版docx等2份试卷配套教学资源,其中试卷共102页, 欢迎下载使用。
语文八年级下册社戏巩固练习: 这是一份语文八年级下册<a href="/yw/tb_c139290_t7/?tag_id=28" target="_blank">社戏巩固练习</a>,共25页。
