





- 2024年广东省广州市海珠区中考一模化学试题 试卷 2 次下载
- 2024年广东省广州市增城区中考一模化学试题 试卷 2 次下载
- 2024年广东省广州市黄埔区中考一模化学试题 试卷 3 次下载
- 2024年广东省广州市荔湾区中考一模化学试题 试卷 7 次下载
- 2024年广东省广州市花都区中考一模化学试卷 试卷 4 次下载
广东省广州市天河区2024年中考一模化学试题
展开本试卷共8页,20小题,满分90分。考试时间60分钟。
注意事项:
1.答卷前,考生必须用黑色字迹的钢笔或签字笔将自己的学校、姓名、班级、座位号和考生号填写在答题卡相应的位置上,再用2B铅笔把考号的对应数字涂黑。
2.选择题每小题选出答案后,用2B铅笔把答题卡上对应题目的答案标号涂黑;如需改动,用橡皮擦干净后,再选涂其他答案:不能答在试卷上。
3.非选择题必须用黑色字迹的钢笔或签字笔作答,答案必须写在答题卡各题目指定区域内的相应位置上;如需改动,先划掉原来的答案,然后再写上新的答案:不准使用铅笔或涂改液。不按以上要求作答的答案无效。
4.考生必须保证答题卡的整洁。考试结束后。将试卷和答题卡一并交回。
相对原子质量:H-1 C-l2 O-16 Na-23 S-32 K-39 Fe-56 Cu-64 Ba-137
一、选择题:本题包括14小题,每小题3分,共42分。每小题给出的四个选项中,只有一项最符合题意。错选、不选、多选或涂改不清的,均不给分。
1. 下列《天工开物》记载的工艺中涉及化学变化的是
A. 棉纱织布B. 海水晒盐C. 烧制陶瓷D. 甘蔗榨汁
2. 安全重于泰山。加油站、面粉加工厂需张贴的图标是
A. B. C. D.
3. 下列不符合建设绿美广州的做法是
A 工业废水直接排放B. 公共交通出行
C. 回收利用废弃塑料D. 大力植树造林
4. 下列膳食搭配中,蛋白质含量最丰富的一组是
A. 蔗糖、豆类、植物根茎、坚果B. 瘦肉、鱼、牛奶、鸡蛋
C. 动物油、谷类、奶油、蛋黄D. 蔬菜、植物油、水果、盐
5. 下列关于能源的说法不正确的是
A. 将煤块碎成煤粉可以提高煤的利用率
B. 使用车用乙醇汽油可适当节省石油资源
C. 氢气燃烧热值低,生活生产中未大量使用氢能
D 开发利用风能等清洁能源,有利于缓解温室效应
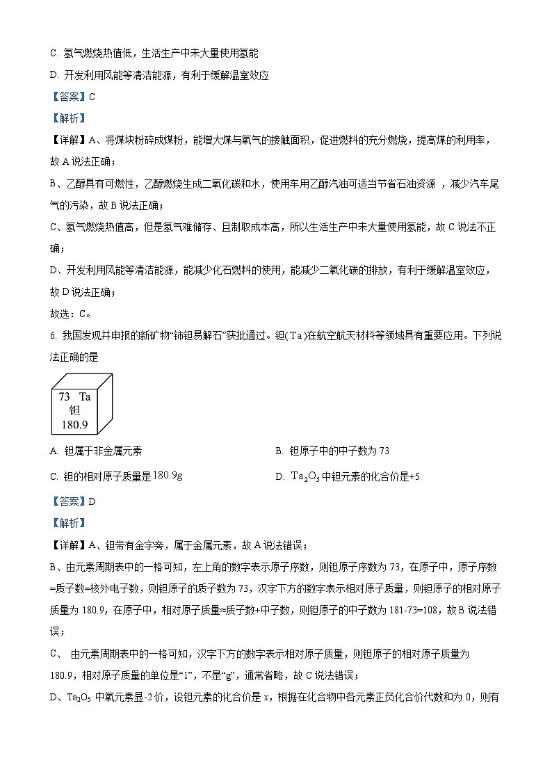
6. 我国发现并申报的新矿物“铈钽易解石”获批通过。钽()在航空航天材料等领域具有重要应用。下列说法正确的是
A. 钽属于非金属元素B. 钽原子中的中子数为73
C. 钽的相对原子质量是D. 中钽元素的化合价是+5
7. 水是生命之源。下列说法不正确是
A. 实验甲可以区分硬水和软水
B. 实验乙可以将硬水软化
C. 实验乙中的固体既可滤去不溶性物质,又可吸附一些溶解的杂质
D. 实验丙中a端产生的是氢气,b端产生的是氧气
8. 我国研发的撬装天然气制氢装置已投用,其中涉及的一个反应的微观示意图如下。下列说法正确的是
A. 该反应属于置换反应
B. 反应前后原子种类和数目发生变化
C. 反应前后催化剂的质量发生变化
D. 反应生成的与的质量比为14:3
9. 对下列宏观事实的微观解释,不正确的是
A. 稀有气体作保护气:原子最外层电子达到相对稳定结构
B. 湿衣服在阳光下更容易干:温度升高,分子运动速率加快
C. 变瘪的乒乓球放入热水中鼓起来:分子间的间隔受热变大
D. 浓盐酸敞口放置浓度变稀:水分子不断运动到浓盐酸中
10. 工业上用生产过程中的物质转化关系如图。下列说法正确的是
A. 反应①中,参加反应的与的分子数之比为
B. 反应②的化学方程式为
C. 煤燃烧产生的经过反应②后形成酸雨
D. 转化过程中,只有氧元素的化合价发生变化
11. 劳动创造美好生活。下列劳动项目与所涉及的化学知识不相符的是
A. AB. BC. CD. D
12. 花生油中富含油酸。下列说法不正确的是
A. 油酸属于无机化合物
B. 1个油酸分子由18个碳原子、34个氢原子、2个氧原子构成
C. 油酸中、、三种元素的质量比为
D. 油酸中氧元素的质量分数为
13. 下列实验方案能达到实验目的的是
A. AB. BC. CD. D
14. 关于下列实验的说法,不正确的是
A. 实验①:玻璃管中红棕色粉末逐渐变黑,澄清石灰水变浑浊,说明有还原性
B. 实验②:乒乓球碎片先燃烧起来,说明燃烧需要达到可燃物的着火点
C. 实验③:滴入浓硫酸后,气球变大,说明浓硫酸与氢氧化钠反应放热
D. 实验④:甲试管中铁钉不生锈,乙试管中铁钉生锈,说明铁生锈需要水
二、非选择题:本题包括6小题,共48分。
15. 无人机的芯片制造需要用到单晶硅,动力来源有氢氧燃料电池、三元锂电池等。
(1)单晶硅(的结构类似于金刚石,则构成单晶硅的微粒是_______(填“分子”、“原子”或“离子”)。石英砂(主要成分为)与焦炭在高温下反应可制得硅单质,同时生成一种可燃性气体,反应的化学方程式为_______。
(2)氢氧燃料电池是通过氢气和氧气在电池内部发生反应产生电能。消耗氧气,至少有_______氢气参加反应。
(3)石墨作为三元锂电池的电极材料,说明石墨具有_______。
(4)硫酸锰(,易溶于水)是生产三元锂电池的原料。写出以碳酸锰固体为原料制备硫酸锰的化学方程式:_______。
16. 古今很多金属制品造型优美、应用广泛。
I.西汉青铜雁鱼灯的造型和工作原理如图。灯里面是空的,灯罩可自由开合,腹部的清水用于吸收燃烧产生的废气。
(1)《考工记》记载了青铜成分:“六分其金(‘金’指铜),而锡居其一”,则青铜属于_______(填“金属”或“合成”)材料。
(2)出土时灯表面存在绿色锈蚀[主要成分为碱式碳酸铜,化学式为],_______。
(3)灯采用淆水(石油,含C、H、S等元素)为燃料,当看到有大量黑烟产生时,应该_______(填“扩大”或“减小”)进风口。燃料完全燃烧产生的气体中有污染性的是_______,此时若取出少量腹部的溶液,加入紫色石蕊溶液,溶液变_______。
II.金属蚀刻画是利用化学反应在金属表面形成凹凸图案。
(4)将铝板表面打磨并贴上保护膜后刻画出图案,再滴加蚀刻液发生反应,蚀刻出一朵红色玫瑰花如图。打磨的目的是_______。蚀刻时反应的化学方程式为_______。
(5)工业上,金属镍(Ni)蚀刻可用于生产半导体器件。已知金属活动性:,据此判断下列能蚀刻镍单质的有_______(填标号)。
A. 稀盐酸B. 溶液C. 溶液D. 溶液
17. 我国科学家侯德榜创立了侯氏制碱法。实验室模拟制备纯碱流程如下:
(1)能为农作物提供营养元素是_______。反应2为复分解反应,反应的化学方程式为_______。
(2)物质甲在流程中能循环利用,则甲是_______。
(3)将粗盐精制可获得饱和食盐水,以下方法可除去粗盐中的、和等可溶性杂质。
①物理方法:用溶液浸洗粗盐,溶解其中的可溶性杂质,则浸洗溶液应选用的_______(填“饱和”或“不饱和”)溶液。
②化学方法:加水溶解加过量溶液加过量溶液丙加过量溶液丁过滤加适量盐酸。丙和丁的化学式分别为_______、_______。
(4)为测定某纯碱中碳酸钠的质量分数,某同学称取纯碱样品,加水完全溶解,加入足量氢氧化钡溶液,充分反应后,过滤,洗涤,干燥得固体,则该纯碱中碳酸钠的质量分数为_______。(杂质不与氢氧化钡反应)
(5)和的溶解度曲线如图。为提纯含少量的纯碱样品,将其浓溶液从冷却至,的最优范围是_______(填标号)。
A. B. C.
18. 氧气的制取与性质实验探究。
(1)仪器④的名称为_______。
(2)实验室用过氧化氢溶液和二氧化锰制取氧气的化学方程式为_______。利用该原理制取氧气需要用到的仪器除了①⑦,还有_______(填标号)。
(3)探究影响过氧化氢分解速率的因素的实验如下:
对比实验a、b,得到的结论是_______。若要探究过氧化氢溶液的分解速率还受温度影响,还需补充一个实验,请在表中补充完整。
(4)蜡烛在充满空气的密闭集气瓶内燃烧,时熄灭,同时用氧气传感器采集瓶内氧气浓度变化的数据如图。
根据测得的氧气浓度数据,你对燃烧条件的新认识是_______。蜡烛熄灭后集气瓶中含量最多的气体是_______。
19. 某小组开展酸、碱、盐的性质探究。
(1)甲试管中除了黑色固体逐渐减少,还能观察到的现象是_______,反应的化学方程式为_______。
(2)测得乙试管溶液中某些离子的数目变化如图丙,图中曲线能表示的数目变化的是_______(填“a”或“b”)。请在图丙中画出的数目变化情况_______。
(3)实验结束后,将甲、乙两支试管中的物质全部倒入同一个干净的烧杯中,充分反应后,得到澄清的溶液,无固体剩余。
①烧杯中的溶液一定存在的离子有____(填离子符号),可能存在的离子有______(填离子符号)。
②该实验中往甲试管中加入的硫酸的质量至少为_______g。(5%的溶液密度约为,相对分子质量:KOH56)
20. 某干燥剂中可能含有氧化钙、氯化钙和氢氧化钠中的两种物质。某小组为确定其成分进行了实验探究。
【查阅资料】氯化钙溶液呈中性。
【实验探究】
【分析与结论】
(1)该干燥剂样品水溶液呈_______(填“酸”、“中”或“碱”)性。
(2)甲同学认为该样品中含有氢氧化钠。乙同学不认同,其理由是_______(写化学方程式)。
(3)丙同学做了一个补充实验,确定该样品中含有氧化钙和氢氧化钠,不含氯化钙。写出该实验的操作和现象:取少量干燥剂样品于试管中,加入足量水,充分振荡,_______。
【拓展实验】
(4)分别往等质量的碱石灰(主要成分为氧化钙和氢氧化钠)、无水氯化钙、浓硫酸中通入潮湿空气。通过比较不同干燥剂的最大增重量,得出几种干燥剂的干燥能力强弱。该实验设计存在的问题是_______。
【拓展应用】
(5)为废物利用,将某变质的氧化钙与足量的稀盐酸反应,再蒸发制取产品氯化钙固体。与变质前的氧化钙相比,变质后的氧化钙对产品氯化钙的产量是否会有影响,为什么?。选项
劳动项目
化学知识
A
学农活动:撒熟石灰改良酸性土壤
熟石灰能与酸反应
B
家庭实验:用白醋制作软鸡蛋
醋酸能与碳酸钙反应
C
家务劳动:用炉具清洗剂清洗油烟机
能与油污反应
D
帮厨活动:炒菜并添加碘盐
补碘能预防佝偻病
选项
实验目的
实验方案
A
检验乙醇中是否含有氧元素
在空气中点燃,检验生成物
B
鉴别和固体
取样,加熟石灰研磨,闻气味
C
除去中的
通过灼热的氧化铜
D
除去固体中少量
加水溶解,蒸发结晶
实验
序号
过氧化氢溶液浓度
过氧化氢溶液体积
温度
二氧化锰用量
收集氧气体积
反应所需时间
5
1
20
0.1
4
16.75
15
1
20
0.1
4
6.04
30
5
35
0
2
49.21
____
____
__
_____
____
待测
实验操作
实验现象
取少量干燥剂样品于试管中,加入足量水,充分振荡。静置一段时间后,加入几滴酚酞溶液。
样品完全溶解,试管壁变热。加入酚酞后溶液变红色。
2023年广东省广州市天河区中考二模化学试题(含解析): 这是一份2023年广东省广州市天河区中考二模化学试题(含解析),共20页。试卷主要包含了单选题,填空题,综合应用题,科学探究题等内容,欢迎下载使用。
2023年广东省广州市天河区中考二模化学试题 含答案: 这是一份2023年广东省广州市天河区中考二模化学试题 含答案,共1页。试卷主要包含了空气是一种宝贵的自然资源,2~92,245 0等内容,欢迎下载使用。
2023年广东省广州市天河区一模化学试题(无答案): 这是一份2023年广东省广州市天河区一模化学试题(无答案),共8页。