





重庆市江津区16校联盟学校2023-2024学年七年级下学期期中语文试题(原卷版+解析版)
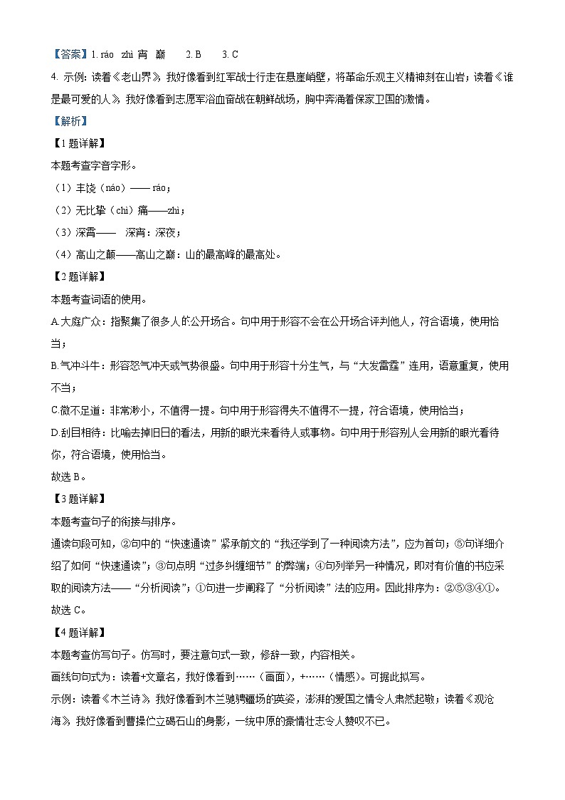
展开(满分 150 分,考试时间 120 分钟)
一、基础知识积累与运用(30分)
七年级一班的希希同学参加了年级开展的“走近经典,阅读分享”读书活动,下面几段文字摘自希希同学的读书笔记。请你阅读语段,完成下面的任务。
我捧起一本书,在静谧的深霄守着一盏孤灯的时候,眼前就展开一幅幅人文山水的画卷。读着《黄河颂》,我好像看到诗人站在高山之颠,向黄河母亲唱出了豪迈的颂歌; ;读着《土地的誓言》,我好像看到端木蕻良伫立在丰饶(ná)美丽的关东原野,内心澎湃着对家乡无比挚(chì)痛的热爱; 。与书为伴,心灵就会得到净化。
与书携手,做一个内心明朗的人,才不会在大庭广众之下评判他人,也不会气冲斗牛地大发雷霆,更不会为微不足道的得失而斤斤计较……与书携手,终有一天,你会被人刮目相待。
与书为友,我还学到一种阅读方法。①阅读过程中,假如不同意作者的观点,能分析反对的原因,这个过程也是有益的。②阅读一本书,拿到书的第一件事,应是做“快速通读”。③过多纠缠细节,反而会“捡了芝麻,丢了西瓜”。④如果觉得这本书确实有价值,那就要做“分析阅读”,这一步重点是分析。⑤这个过程主要是把书从头到尾快速翻阅一遍,遇到不懂的地方,不要过多停留。
任务一】识字辨词
1. 改正下列加点字的字音和字形
2. 第二段中画横线的词语使用不当的一项是( )
A 大庭广众B. 气冲斗牛C. 微不足道D. 刮目相待
【任务二】语句梳理
3. 希希同学在做摘抄发现第三段中的五个句子语序混乱。请帮他选择最恰当的一项是( )
A. ①⑤②③④B. ①②⑤③④C. ②⑤③④①D. ②③⑤④①
任务三】
4. 请仔细研读第一段画波浪线句子的特点,现仿写两个句子,与上下文语意连贯。
5. 名著阅读——《骆驼祥子》。
(1)圈点批注法能够把思考引向作品深处。以下是小语对名著选段的批注,细心的你发现批注有误的一项是( )
A. AB. BC. CD. D
(2)萧伯纳曾说“人生有两出悲剧,一是万念俱灰,另一是踌躇满志。”小语把这句话批注在选段末尾,请你结合选段内容和书中其它情节,理解这句话的含义。
6. 综合性学习——天下国家。
(1)厚植爱国情怀,培养爱国精神,班级将“家国情怀,传承不息”主题活动设计了三种活动形式。请你仿照活动一再设计两个活动。
活动一:举办“爱国之心,传承之路”故事分享会
活动二:_________________________________________
活动三:_________________________________________
(2)班级想邀请本年级其他同学来做爱国故事分享会的嘉宾,请你根据下面的提示,补全邀请函的内容。
二 古诗文言文积累与阅读(25分)
7. 古诗文积累。
诗词里,静静流淌着情思。“(1)______________,百般红紫斗芳菲”诉说着韩愈对春天的留恋;“深林人不知,(2)________________”书写着王维对世俗的淡泊;洛城春夜悠扬的笛声,牵动了李白的思乡之情,“(3)_______________,(4)_________________”(《春夜洛城闻笛》);同是思家,岑参选择走出悲苦,振作精神安慰家人,“(5)___________________,(6)_______________”(《逢入京使》)。
在古代诗歌中,木兰这个不朽的人物形象,富有传奇色彩又真切动人。(7)“ _______________ ,关山度若飞。”她奔赴战场时矫健的身姿让人震撼;“可汗问所欲,(8)____________________ 。”她不图功名利禄的品德令人敬佩;她征战多年,归来后(9)“ _____________,(10)_____________ 。”仍能保持女孩爱美的初心让人动容。
(二)(15分)
阅读下面文言语段,完成下面小题。
【甲】
①陈康肃公善射,当世无双,公亦以此自矜。尝射于家圃,有卖油翁释担而立,睨之久而不去。见其发矢十中八九,但微颔之。
②康肃问曰:“汝亦知射乎?吾射不亦精乎?”翁曰:“无他,但手熟尔。”康肃忿然曰:“尔安敢轻吾射!”翁曰:“以我酌油知之。”乃取一葫芦置于地,以钱覆其口,徐以杓酌油沥之,自钱孔入,而钱不湿。因曰:“我亦无他,惟手熟尔。”康肃笑而遣之。
乙】
南方多没人①,日与水居也,七岁而能涉,十岁而能浮,十五而能没矣。夫没者岂苟然哉?必将有得于水之道者。日与水居,则十五而得其道;生不识水,则虽壮,见舟而畏之。故北方之勇者,问于没人,而求其所以没,以其言试之河,未有不溺者。故凡不学而务求其道,皆北方之学没者也。
【注释】①没人:能潜水的人。
8. 解释下面句中的加点词。
(1)公亦以此自矜 矜:
(2)康肃笑而遣之 遣:
(3)夫没者岂苟然哉 苟:
(4)见舟而畏之 畏:
9. 翻译下面句子。
(1)见其发矢十中八九,但微颔之。
(2)日与水居,则十五而得其道。
10. [甲]文中体现陈尧咨傲慢的语句是(1)_______________,表明卖油翁观点的语句是(2)__________________。[乙]文中北人“以其言试之河,未有不溺者”的原因是(3)_____________________。(都用原文语句回答)
11. [甲][乙]两文都告诉人们什么道理?
三、现代文阅读(40分)
(一)(21分)
阅读下面的文章,完成各题。
春耕,在大地上写诗
仇士鹏
①春耕,是缄默寡言的农家人对土地的一次盛大的抒情。
②水田里,白鹭三三两两地立着,披着经冬未消的白雪,迈着细长的腿,侧耳谛听春天的脉动。燕子剪开了柳叶,衔着从南国带回的阳春的消息,在田野间奔走相告。风中,春寒犹在,却已润上了晨光的明媚,拥抱着父亲的每一次呼吸,在水田里划开道道涟漪。
③“走,下田去。”父亲抖了抖牛绳,招呼着老伙计,笑意在鱼尾纹里荡漾,共赴这场与春天的约会。
④蓑衣,是父亲的穿戴礼服;泥痕,是春天馈赠的礼花。牵着牛,扛着犁铧,父亲像是诗人举起了手,把灵感提在笔尖,准备在大地上纵情泼墨。走进水田,脚步认领着大地的肥沃与强壮,闲置了一个冬天的双手把犁紧紧握住,坚硬、充实的触感让父亲的心踏实而愉悦。
⑤随着风甩出一声清亮的呼号,蓄势已久的耕耘终于从名词变成了一个极具暴力美学的动词。宣泄、挥霍,趁着激动的心情,借着一鼓作气的东风,为整片田地都写下人对春天崭新的定义。你看,犁铧正卖力地破开土层,种下入木三分的诗行,用铺陈、起伏的排比虔诚地颂扬春天。当波浪涌动的时候,一声声惊叹将顶着深深浅浅的绿意,仿佛从大地上次第生长出来。
⑥牛打着响鼻,与远方的白鹭和燕子一一问好。休养了一个冬天,消融的冬雪在四蹄间转换成源源不绝的动力。父亲把鞭子的力度全留在了半空,只将声声催促送到牛的耳旁。十年了,这头牛和我一起长大,已经成了家中不可或缺的一根脊梁骨。不会说话的它调皮地甩动尾巴阐述它的欢喜。蹄子下,烂泥块向后翻起,又被父亲踩开——就像是踩碎过去一年的苦涩与辛劳,让它们化作岁月的福祉,呵护新生的故事生长、冲破,一年更比一年丰茂。
⑦休息的时候,父亲也要让自己的脚和田野靠在一起。坐在云的下面,坐缘,他的目光缓缓向上抬起,超过一株幼苗的高度,越过村庄的篱笆在田野的边,沿着杏花遥指的方向一路飘向天空,望向降落到未来的一场场大雨,望向贮存在天空上的一米米阳光。那一刻,无数农谚在他的旱烟里冒出,他佝偻的身影里渐渐有了气象学专家的轮廓。
⑧唐代诗人钱起曾遗憾地说道:“日长农有暇,悔不带经来”,其实,这片漠漠水田就是最好的经书,农家人一直是最勤奋的求学者,日日耕读,夜夜怀想,内化于心,外化于形,于是耕种的姿势成了五千年中华文明最质朴的缩影,一步一个脚印,踏实而稳重地前行、收获。
⑨“知时节的雨就是好雨”,面朝黄土背朝天的父亲并不会背唐诗三百首,却能慢条斯理地吟诵“好雨知时节,当春乃发生。随风潜入夜,润物细无声”,这和播种的技巧一起深深烙印在他的骨子里。当春雨如约而至,父亲便会点着烟,坐在窗户旁,静静地听它呢喃絮语,听着这一年的生活淅淅沥沥、轻轻抽芽的声音。这是来自天上的恩赐,莫名地,他也相信这是老天爷对他这新的一年的预言。
⑩我渐渐意识到,这项盛大的农事,是农人们的一种希望与喜悦在春天的隐喻。那一幅田园风光的素描在每一年春回大地的时候都酝酿着勃发的灵感,等待着一颗热爱生活的心前去耕耘,去着色。
⑪如今,我已经脱离了乡村,过着脚不沾土的生活,但每到春天,我总会想起春耕时的情景。原来,时间也像一头老牛,早在我的生命中留下了深深的印记。在一些风雨温柔的梦里,我依旧能够听见犁与土壤在耳鬓厮磨,而春天便在日子里更茁壮地生长出来。
⑫于是,每一年,我们都将收获更美好的生活。
(文章有改动)
12. 【美文·.理事件】小文打算向学校公众号推送这篇美文,请你结合文章,参照事例,从父亲的角度把“春耕”的过程补充完整。
(1)____________,___________——甩出呼号,卖力耕耘——(2)__________,_______________——坐靠田野,注视远方
13. 【美文·看表达】小文在推荐语中介绍父亲“春耕”的景色,请结合第②段从描写的角度谈谈原因。
14. 【美文·品诗语】小文在推荐语中还介绍了这篇美文富有诗意的语言,请根据要求鉴赏第④段划线的句子
蓑衣,是父亲穿戴的礼服;泥痕,是春天馈赠的礼花。(从修辞和句式角度赏析)
15. 【美文·析写法】小文和同桌小语对文章第⑧段引用的古诗“日长农有暇,悔不带经来”展开了讨论,请你补全对话。
小文:我认为文章⑧段引用的古诗“日长农有暇,悔不带经来”是赘笔,可以删掉。
小语:我不认同你的看法,
16. 【美文·悟意蕴】有同学读文后在公众号留言:不太理解文章开头“春耕,是缄默寡言的农家人对土地的一次盛大的抒情。”这个句子的含义和情感。请你结合文章内容,为这个同学解惑。
(二)(19分)
阅读下面的文章,完成各题。
父亲的雨
谢宗玉
①有一个人总在来雨时走出家门,那是我父亲。
②田是梯田,禾苗都是喝水长大的,但天雨常不遂人愿,所以在每一垅梯田的上坳总得有一口山塘。夏天热,禾苗需要同人一样拼命喝水,山塘没多一会儿就被喝得见了底,村人就有些慌了。好在天再糊涂,也不会让村人处在恐慌中太久。雨说来就来,一堆乱云一聚,几声炸雷一响,还不等村人都从田里地里跑回家,雨就下了。站在屋檐下,看雨中的庄稼欣欣向荣的样子,村人都一脸傻乐,乐得什么都忘记了。只有父亲还记得要往山塘补水,他是一个小小的村民组长。
③父亲先也是站在屋檐下,傻头傻脑地看雨,突然就记起了什么的样子叫一声,哦,要去拦水,说罢提把锄头就冲进雨幕。等母亲转身从灶背屋寻来蓑衣斗笠时,他已经不见人影了。为这,父亲回来没少挨骂。父亲并不在意,他湿淋淋地站在屋中央,垂着衣袖,笑着听母亲叨唠,仿佛挨骂是一件很快乐的事。母亲一边念叨一边把准备好的热水提到灶背屋。父亲洗澡时,母亲又从衣柜里把干净的衣服找出来。
④父亲年轻时很结实的,他什么也不怕,再大的风雨也敢往里钻。风雨越大,父亲就一副越快乐的样子。有时,父亲叫一声要去拦水,就被母亲眼明手快地拉住了。虽然戴上母亲寻来的斗笠,但一出门,风就将它刮跑了。父亲跟着风跑,终于跑在风前面将斗笠拾起来,然后一甩手,斗笠旋转着从大门口飘进屋来,雨水像珠子一样从笠沿四射开来,溅了我们一身。待我们弹落身上的水珠,再看父亲时,父亲又消失在雨中不见了。父亲在雨中的身影像个谜,一闪一闪的。
⑤在瓢泼似的雨中,道道水流从山上落下来,父亲全把它们往山塘里赶。山塘像个气球,一下子就给吹胀了。我想,面对一下子就水灵丰活的山塘,父亲内心应该有一种满足。
⑥但我仍怀疑父亲是为着好玩,他在雨中那副兴奋得不得了的样子同小孩儿没什么区别。但小孩儿不能玩雨,小孩儿只能在大雨初来时,在稀稀朗朗的雨颗中,嚎着叫着钻来钻去,迅速返回屋檐下。所以我竟有些羡慕父亲。
⑦一年夏天,天旱了很久,大伙以为再没雨下了,就挖开山塘拼命往自己田里放水,父亲左劝右劝要节约,但没有人听他的。后来再下雨时,父亲硬撑了两个小时没出门,但终于没忍住又冲了出去。只有母亲看着心疼,念叨就更勤了。
⑧母亲的念叨并非多余,如今年老的父亲一身病痛,不打半点折扣。母亲给父亲煎药时,还在不停地念叨,而父亲,也再不能笑吟吟地听她念叨了。他躺在床上,配合母亲的念叨,咝咝咝地从牙缝里抽着凉气,他疼呢。父亲正在为他年轻时所经历的风雨支付代价。只不过,父亲的心里未必后悔。
(选自《青春美文》)
17. 阅读文中画横线的句子,联系上下文,回答括号中的问题。
(1)父亲并不在意,他湿淋淋地站在屋中央,垂着衣袖,笑着听母亲叨唠,仿佛挨骂是一件很快乐的事。(为什么挨了骂父亲也不在意,仿佛是件快乐的事?)
(2)山塘像个气球,一下子就给吹胀了。(山塘给“吹胀”了是什么意思?)
18. 赏析文章第④段中画波浪线的句子。
19. 文章以“父亲的雨”为题有哪些作用?说说你的看法。
20. 你认为父亲是怎样的一个人?结合文章情节和具体内容做简要分析。
四、作文(55分)(二选一)
(一)
21. 花是有脚的,因为它们的足迹处处皆是:有的开在山间崖畔,有的开在房前屋后,有的开在床头案上,有的开在胸前发梢……而有一些花(如友善之花、诚信之花、谦虚之花、坚强之花、自信之花……),一旦栖落于心灵的沃土上,就会生根发芽,抽枝展叶,开出美丽的花来。
请以《开在心中的花》为题,写一篇文章。
要求:①选择题目(2)的先将题目补充完整,再作文。②内容具体,中心明确,突出细节,力求有新意。写作思路清晰,书写工整美观。③文中若出现真实的人名、校名、地名等,用“××”代替。④禁止抄袭,不少于600字。
(二)
22. 三月是“雷锋月”,班级组织了“凡人亦伟大”的主题班会,请你写一篇作文在班会中分享。
历史的天空,群星闪耀。但生活的舞台中,平凡人也能百折不挠,超越自我;平凡人也可以坚定执着,不忘初心;平凡人也会舍己为人,无私奉献……这些向上的力量都像启明星一样指引我们前行。
请以“你是我启明星”为题写一篇文章。
提示:①相信你的才思,抒写你的真性情,生花的妙笔就在你手中。②文中不得出现真实的人名、校名、地名等。③文体不限(诗歌除外),书写工整,卷面整洁,不少于600字。
字音修改
字形修改
(1) 丰饶(ná)
(2) 无比挚(chì)痛
(3)深霄
(4)高山之颠
雨小了些,祥子微微直了直脊背,吐出一口气:“先生,避避再走吧!”“快走!你把我扔在这儿算怎回事?”A坐车的跺着脚喊。
祥子真想硬把车放下,去找个地方避一避。可是,看看身上,已经全往下流水,他知道站住就会哆嗦成一团。B他咬上了牙,蹚着水不管高低深浅的跑起来。刚跑出不远,天黑了一阵,紧跟着一亮,雨又迷住他的眼。
拉到了,坐车的连一个铜板也没多给。祥子没说什么,他已顾不过命来。
……
最大的损失是被雨水激病。……冰凉的雨点,打在那开张着的汗毛眼上,至少教他们躺在炕上,发一两天烧。孩子病了,没钱买药;一场雨,催高了田中的老玉米与高粱,可是也能浇死不少城里的贫苦儿女。大人们病了,就更了不得;C雨后,诗人们吟咏着荷珠与双虹;穷人家,大人病了,便全家挨了饿。
一场雨,也许多添几个妓女或小贼,多有些人下到监狱去;大人病了,儿女们做贼做娼也比饿着强!D雨下给富人,也下给穷人;下给义人,也下给不义的人。其实,雨并不公道,因为下落在一个没有公道的世界上。
祥子病了,大杂院里的病人并不止于他一个。
批注A:运用动作描写和神态描写,生动形象写出坐车的人时间紧迫不能耽搁,也侧面写出祥子借口下雨想要偷懒的心理。
批注B:精准使用动词,“咬”和“蹚”生动形象写出祥子全身湿透但不得不继续拉车的无奈和艰辛。
批注C:画线句运用对比的写作手法,突出强调一场雨带给穷人家的严重后果,写出穷人家在当时社会的生存环境极其艰难。
批注D:画线句表达了作者对当时社会辛辣的讽刺,揭露社会的病态与不公道。
故事分享会
主题:爱国之心,传承之路
举办班级:七年级(1)班
时间:本周四下午两点
地点:学术报告厅
邀请函
亲爱的同学们:
大家好!
X年X月X日
重庆市江津区16校联盟学校2023-2024学年九年级下学期期中语文试题(原卷版+解析版): 这是一份重庆市江津区16校联盟学校2023-2024学年九年级下学期期中语文试题(原卷版+解析版),文件包含重庆市江津区16校联盟学校2023-2024学年九年级下学期期中语文试题原卷版docx、重庆市江津区16校联盟学校2023-2024学年九年级下学期期中语文试题解析版docx等2份试卷配套教学资源,其中试卷共30页, 欢迎下载使用。
重庆市江津区16校联盟学校2023-2024学年八年级下学期期中语文试题(原卷版+解析版): 这是一份重庆市江津区16校联盟学校2023-2024学年八年级下学期期中语文试题(原卷版+解析版),文件包含重庆市江津区16校联盟学校2023-2024学年八年级下学期期中语文试题原卷版docx、重庆市江津区16校联盟学校2023-2024学年八年级下学期期中语文试题解析版docx等2份试卷配套教学资源,其中试卷共30页, 欢迎下载使用。
重庆市江津区八校2023-2024学年九年级上学期期中语文试题(原卷版+解析版): 这是一份重庆市江津区八校2023-2024学年九年级上学期期中语文试题(原卷版+解析版),文件包含重庆市江津区八校2023-2024学年九年级上学期期中语文试题原卷版docx、重庆市江津区八校2023-2024学年九年级上学期期中语文试题解析版docx等2份试卷配套教学资源,其中试卷共33页, 欢迎下载使用。
