所属成套资源:【小题小卷】冲刺2023年高考生物小题限时集训(新高考专用)
专题卷14 实验探究 -【小题小卷】冲刺最新高考生物小题限时集训(新高考专用)
展开
这是一份专题卷14 实验探究 -【小题小卷】冲刺最新高考生物小题限时集训(新高考专用),文件包含专题卷14实验探究-小题小卷冲刺2023年高考生物小题限时集训新高考专用原卷版docx、专题卷14实验探究-小题小卷冲刺2023年高考生物小题限时集训新高考专用解析版docx等2份试卷配套教学资源,其中试卷共22页, 欢迎下载使用。
一、单选题
1.(2023·全国·高三专题练习)在对照实验中,控制自变量可以采用“加法原理”或“减法原理”,以下实验控制自变量所采用的原理与其他组不同的一项是( )
A.验证Mg是植物必需元素的实验
B.“比较过氧化氢在不同条件下的分解”实验
C.班廷和助手贝斯特通过摘除健康狗的胰腺造成实验性糖尿病的实验
D.沃泰默切除通向狗小肠的神经,用稀盐酸刺激小肠探究胰液分泌的实验
2.(2022·高一单元测试)关于生物实验中“对照”及“变量”的相关叙述,正确的是( )
A.检测生物组织中的糖类、脂肪和蛋白质实验中,没有进行对照
B.在探究pH对酶活性影响的实验中,温度属于无关变量,pH为自变量,产物的生成量为因变量
C.观察紫色洋葱鳞片叶外表皮细胞质壁分离与复原实验中,滴加蔗糖和清水,属于自变量,原生质层位置为因变量,该实验不存在对照
D.探究温度对淀粉酶活性影响实验中,淀粉酶的浓度是自变量,不同温度条件下淀粉遇碘变蓝程度是因变量
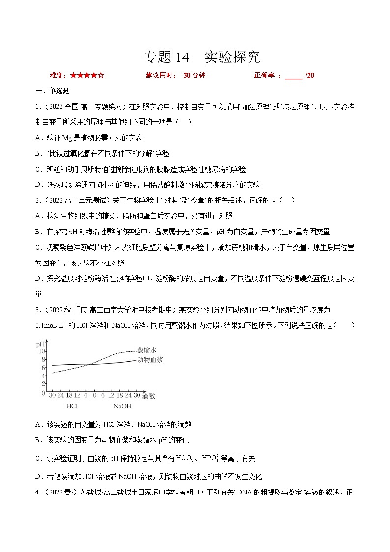
3.(2022秋·重庆·高二西南大学附中校考期中)某实验小组分别向动物血浆中滴加物质的量浓度为0.1mL·L-1的HCl溶液和NaOH溶液,同时用蒸馏水作为对照,结果如下图所示。下列说法正确的是( )
A.该实验的自变量为HCl溶液、NaOH溶液的滴数
B.该实验的因变量为动物血浆和蒸馏水pH的变化
C.该实验证明了血浆的pH保持稳定与其含有、等离子有关
D.若继续滴加HCl溶液或NaOH溶液,则动物血浆对应的曲线不发生变化
4.(2022春·江苏盐城·高二盐城市田家炳中学校考期中)下列有关“DNA的粗提取与鉴定”实验的叙述,正确的是( )
A.新鲜猪血、菜花等动植物材料均可用于DNA的粗提取
B.植物材料需先用洗涤剂瓦解细胞壁,再吸水涨破释放核物质
C.DNA不溶于体积分数为95%的冷酒精而溶于2ml·L-1的NaCl溶液
D.将玻璃棒上的丝状物直接放入二苯胺试剂中,水浴加热冷却后溶液呈蓝色
5.(2021·上海·统考一模)图是1926年温特设计的实验图,下列哪一组可以说明琼脂对胚芽鞘的生长没有影响( )
A.⑤为对照组、②为实验组
B.①为对照组、②为实验组
C.①为对照组、⑤为实验组
D.③为对照组、⑥为实验组
6.(2021·全国·高三专题练习)下列关于生物实验原理或技术的叙述不正确的是( )
A.可用无水乙醇提取绿叶中的色素是因为绿叶中的色素能溶解在无水乙醇中
B.噬菌体须在活菌中增殖培养是因其缺乏独立的代谢系统
C.给小白鼠提供18O2,一段时间后,在其尿液中可能检测到18O
D.分别用含有35S和32P的两种培养基培养细菌,再用上述细菌分别培养病毒,检测子代病毒的放射性可区分是DNA病毒还是RNA病毒
7.(2020秋·浙江·高三校联考阶段练习)欲通过同位素标记法研究一种感染人体的新型病毒的核酸种类,下列有关实验方法的叙述,错误的是( )
A.用含同位素标记的尿嘧啶或胸腺嘧啶的培养液分别培养两组人体细胞
B.用含同位素标记的尿嘧啶或胸腺嘧啶的培养液分别培养两组病毒
C.培养后,将两组病毒分别接种到含有两组人体细胞的培养液
D.通过测定子代病毒的放射性鉴别病毒的核酸种类
8.(2022春·安徽滁州·高二校考阶段练习)下列有关利用血细胞计数板对细胞进行计数的叙述,正确的是( )
A.1/400mm2规格的血细胞计数板一个计数室的容积为1mm×1mm×0.1mm
B.若对小球藻进行计数,则每次取样可只计1个计数室的小球藻数目
C.用滴管向计数室滴加样液后应立即计数,以防止细胞下沉到底部
D.对酵母菌进行计数时,不应统计压在小方格角上的细胞
9.(2022春·江苏苏州·高一江苏省震泽中学校考期中)图表示孟德尔杂交实验操作过程,下列叙述正确的是( )
A.②操作后要对b套上纸袋
B.①和②的操作不能同时进行
C.a为父本,b为母本
D.①和②是在花开后进行的
10.(2020春·江西吉安·高一江西省吉水县第二中学校考期中)下列实验材料的选择理由不合理的是( )
A.孟德尔选择豌豆的理由之一是豌豆属于自花传粉、闭花授粉植物
B.比较H2O2酶在不同条件下的分解实验中,选择肝脏研磨液的理由是其含过氧化氢酶
C.恩格尔曼选择水绵的原因之一是水绵具有易于观察的椭球形叶绿体
D.在探究细胞呼吸方式时选择酵母菌的理由之一是它属于兼性厌氧菌
11.(2021春·陕西榆林·高二陕西省神木中学校考阶段练习)兴趣小组将长势相同的植物幼苗随机分为两组,一组不作处理,另一组摘除顶芽,如下图所示,两组均在原有环境下培养一段时间。据此判断不正确的是( )
A.生长素浓度:a>b,b﹥c
B.植株高度:对照组>实验组
C.摘除顶芽,可使2组多长侧枝
D.本实验说明生长素的产生部位和作用部位可以不同
12.(2022春·四川遂宁·高二遂宁中学校考期中)下列关于生物学实验或探究的叙述,正确的是( )
A.生长素类似物处理插条的方法很多,无论是沾蘸法还是浸泡法都要处理插条的基部
B.在土壤小动物丰富度的调查探究中,可利用吸虫器采集土壤样品中的所有小动物
C.在设计制作生态缸时,生态缸是密闭的,通风与否对探究结果影响不大
D.实验数据的准确性很重要,进行预实验能减少因偶然因素干扰而造成的实验误差
13.(2022秋·河南驻马店·高一统考期末)如图为某学生进行某实验的基本操作步骤,下列相关叙述中正确的是( )
A.图中B步骤主要观察细胞质的大小以及细胞壁的位置
B.图中E步骤滴加的是70%的酒精
C.该实验的目的是观察植物细胞的质壁分离与复原
D.本实验虽然在时间上形成了前后自身对照,但也需要设立对照实验,这样结果更加准确
14.(2023春·江苏南通·高三统考阶段练习)下列有关生物学实验原理的叙述,正确的是( )
A.观察洋葱根尖细胞有丝分裂实验中使染色体着色的甲紫溶液的pH呈碱性
B.高倍镜下观察花生种子切片,视野中可见被苏丹III染成橘红色的脂肪滴
C.叶绿体中的色素在层析液中溶解度不同,溶解度高的在层析液中扩散得快,反之则慢
D.DNA粗提取的实验利用了DNA分子溶于2ml/L的NaCl溶液和不溶于酒精的特性
15.(2022秋·广东揭阳·高一校考阶段练习)亳州“古井贡酒”生产发酵中需用麦芽浆,对萌发且带有小芽的大麦充分研磨后,过滤得到组织样液。在组织样液中加入下列试剂后振荡摇匀,有关实验现象及结论的叙述不正确的是( )
A.加入苏丹Ⅲ染液,溶液呈橘黄色,证明发芽的大麦中含有脂肪
B.加入斐林试剂并水浴加热,溶液出现砖红色沉淀,说明发芽的大麦中含有麦芽糖
C.加入碘液,溶液呈蓝色,说明发芽的大麦中含有淀粉
D.如果发芽的大麦中含有蛋白质,那么加入双缩脲试剂,溶液会呈紫色
16.(2023·湖南张家界·统考二模)下列为减少实验误差而采取的措施中,正确的是( )
A.调查人群中红绿色盲的发病率时,在患者家系中多调查几代
B.探究温度对淀粉酶活性影响实验中,酶和底物先混合再保温
C.对培养液中的酵母菌进行取样计数前,轻轻振荡含培养液的试管
D.比较有丝分裂细胞周期不同时期的时间长短应持续观察分裂的进程,统计时间
17.(2023春·辽宁大连·高一大连市一0三中学校考阶段练习)秸秆的纤维素经酶水解后可作为生产生物燃料乙醇的原料。生物兴趣小组利用自制的纤维素水解液(含5%葡萄糖)培养酵母菌并探究其细胞呼吸(如图)。下列叙述错误的是( )
A.可用斐林试剂检测纤维素水解的产物中是否有还原糖
B.一段时间后,甲瓶培养液中能检测到有少量酒精生成
C.若乙瓶中溶液颜色变成灰绿色,说明甲瓶中有CO2产生
D.实验时增加甲瓶中酵母菌数量不能提高酒精的最大产量
18.(2019·安徽蚌埠·高三校联考阶段练习)图甲为某校生物兴趣小组探究光照强度对玫瑰花光合作用强度影响的实验装置示意图,图乙为所测得的结果。据图分析错误的是
A.本实验自变量的控制方法为调节白炽灯的功率或白炽灯距离
B.B点以后,限制玫瑰花光合速率的内部因素是色素的含量、酶的数量及活性
C.若要测定图乙中A点的数据,需要将图甲的装置进行黑暗处理
D.玫瑰花的生长需要浇水,但浇水过多易发生烂根现象,原因是根部细胞无氧呼吸产生乳酸
19.(2022·云南·高二统考学业考试)下列关于“调查人群中的遗传病”探究实践的叙述,错误的是( )
A.为保证调查的有效性,调查的群体应足够多
B.调查时最好选取群体发病率较高的单基因遗传病
C.应将多个小组调查的数据进行汇总,计算其发病率
D.某小组调查计算得到的发病率一定与全国数据一致
20.(2023·高二课时练习)下列关于种群密度和群落物种丰富度相关的内容,错误的是( )
A.调查某溪流两侧某种植物的种群密度要用等距取样法
B.调查酵母菌等微生物的种群密度可用抽样检测法,一般用显微镜直接计数法计数
C.对云南西双版纳的亚洲象的数量进行调查不可用标记重捕法
D.在调查土壤小动物的丰富度时,用记名计算法统计出的物种数目就是该土壤中的实际值
相关试卷
这是一份真题卷04-【小题小卷】冲刺最新高考生物小题限时集训(新高考专用),文件包含真题卷04-小题小卷冲刺2023年高考生物小题限时集训新高考专用原卷版docx、真题卷04-小题小卷冲刺2023年高考生物小题限时集训新高考专用解析版docx等2份试卷配套教学资源,其中试卷共21页, 欢迎下载使用。
这是一份真题卷03-【小题小卷】冲刺最新高考生物小题限时集训(新高考专用),文件包含真题卷03-小题小卷冲刺2023年高考生物小题限时集训新高考专用原卷版docx、真题卷03-小题小卷冲刺2023年高考生物小题限时集训新高考专用解析版docx等2份试卷配套教学资源,其中试卷共22页, 欢迎下载使用。
这是一份真题卷02-【小题小卷】冲刺最新高考生物小题限时集训(新高考专用),文件包含真题卷02-小题小卷冲刺2023年高考生物小题限时集训新高考专用原卷版docx、真题卷02-小题小卷冲刺2023年高考生物小题限时集训新高考专用解析版docx等2份试卷配套教学资源,其中试卷共25页, 欢迎下载使用。

