所属成套资源:2024年高考生物一轮复习考点通关卷(新高考通用)
考点通关卷37 细胞工程-2024年高考生物一轮复习考点通关卷(新高考通用)
展开
这是一份考点通关卷37 细胞工程-2024年高考生物一轮复习考点通关卷(新高考通用),文件包含考点通关卷37细胞工程原卷版docx、考点通关卷37细胞工程解析版docx等2份试卷配套教学资源,其中试卷共59页, 欢迎下载使用。
2、注重理论联系实际,高三生物的考试并不仅仅是考概念,学会知识的迁移非常重要,并要灵活运用课本上的知识。不过特别强调了从图表、图形提取信息的能力。历年高考试题,图表题都占有比较大的比例。那些图表题虽不是教材中的原图,但它源于教材而又高于教材,是对教材内容和图表的变换、深化、拓展,使之成了考查学生读图能力、综合分析能力、图文转换能力的有效途径。
3、一轮复习基础知识的同时,还要重点“攻坚”,突出对重点和难点知识的理解和掌握。这部分知识通常都是学生难于理解的内容,做题时容易出错的地方。分析近几年的高考生物试题,重点其实就是可拉开距离的重要知识点。
4、学而不思则罔,思而不学则殆。这一点对高三生物一轮复习很重要。尤其是对于错题。错题整理不是把错题抄一遍。也不是所有的错题都需要整理。
通关卷37 细胞工程
(必备知识填空+优选试题精练)
考点01 植物细胞工程
地 城
知识填空
考点必背 知识巩固 基础落实 建议用时:5分钟
1.细胞经分裂和分化后,仍然具有产生完整生物体或分化成其他各种细胞的潜能,即细胞具有全能性。但是,在生物的生长发育过程中,并不是所有的细胞都表现出全能性,比如,芽原基的细胞只能发育为芽,叶原基的细胞只能发育为叶。这是因为在特定的时间和空间条件下,细胞中的基因会选择性地表达。(P34)
2.植物组织培养是指将离体的植物器官、组织或细胞等,培养在人工配制的培养基上,给予适宜的培养条件,诱导其形成完整植株的技术。(P35)
3.植物细胞一般具有全能性。在一定的激素和营养等条件的诱导下,已经分化的细胞可以经过脱分化,即失去其特有的结构和功能,转变成未分化细胞,进而形成不定形的薄壁组织团块,这称为愈伤组织。愈伤组织能重新分化成芽、根等器官,该过程称为再分化。植物激素中生长素和细胞分裂素是启动细胞分裂 、脱分化和再分化的关键激素,它们的浓度、比例等都会影响植物细胞的发育方向。(P35“探究·实践”)
4.诱导愈伤组织期间一般不需要光照,在后续的培养过程中,每日需要给予适当时间和强度的光照。(P36“探究·实践”)
5.在进行体细胞杂交之前,必须先利用纤维素酶和果胶酶去除细胞壁,获得原生质体。(P37)
6.人工诱导原生质体融合的方法基本可以分为两大类——物理法和化学法。物理法包括电融合法、离心法等;化学法包括聚乙二醇(PEG)融合法、高Ca2+—高pH融合法等,融合后得到的杂种细胞再经过诱导可形成愈伤组织,并可进一步发育成完整的杂种植株。(P37~38)
7.植物体细胞杂交技术在打破生殖隔离,实现远缘杂交育种,培育植物新品种等方面展示出独特的优势。(P38)
8.用于快速繁殖优良品种的植物组织培养技术,被人们形象地称为植物的快速繁殖技术,也叫作微型繁殖技术。它不仅可以高效、快速地实现种苗的大量繁殖,还可以保持优良品种的遗传特性。(P39)
9.单倍体育种可以先通过花药(或花粉)培养获得单倍体植株,然后经过诱导染色体加倍,当年就能培育出遗传性状相对稳定的纯合二倍体植株,这极大地缩短了育种的年限,节约了大量的人力和物力。(P40)
10.植物细胞培养是指在离体条件下对单个植物细胞或细胞团进行培养使其增殖的技术。(P41)
地 城
试题精练
考点巩固 题组突破 分值:50分 建议用时:25分钟
1.研究者通过体细胞杂交技术,探索利用条斑紫菜和拟线紫菜培育杂种紫菜。下列相关叙述正确的是( )
A.从食用紫菜的动物消化道内提取蛋白酶,用于去除细胞壁
B.原生质体需在低渗溶液中长期保存,以防止过度失水而死亡
C.检测原生质体活力时可用苯酚品红或甲紫溶液处理,活的原生质体被染色
D.聚乙二醇促进原生质体融合后,以叶绿体颜色等差异为标志可识别杂种细胞
2.利用植物细胞培养技术在离体条件下对单个细胞或细胞团进行培养使其增殖,可获得植物细胞的某些次生代谢物。下列说法正确的是( )
A.利用该技术可获得某些无法通过化学合成途径得到的产物
B.植物细胞体积小,故不能通过该技术进行其产物的工厂化生产
C.次生代谢物是植物所必需的,但含量少,应选择产量高的细胞进行培养
D.该技术主要利用促进细胞生长的培养条件提高单个细胞中次生代谢物的含量
3.人参皂苷是人参的主要活性成分。科研人员分别诱导人参根与胡萝卜根产生愈伤组织并进行细胞融合,以提高人参皂苷的产率。下列叙述错误的是( )
A.细胞融合前应去除细胞壁
B.高Ca2+—高pH溶液可促进细胞融合
C.融合的细胞即为杂交细胞
D.杂交细胞可能具有生长快速的优势
4.蓝莓细胞富含花青素等多酚类化合物。在蓝莓组织培养过程中,外植体切口处细胞被破坏,多酚类化合物被氧化成褐色醌类化合物,这一过程称为褐变。褐变会引起细胞生长停滞甚至死亡,导致蓝莓组织培养失败。下列叙述错误的是( )
A.花青素通常存在于蓝莓细胞的液泡中
B.适当增加培养物转移至新鲜培养基的频率以减少褐变
C.在培养基中添加合适的抗氧化剂以减少褐变
D.宜选用蓝莓成熟叶片为材料制备外植体
5.下列关于菊花组织培养的叙述,正确的是( )
A.用自然生长的茎进行组培须用适宜浓度的乙醇和次氯酸钠的混合液消毒
B.培养瓶用专用封口膜封口可防止外界杂菌侵入并阻止瓶内外的气体交换
C.组培苗锻炼时采用蛭石作为栽培基质的原因是蛭石带菌量低且营养丰富
D.不带叶片的菊花幼茎切段可以通过器官发生的途径形成完整的菊花植株
6.农作物秸秆的回收利用方式很多,其中之一是将秸秆碎化后作为食用菌的栽培基质。碎化秸秆中纤维所起的作用,相当于植物组织培养中固体培养基的( )
A.琼脂+蔗糖B.蔗糖+激素C.激素+无机盐D.无机盐+琼脂
7.植物组织培养技术常用于商业化生产:其过程一般为:无菌培养物的建立→培养物增殖→生根培养→试管苗移栽及鉴定。下列相关叙述错误的是( )
A.为获得无菌培养物,外植体要消毒处理后才可接种培养
B.组织培养过程中也可无明显愈伤组织形成,直接形成胚状体等结构
C.提高培养基中生长素和细胞分裂素的比值,有利于诱导生根
D.用同一植株体细胞离体培养获得的再生苗不会出现变异
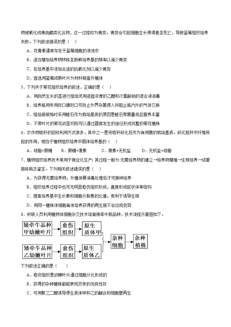
8.科研人员利用植物体细胞杂交技术培育矮牵牛新品种,技术流程示意图如下。
下列叙述正确的是( )
A.愈伤组织是幼嫩叶片通过细胞分化形成的
B.获得的杂种植株都能表现双亲的优良性状
C.可用聚乙二醇诱导原生质体甲和乙的融合和细胞壁再生
D.用纤维素酶和果胶酶处理愈伤组织以获得原生质体
二、综合题
9.回答下列(一)、(二)小题:
(一)某环保公司从淤泥中分离到一种高效降解富营养化污水污染物的细菌菌株,制备了固定化菌株。
(1)从淤泥中分离细菌时常用划线分离法或 法,两种方法均能在固体培养基上形成 。对分离的菌株进行诱变、 和鉴定,从而获得能高效降解富营养化污水污染物的菌株。该菌株只能在添加了特定成分X的培养基上繁殖。
(2)固定化菌株的制备流程如下;①将菌株与该公司研制的特定介质结合;②用蒸馏水去除 ;③检验固定化菌株的 。菌株与特定介质的结合不宜直接采用交联法和共价偶联法,可以采用的2种方法是 。
(3)对外,只提供固定化菌株有利于保护该公司的知识产权,推测其原因是 。
(二)三叶青为蔓生的藤本植物,以根入药。由于野生三叶青对生长环境要求非常苛刻,以及生态环境的破坏和过度的采挖,目前我国野生三叶青已十分珍稀。
(1)为保护三叶青的 多样性和保证药材的品质,科技工作者依据生态工程原理,利用 技术,实现了三叶青的林下种植。
(2)依据基因工程原理,利用发根农杆菌侵染三叶青带伤口的叶片,叶片产生酚类化合物,诱导发根农杆菌质粒上vir系列基因表达形成 和限制性核酸内切酶等,进而从质粒上复制并切割出一段可转移的DNA片段(T-DNA)。T-DNA进入叶片细胞并整合到染色体上,T-DNA上rl系列基因表达,产生相应的植物激素,促使叶片细胞持续不断地分裂形成 ,再分化形成毛状根。
(3)剪取毛状根,转入含头孢类抗生素的固体培养基上进行多次 培养,培养基中添加抗生素的主要目的是 。最后取毛状根转入液体培养基、置于摇床上进行悬浮培养,通过控制摇床的 和温度,调节培养基成分中的 ,获得大量毛状根,用于提取药用成分。
考点02 动物细胞培养
地 城
知识填空
考点必背 知识巩固 基础落实 建议用时:5分钟
1.动物细胞培养是指从动物体中取出相关的组织,将它分散成单个细胞,然后在适宜的培养条件下,让这些细胞生长和增殖的技术。(P43)
2.在体外培养细胞时,必须保证环境是无菌、无毒的,即需要对培养液和所有培养用具进行灭菌处理以及在无菌环境下进行操作。培养液还需要定期更换,以便清除代谢物,防止细胞代谢物积累对细胞自身造成危害。(P44)
3.动物细胞培养所需气体主要有O2和CO2。O2是细胞代谢所必需的,CO2的主要作用是维持培养液的pH。在进行细胞培养时,通常采用培养皿或松盖培养瓶,并将它们置于含有95%空气和5%CO2的混合气体的CO2培养箱中进行培养。(P44)
4.动物细胞培养时细胞往往贴附在培养瓶的瓶壁上,这种现象称为细胞贴壁。悬浮培养的细胞会因细胞密度过大、有害代谢物积累和培养液中营养物质缺乏等因素而分裂受阻。贴壁细胞在生长增殖时,除受上述因素的影响外,还会发生接触抑制现象,即当贴壁细胞分裂生长到表面相互接触时,细胞通常会停止分裂增殖。(P44)
5.人们通常将分瓶之前的细胞培养,即动物组织经处理后的初次培养称为原代培养,将分瓶后的细胞培养称为传代培养。在进行传代培养时,悬浮培养的细胞直接用离心法收集;贴壁细胞需要重新用胰蛋白酶等处理,使之分散成单个细胞,然后再用离心法收集。之后,将收集的细胞制成细胞悬液,分瓶培养(如图)。(P45)
6.在一定条件下,干细胞可以分化成其他类型的细胞。干细胞存在于早期胚胎、骨髓和脐带血等多种组织和器官中,包括胚胎干细胞和成体干细胞等。(P46)
7.2006年,科学家通过体外诱导小鼠成纤维细胞,获得了类似胚胎干细胞的一种细胞,将它称为诱导多能干细胞(简称iPS细胞),并用iPS细胞治疗了小鼠的镰状细胞贫血。(P46)
8.科学家已尝试采用多种方法来制备iPS细胞,包括借助载体将特定基因导入细胞中,直接将特定蛋白导入细胞中或者用小分子化合物等来诱导形成iPS细胞。iPS细胞最初是由成纤维细胞转化而来的,后来发现已分化的T细胞、B细胞等也能被诱导为iPS细胞。(P46“相关信息”)
地 城
试题精练
考点巩固 题组突破 分值:50分 建议用时:25分钟
1.某团队通过多代细胞培养,将小鼠胚胎干细胞的Y染色体去除,获得XO胚胎干细胞,再经过一系列处理,使之转变为有功能的卵母细胞。下列有关叙述错误的是( )
A.营养供应充足时,传代培养的胚胎干细胞不会发生接触抑制
B.获得XO胚胎干细胞的过程发生了染色体数目变异
C.XO胚胎干细胞转变为有功能的卵母细胞的过程发生了细胞分化
D.若某濒危哺乳动物仅存雄性个体,可用该法获得有功能的卵母细胞用于繁育
2.我国科研人员在航天器微重力环境下对多能干细胞的分化进行了研究,发现与正常重力相比,多能干细胞在微重力环境下加速分化为功能健全的心肌细胞。下列叙述错误的是( )
A.微重力环境下多能干细胞和心肌细胞具有相同的细胞周期
B.微重力环境下进行人体细胞的体外培养需定期更换培养液
C.多能干细胞在分化过程中蛋白质种类和数量发生了改变
D.该研究有助于了解微重力对细胞生命活动的影响
3.二甲基亚砜(DMSO)易与水分子结合,常用作细胞冻存的渗透性保护剂。干细胞冻存复苏后指标检测结果见下表。下列叙述错误的是( )
注:细胞分裂间期分为G1期、S期(DNA复制期)和G2期
A.冻存复苏后的干细胞可以用于治疗人类某些疾病
B.G1期细胞数百分比上升,导致更多干细胞直接进入分裂期
C.血清中的天然成分影响G1期,增加干细胞复苏后的活细胞数百分比
D.DMSO的作用是使干细胞中自由水转化为结合水
4.航天员叶光富和王亚平在天宫课堂上展示了培养的心肌细胞跳动的视频。下列相关叙述正确的是( )
A.培养心肌细胞的器具和试剂都要先进行高压蒸汽灭菌
B.培养心肌细胞的时候既需要氧气也需要二氧化碳
C.心肌细胞在培养容器中通过有丝分裂不断增殖
D.心肌细胞在神经细胞发出的神经冲动的支配下跳动
5.某兴趣小组开展小鼠原代神经元培养的研究,结果发现其培养的原代神经元生长缓慢,其原因不可能的是( )
A.实验材料取自小鼠胚胎的脑组织B.为了防止污染将培养瓶瓶口密封
C.血清经过高温处理后加入培养基D.所使用的培养基呈弱酸性
6.自青霉素被发现以来,抗生素对疾病治疗起了重要作用。目前抗生素的不合理使用已经引起人们的关注。下列关于抗生素使用的叙述,正确的是( )
A.作用机制不同的抗生素同时使用,可提高对疾病的治疗效果
B.青霉素能直接杀死细菌,从而达到治疗疾病的目的
C.畜牧业中为了防止牲畜生病可大量使用抗生素
D.定期服用抗生素可预防病菌引起的肠道疾病
7.下图为动物成纤维细胞的培养过程示意图。下列叙述正确的是( )
A.步骤①的操作不需要在无菌环境中进行
B.步骤②中用盐酸溶解细胞间物质使细胞分离
C.步骤③到④的分瓶操作前常用胰蛋白酶处理
D.步骤④培养过程中不会发生细胞转化
8.通过特定方法,科学家将小鼠和人已分化的体细胞成功地转变成了类胚胎干细胞。有关分化的体细胞和类胚胎干细胞的描述,正确的是( )
A.类胚胎干细胞能够分化成多种细胞
B.分化的体细胞丢失了某些基因
C.二者功能有差异,但形态没有差异
D.二者基因组相同,且表达的基因相同
二、实验题
9.某些植物根际促生菌具有生物固氮、分解淀粉和抑制病原菌等作用。回答下列问题:
(1)若从植物根际土壤中筛选分解淀粉的固氮细菌,培养基的主要营养物质包括水和 。
(2)现从植物根际土壤中筛选出一株解淀粉芽孢杆菌H,其产生的抗菌肽抑菌效果见表。据表推测该抗菌肽对 的抑制效果较好,若要确定其有抑菌效果的最低浓度,需在 μg·mL-1浓度区间进一步实验。
注:“+”表示长菌,“-”表示未长菌。
(3)研究人员利用解淀粉芽孢杆菌H的淀粉酶编码基因M构建高效表达质粒载体,转入大肠杆菌成功构建基因工程菌A。在利用A菌株发酵生产淀粉酶M过程中,传代多次后,生产条件未变,但某子代菌株不再产生淀粉酶M。分析可能的原因是 (答出两点即可)。
(4)研究人员通过肺上皮干细胞诱导生成肺类器官,可自组装或与成熟细胞组装成肺类装配体,如图所示。肺类装配体培养需要满足适宜的营养、温度、渗透压、pH以及 (答出两点)等基本条件。肺类装配体形成过程中是否运用了动物细胞融合技术 (填“是”或“否”)。
(5)耐甲氧西林金黄色葡萄球菌(MRSA)是一种耐药菌,严重危害人类健康。科研人员拟用MRSA感染肺类装配体建立感染模型,来探究解淀粉芽孢杆菌H抗菌肽是否对MRSA引起的肺炎有治疗潜力。以下实验材料中必备的是 。
①金黄色葡萄球菌感染的肺类装配体 ②MRSA感染的肺类装配体 ③解淀粉芽孢杆菌H抗菌肽 ④生理盐水 ⑤青霉素(抗金黄色葡萄球菌的药物) ⑥万古霉素(抗MRSA的药物)
考点03 动物细胞融合技术与单抗隆抗体
地 城
知识填空
考点必背 知识巩固 基础落实 建议用时:10分钟
1.动物细胞融合技术(cell fusin technique)就是使两个或多个动物细胞结合形成一个细胞的技术。融合后形成的杂交细胞具有原来两个或多个细胞的遗传信息。(P48)
2.动物细胞融合与植物原生质体融合的基本原理相同。诱导动物细胞融合的常用方法有PEG融合法、电融合法和灭活病毒诱导法等。(P48)
3.细胞融合技术突破了有性杂交的局限,使远缘杂交成为可能。(P48)
4.制备单克隆抗体需要的技术手段:动物细胞融合和动物细胞培养。制备单克隆抗体的原理:细胞膜的流动性和细胞增殖。(P49)
5.第一次筛选的目的是筛选出杂交瘤细胞,方法是用特定的选择性培养基培养。经过筛选后未融合的细胞或者融合后具有同种核型的细胞都会死亡,只有融合的杂交瘤细胞才能生长。(P49)
6.第二次筛选的目的是筛选出能产生所需抗体的杂交瘤细胞,方法是专一抗体检验。(P49)
7.抗体——药物偶联物(ADC)通过将细胞毒素与能特异性识别肿瘤抗原的单克隆抗体结合,实现了对肿瘤细胞的选择性杀伤。(P50“思考·讨论”)
地 城
试题精练
考点巩固 题组突破 分值:50分 建议用时:25分钟
1.甲状旁腺激素(PTH)水平是人类多种疾病的重要诊断指标。研究者制备单克隆抗体用于快速检测PTH,有关制备过程的叙述不正确的是( )
A.需要使用动物细胞培养技术
B.需要制备用PTH免疫的小鼠
C.利用抗原-抗体结合的原理筛选杂交瘤细胞
D.筛选能分泌多种抗体的单个杂交瘤细胞
2.如图所示,将由2种不同的抗原分别制备的单克隆抗体分子,在体外解偶联后重新偶联可制备双特异性抗体,简称双抗。下列说法错误的是( )
A.双抗可同时与2种抗原结合
B.利用双抗可以将蛋白类药物运送至靶细胞
C.筛选双抗时需使用制备单克隆抗体时所使用的2种抗原
D.同时注射2种抗原可刺激B细胞分化为产双抗的浆细胞
3.一个抗原往往有多个不同的抗原决定簇,一个抗原决定簇只能刺激机体产生一种抗体,由同一抗原刺激产生的不同抗体统称为多抗。将非洲猪瘟病毒衣壳蛋白 p72 注入小鼠体内,可利用该小鼠的免疫细胞制备抗 p72 的单抗,也可以从该小鼠的血清中直接分离出多抗。下列说法正确的是( )
A.注入小鼠体内的抗原纯度对单抗纯度的影响比对多抗纯度的影响大
B.单抗制备过程中通常将分离出的浆细胞与骨髓瘤细胞融合
C.利用该小鼠只能制备出一种抗 p72 的单抗
D.p72 部分结构改变后会出现原单抗失效而多抗仍有效的情况
4.下列关于现代生物技术应用的叙述,错误的是( )
A.蛋白质工程可合成自然界中不存在的蛋白质
B.体细胞杂交技术可用于克隆动物和制备单克隆抗体
C.植物组织培养技术可用于作物脱毒
D.动物细胞培养技术可用于转基因动物的培育
5.下列关于病毒的叙述,错误的是( )
A.有的病毒经灭活处理后,可用于细胞工程中介导动物细胞的融合
B.适当增加机体内参与免疫的细胞数量与活性,可提高对新型冠状病毒的抵御能力
C.在某人的分泌物中检测到新型冠状病毒,推测该病毒的增殖不依赖于宿主细胞
D.用高温高压处理病毒使其失去感染能力,原因之一是病毒的蛋白质发生了热变性
6.人体感染新冠病毒后,机体会产生多种特异性抗体。我国科学家从康复者的浆细胞中克隆出针对病毒表面抗原的抗体基因相关序列,构建表达载体并在相应系统中表达,可制备出全人源单克隆抗体。以下表述错误的是( )
A.该单抗可直接用于新冠病毒的核酸检测
B.在该单抗制备过程中利用了基因工程技术
C.该单抗可与新冠病毒相应蛋白特异性结合
D.可用抗原-抗体反应检测抗体基因表达产物
二、非选择题组
7.美西螈具有很强的再生能力。研究表明,美西螈的巨噬细胞在断肢再生的早期起重要作用。为研究巨噬细胞的作用机制,科研人员制备了抗巨噬细胞表面标志蛋白CD14的单克隆抗体,具体方法如下。回答下列问题:
(一)基因工程抗原的制备
(1)根据美西螈CD14基因的核苷酸序列,合成引物,利用PCR扩增CD14片段。已知DNA聚合酶催化引物的3’—OH与加入的脱氧核苷酸的5’—P形成磷酸二酯键,则新合成链的延伸方向是 (填“ 5’→3’ ”或“ 3’→5’ ”)。
(2)载体和CD14片段的酶切位点及相应的酶切 抗性基因序列如图1所示。用Xh I和Sal 1分别酶切CD14和载体后连接,CD14接入载体时会形成正向连接和反向连接的两种重组DNA.可进一步用这两种限制酶对CD14的连接方向进行鉴定,理由是 。
培养能表达CD14蛋白的大肠杆菌,分离纯化目的蛋白。
(二)抗CD14单克隆抗体的制备流程如图2所示:
(3)步骤①和步骤⑤分别向小鼠注射 和 。
(4)步骤②所用的SP2/0细胞的生长特点是 。
(5)吸取③中的上清液到④的培养孔中,根据抗原—抗体杂交原理,需加入 ① 进行专一抗体检测,检测过程发现有些杂交瘤细胞不能分泌抗CD14抗体,原因是 ② 。
(6)步骤⑥从 中提取到大量的抗CD14抗体,用于检测巨噬细胞。
三、综合题
8.新型冠状病毒可通过表面的棘突蛋白(S蛋白)与人呼吸道黏膜上皮细胞的ACE2受体结合,侵入人体,引起肺炎。图1为病毒侵入后,人体内发生的部分免疫反应示意图。单克隆抗体可阻断病毒的粘附或入侵,故抗体药物的研发已成为治疗新冠肺炎的研究热点之一。图2为筛选、制备抗S蛋白单克隆抗体的示意图。请据图回答下列问题:
(1)图1中人体内抗原递呈细胞吞噬病毒,并将病毒的抗原暴露在细胞表面,被 细胞表面的受体识别后激活该细胞。
(2)B细胞识别入侵的病毒后,在淋巴因子作用下,经过细胞的 ,形成 细胞。
(3)为判断疑似患者是否为新型冠状病毒感染者,采集鼻咽拭子主要用于病原学检查,检测病毒的 ;采集血液样本主要用于血清学检查,检测 。
(4)据图2所示,研制抗S蛋白单克隆抗体,需先注射 免疫小鼠以激活小鼠的免疫细胞,再提取激活的B细胞与骨髓瘤细胞融合,用HAT培养基筛选获得 细胞。因为同一种抗原可能激活 细胞,还需继续筛选才能获得分泌单克隆抗体的细胞株。
考点04 动物体细胞核移植技术和克隆动物
地 城
知识填空
考点必背 知识巩固 基础落实 建议用时:10分钟
1.动物细胞核移植技术是将动物一个细胞的细胞核移入去核的卵母细胞中,并使这个重新组合的细胞发育成新胚胎,继而发育成动物个体的技术。(P52)
2.减数分裂Ⅱ中期(MⅡ期)卵母细胞中的“核”其实是纺锤体—染色体复合物。文中所说的“去核”是去除该复合物。(P52“相关信息”)
3.哺乳动物核移植可以分为胚胎细胞核移植和体细胞核移植。由于动物胚胎细胞分化程度低,表现全能性相对容易,而动物体细胞分化程度高,表现全能性十分困难,因此动物体细胞核移植的难度明显高于胚胎细胞核移植。(P52)
4.目前动物细胞核移植技术中普遍使用的去核方法是显微操作法。也有人采用梯度离心、紫外线短时间照射和化学物质处理等方法。这些方法是在没有穿透卵母细胞透明带的情况下去核或使其中的DNA变性。(P54“相关信息”)
地 城
试题精练
考点巩固 题组突破 分值:50分 建议用时:25分钟
1.下列关于哺乳动物胚胎工程和细胞工程的叙述,错误的是( )
A.细胞培养和早期胚胎培养的培养液中通常需要添加血清等物质
B.早期胚胎需移植到经同期发情处理的同种雌性动物体内发育成个体
C.猴的核移植细胞通过胚胎工程已成功地培育出了克隆猴
D.将骨髓瘤细胞和B淋巴细胞混合,经诱导后融合的细胞即为杂交瘤细胞
2.将蝌蚪肠细胞的细胞核移植到去核的蛙卵中,形成重建的“合子”。有些“合子”发育成正常的蝌蚪,而单独培养肠细胞却不能发育成蝌蚪。下列叙述错误的是( )
A.肠细胞不能表达全能性是受某些物质的限制
B.“合子”第一次分裂后形成的细胞已失去全能性
C.“合子”发育成正常蝌蚪的过程中伴随着细胞分化
D.细胞核具有全能性是由于其含有该物种的全套基因
3.在下列自然现象或科学研究成果中,能为“动物细胞具有全能性”观点提供直接证据的是( )
A.壁虎断尾后重新长出尾部B.用体外培养的皮肤治疗烧伤病人
C.蜜蜂的未受精卵细胞发育成雄蜂D.小鼠腺细胞可以自我复制
4.下图是单克隆抗体制备流程的简明示意图。下列有关叙述,正确的是
A.①是从已免疫的小鼠脾脏中获得的效应T淋巴细胞
B.②中使用胰蛋白酶有利于杂交瘤细胞的形成
C.③同时具有脾脏细胞和鼠骨髓瘤细胞的特性
D.④是经筛选培养获得的能分泌特异性抗体的细胞群
二、综合题
5.M 基因编码的M蛋白在动物A的肝细胞中特异性表达。现设计实验,将外源DNA片段F插入M 基因的特定位置,再通过核移植、胚胎培养和胚胎移植等技术获得M 基因失活的转基因克隆动物A,流程如图所示。回答下列问题:
(1)在构建含有片段F的重组质粒过程中,切割质粒DNA的工具酶是 ,这类酶能将特定部位的两个核苷酸之间的 断开。
(2)在无菌、无毒等适宜环境中进行动物A成纤维细胞的原代和传代培养时,需要定期更换培养液,目的是 。
(3)与胚胎细胞核移植技术相比,体细胞核移植技术的成功率更低,原因是 。从早期胚胎中分离获得的胚胎干细胞,在形态上表现为 (答出两点即可),功能上具有 。
(4)鉴定转基因动物:以免疫小鼠的 淋巴细胞与骨髓瘤细胞进行融合,筛选融合杂种细胞,制备M蛋白的单克隆抗体。简要写出利用此抗体确定克隆动物A中M 基因是否失活的实验思路 。
6.[生物——选修3:现代生物科技专题]
下图表示通过核移植等技术获得某种克隆哺乳动物(二倍体)的流程。
回答下列问题:
(1)图中A表示正常细胞核,染色体数为2n,则其性染色体的组成可为 。过程①表示去除细胞核,该过程一般要在卵母细胞培养至适当时期再进行,去核时常采用 的方法。②代表的过程是 。
(2)经过多次传代后,供体细胞中 的稳定性会降低,因此,选材时必须关注传代次数。
(3)若获得的克隆动物与供体动物性状不完全相同,从遗传物质的角度分析其原因是 。
(4)与克隆羊“多莉(利)”培育成功一样,其他克隆动物的成功获得也证明了 。
考点05 胚胎工程
地 城
知识填空
考点必背 知识巩固 基础落实 建议用时:10分钟
1.胚胎工程是指对生殖细胞、受精卵或早期胚胎细胞进行多种显微操作和处理,然后将获得的胚胎移植到雌性动物体内生产后代,以满足人类的各种需求。胚胎工程技术包括体外受精、胚胎移植和胚胎分割等。(P56)
2.在自然条件下,哺乳动物的受精在输卵管内完成。(P56)
3.在精子触及卵细胞膜的瞬间,卵细胞膜外的透明带会迅速发生生理反应,阻止后来的精子进入透明带。然后,精子入卵。精子入卵后,卵细胞膜也会立即发生生理反应,拒绝其他精子再进入卵内。(P57)
4.精子入卵后,尾部脱离,原有的核膜破裂并形成一个新的核膜,最后形成一个比原来精子的核还大的核,叫作雄原核。与此同时,精子入卵后被激活的卵子完成减数分裂Ⅱ,排出第二极体后,形成雌原核。(P57)
5.多数哺乳动物的第一极体不进行减数分裂Ⅱ,因而不会形成两个第二极体。在实际胚胎工程操作中,常以观察到两个极体或者雌、雄原核作为受精的标志。(P58“相关信息”)
6.聚集在胚胎一端的细胞形成内细胞团,将来发育成胎儿的各种组织;而沿透明带内壁扩展和排列的细胞,称为滋养层细胞,它们将来发育成胎膜和胎盘。(P58)
7.哺乳动物的体外受精技术主要包括卵母细胞的采集、精子的获能和受精等步骤。(P60)
8.采集到的卵母细胞和精子,要分别对它们进行成熟培养和获能处理,然后才能用于体外受精。(P60)
9.胚胎移植是指将通过体外受精及其他方式得到的胚胎,移植到同种的、生理状态相同的雌性动物体内,使之继续发育为新个体的技术。其中提供胚胎的个体称为“供体”,接受胚胎的个体叫“受体”。通过任何一项技术(如转基因、核移植和体外受精等)获得的胚胎,都必须移植给受体才能获得后代。(P61)
10.以牛的胚胎移植为例,胚胎移植主要包括供体、受体的选择和处理,配种或人工授精,胚胎的收集、检查、培养或保存,胚胎的移植,以及移植后的检查等步骤(下图)。(P61)
11.胚胎移植实质上是早期胚胎在相同生理环境条件下空间位置的转移。(P62“思考·讨论”)
12.进行胚胎移植的优势是可以充分发挥雌性优良个体的繁殖潜力。(62)
13.超数排卵是指应用外源促性腺激素,诱发卵巢排出比自然情况下更多的成熟卵子。(P62“相关信息”)
14.胚胎分割所需要的主要仪器设备为体视显微镜和显微操作仪。在进行胚胎分割时,应选择发育良好、形态正常的桑葚胚或囊胚,将它移入盛有操作液的培养皿中,然后在显微镜下用分割针或分割刀分割。在分割囊胚阶段的胚胎时,要注意将内细胞团均等分割。(P62)
地 城
试题精练
考点巩固 题组突破 分值:50分 建议用时:25分钟
一、单选题
1.根据下图,正确的是( )
A.子代动物遗传性状和受体动物完全一致
B.过程1需要MII期去核卵母细胞
C.过程2可以大幅改良动物性状
D.过程2为过程3提供了量产方式,过程3为过程1、2提供了改良性状的方式
2.科学家采用体外受精技术获得紫羚羊胚胎,并将其移植到长角羚羊体内,使后者成功妊娠并产仔,该工作有助于恢复濒危紫羚羊的种群数量。此过程不涉及的操作是( )
A.超数排卵B.精子获能处理
C.细胞核移植D.胚胎培养
3.在家畜优良品种培育过程中常涉及胚胎工程的相关技术。下列叙述错误的是( )
A.经获能处理的精子才能用于体外受精B.受精卵经体外培养可获得早期胚胎
C.胚胎分割技术提高了移植胚胎的成活率D.胚胎移植前需对受体进行选择和处理
4.下列关于动物细胞工程和胚胎工程的叙述正确的是( )
A.通常采用培养法或化学诱导法使精子获得能量后进行体外受精
B.哺乳动物体外受精后的早期胚胎培养不需要额外提供营养物质
C.克隆牛技术涉及体细胞核移植、动物细胞培养、胚胎移植等过程
D.将小鼠桑葚胚分割成2等份获得同卵双胎的过程属于有性生殖
5.将黑色小鼠囊胚的内细胞团部分细胞注射到白色小鼠囊胚腔中,接受注射的囊胚发育为黑白相间的小鼠(Mc)。据此分析,下列叙述错误的是( )
A.获得Mc的生物技术属于核移植
B.Mc表皮中有两种基因型的细胞
C.注射入的细胞会分化成Mc的多种组织
D.将接受注射的囊胚均分为二,可发育成两只幼鼠
6.牛雄性胚胎中存在特异性H-Y抗原,可在牛早期胚胎培养液中添加H-Y单克隆抗体,筛选胚胎进行移植,以利用乳腺生物反应器进行生物制药。下列相关叙述正确的是( )
A.H-Y单克隆抗体由骨髓瘤细胞分泌B.应选用原肠胚做雌雄鉴别
C.鉴别后的雄性胚胎可直接做胚胎移植D.用H-Y抗原免疫母牛可获得相应抗体
7.一位患有单基因显性遗传病的妇女(其父亲与丈夫表现型正常)想生育一个健康的孩子。医生建议对极体进行基因分析,筛选出不含该致病基因的卵细胞,采用试管婴儿技术辅助生育后代,技术流程示意图如下。
下列叙述正确的是( )
A.可判断该致病基因位于X染色体上
B.可选择极体1或极体2用于基因分析
C.自然生育患该病子女的概率是25%
D.在获能溶液中精子入卵的时期是③
8.下图是利用体细胞核移植技术克隆优质奶牛的简易流程图,有关叙述正确的是( )
A.后代丁的遗传性状由甲和丙的遗传物质共同决定
B.过程①需要提供95%空气和5%CO2的混合气体
C.过程②常使用显微操作去核法对受精卵进行处理
D.过程③将激活后的重组细胞培养至原肠胚后移植
二、综合题
9.某牧场引进一只产肉性能优异的良种公羊,为了在短时间内获得具有该公羊优良性状的大量后代,该牧场利用胚胎工程技术进行了相关操作。回答下列问题,
(1)为了实现体外受精需要采集良种公羊的精液,精液保存的方法是 。在体外受精前要对精子进行获能处理,其原因是 ;精子体外获能可采用化学诱导法,诱导精子获能的药物是 (答出1点即可)。利用该公羊的精子进行体外受精需要发育到一定时期的卵母细胞,因为卵母细胞达到 时才具备与精子受精的能力。
(2)体外受精获得的受精卵发育成囊胚需要在特定的培养液中进行,该培养液的成分除无机盐、激素、血清外,还含的营养成分有 (答出3点即可)等。将培养好的良种囊胚保存备用。
(3)请以保存的囊胚和相应数量的非繁殖期受体母羊为材料进行操作,以获得具有该公羊优良性状的后代。主要的操作步骤是 。
冻存剂
指标
合成培养基+DMSO
合成培养基+DMSO+血清
G1期细胞数百分比(%)
65.78
79.85
活细胞数百分比(%)
15.29
41.33
测试菌
抗菌肽浓度/(µg•mL-1)
55.20
27.60
13.80
6.90
3.45
1.73
0.86
金黄色葡萄球菌
-
-
-
-
-
+
+
枯草芽孢杆菌
-
-
-
-
-
+
+
禾谷镰孢菌
-
+
+
+
+
+
+
假丝酵母
-
+
+
+
+
+
+
相关试卷
这是一份考点通关卷36 基因工程-2024年高考生物一轮复习考点通关卷(新高考通用),文件包含考点通关卷36基因工程原卷版docx、考点通关卷36基因工程解析版docx等2份试卷配套教学资源,其中试卷共55页, 欢迎下载使用。
这是一份考点通关卷35 发酵工程-2024年高考生物一轮复习考点通关卷(新高考通用),文件包含考点通关卷35发酵工程原卷版docx、考点通关卷35发酵工程解析版docx等2份试卷配套教学资源,其中试卷共43页, 欢迎下载使用。
这是一份2024年高考生物一轮复习考点通关卷(新高考通用)考点通关卷09细胞呼吸(原卷版+解析),共27页。试卷主要包含了检测酒精的产生,对比实验等内容,欢迎下载使用。

