湖北省孝感市云梦县2023-2024学年七年级下学期期中道德与法治试题(原卷版+解析版)
展开
这是一份湖北省孝感市云梦县2023-2024学年七年级下学期期中道德与法治试题(原卷版+解析版),文件包含湖北省孝感市云梦县2023-2024学年七年级下学期期中道德与法治试题原卷版docx、湖北省孝感市云梦县2023-2024学年七年级下学期期中道德与法治试题解析版docx等2份试卷配套教学资源,其中试卷共16页, 欢迎下载使用。
祝考试顺利★
温馨提示:
1.答卷前,考生务必将自己的姓名、准考证号填写在试卷和答题卡上,并将准考证号条形码粘贴在答题卡上指定位置。
2.选择题的作答:每小题选出答案后,用2B铅笔把答题卡上对应题目的答案标号涂黑。写在试卷、草稿纸和答题卡上的非答题区域均无效。
3.非选择题的作答:用黑色签字笔直接答在答题卡止对应的答题区域内,写在试卷、草稿纸和答题卡上的非答题区域均无效。
4.考试结束后,请将本试卷和答题卡一异交回。
第一部分
一、单项选择题(下列各题的四个选项中,只有一项是最符合题意的,共14小题,每小题2分,共28分)
1. 小红是班里的文艺骨干,在学校组织的各种文娱活动中总能看到她自信的身影。可最近她却遇到了烦心事:别的同学个子都噌噌地长,而她还是又矮又黑。班里举办联欢会时,虽然她也想参加,但是又怕同学嘲笑。如果让你劝说小红,你会说( )
①外在形象并不重要,个子高矮无所谓
②正视身体的变化,欣然接受青春花蕾的绽放
③在追求外在美的同时,也要注重内在美的提升
④消除青春期矛盾心理,学会当自己的“心理保健医生”
A. ①②B. ③④C. ①④D. ②③
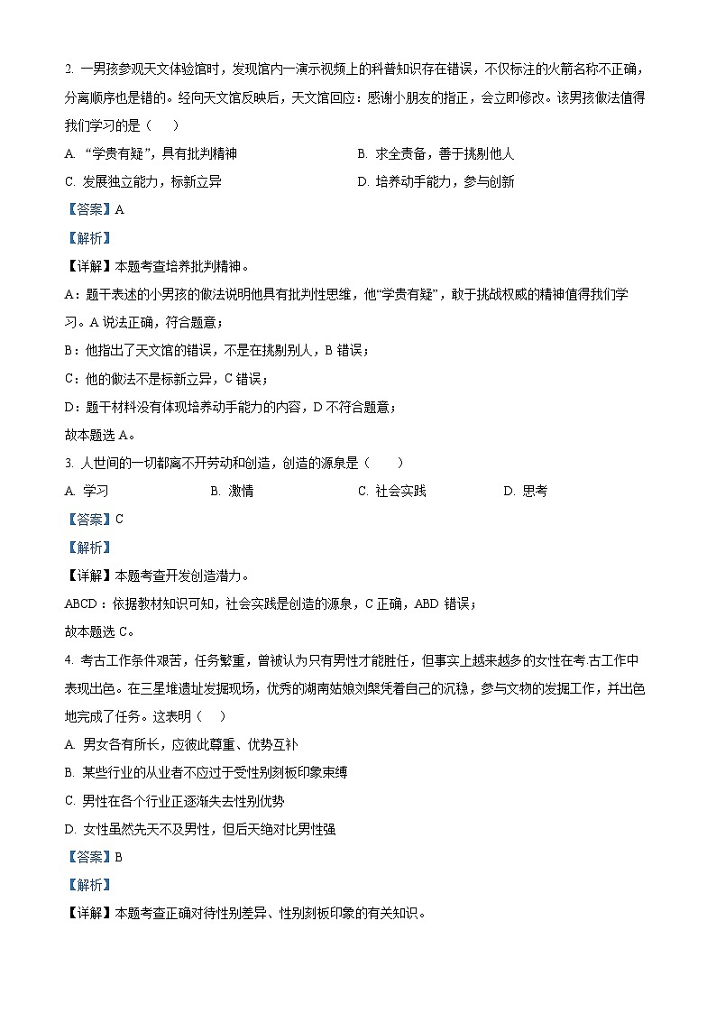
2. 一男孩参观天文体验馆时,发现馆内一演示视频上的科普知识存在错误,不仅标注的火箭名称不正确,分离顺序也是错的。经向天文馆反映后,天文馆回应:感谢小朋友的指正,会立即修改。该男孩做法值得我们学习的是( )
A. “学贵有疑”,具有批判精神B. 求全责备,善于挑剔他人
C. 发展独立能力,标新立异D. 培养动手能力,参与创新
3. 人世间的一切都离不开劳动和创造,创造的源泉是( )
A. 学习B. 激情C. 社会实践D. 思考
4. 考古工作条件艰苦,任务繁重,曾被认为只有男性才能胜任,但事实上越来越多的女性在考.古工作中表现出色。在三星堆遗址发掘现场,优秀的湖南姑娘刘槃凭着自己的沉稳,参与文物的发掘工作,并出色地完成了任务。这表明( )
A. 男女各有所长,应彼此尊重、优势互补
B. 某些行业的从业者不应过于受性别刻板印象束缚
C. 男性在各个行业正逐渐失去性别优势
D. 女性虽然先天不及男性,但后天绝对比男性强
5. 对漫画评论正确的是( )
A. 支持学校的做法,青春期的学生不懂分寸
B. 中学生缺乏独立思维,学校做法是正确的
C. 男女生一旦有过多接触就一定会产生早恋现象
D. 校方的做法过激,否定了异性正常交往的意义,要引导
6. 有人认为,男女同学之间不存在真正的友谊。而事实上,男女同学正常交往( )
①可以增进我们对异性思维方式、情感特征的了解
②相互取长补短,让自己变得更加优秀
③是对我们成长不利的一个影响方面
④只要内心坦荡、言谈得当、举止得体,这份友谊就会成为青春美好的见证
A. ①②④B. ②③④C. ①③④D. ①②③
7. 平日沉默寡言的岳阳同学在今天的数学课上提出一个新颖的解题方法,老师和同学们不由自主地为她鼓掌,她感受到了别人对自己的认可和欣赏。自此以后,她的发言越来越踊跃,性格越来越阳光。这表明( )
①自信能让我们充满激情 ②自信是成功的基石
③她陷入了虚荣误区 ④告别自卑就一定能走向成功
A. ①②B. ②③C. ①③D. ③④
8. 陆鸿,幼时因病导致脑瘫。从小到大,从学习到工作他付出了比常人更多的心血和精力。不愿成为家人累赘的他,练就一手绝活。从2017年开始带领残疾人做自媒体、开网店。如今,他的工厂已成为远近闻名的残疾人扶贫创业基地。并成为2022感动中国人物。下列诗句与陆鸿的经历给我们启发一致的是( )
A. 千磨万击还坚劲,任尔东西南北风B. 莫愁前路无知己,天下谁人不识君
C. 长太息以掩涕兮,哀民生之多艰D. 但龙城飞将在,不教胡马度阴山
9. 神秘人“小菜根”,连续877天向“南京大学学生重症医疗救助基金”捐款。“嚼得菜根,做得大事”,尽管是每日的绵薄之力,日积月累,却可成行千里之力。从“小菜根”的身上你感受到的正能量是( )
A. 宽以待人的传统美德B. “止于至善”的精神追求
C. 文明有礼的良好品质D. “行己有耻”的心理品质
10. 小好同学参加学校的演讲比赛,心跳加速。当听到自己获得第一名时,她哭了。小婷在这一过程中先后表现出来的情绪是( )
A. 紧张、痛苦B. 恐惧、悲伤C. 愉快、愤怒D. 紧张、激动
11. 甲:“你的头发怎么一天比一天少?”乙:“因为我每天都在忧虑。”甲:“忧虑什么呢?”乙:“我的头发一天比一天少!”以上对话说明了( )
A. 情绪会影响人的身心健康B. 只有青春期的情绪才会有波动
C. 要学会承受一些负面感受D. 情绪影响着我们的观念和行动
12. 下列情境与调节情绪的方法对应错误的是( )
A. ①B. ②C. ③D. ④
13. 第三艘航母“福建号”下水,首架C919大飞机正式交付,白鹤滩水电站全面投产……看到这些新闻后,我们会产生的情感是( )
①民族自豪感 ②自我成就感 ③国家认同感 ④社会责任感
A ①②③B. ①③④C. ①②④D. ②③④
14. 法国小说家大仲马一生写了两百多部小说和戏剧,他把写作当成一种人生乐趣,并享受写作的快乐。这说明通过写作能( )
A. 赢得他人尊重B. 战胜生活中的挫折C. 推动社会进步D. 获得美好情感体验
二、非选择题(本大题共3小题,第15题8分,第16题10分,第17题14分,共32分)
15. 阅读材料,回答问题。
材料 《感动中国2022年度人物颁奖盛典》2023年3月4日晚播出,年度人物正式揭晓。他们分别是:钱七虎,邓小岚,杨宁,沈忠芳,徐淙祥,“银发知播”群体,徐梦桃,陈清泉,陆鸿,林占嬉。新中国成立60年来,先进人物一直在感动着中国,感动着每一个人,可以说他们个个都是我们学习的榜样和表率。作为青少年,除了努力工作和学习外,还要传承感动中国人物的时代精神,立足新起点,实现新目标,为将来能为国家和人民作出贡献打好基础。感动。中国人物的行为是止于至善执着追求的体现。
(1)榜样的力量是无穷的,请你谈谈我们为什么要向材料中的这些人学习?
(2)结合材料,请你说说青少年应该如何做到“止于至善”?
16. 阅读材料,回答问题。
材料一 2022年11月4日国务院新闻办公室发布《新时代的中国北斗》白皮书。不知大家是否知道,北斗团队的平均年龄才31岁,大部分是80后和90后,这应该是世界各国卫星研发团队中最年轻的队伍,他们是中国自信的年轻一代的杰出代表。下面是截取的“北斗人”语录:
“我们不但要有自己的北斗导航系统,而且必须建成世界最好的导航系统!”
“这是一项团队工程,没有个人英雄,航天事业的成功是一个团队的成功。”
“把北斗事业建设好,是我们存在的唯一理由。”
材料二 神十五三位航天员之一的邓清明,56岁,从1998年1月5日到今天,他足足等待了24年零10个月。在中国首批14名航天员中,8人梦圆太空,5人已卸甲离队。而邓清明,是唯一一位没有执行过飞天任务,又仍在现役的首批航天员。他曾四次入选载人飞行任务备份梯队,但又四次与飞天的机会擦肩而过。李华了解邓清明的事迹之后认为:生活中我们要努力创造和传递美好情感,拒绝负面情感。
(1)从材料一中我们可以感悟到自豪感、使命感、责任感等美好的情感,请你说说情感对青少年成长有何重要意义?
(2)你是否认同材料二中李华的观点?请运用所学知识进行评析。
17. 阅读材料,回答问题。
材料一 进入中学后,小成觉得自己不是小孩子了,不喜欢爸妈干涉自己的事情,可碰上“大麻烦”又渴望得到爸妈的帮助;喜欢在同学面前表现自己,又怕别人说三道四;有心里话不愿意对别人讲了,可还是希望有人能理解自己……青春期的矛盾心理有时让小成非常烦恼。
材料二 青春飞扬,但并不意味着可以肆意放纵,总有一些基本规则不能违反,一些基本界限不能逾越。在学校里,有一些同学言谈举止粗暴无礼,抄袭作业、考试作弊。在社会上,有一些网络主播为吸引“眼球”,用低俗表演吸引用户高额打赏;兜售“三无”产品、假冒伪劣商品,严重侵犯消费者合法权益,扰乱正常网购市场秩序。
(1)结合材料一分析,小成的表现体现了青春期的哪些矛盾心理?
(2)请你告诉小成该如何正确处理这些心理矛盾?
(3)请从“行己有耻”角度,给材料二中的同学和网络主播提出几点忠告。序号
情境
方法
①
龙龙考试失利后,在一个无人的角落大哭了一场
合理宣泄
②
小岩心情不好时,会向好朋友倾诉以排解郁闷
放松训练
③
汀汀在比赛前通过听音乐来缓解紧张情绪
转移注意
④
小杭竞选班干部落选后安慰自己:“失败乃是成功之母”
改变认知
相关试卷
这是一份湖北省武汉市江汉区2023-2024学年七年级下学期期中道德与法治试题(原卷版+解析版),文件包含湖北省武汉市江汉区2023-2024学年七年级下学期期中道德与法治试题原卷版docx、湖北省武汉市江汉区2023-2024学年七年级下学期期中道德与法治试题解析版docx等2份试卷配套教学资源,其中试卷共20页, 欢迎下载使用。
这是一份2024年湖北省孝感市孝南区中考一模道德与法治试题(原卷版+解析版),文件包含2024年湖北省孝感市孝南区中考一模道德与法治试题原卷版docx、2024年湖北省孝感市孝南区中考一模道德与法治试题解析版docx等2份试卷配套教学资源,其中试卷共19页, 欢迎下载使用。
这是一份湖北省孝感市云梦县伍洛初级中学2023-2024学年七年级下学期4月月考道德与法治试题,共4页。

