2024届河北省衡水市枣强县枣强董子学校、昌黎第一中学联考高考模拟预测地理试题(原卷版+解析版)
展开
这是一份2024届河北省衡水市枣强县枣强董子学校、昌黎第一中学联考高考模拟预测地理试题(原卷版+解析版),文件包含2024届河北省衡水市枣强县枣强董子学校昌黎第一中学联考高考模拟预测地理试题原卷版docx、2024届河北省衡水市枣强县枣强董子学校昌黎第一中学联考高考模拟预测地理试题解析版docx等2份试卷配套教学资源,其中试卷共18页, 欢迎下载使用。
地理
全卷满分100分,考试时间75分钟。
注意事项:
1.答题前,先将自己的姓名、准考证号填写在试卷和答题卡上,并将条形码粘贴在答题卡上的指定位置。
2.请按题号顺序在答题卡上各题目的答题区域内作答,写在试卷、草稿纸和答题卡上的非答题区域均无效。
3.选择题用2B铅笔在答题卡上把所选答案的标号涂黑;非选择题用黑色签字笔在答题卡上作答;字体工整,笔迹清楚。
4.考试结束后,请将试卷和答题卡一并上交。
一、选择题:本大题共16小题,每小题3分,共48分。在每小题给出的四个选项中,只有一个选项是符合题目要求的。
某公司定位为“中国农服商孵化平台”,近期推出智慧农业手机应用,主营高产套餐、种植托管、粮食收储三大业务,提供知识和专业服务,满足农户需要。该手机应用实际推广的进度较为缓慢。完成下面小题。
1. 推广智慧农业手机应用的主要困难在于( )
A. 公司投资力度不足B. 农民种植经验欠缺
C. 农民文化水平偏低D. 农村基础设施滞后
2. 智慧农业手机应用推广有利于( )
①提高农产品质量②减少劳动力投入③降低农机具成本④促进产供销对接
A. ①②B. ①④C. ②③D. ③④
3. 该手机应用直接需要借助遥感技术的模块是( )
A. 在线田块管理B. 全国增产案例
C 农技视频教学D. 高产套餐预定
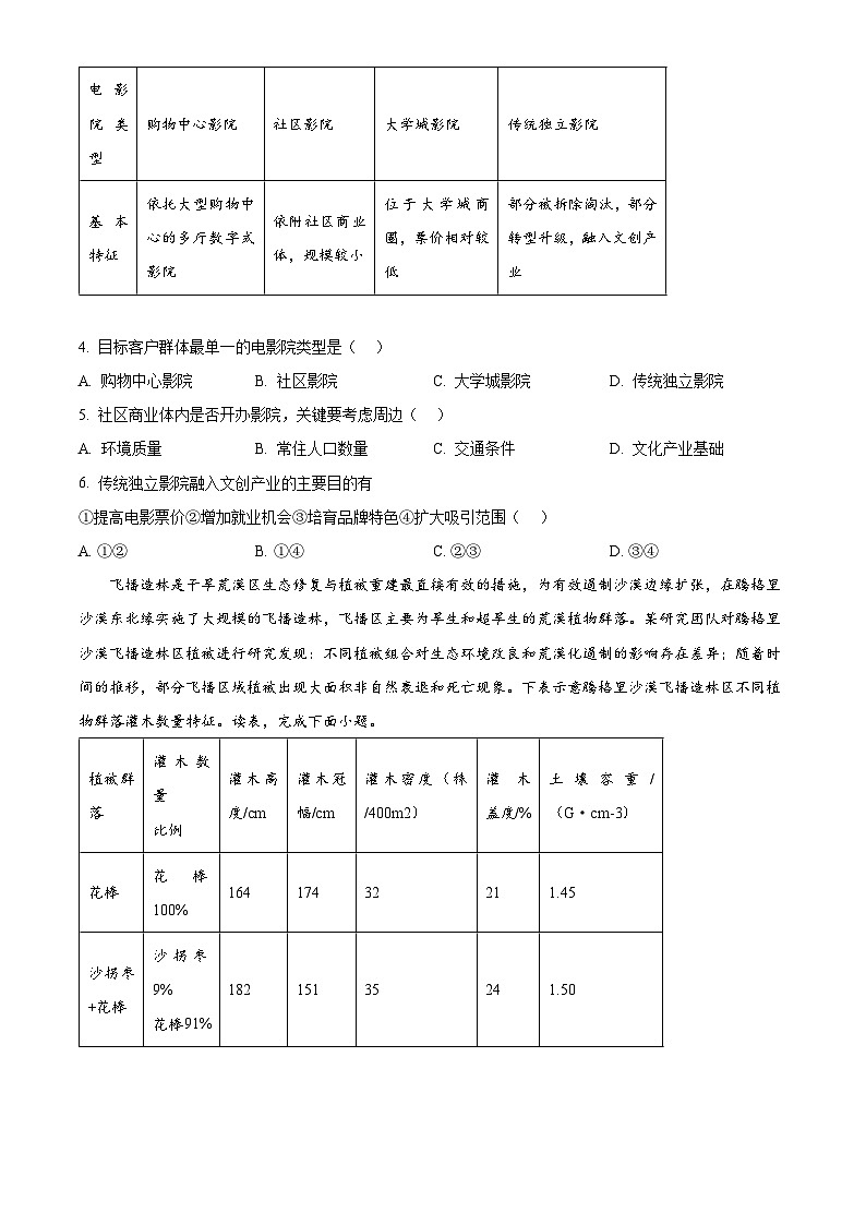
电影院是城市中重要的休闲娱乐场所。目前,郑州市主城区有超过100家电影院,其选址主要包括四种类型(下表)。读表,完成下面小题。
4. 目标客户群体最单一的电影院类型是( )
A. 购物中心影院B. 社区影院C. 大学城影院D. 传统独立影院
5. 社区商业体内是否开办影院,关键要考虑周边( )
A. 环境质量B. 常住人口数量C. 交通条件D. 文化产业基础
6. 传统独立影院融入文创产业的主要目的有
①提高电影票价②增加就业机会③培育品牌特色④扩大吸引范围( )
A. ①②B. ①④C. ②③D. ③④
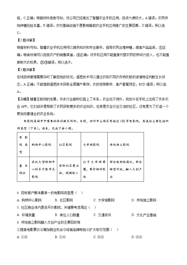
飞播造林是干旱荒漠区生态修复与植被重建最直接有效的措施,为有效遏制沙漠边缘扩张,在腾格里沙漠东北缘实施了大规模的飞播造林,飞播区主要为旱生和超旱生的荒漠植物群落。某研究团队对腾格里沙漠飞播造林区植被进行研究发现:不同植被组合对生态环境改良和荒漠化遏制的影响存在差异;随着时间的推移,部分飞播区域植被出现大面积非自然衰退和死亡现象。下表示意腾格里沙漠飞播造林区不同植物群落灌木数量特征。读表,完成下面小题。
注:土壤容重是指自然状态下单位体积土壤的干重,能够反映土骧结构和肥力。
7. 从土壤容重的角度,飞播造林植被群落对荒漠土壤化改良最显著的是( )
A. 花棒B. 沙拐枣十花棒C. 花棒+沙拐枣D. 沙拐枣
8. 花棒十沙拐枣组合被认为最能遏制荒漠化的原因是( )
A. 土壤容重大,有机质丰富B. 灌木盖度高,起沙难度大
C. 灌木密度大,枯枝落叶多D. 灌木密度大,根系固土强
9. 推测都分飞播区域植被出现大面积非自然衰退和死亡现象的原因是( )
A. 风沙掩埋B. 风拔树根C. 根系缺水D. 病虫灾害
2023年7月,小雪同学前往四川八郎生都观景台露营欣赏雪山。该日,太阳恰好从雪山方向升起。当日下午,同行的小雨为小雪同学拍投了下图所示照片。读图,完成下面小题。
10 照片中,小雨同学面朝( )
A. 西北B. 东北C. 西南D. 东南
11. 一个月后,在图中观景台欣赏雪山日出( )
A. 时间提前,日出位置左移B. 时间提前,日出位置右移
C. 时间推迟,日出位置右移D. 时间推迟,日出位置左移
城市群的日常人口流动体现了城市间相互作用强度。下图示意京津冀地区日常人口流动空间形态。读图,完成下面小题。
12. 京津冀地区日常人口流动具有明显的( )
A. 对称性B. 放射性C. 均衡性D. 等级性
13. 对京津冀地区日常人口流动影响最小因素是( )
A. 交通线路B. 家属随迁C. 人口规模D. 公共服务
龙羊峡水库位于黄河上游,具有防洪、发电等综合效益。唐乃亥水文站位于龙羊峡水库上游,是龙羊峡水库调度的主要依据站。受制于降水的季节分配,龙羊峡水库往往形成前汛和后汛,8月流量较低。过去,龙羊峡水库夏季保持低水位运行,9月16日起开始蓄水。为高效利用水资源,水文专家建议龙羊峡水库在部分年份将蓄水时间提前到9月1日。下图示意唐乃亥水文站多年平均日均流量的过程曲线。读图,完成下面小题。
14. 尽管8月唐乃亥站流量较低,但龙羊峡水库仍需保持低水位运行,主要因为唐乃亥站以上的黄河( )
A. 含沙量大B. 流速较快C. 流量不稳定D. 水能资源不足
15. 龙羊峡水库提前蓄水有利于( )
A. 保障冬季水位B. 增加发电容量C. 拦截后汛洪峰D. 减轻库区淤积
16. 冬季唐乃亥水文站上游的黄河河段水源补给主要依靠( )
A. 降雪B. 龙羊峡C. 地下水D. 积雪融水
二、非选择题:共52分。
17. 阅读图文材料,完成下列要求。
净初级生产力是指生态系统光合作用所产生的有机质总量减去呼吸、分解的消耗量。志留纪时期,古扬子海火山活动频繁,导致海水缺氧,表层海水藻类繁殖,净初级生产力提高。海洋缺氧导致海中可利用的氨减少,能从大气中固氨的微生物成为维系古扬子海氨循环的关键。下图示意志留纪时期古扬子海的沉积状态及氨循环路径。
(1)分析志留纪火山活动导致海洋净初级生产力提高的原因。
(2)说明固氮微生物促进古扬子海氮循环的过程。
18. 阅读图文材料,完成下列要求
园博会为园林绿化界的重要展会,不定期在不同城市举办,通常由占地面积较大的园林景观区和占地面积较小的商业服务区组成。园林景观区分为多个子展园,由全国乃至国外各参展方设计,并带来各地的特色绿化植物。园博会闭幕后,园林景观区的出路成为城市规划领域的重要议题。2023年9~12月,第十四届园博会在农业大省安徽省的省会合肥举办,累计接待游客超630万人次。园博会闭幕后,合肥园博园的园林景观区游客大幅减少,但当地仍然在付出较高的成本维系园林景观。上海部分学者在合肥实地调查研究后提议,园博园的园林景观区退园还耕能有效保障粮食安全。下面左图示意合肥园博园的位置,右图为合肥园博园园林景观区典型照片。
(1)分析园博会闭幕后,合肥园博园园林景观区游客大幅减少的原因。
(2)简述合肥园博园园林景观维持所需的成本。
(3)从粮食安全角度,说明都分学者支持合肥园博园退园还耕的理由。
19. 阅读图文材料,完成下列要求。
田吉效湖位于哈萨克斯坦北部,主要环境为草原及半沙漠地区,主要由努拉河补给,河口形成形态不规则的三角洲。田吉滋湖东侧多道砂坝排列,每一道砂坝指示着曾经的湖岸线,滩涂和秒坝的积加速了田吉兹湖的萎缩。下图示意田吉兹湖水系及沉积物分布。
(1)分析努拉河河口不规则形态三角洲的形成条件。
(2)简述田吉兹湖萎缩较快的气候背景。
(3)说明滩涂和砂坝沉积加速田吉兹湖萎缩的原因。电影院类型
购物中心影院
社区影院
大学城影院
传统独立影院
基本特征
依托大型购物中心的多厅数字式影院
依附社区商业体,规模较小
位于大学城商圈,票价相对较低
部分被拆除淘汰,部分转型升级,融入文创产业
植被群落
灌木数量
比例
灌木高度/cm
灌木冠幅/cm
灌木密度(株/400m2)
灌木盖度/%
土壤容重/(G·cm-3)
花棒
花棒100%
164
174
32
21
1.45
沙拐枣+花棒
沙拐枣9%
花棒91%
182
151
35
24
1.50
花棒+沙拐枣
花棒25%
沙拐参75%
122
124
44
27
1.46
沙拐枣
沙拐枣100%
79
93
33
19
1.46
相关试卷
这是一份2024届河北省邯郸市魏县第五中学高考二模冲刺系列模拟地理试题(四)(原卷版+解析版),文件包含2024届河北省邯郸市魏县第五中学高考二模冲刺系列模拟地理试题四原卷版docx、2024届河北省邯郸市魏县第五中学高考二模冲刺系列模拟地理试题四解析版docx等2份试卷配套教学资源,其中试卷共19页, 欢迎下载使用。
这是一份2024届河北省多校高考二模地理试题(原卷版+解析版),文件包含2024届河北省多校高考二模地理试题原卷版docx、2024届河北省多校高考二模地理试题解析版docx等2份试卷配套教学资源,其中试卷共21页, 欢迎下载使用。
这是一份河北省衡水市枣强县衡水董子高级中学2023-2024学年高三下学期地理模拟试题,共6页。

