





广东省广州大学附属中学2023-2024学年九年级下学期4月月考化学试卷(原卷版+解析版)
展开
这是一份广东省广州大学附属中学2023-2024学年九年级下学期4月月考化学试卷(原卷版+解析版),文件包含广东省广州大学附属中学2023-2024学年九年级下学期4月月考化学试卷原卷版docx、广东省广州大学附属中学2023-2024学年九年级下学期4月月考化学试卷解析版docx等2份试卷配套教学资源,其中试卷共30页, 欢迎下载使用。
注意事项:
1.答卷前,考生务必在答题卡上用黑色字迹的钢笔或签字笔填写自己的考生号、姓名:同时填写考点考场号、座位号,再用2B铅笔把对应这两个号码的标号涂黑。
2.选择题每小题选出答案后,用2B铅笔把答题卡上对应题目的答案标号涂黑。如需改动,用橡皮擦干净后、再选涂其他答案标号:不能答在试卷上。
3.非选择题必须用黑色字迹钢笔或签宇笔作答,答案必须写在答题卡各题目指定区域内的相应位置上;如需改动先划掉原来的答案,然后再写上新的答案,改动的答案也不能超出指定的区域;不准使用铅笔、圆珠笔和涂改液,不按以上要求作答的答案无效。
4.考生必须保持答题卡的整洁,考试结束时,将本试卷和答题卡-并交回。
相对原子质量:H-1 C-12 N-14 O-16 S-32 Fe-56 Ba-37
一、选择题(本题包括14小题,每小题3分,共42分)
1. 《天工开物·五金》关于黄金的下列记载“凡金箔,每金七厘造方寸金一千……凡金质至重,性又柔,可屈折如枝柳……成形之后,住世永无变更”。下列说法正确的是
A. 黄金可制成金箔,说明金具有良好的导电性
B. 上述记载中涉及化学性质
C. 18K黄金属于纯净物
D. 金元素的化学性质由其原子的核电荷数决定
【答案】B
【解析】
【详解】A、黄金可制成金箔,说明金具有良好的延展性,故A错误;
B、“凡黄金……成形之后,住世永无变更”指的是金的化学性质稳定,很难与其他物质发生化学反应,是金的化学性质,故B正确;
C、18K黄金的主要成分是金,还含有其它物质,属于混合物,故C错误;
D、原子的核电荷数决定元素的种类,不决定化学性质,故D错误。
故选B。
2. 空气是一种宝贵的资源,下列认识正确的是
A. 拉瓦锡证明了空气中含有氧气、氮气、稀有气体
B. 铁在潮湿空气中久置易生成含四氧化三铁的铁锈
C. 二氧化碳能产生温室效应是空气污染物
D. SO2、NO2等的排放能造成酸雨
【答案】D
【解析】
【详解】A、拉瓦锡证明了空气是由氧气和氮气组成的,故选项错误;
B、铁在潮湿空气中久置易生成含氧化铁的铁锈,故选项错误;
C、二氧化碳能产生温室效应,但不是空气污染物,故选项错误;
D、SO2、NO2等的排放能造成酸雨,故选项正确;
故选:D。
3. 钡被广泛应用到电子,陶瓷、医学、石油等领域,钡元素在元素展期表中的信息与原子结构示意图如图所示,下列说法正确的是
A. 钡原子的相对原子质量是137.3gB. Ba2+的核外有6层电子,属于阳离子
C. 一个钡原子含56个质子,核外电子数为56D. 钡元素形成的氢氧化钡难溶于水
【答案】C
【解析】
【详解】A、根据元素周期表中的一格可知,汉字下面的数字表示相对原子质量,该元素的相对原子质量为137.3,相对原子质量单位是“1”,不是“g”,说法错误;
B、根据钡原子的核外电子排布可知,钡原子核外6层电子,最外层电子数为2,小于4,易失去两个电子形成带两个单位正电荷的阳离子,但离子的核外变成5层电子,说法错误;
C、根据元素周期表中的一格可知,左上角的数字为56,表示原子序数为56,根据原子中原子序数=核电荷数=质子数=核外电子数可知,一个钡原子含56个质子,核外电子数为56,说法正确;
D、根据物质的溶解性可知,氢氧化钡能溶于水,说法错误。
故选C。
4. 下列关于水的说法中错误的是
A. 过滤可将海水转化为纯净水B. 明矾能加快水中悬浮物的沉降
C. 活性炭可以吸附掉水中的色素和异味D. 电解水实验中,正极产生氧气
【答案】A
【解析】
【详解】A、过滤能除去水中的不溶性杂质,不能除去水中可溶性钙镁化合物,无法得到纯净水,故A符合题意;
B、明矾溶于水后能吸附水中的悬浮杂质而加速其沉降,故B不符合题意;
C、活性炭具有吸附性,可吸附水中的色素和异味,故C不符合题意;
D、电解水正极出来的是氧气,负极出来的是氢气,故D不符合题意。
故选A。
5. 泡腾片中含有柠檬酸(化学式为C6H8O7),具有酸化学性质。下列说法正确的是
A. 柠檬酸中C、H、O元素的质量比是6:8:7B. 柠檬酸中含有21个原子
C. 柠檬酸与碳酸氢钠反应产生气泡D. 柠檬酸水溶液不导电
【答案】C
【解析】
【详解】A、根据化合物中各元素质量比=各元素的相对原子质量×原子个数之比,可得柠檬酸中碳、氢、氧元素质量比为:(12×6):(1×8):(16×7)=9:1:14;故A错误;
B、柠檬酸由柠檬酸分子构成,1个柠檬酸分子中含有6+8+7=21个原子,故B错误;
C、柠檬酸具有酸的化学性质,能与碳酸氢钠反应生成二氧化碳,产生气泡,故C正确;
D、柠檬酸具有酸的化学性质,溶液中含有氢离子和柠檬酸根离子,有自由移动的离子,溶液能导电,故D错误。
故选C。
6. CO2和H2在一种新型催化剂作用下发生反应,其反应微观过程模型示意图如下图。下列说法正确的是
A. 反应过程中,甲与乙的分子个数比为1:1
B. 该反应属于复分解反应
C. 反应过程中,丙和丁的质量比为9:18
D. 反应过程中,原子种类不变,分子种类改变
【答案】D
【解析】
【分析】由图可知二氧化碳和氢气在催化作用下生成CH3OH和H2O,化学反应方程式为。
【详解】A、由化学反应方程式可知,反应过程中,甲与乙分子个数比为1:3,故A错误;
B、由化学反应方程式可知,反应中有单质参加,不属于复分解反应,故B错误;
C、反应过程中,丙和丁的质量比为,故C错误;
D、根据质量守恒定律可知,化学反应前后原子的种类不变,分子的种类改变,故D正确。
故选D。
7. 下列说法中不正确的是
A. 炒菜时油锅着火用锅盖盖灭,其灭火原理是隔绝氧气
B. 石油是一种化工产品,利用石油中各成分沸点不同进行分离是物理变化
C. 做饭时,若燃气灶的火焰呈现黄色,则需要调大灶具的进风口
D. 洗洁精能将餐具上的油污乳化而清洗干净
【答案】B
【解析】
【详解】A、炒菜时油锅着火用锅盖盖灭,其灭火原理是隔绝氧气,故A正确;
B、石油是一种化工原料,不是化工产品,利用石油中各成分沸点不同进行分离是物理变化,故B错误;
C、做饭时,燃气灶的火焰呈黄色,说明氧气不足,燃料不完全燃烧,此时可将灶具的进风口调大,增加氧气含量促进燃烧,故C正确;
D、洗洁精对油污有乳化作用,故D正确。
故选B。
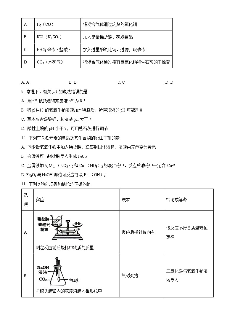
8. 除去下列物质中混有的少量杂质(括号内为杂质),所选试剂及操作方法均正确的是
A. AB. BC. CD. D
【答案】B
【解析】
【详解】A、一氧化碳与氢气均能与灼热的氧化铜发生反应,不但能把杂质除去,也会把原物质除去,不符合除杂原则,该方法错误,不符合题意;
B、碳酸钾能与足量稀盐酸反应生成氯化钾、二氧化碳和水,能除去氯化钾中的碳酸钾,再通过蒸发结晶得到氯化钾,盐酸具有挥发性,会在蒸发过程中除去,该方法正确,符合题意;
C、盐酸能与过量的氧化铜反应生成氯化铜和水,会引入新杂质氯化铜,不符合除杂原则,该方法错误,不符合题意;
D、氢氧化钠具有吸水性,生石灰能与水反应生成氢氧化钙,氢氧化钠、氢氧化钙均能与二氧化碳反应,不但能把杂质除去,也会把原物质除去,不符合除杂原则,该方法错误,不符合题意。
故选:B。
9. 常温下,有关pH的说法错误的是
A. 用pH试纸测得某废液pH为8.3
B. 将pH=10的氢氧化钠溶液加水稀释后,所得溶液的pH可能是8
C. 草木灰含碳酸钾、其溶液pH大于7
D. 酸性土壤的pH小于7,可用熟石灰进行调节
【答案】A
【解析】
【详解】A、pH试纸测定的结果是整数,不会测出8.3,选项错误;
B、将pH=10的氢氧化钠溶液加水稀释后,所得溶液酸性减弱,pH值减小,但仍呈碱性,pH可能是8,选项正确;
C、草木灰含碳酸钾,碳酸钾溶液显碱性,其溶液pH大于7,选项正确;
D、酸性土壤的pH小于7,显酸性,熟石灰是一种碱,可以用熟石灰进行调节,选项正确。
故选A。
10. 下列有关铁元素的单质及其化合物的说法正确的是
A. 向少量氢氧化铁中加入稀盐酸,观察到固体溶解,溶液由无色变为黄色
B. 金属铁可与稀盐酸反应生成FeCl3
C. 金属铁加入Mg (NO3)2和Cu (NO3)2的混合液中,反应后滤液中一定含 Cu2+
D. Fe2O3与NaOH溶液可反应制取Fe (OH)3
【答案】A
【解析】
【详解】A、氢氧化铁与稀盐酸反应生成氯化铁和水,可观察到的现象为固体溶解,溶液由无色变为黄色,故A正确;
B、铁与稀盐酸反应生成氯化亚铁和氢气,故B错误;
C、铁的金属活动性比镁弱,比铜强,所以铁与硝酸镁不反应,与硝酸铜反应生成硝酸亚铁和铜,故反应后滤液中一定含有Fe2+、Mg2+,可能含有Cu2+,故C错误;
D、氧化铁与氢氧化钠不反应,故D错误。
故选A。
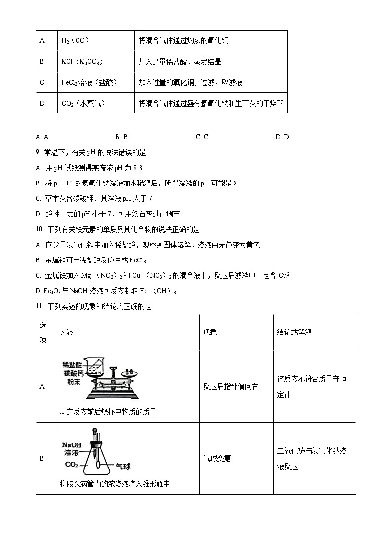
11. 下列实验的现象和结论均正确的是
A. AB. BC. CD. D
【答案】C
【解析】
【详解】A、稀盐酸与碳酸钙反应属于化学反应,遵循质量守恒定律,故A错误;
B、二氧化碳与氢氧化钠反应,使装置内气体减小,压强小于外界大气压,故气球会变大,故B错误;
C、浓硫酸的稀释过程中,烧杯壁发烫,可得出结论物质溶解过程伴随能量变化,故C正确;
D、二氧化碳与水反应生成碳酸,碳酸能使紫色石蕊溶液变红,故D错误。
故选C。
12. “侯氏制碱法”的主要原理及部分操作为;一定条件下,将NH3、CO2通入饱和NaCl溶液,发生反应: NaCl+CO2+H2O+ NH3= NaHCO3 ↓+NH4Cl,过滤,滤液中主要含有NH4Cl、NaCl两种物质。如图为NH4Cl、NaCl、NaHCO3 三种物质的溶解度曲线。下列说法正确的是
A. 60℃时,50g水最多能溶解55.2gNH4Cl
B. 从滤液中得到NH4Cl固体可用蒸发结晶
C. NH4Cl的溶解度比NaCl的溶解度大
D. 碳酸氢钠晶体首先从溶液中析出的原因是相同条件下碳酸氢钠的溶解度最小
【答案】D
【解析】
【详解】A、由溶解度曲线图可知,60℃时NH4Cl的溶解度为55.2g,则60℃时50g水最多能溶解27.6gNH4Cl,说法错误,不符合题意;
B、滤液中主要含有NH4Cl、NaCl两种物质,由溶解度曲线图可知,氯化铵的溶解度受温度变化影响较大,氯化钠的溶解度受温度变化影响较小,故从滤液中得到NH4Cl固体可用降温结晶的方法,说法错误,不符合题意;
C、由溶解度曲线图可知,0-t℃时NH4Cl的溶解度比NaCl的溶解度小,t℃后NH4Cl的溶解度比NaCl的溶解度大,说法错误,不符合题意;
D、碳酸氢钠晶体首先从溶液中析出的原因是相同条件下碳酸氢钠的溶解度最小,说法正确,符合题意。
故选:D。
13. 硫酸钠是制造纸浆、染料稀释剂、医药品等的重要原料。某硫酸钠粗品中含有少量CaCl2和MgCl2,实验室进行提纯的流程如图,下列说法正确的
A. 实验室进行蒸发操作时,组装装置应先固定铁圈,放上蒸发皿,最后放置酒精灯
B. 为了获得纯净的硫酸钠,有大量固体析出时停止加热,过滤弃去剩余的少量溶液
C. 用NaOH和Na2CO3除杂可以除去镁离子、钙离子、氯离子
D. NaOH和Na2CO3如果添加过量,最适宜加入适量稀盐酸溶液除去
【答案】B
【解析】
【详解】A、组装装置的顺序应该是自下而上,从左往右,所以应先放置酒精灯的位置,再根据酒精灯的位置确定铁圈的位置,放上蒸发皿,说法不正确,不符合题意;
B、为了获得纯净的硫酸钠,有大量固体析出时停止加热,过滤弃去剩余的少量溶液,NaOH和Na2CO3除杂后会生成NaCl,蒸发后少量的溶液中有NaCl,所以应弃去,说法正确,符合题意;
C、氢氧化钠可以与镁离子反应生成氢氧化镁沉淀,碳酸钠可以与钙离子反应生成碳酸钙沉淀,但是氢氧化钠和碳酸钠不能与氯离子反应,所以不能除去氯离子,说法不正确,不符合题意;
D、稀盐酸虽然可以与NaOH和Na2CO3反应,但会生成新杂质NaCl,所以除去多余的NaOH和Na2CO3不能用稀盐酸,说法不正确,不符合题意。
故本题选B。
14. 多角度认识酸碱中和反应,某同学利用图1装置探究氢氧化钠溶液与稀硫酸反应的过程,用传感器测量反应过程中的温度变化和pH变化情况如图2、3,下列有关理解正确的是
A. 实验过程中观察到烧杯中溶液由无色变为红色
B. 反应的化学方程式为: NaOH+H2SO4= Na2SO4+H2O
C. 由图2可见该反应放出热量,点c氢氧化钠和硫酸恰好完全反应
D. 由图3的点f可判断溶液中存在的阳离子为Na+、H+
【答案】D
【解析】
【详解】A、含有酚酞的氢氧化钠溶液呈红色,随着稀硫酸的加入,氧氧化钠和硫酸发生反应生成硫酸钠和水,可观察到烧杯中溶液由红色逐渐变成无色,故A错误;
B、氧氧化钠和硫酸发生反应生成硫酸钠和水,化学反应方程式为,故B错误;
C、由图2可见该反应放出热量,点b时溶液温度达到最高,此时氢氧化钠和硫酸恰好完全反应,故C错误;
D、f点时溶液呈酸性,则溶液中含有盐酸,氧氧化钠和硫酸发生反应生成硫酸钠和水,此时溶液中溶质为HCl和Na2SO4,故溶液中存在的阳离子为Na+、H+,故D正确。
故选D。
二、非选择题:本题包括6小题,共48分。
15. 铬(Cr)及其化合物如:三氧化铬(Cr2O3)、铭酸钠(Na2CrO4)、重铬酸钠(Na2Cr2O7)等是工业中重要的物质材料,有如下反应:
①
②
③2Na2CrO4+H2SO4=Na2Cr2O7+X+H2O。
回答下列问题:
(1)重铬酸钠(Na2Cr2O7)中铬元素化合价为:______。
(2)反应①的基本反应类型是______,反应③的X的化学式为:______。
(3)上述反应中属于盐的物质有______种。
(4)向Na2Cr2O7溶液中加入CaCl2溶液生成沉淀,属于复分解反应,则该反应的化学方程式是______。
(5)从Na2Cr2O7和Na2SO4的混合液中,为获得较纯净的Na2SO4固体(不含结晶水),根据图1溶解度曲线,正确的分离物质的操作是______(填字母)
A. 蒸发浓缩,冷却结晶,过滤B. 蒸发浓缩,趁热过滤
【答案】(1)+6 (2) ①. 置换反应 ②. Na2SO4
(3)3##三 (4) (5)B
【解析】
【小问1详解】
重铬酸钠(Na2Cr2O7)中钠元素的化合价为+1价,氧元素为-2价,设铬元素的化合价为x,根据化学式中正负化合价代数和为零,得,故铬元素的化合价为+6价,故填:+6;
【小问2详解】
反应①是一种单质和一种化合物反应生成新的单质和新的化合物的反应,符合置换反应的特点;根据质量守恒定律可知,反应前后原子的个数、种类均不变,反应③反应前有4个Na、2个Cr、12个O、2个H、1个S,反应后有2个Na、2个Cr、8个O、2个H,相差2个Na、1个S、4个O,故X的化学式为Na2SO4,故填:置换反应;Na2SO4;
【小问3详解】
由金属阳离子或者铵根离子与酸根离子构成的物质属于盐,故反应中属于盐的有铭酸钠(Na2CrO4)、重铬酸钠(Na2Cr2O7)、硫酸钠(Na2SO4),故填:3(或者三);
【小问4详解】
Na2Cr2O7溶液中与CaCl2溶液反应生成CaCr2O7沉淀和NaCl,故化学反应方程式为,故填:;
【小问5详解】
由图1可知,Na2Cr2O7的溶解度随温度的升高而增大,在大约温度高于44℃后开始失去结晶水,并且硫酸钠的溶解度随温度的升高而降低,故从Na2Cr2O7和Na2SO4的混合液中,获得较纯净的Na2SO4固体(不含结晶水)的操作为:蒸发浓缩,趁热过滤,故选B。
16. 实验是化学学习的必要途径,回答下列问题:
(1)实验室制取O2、CO2和H2都可以选用______(填上图的大写字母)作为发生装置,用该装置制取氧气的化学方程式为:______。若用稀硫酸和锌粒反应制取并收集干燥的H2,所选装置正确的连接顺序是______(填上图的小写字母)。
(2)实验室里配制KMnO4溶液。
①把1.0g高锰酸钾溶解于水配制成4.0g溶液,该溶液的质量分数为______。
②配制溶液的过程中,如下图,下列仪器中不需要的是______(填写仪器名称)。。
③配制上述实验中所用的KMnO4溶液,若所配制溶液的溶质质量分数偏小,其原因可能是______(填写字母序号)。
A.KMnO4固体本身不纯 B.量水时仰视读数
C.向烧杯中倒水溶解时部分水洒出 D.装瓶时部分溶液洒出
(3)取0.1mL上述配制的高锰酸钾溶液,加水稀释至1.0mL,得溶液a;取0.1mL溶液a,加水稀释至1.0mL得溶液b;由于在整个配制过程中液体很稀,其密度都可近似看做1g/cm3,则最终得到的溶液b,装瓶贴签时应写上______。
【答案】(1) ①. B ②. ③. bfgde
(2) ① 25% ②. 长颈漏斗 ③. AB
(3)高锰酸钾溶液、0.25%
【解析】
【小问1详解】
实验室制取O2原理有加热高锰酸钾制取氧气、分解过氧化氢溶液制取氧气、加热氯酸钾和二氧化锰的混合物制取氧气;实验室制取CO2的原理是石灰石(主要成分是碳酸钙)与稀盐酸反应制取二氧化碳;实验室制取H2的原理是锌粒与稀硫酸反应制取氢气,故实验室制取O2、CO2和H2都可以选用固液常温型发生装置,即装置B;
用该装置制取氧气的原理是过氧化氢在二氧化锰的催化作用下分解生成水和氧气,化学方程式为;
用稀硫酸和锌粒反应制取并收集干燥的H2,发生装置为装置B;浓硫酸具有吸水性且不与氢气反应,故干燥装置选择装置E,气体从f通入,使气体与浓硫酸充分接触;氢气密度比空气小且难溶于水,故收集氢气可采用向下排空气法或排水法进行收集,已知要收集干燥的氢气,故不选用排水法收集氢气,则选用装置D通过向下排空气法收集氢气,气体从d通入,综上用稀硫酸和锌粒反应制取并收集干燥的H2,所选装置正确的连接顺序是bfgde;
【小问2详解】
①把1.0g高锰酸钾溶解于水配制成4.0g溶液,该溶液的质量分数为;
②在配制溶液的过程中,图中所示仪器中不需要的是长颈漏斗;
③A、KMnO4固体本身不纯,会造成KMnO4固体实际质量偏小,根据,则所配制溶液的溶质质量分数偏小,符合题意;
B、量水时仰视读数,会造成实际量取水的体积偏大,则水的质量偏大,根据,则所配制溶液的溶质质量分数偏小,符合题意;
C、向烧杯中倒水溶解时部分水洒出,会造成水的质量偏小,根据,则所配制溶液的溶质质量分数偏大,不符合题意;
D、溶液具有均一性,装瓶时部分溶液洒出不会影响所配制溶液的溶质质量分数,不符合题意。
故选:AB;
【小问3详解】
取0.1ml上述配制的高锰酸钾溶液,加水稀释至1.0ml,得溶液a,则溶液a的溶质质量分数为;取0.1ml溶液a,加水稀释至1.0ml得溶液b,则溶液b的溶质质量分数为,故得到的溶液b装瓶贴签时应写上高锰酸钾溶液、0.25%。
17. 金属及其化合物是初中常见物质,回答下列问题。
(1)“三星堆遗址” 出土了黄金画职、象牙、青铜艺术品、残存的丝织品等重要文物,其中属于金属材料的有______(填字母)。
A. 黄金面罩B. 象牙C. 青铜面具D. 丝织品
(2)如图1所示,该实验的目的是______。
(3)某化学小组用一定量AgNO3溶液进行了如图实验,已知溶液甲呈蓝色。
向固体乙中滴加盐酸时______(填“有”或“没有”)气泡产生。溶液甲中一定含有______(水除外,填化学式)。
(4)检测某铁制品的锈蚀产物如下表:
说明铁器在含有O2、______和盐等环境中容易被腐蚀。
(5)Fe3O4可以应用于合成氨作催化剂,但催化过程中因部分Fe3O4与H2反应使催化剂“失效”。在一定温度下可用O2将其“再生”,原理如图2所示。“再生” 过程中铁元素的质量分数______(填“变大”、“不变”或“变小”)。
(6)通入O2加热,将一定质量失效催化剂进行再生。固体质量与温度变化的关系如图3所示。T1℃-T2℃下,FeO转化为Fe3O4,T3℃-T4℃下,Fe3O4转化为Fe2O3。则M=______。
【答案】(1)AC (2)探究合金及其组成合金的纯金属的熔点高低
(3) ①. 没有 ②. 、
(4)H2O##水 (5)变小
(6)69.6
【解析】
【小问1详解】
金属材料包括纯金属和合金;
A、黄金面罩的材料是黄金,属于金属材料,符合题意;
B、象牙不是金属材料,不符合题意;
C、青铜面具使用的青铜是合金,属于金属材料,符合题意;
D、丝织品不是金属材料,不符合题意。
故选:AC;
【小问2详解】
将锡铅合金与组成铅锡合金的纯金属铅、锡共同加热,合金的熔点比其纯金属的熔点高,所以该实验的目的是探究合金及其组成合金的纯金属的熔点高低;
【小问3详解】
往硝酸银溶液中加入铜粉和锌粉,根据金属活动性顺序锌>铜>银,所以锌先与硝酸银反应生成银和硝酸锌,其次是铜与硝酸银反应生成银和硝酸铜,充分反应后过滤得到溶液甲和固体乙,已知溶液甲呈蓝色,说明铜与硝酸银发生了反应,则溶液甲中一定含有硝酸锌、硝酸铜,可能含有硝酸银;固体乙中一定含有银,可能含有铜;
由上述分析可知,固体乙中一定含有银,可能含有铜,根据金属活动性顺序氢>铜>银,则向固体乙中滴加盐酸时没有气泡产生;溶液甲中一定含有硝酸锌、硝酸铜,化学式为、;
【小问4详解】
铁生锈是铁与空气中的氧气和水共同作用的结果,由表格可知,铁制品的锈蚀产物中含有铁元素、氧元素、氢元素、氯元素,根据质量守恒定律化学反应前后元素种类不变可知,说明铁器在含有O2、H2O和盐等环境中容易被腐蚀;
【小问5详解】
由图可知,“再生”是氧化亚铁与氧气反应生成四氧化三铁,氧化亚铁中铁元素的质量分数为,四氧化三铁中铁元素的质量分数为,故该过程中铁元素的质量分数变小;
【小问6详解】
根据质量守恒定律可知,化学反应前后元素质量不变,则在该转化过程中铁元素的质量不变,T1℃-T2℃下,FeO转化为Fe3O4,则T2℃对应固体质量为Fe3O4的质量;T3℃- T4℃下,Fe3O4转化为Fe2O3,则T4℃对应固体质量为Fe2O3的质量,则Fe2O3的质量为72.0g,由于Fe2O3 与Fe3O4中铁元素的质量相等,所以T2℃对应固体质量M为。
18. 艾叶燃烧后的灰烬中含有草木灰,其主要成分为碳酸钾,其溶解度如下表。某化学兴趣小组的同学们决定到实验室进行系列实验探究。
【实验一】从艾叶燃烧后的灰烬中提取碳酸钾
第一步:收集艾叶燃烧后的灰烬。
第二步:按图1所示装置,用60℃水浸洗草木灰井过滤,没洗滤渣2次,合并滤液
第三步:蒸发滤液,烘干得到固体。
(1)图1实验中,用60℃的温水而不用冷水浸洗的原因是______。
(2)根据图2,搅拌器转速控制在每分钟______转,浸取时间为______分钟,比较适宜。
【实验二】探究碳酸钾的性质。
(3)称取实验一所得固体于烧杯中,加入足量水溶解,滴加澄清石灰水,过滤,所得滤液含有的溶质可能是:
假设一:只有KOH
假设二:KOH 和Ca (OH)2
假设三:______。
请设计实验确定滤液的成分,完成表格:
【答案】(1)相同时间内,水温高碳酸钾溶解得更快更多,提高溶解效率
(2) ①. 500 ②. 20
(3) ①. KOH和K2CO3 ②. 加入适量碳酸钠(碳酸钾)溶液 ③. 无明显现象 ④. 取少量滤液于试管中,加入过量稀盐酸(或者稀硫酸) ⑤. 有气泡生成
【解析】
【小问1详解】
碳酸钾的溶解度随温度的升高而增大,故相同时间内,水温高碳酸钾溶解得更快更多,可提高溶解效率,故填:相同时间内,水温高碳酸钾溶解得更快更多,提高溶解效率;
【小问2详解】
根据图2,比较四条钾浸取率曲线,可知同一时间下,搅拌器转速在500转/分钟时,钾浸取率较高,在20分钟的时候出现平缓的浸取率曲线,故搅拌器转速控制在每分钟500转,浸取时间为20分钟,比较适宜,故填:500;20;
【小问3详解】
碳酸钾与氢氧化钙反应生成氢氧化钾和碳酸钙,氢氧化钾为生成物,一定存在;
假设一:只有KOH(碳酸钾与氢氧化钙恰好完全反应);
假设二:KOH和Ca(OH)2(加入过量的澄清水灰水);
假设三:KOH和K2CO3(加入少量的澄清水灰水);
结论假设二不成立,则溶液中不存在氢氧化钙,故取少量的滤液与试管中,加入适量碳酸钠(碳酸钾)溶液,若无明显现象则溶液中不存在氢氧化钙(氢氧化钙与可溶性碳酸盐反应可以生成碳酸钙白色沉淀);向滤液中加入大量的稀盐酸(或者稀硫酸),有气泡产生(酸与碳酸钾反应会生成二氧化碳气体),则假设三成立,故填:加入适量碳酸钠(碳酸钾)溶液;无明显现象;取少量滤液于试管中,加入过量稀盐酸(或者稀硫酸);有气泡生成。
19. 碳酸锂(Li2CO3)是制备手机锂电池的重要原料,工业上以锂辉石精矿(主要成为Li2O,其它成分不溶于水,也不参与反应)为原料制取Li2CO3,其主要工艺流程如下图所示。
已知:Li2CO3微溶于水,其溶解度随温度的升高而减小。硝酸锂、氢氧化锂、氯化锂溶于水。
(1)在投入酸浸槽前,锂辉石需进行粉碎研磨,其目的是______。
(2)写出酸浸糟中发生反应的化学方程式:______。
(3)沉锂池中分离出的滤液中含有的溶质有______。
(4)沉锂池中分离出的滤渣主要成分是碳酸锂,洗涤时宜使用______(填“冷水”或“热水”)。
(5)若Li2CO3中混有SiO2(不溶于水也不与酸反应)杂质,简述提纯该Li2CO3的实验操作:______,将所得Li2CO3洗涤干燥。
(6)请设计由碳单质生产Li2CO3的转化路径,依次写出反应的化学方程式:______。
【答案】(1)增大反应物之间的接触面积,使反应更快更充分
(2)
(3)Na2SO4、Na2CO3
(4)热水 (5)向固体加入过量稀硫酸,过滤,向滤液中加入过量的碳酸钠溶液
(6)、、
【解析】
【小问1详解】
投入锂辉石前一般先将矿石研磨成粉末,其目的是:增大反应物之间的接触面积,使反应更快更充分;
【小问2详解】
酸浸槽中发生的反应为Li2O和硫酸反应生成硫酸锂和水,该反应的化学方程式为:;
【小问3详解】
反应器中碳酸钠和硫酸锂反应生成碳酸锂沉淀和硫酸钠,碳酸钠过量,故沉锂池中分离出的滤液中含有的溶质有:Na2SO4、Na2CO3;
【小问4详解】
碳酸锂的溶解度随温度的升高而减小,碳酸锂在热水中溶解度很小,避免洗涤时碳酸锂损失,洗涤时宜使用热水;
【小问5详解】
Li2CO3微溶于水,SiO2不溶于水也不与酸反应,先将样品中加入稀硫酸,后将SiO2过滤出来,向滤液中加入碳酸钠溶液,得到碳酸锂沉淀,将所得Li2CO3洗涤干燥;
【小问6详解】
碳燃烧生成二氧化碳,二氧化碳与氢氧化钠反应生成碳酸钠和水,碳酸钠和硫酸锂反应生成碳酸锂沉淀和硫酸钠,化学方程式为:、、。
20. 酸碱盐是初中重要的化学物质,利用酸碱盐相关内容回答下列问题:
(1)如图1所示,向白瓷板的孔穴1~3中滴加稀盐酸,4~6中滴加无色酚酞溶液。有明显现象的是______(填图1中的数字)。
(2)如图2装置,在滴有酚酞的Ba(OH)2溶液中,逐滴滴加稀H2SO4不断搅拌并测定溶液导电能力的变化,实验结果如图3。
①烧杯中的实验现象:______。
②已知相同条件下,溶液中离子浓度越大,导电能力越强。实验测得混合溶液的导电能力随时间变化图为曲线______(填图3的“①或②”)。
(3)如图4所示,将反应后试管中的物质全部倒入烧杯时,发现烧杯内白色沉淀明显增多。为了探究烧杯内物质的成分,立即向其中逐滴加入稀硝酸,并不断搅拌,烧杯内沉淀的质量随加入稀硝酸的质量变化如图5所示,回答下列问题:
①图4所示,烧杯内的白色沉淀是______(写化学式)。
②如图5所示AB段沉淀增加,则该过程发生反应的化学方程式为:______。
【答案】(1)1、2、6
(2) ①. 有白色沉淀产生,溶液由红色变为无色 ②. ②
(3) ①. BaCO3、BaSO4 ②.
【解析】
【小问1详解】
稀盐酸和氧化铁反应生成氯化铁和水,溶液由无色变黄色,和大理石反应生成二氧化碳,有气泡冒出,和氢氧化钙反应无明显现象;
酚酞遇醋酸溶液和水不变色,与氢氧化钠碱性溶液变红,故有明显现象的是1、2、6;
【小问2详解】
①氢氧化钡和稀硫酸反应生成硫酸钡沉淀和水,随着氢氧化钡的消失,溶液由红色变为无色;
②已知相同条件下,溶液中离子浓度越大,导电能力越强,随着氢氧化钡的消耗,导电能力减弱,当氢氧化钡和稀硫酸恰好完全反应时,溶液中无离子,导电能力为0,之后稀硫酸过量,导电能力逐渐增强,故应为曲线②;
【小问3详解】
①图4所示,碳酸钠和氯化钡生成碳酸钡沉淀和和氯化钠,硫酸钠和氯化钡生成硫酸钡沉淀和和氯化钠,烧杯内的白色沉淀是BaCO3、BaSO4;
②从AB段沉淀增加,说明该段随着稀硝酸的加入,有碳酸钡沉淀转化成硫酸钡沉淀,可知硫酸钠和氯化钡反应后溶液中的溶质为硫酸钠和氯化钠,即硫酸钠有剩余,稀硝酸和碳酸钡反应生成硝酸钡,生成的硝酸钡和硫酸钠反应生成硫酸钡和硝酸钠,反应的方程式为。选项
物质(括号内为杂质)
选用试剂及操作方法
A
H2(CO)
将混合气体通过灼热的氧化铜
B
KCl(K2CO3)
加入足量稀盐酸,蒸发结晶
C
FeCl3溶液(盐酸)
加入过量的氧化铜,过滤,取滤液
D
CO2(水蒸气)
将混合气体通过盛有氢氧化钠和生石灰的干燥管
选项
实验
现象
结论或解释
A
测定反应前后烧杯中物质的质量
反应后指针偏向右
该反应不符合质量守恒定律
B
将胶头滴管内的浓溶液滴入锥形瓶中
气球变瘪
二氧化碳与氢氧化钠溶液反应
C
稀释浓硫酸
烧杯壁发烫
说明物质溶解过程伴随能量变化
D
将充满CO2的试管倒扣在滴有紫色石蕊的蒸馏水中
试管内液面上升,溶液变蓝
说明有酸性物质产生
主要成分
Fe3O4
Fe2O3·H2O
FeOOH
FeOCl
温度/℃
0
10
20
30
40
60
碳酸钾溶解度/g
107.0
109.0
110.0
114.0
117.0
126.0
实验操作
现象与结论
取少量滤液于试管中,______。
______说明假设二不成立。
______。
______,说明假设三成立。
相关试卷
这是一份广东省江门市鹤山实验中学2023-2024学年九年级下学期4月考试化学试卷(原卷版+解析版),文件包含广东省江门市鹤山实验中学2023-2024学年九年级下学期4月考试化学试卷原卷版docx、广东省江门市鹤山实验中学2023-2024学年九年级下学期4月考试化学试卷解析版docx等2份试卷配套教学资源,其中试卷共24页, 欢迎下载使用。
这是一份重庆市西南大学附属中学2023-2024学年九年级下学期3月下学期月考化学试卷(原卷版+解析版),文件包含重庆市西南大学附属中学2023-2024学年九年级下学期3月月考化学试卷原卷版docx、重庆市西南大学附属中学2023-2024学年九年级下学期3月月考化学试卷解析版docx等2份试卷配套教学资源,其中试卷共25页, 欢迎下载使用。
这是一份天津市天津大学附属中学2023-2024学年九年级下学期开学考试化学试卷(解析版+原卷版),文件包含精品解析天津市天津大学附属中学2023-2024学年九年级下学期开学考试化学试卷原卷版docx、精品解析天津市天津大学附属中学2023-2024学年九年级下学期开学考试化学试卷解析版docx等2份试卷配套教学资源,其中试卷共25页, 欢迎下载使用。