宁夏石嘴山市平罗中学2023-2024学年高二下学期4月月考化学试题(原卷版+解析版)
展开H :1 C ; 12 O : 16
一、选择题:本题共20小题,每小题2分,共40分。在每小题列出的四个选项中,只有一项符合题目要求。
1. 某反应物的浓度是1.0ml/L,经过20s后,它的浓度变成了0.2ml/L,在这20s内它的化学反应速率为
A. 0.01ml/(L·s)B. 0.04ml/(L·s)C. 0.08ml/(L·s)D. 0.05ml/(L·s)
【答案】B
【解析】
【详解】某反应物的浓度是1.0ml/L,经过20s后,它的浓度变成了0.2ml/L,则它的浓度变化为1.0ml/L-0.2ml/L=0.8ml/L,在这20s内它的化学反应速率为=0.04ml/(L·s),故选B。
2. 在气体反应中,使反应物的活化分子数和活化分子百分数同时增大的反应条件是
A. 增加反应物浓度B. 升高温度C. 增大压强D. 降低温度
【答案】B
【解析】
【详解】A.增加反应物浓度,可增大单位体积内的活化分子数,但不改变活化分子百分数,A不符合题意;
B.升高温度,可增大反应物的能量,从而增大单位体积内的活化分子数和活化分子百分数,B符合题意;
C.增大压强,可增大单位体积内的活化分子数,但不改变活化分子百分数,C不符合题意;
D.降低温度,可减小反应物的能量,从而减小单位体积内的活化分子数和活化分子百分数,D不符合题意;
故选B
3. 下列能正确表示可燃物的燃烧热的热化学方程式的是
A. C2H5OH(l)+3O2(g)=2CO2(g)+3H2O(g) ΔH=−1238.3kJ⋅ml−1
B. C(s)+O2(g)=CO(g) ΔH=−110.5kJ⋅ml−1
C. 2S(s)+2O2(g)=2SO2(g) ΔH=-592kJ⋅ml−1
D. C6H12O6(s)+6O2(g)=6CO2(g)+6H2O(l) ΔH=−2800kJ⋅ml−1
【答案】D
【解析】
【详解】A.表示燃烧热的热化学方程式中,水应是液态,A错误;
B.碳完全燃烧的产物为CO2而不是CO,B错误;
C.表示燃烧热的热化学方程式中,可燃物的系数应为1,C错误;
D.该热化学方程式可知表示1ml C6H12O6(s)完全燃烧生成稳定氧化物所放出的热量,即燃烧热,D正确;
综上所述答案为D。
4. 对于反应3A(g)+B(s)2C(g)+2D(g)在不同条件下的化学反应速率如下,其中表示反应速率最快的是
A. v(A)=0.1ml·(L·s)-1B. v(B)=6ml·(L·min)-1
C. v(C)=8ml·(L·min)-1D. v(D)=4ml·(L·min)-1
【答案】C
【解析】
【分析】同一化学反应中,同一段时间内,各物质的反应速率之比等于其计量数之比;先把不同物质的反应速率换算成同一物质的反应速率再进行比较,且要统一单位,本题可统一转化成物质C表示的反应速率,据此分析解题。
【详解】A.v(A)=0.1ml·(L·s)-1=0.160=ml/(L·min)=6 ml/(L·min)
B.B是固体,固体的浓度视为常数,故不能用固体的浓度变化来表示反应速率,故B错误;
C.v(C)=8ml·(L·min)-1,对应的v(A)== 8ml·(L·min)-1=12ml·(L·min)-1;
D.v(D)=4ml·(L·min)-1,对应的v(A)== 4ml·(L·min)-1=6ml·(L·min)-1;
综上所述,C项换算成A表示的反应速率最快,符合题意。
故选C。
5. 在密闭容器中A与B反应生成C,其反应速率分别用v(A)、v(B)、v(C)表示。已知v(A)、v(B)、v(C)之间有以下关系:2v(B)=3v(A)、3v(C)=2v(B),则此反应可表示为
A. 2A+3B=2CB. 3A+B=2CC. A+3B=2CD. A+B=C
【答案】A
【解析】
【详解】由各物质的化学反应速率之比等于化学计量数之比可得:v(A)∶v(B)∶v(C)=∶v(B)∶=2∶3∶2,则中A与B反应生成C的方程式为2A+3B=2C,故A正确;
故选A。
6. 反应达到平衡后,保持温度不变,再通入NO2,重新达到平衡,则新平衡与旧平衡相比的值
A. 变小B. 变大C. 不变D. 无法确定
【答案】C
【解析】
【详解】根据题意,,K只与温度有关,温度不变,则K不变,故选C。
7. 破坏(或形成)1 ml化学键所吸收(或放出)的能量称为键能。已知 H—H 键的键能为 436 kJ·ml-1,O=O键的键能为 498 kJ·ml-1, H2(g)+O2(g)=H2O(l) ΔH=-286 kJ·ml-1 , 则 H2O 分子中 O—H 键的键能为( )
A. 485.5 kJ·ml-1 B. 610 kJ·ml-1 C. 917 kJ·ml-1 D. 1 220 kJ·ml-1
【答案】A
【解析】
【详解】设O-H化学键的键能为akJ/ml,则该反应的反应热ΔH=436kJ/ml+498kJ/ml×0.5-2×akJ/ml=-286kJ/ml,解得a=485.5kJ/ml,A符合题意;
故答案为:A
【点睛】焓变=反应物键能-生成物键能。
8. N2(g)+3H2(g)2NH3(g) △H<0,反应达平衡时,下列措施能提高N2转化率的是
①降温 ②恒压通入惰性气体 ③增加N2的浓度 ④加压 ⑤催化剂
A. ①④B. ①②③⑤C. ②③⑤D. ③④
【答案】A
【解析】
【详解】①合成氨反应为放热反应,降低温度,平衡向正反应方向移动,氮气转化率增大,故①符合题意;
②恒压条件下通入惰性气体相当于减小压强,该反应是气体体积减小的反应,减小压强,平衡向逆反应方向进行,氮气转化率降低,故②不符合题意;
③增加氮气的浓度,平衡向正反应方向移动,氢气转化率增大,但氮气转化率减小,故③不符合题意;
④该反应是气体体积减小的反应,增大压强,平衡向正反应方向移动,氮气转化率增大,故④符合题意;
⑤使用催化剂,化学反应速率增大,但化学平衡不移动,氮气转化率不变,故⑤不符合题意;
综上所述,①④符合题意,故选A。
9. 反应的能量变化如图所示。下列说法正确的是
A. 与一定量反应生成放出的热量为
B. 改反应的热化学方程式是
C. 与足量反应生成,放出的热量大于
D. 该反应的反应热等于分子中化学键形成时所释放的总能量与分子中化学键断裂时所吸收的总能量的差
【答案】C
【解析】
【详解】A.根据图示,12gC(s)与一定量氧气反应生成28gCO(g)放出热量为110.5kJ,A错误;
B.△H的单位为kJ/ml,该反应的热化学方程式是2C(s)+O2(g)=2CO(g) △H=-221KJ/ml,
B错误;
C.2mlC(s)与O2(g)反应生成CO(g)放出的热量为221kJ,由于CO(g)与O2(g)反应生成CO2(g)放热,因此2mlC(s)与足量O2(g)反应生成CO2(g)放出的热量大于221kJ,C正确;
D.该反应的反应热等于O2分子和C中化学键断裂时所吸收的总能量与CO分子中化学键形成时所释放的总能量的差,D错误;
答案选C。
10. 在一恒温、恒容密闭容器中,发生反应:,下列能表明已达到平衡状态的是
①混合气体的密度不变 ②单位时间内生成,同时消耗了 ③混合气体的平均相对分子质量不变 ④C的物质的量浓度不变 ⑤混合气体的压强不变
A. ①②③B. ③④⑤C. ②③④D. ①②⑤
【答案】B
【解析】
【分析】当可逆反应达到平衡时,正逆反应速率相等,各物质的浓度,百分含量保持不变。
【详解】①密度= ,在恒温、恒容条件下建立化学平衡的过程中,气体的总质量、总体积不变,故密度不会变化,混合气体的密度不变不能说明反应达到平衡状态,故①错误;
②生成1mlD是正反应,消耗2mlA也是正反应,不能说明正逆反应速率相等,故②错误;
③混合气体的平均相对分子质量等于质量和物质的量的比,m(总)是定值而n(总)是变量,则混合气体的平均相对分子质量不变时说明反应达到平衡状态,故③正确;
④C (g)的物质的量浓度不变,说明反应达到平衡状态,故④正确;
⑤该反应是气体体积减小的反应,反应过程中气体的压强发生变化,所以混合气体的压强不变时反应达到平衡状态,故⑤正确;
能表明反应已达到平衡状态的是③④⑤;
答案选B。
11. 下列实验事实不能用勒夏特列原理解释的是
A. 唾液可以使淀粉水解速率加快
B. 红棕色的NO2气体加压后颜色先变深后变浅
C. 高压比常压有利于合成SO3的反应
D. 黄绿色的氯水光照后颜色变浅
【答案】A
【解析】
【详解】A.唾液中的唾液淀粉酶可以作为催化剂加快淀粉的水解,但催化剂不影响化学平衡,不能用勒夏特列原理解释,故A符合题意;
B.红棕色的NO2气体中存在2NO2(g)⇌N2O4(g),增大压强,体积减小气体浓度增大颜色先变深,由于加压平衡正向进行气体颜色变浅,能用勒夏特列原理解释,故B不符合题意;
C.合成SO3的反应为2SO2(g)+O2(g)⇌2SO3(g),该正反应为气体体积缩小的反应,增大压强平衡正向移动,故能用勒夏特列原理解释,故C不符合题意;
D.氯水中存在Cl2+H2O⇌HCl+HClO,生成的次氯酸见光分解,促进平衡正向进行,故氯水光照后颜色变浅,能用勒夏特利原理解释,故D不符合题意;
综上所述答案为A。
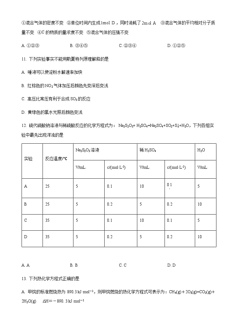
12. 硫代硫酸钠溶液与稀硫酸反应的化学方程式为: Na2S2O3+ H2SO4=Na2SO4+SO2+S↓+H2O,下列各组实验中最先出现浑浊的是
A. AB. BC. CD. D
【答案】D
【解析】
【详解】“最先出现浑浊”,即反应速率最快;A项与B项温度相同、H2SO4浓度相同,B项中Na2S2O3的浓度比A项大,反应速率:B项>A项;C项与D项温度相同、H2SO4浓度相同,D项中Na2S2O3的浓度比C项大,反应速率:D项>C项;B项与D项Na2S2O3、H2SO4浓度都相同,D项温度高于B项,反应速率:D项>B项;则反应最快的是D项,D项最先出现浑浊,答案选D。
13. 下列热化学方程式正确的是
A. 甲烷的标准燃烧热为 890.3 kJ·ml-1,则甲烷燃烧的热化学方程式可表示为:CH4(g)+2O2(g)=CO2(g)+2H2O(g) ΔH=-890. 3 kJ·ml-1
B. 500 ℃、30 MPa 下,将 0.5 ml N2和1.5 ml H2置于密闭容器中充分反应生成 NH3(g),放热19.3 kJ,其热化学方程式为:N2(g)+3H2(g)⇌2NH3(g) ΔH=-38.6 kJ·ml-1
C. 已知在 120 ℃、101 kPa 下,1g H2 燃烧生成水蒸气放出 121 kJ 热量,其热化学方程式为:H2(g)+O2(g)H2O(g) ΔH=-242 kJ/ml
D. 25 ℃,101 kPa 时,强酸与强碱的稀溶液发生中和反应的中和热为 57.3 kJ/ml,硫酸溶液与氢氧化钡溶液反应的热化学方程式为:H2SO4(aq)+Ba(OH)2(aq)=BaSO4(s)+2H2O(l) ΔH=- 114.6 kJ/ml
【答案】C
【解析】
【详解】A. 燃烧热是指1ml可燃物完全燃烧生成稳定氧化物时所放出的热量,一般C→CO2(g),S→SO2(g),H→H2O(l),则甲烷燃烧热的热化学方程式可表示为:CH4(g)+2O2(g)=CO2(g)+2H2O(l) ΔH=-890.3kJ·ml-1,A错误;
B. 因N2+3H2⇌2NH3是可逆反应,0.5ml N2和1.5ml H2置于密闭容器中不能完全反应,若完全反应放出的热量大于19.3kJ,则1ml N2完全反应放出的热量大于38.6kJ,则该反应的ΔH<-38.6kJ/ml,B错误;
C. 1g H2燃烧生成水蒸气放出121kJ的热量,则1ml H2燃烧放热242kJ的热量,故其热化学方程式为H2(g)+O2(g)=H2O(g) ΔH=-242 kJ·ml-1,C正确;
D. 中和热为稀酸溶液与稀的碱溶液发生中和生成1 ml水放出的热量,则如果生成2ml水,应放热114.6kJ,同时析出硫酸钡沉淀也会放出热量,D错误;
答案选C。
14. 在密闭容器中发生下列反应aA(g)+bB(g)cC(g)+dD(s),反应达到平衡后,将气体体积压缩到原来的一半,当再次达到平衡时,C的浓度为原平衡的1.6倍,下列叙述正确的是
A. A的转化率变大B. B的体积分数变大
C. 平衡向正反应方向移动D. a+b>c
【答案】B
【解析】
【分析】体积缩小一半,各物质浓度瞬间变为原平衡的两倍,而新平衡时C浓度为原平衡1.6倍,小于两倍,故平衡逆向移动。
【详解】根据分析,平衡逆向移动,A的转化率变小,A、C错误;B的体积分数增大,B正确;体积缩小相当于增大压强,平衡向气体减少的方向移动,即a+b
A. 等质量的O2比O3能量低,由O2变O3为放热反应
B. 等质量的O2比O3能量高,由O2变O3为吸热反应
C. O3比O2稳定,由O2变O3为放热反应
D. O2比O3稳定,由O2变O3为吸热反应
【答案】D
【解析】
【分析】
由①4Al (s)+3O2 (g)=2Al2O3(s)△H=-2834.9 kJ/ml,②4Al (s)+2O3 (g)=2Al2O3 (s)△H=-3119.91kJ/ml,根据盖斯定律,①-②得到3O2 (g)=2O3 (g)△H=+285.0 kJ/ml>0,据此分析解答。
【详解】A.3O2 (g)=2O3 (g)△H>0,等质量的O2比O3能量低,由O2变O3 为吸热反应,故A错误;
B.等质量的O2比O3能量低,由O2变O3 为吸热反应,故B错误;
C.O2比O3稳定,由O2变O3为吸热反应,故C错误;
D.O2比O3稳定,由O2变O3为吸热反应,故D正确;
故选D。
16. 把0.6 ml X气体和0.4 ml Y气体混合于容积为2 L的容器中,使其发生如下反应:。2 min末生成0.2 mlW,若测知以Z浓度变化表示的平均反应速率为0.1 ml/(L·min),则n的值为
A. 4B. 3C. 2D. 1
【答案】A
【解析】
【详解】2 min末生成0.2 mlW,则以W浓度变化表示的平均反应速率为,已知以Z浓度变化表示的平均反应速率为=,根据用不同物质表示同一化学反应的反应速率,反应速率之比等于化学计量系数之比,:=,:=,解得n=4,A选项为4,A正确;
答案选A。
17. ,图中的曲线是表示其他条件一定时,反应中NO的平衡转化率与温度的关系曲线,图中标有a、b、c、d四点,其中表示未达到平衡状态,且v(正)
【答案】D
【解析】
【分析】该图中的曲线表示其他条件一定时,反应中NO的平衡转化率与温度的关系曲线,a和b点在曲线上,已达到平衡;
【详解】A.a点在曲线上,已达到平衡,v(正)= v(逆),故A不选;
B.b点在曲线上,已达到平衡,v(正)= v(逆),故B不选;
C.c点在曲线下方,NO的转化率小于平衡时的转化率,反应正向进行,未达到平衡,v(正)> v(逆),故C不选;
D.d点在曲线上方,NO的转化率大于平衡时的转化率,反应逆向进行,v(正)< v(逆),未达到平衡,故D选;
故答案选D。
18. 反应的反应机理如下.下列说法错误的是
①(快)
②(慢)
③(快)
A. ②反应的活化能最大
B. ②中与的碰撞仅部分有效
C. 和是该反应的催化剂
D. 总反应中逆反应的活化能比正反应的活化能大
【答案】C
【解析】
【详解】A.活化能越大,化学反应速率越慢,②反应的反应速率最慢,活化能最大,故A正确;
B.分子碰撞中,能发生化学反应的碰撞属于有效碰撞,需要发生碰撞的分子为活化分子,且碰撞的取向正确,反应②只有部分分子发生有效碰撞,故B正确;
C.根据反应的历程,和是在反应过程中产生又被消耗,是该反应的中间产物,故C错误;
D.总反应为放热反应,逆反应的活化能比正反应的活化能大,故D正确;
故选C。
19. 下列实验方案或装置能达到目的的是
A. AB. BC. CD. D
【答案】B
【解析】
【详解】A.该装置使用长颈漏斗,气体会从长颈漏斗逸出,不能测定气体的体积,则不能定量测量化学反应速率,故A错误;
B.该装置可以测定酸碱中和热,故B正确;
C.碳为固体,增加碳的量,其浓度不变,平衡不移动,不能探究浓度影响化学平衡移动的因素,故C错误;
D.该实验是通过高锰酸钾溶液的褪色快慢来探究浓度对反应速率的影响,应分别向两支盛有等浓度等体积的KMnO4溶液中分别加入等体积、不同浓度的H2C2O4溶液,且草酸应过量,故D错误;
答案选B。
20. 反应mX(g) +nY(g) pZ(g) 在不同温度(T1和T2)及压强(P1和P2)下,产物Z的物质的量(nZ)与反应时间的关系如图所示。下述判断正确的是
A. T1
B. T1
D. P1>P2,正反应吸热
【答案】C
【解析】
【分析】相同温度T2下,根据压强对反应速率的影响可知,压强越大,反应速率越大,则达到平衡用的时间越少,曲线的斜率越大,故有:P1>P2,压强越大,平衡时生成物Z的物质的量越大,说明增大压强平衡向正反应方向移动,则反应前后气体的计量数之和减小,所以m+n>p;相同压强P1下,根据温度对Z浓度的影响可知,温度越高,反应速率越大,则达到平衡用的时间越少,曲线的斜率越大,故有:T1>T2,升高温度,平衡时Z的物质的量减小,平衡向逆反应方向移动,则逆反应为吸热反应,正反应为放热反应。
【详解】A.由分析可知,T1>T2,P1>P2,A错误;
B.由分析可知,T1>T2,m+n>p,B错误;
C.由分析可知,m+n>p ,正反应放热,C正确;
D.由分析可知,P1>P2,正反应放热,D错误;
故答案为:C。
【点睛】本题考查了温度、压强对化学平衡的影响,根据“先拐先平数值大”确定温度、压强的相对大小,再结合温度、压强与生成物Z物质的量的变化确定反应热及气体的计量数变化,难度中等。
二:填空题(每空2分,共60分)。
21. 甲醇作为燃料,在化石能源和可再生能源时期均有广泛的应用前景。
(1)甲醇可以替代汽油和柴油作为内燃机燃料。汽油的主要成分之一是辛烷[C8H18(l)]。已知:25°C、101 kPa 时,1 mlC8H18(l)完全燃烧生成气态二氧化碳和液态水,放出5518kJ热量。该反应燃烧热的热化学方程式为_______。
(2)甲醇的合成以CO2(g)和H2(g)为原料合成甲醇,反应的能量变化如下图所示。
①补全上图:图中A处应填入_________。
②该反应需要加入铜-锌基催化剂。加入催化剂后,该反应的ΔH______。(填“变大”“变小”或“不变”)
(3)已知下列反应的焓变
①CH3COOH(l)+2O2(g)=2CO2(g)+2H2O(l) ΔH1= -870.3kJ/ml
②C(s)+O2(g) =CO2(g) ΔH2= -393.5kJ/ml
③2H2(g)+O2(g) =2H2O(l) ΔH3= -285.8kJ/ml
试计算反应2C(s)+2H2(g)+O2(g) =CH3COOH(l)的焓变ΔH=__________。
【答案】(1)C8H18(l)+O2(g)=8CO2(g)+9H2O(l) ΔH=-5518kJ·ml-1
(2) ①. 1mlCO2(g)+3mlH2(g) ②. 不变
(3)-202.5kJ/ml
【解析】
【小问1详解】
25°C、101 kPa 时,1 mlC8H18(l)完全燃烧生成气态二氧化碳和液态水,放出5518kJ热量,则该反应燃烧热的热化学方程式为:C8H18(l)+O2(g)=8CO2(g)+9H2O(l) ΔH=-5518kJ·ml-1;
【小问2详解】
①A为反应物,结合生成物及原子守恒可知,图中A处应填入:1mlCO2(g)+3mlH2(g);
②催化剂不改变反应的始、终态,则加入催化剂后,该反应的△H不变;
【小问3详解】
已知下列反应的焓变:
①CH3COOH(l)+2O2(g)=2CO2(g)+2H2O(l) ΔH1= -870.3kJ/ml
②C(s)+O2(g) =CO2(g) ΔH2= -393.5kJ/ml
③2H2(g)+O2(g) =2H2O(l) ΔH3= -285.8kJ/ml
结合盖斯定律可知,②×2+③-①得到反应:2C(s)+2H2(g)+O2(g) =CH3COOH(l),故其焓变ΔH=(-393.5kJ/ml)2+( -285.8kJ/ml)-( -870.3kJ/ml)= -202.5kJ/ml。
22. CH3OH也可由CO2和H2合成。在体积为1L的密闭容器中,充入lmlCO2和3mlH2,一定条件下反应:CO2(g)+3H2(g)CH3OH(g)+H2O(g),测得CO2和CH3OH(g)浓度随时间变化如图所示:
(1)3min内,以CO2表示的化学反应速率为___________ml/(L·min)。
(2)10min时,CH3OH的物质的量为___________ml,10min内,以H2表示的化学反应速率是___________ml/(L·min)。
(3)到达平衡时,CO2的转化率为___________。
(4)3min时,v(正)___________v(逆)(填“大于”、“等于”、“小于”),此时化学反应朝___________进行(填“正方向”或“逆方向”)。
【答案】(1)0.167
(2) ①. 0.75 ②. 0.225
(3)75% (4) ①. 大于 ②. 正方向
【解析】
【小问1详解】
由图可知,3min时,二氧化碳的浓度为0.30ml/L,则3min内二氧化碳的反应速率为≈0.167 ml/(L·min),故答案为:0.167;
【小问2详解】
由图可知,10min时,甲醇的浓度为0.75ml/L,则甲醇的物质的量为0.75ml/L×1L=0.75ml;由方程式可知,10min内氢气的反应速率为=0.225ml/(L·min),故答案为:0.75;0.225;
【小问3详解】
由图可知,10min反应达到平衡时,二氧化碳的浓度为0.25ml/L,则二氧化碳的转化率为×100%=75%,故答案为:75%;
【小问4详解】
由图可知,3min时,反应未达到平衡,是平衡的形成过程,正反应速率大于逆反应速率,反应向正反应方向进行,故答案为:大于;正方向。
23. 可逆反应:;根据图回答:
(1)压强___________;(a+b) ___________(c+d) (填“>”或“<”下同)。
(2)温度℃___________℃:ΔH___________0。
(3)保持体积和温度不变,通入He,平衡会___________移动(填“正向”、“逆向”或“不”)。
【答案】(1) ①. < ②. <
(2) ①. > ②. >
(3)不移动
【解析】
【小问1详解】
由图可知,先达到平衡,说明压强较大,反应速率较大,则压强<;增大压强,A的转化率减小,说明增大压强平衡向逆反应方向移动,正反应为气体分子数增大的反应,则(a+b)<(c+d);
【小问2详解】
由图可知,℃时先达到平衡,温度较高,反应速率较快,则温度℃>℃;,温度升高,A的百分含量减小,说明平衡正向移动,则正反应为吸热反应,△H>0;
【小问3详解】
保持体积和温度不变,通入He,反应物和生成物浓度不变,所以平衡不移动。
24. Ⅰ.氢气用于工业合成氨 N2(g) + 3H2(g)2NH3(g) ΔH = -92.2 kJ·ml-1,一定温度下,在容积2L的密闭容器中,充入N2和 H2充分反应,20min后达到平衡,然后改变某一外界条件,反应速率与时间的关系如下图所示:
(1)t4﹑t5、t7时刻所对应的实验条件改变分别是t4___________t5___________ t7___________。
(2)可以提高工业合成氨中氢气的转化率的措施是___________。
A. 往容器中继续充入氢气B. 升高反应温度
C. 增大体系压强D. 充入惰性气体
Ⅱ.现有反应CO2(g)+H2(g) CO(g)+H2O(g) ∆H>0。
(3)写出该反应的平衡常数K表达式:K=___________。
(4)能判断反应该已达平衡状态的是___________。
A. 恒容容器中压强不变B. 混合气体中c(CO)不变
C. (H2)=(H2O)D. c(CO2)=c(CO)
(5)723K时,0.2mlCO2和0.1mlH2通入抽空的1L恒容密闭容器中,10min达到平衡。H2的转化率α(H2)=30%,则10min内CO2的平均速率为___________,723K该反应的平衡常数为K=___________。(结果保留两位有效数字,列三段式计算)
【答案】(1) ①. 使用催化剂 ②. 减小氨气的浓度 ③. 降低温度 (2)C
(3) (4)BC
(5) ①. 0.003ml/(L·min) ②. 0.076
【解析】
【小问1详解】
该反应是体积减小的放热反应,t4改变,速率都增大,平衡不移动,则改变条件为加催化剂;t5时刻是逆反应速率减小,正反应速率不变,平衡正向移动,则改变条件为移走部分氨气;t7时刻正逆反应速率都减小,平衡正向移动,则是增大压强;故答案为:使用催化剂;减小氨气的浓度;降低温度。
【小问2详解】
A.往容器中继续充入氢气,氢气浓度增大,平衡正向移动,但增大的量占主要,转化率减小,故A不符合题意;B.升高反应温度,平衡逆向移动,转化率减小,故B不符合题意;C.增大体系压强,平衡向体积减小方向移动即正向移动,转化率增大,故C符合题意;D.充入惰性气体,浓度不变,速率不变,平衡不移动,转化率不变,故D不符合题意;综上所述,答案为:C。
【小问3详解】
该反应的平衡常数K表达式是生成物浓度幂次方之积除以反应物浓度幂次方之积即K=;故答案为:。
【小问4详解】
A.该反应是等体积反应,压强不随时间变化而变化,因此当恒容容器中压强不变,不能作为判断平衡标志,故A不符合题意;B.正向反应,CO浓度减小,当混合气体中c(CO)不变,则达到平衡,故B符合题意;C.(H2)=(H2O),两个相反的方向,速率之比等于计量系数之比,能作为判断平衡标志,故C符合题意;D.达到平衡时浓度不一定相等,因此c(CO2)=c(CO)不能作为判断平衡标志,故D不符合题意;综上所述,答案为BC。
【小问5详解】
723K时,0.2mlCO2和0.1mlH2通入抽空的1L恒容密闭容器中,10min达到平衡。H2的转化率α(H2)=30%,建立三段式,,则10min内CO2的平均速率为,723K该反应的平衡常数为K=;故答案为:0.003ml/(L·min);0.076。
25. 图1实验装置用于测定锌与稀硫酸反应的速率。
(1)检查图1装置气密性的操作方法是_______。
(2)分别取2 g颗粒大小相同的锌粒分别与体积均为40 mL的1 ml·L-1硫酸、4 ml·L-1硫酸反应,收集25 mL H2时所需时间后者比前者_______。填“长”或“短”
(3)某化学兴趣小组对教材实验装置进行图2所示改进。检查装置气密性后进行的实验操作有:
a. 在多孔塑料袋中装入锌粒;
b. 在锥形瓶中加入40 mL的1 ml·L-1硫酸;
c. 塞好橡胶塞,_______时立即用秒表计时;
d. 注射器内每增加5mL气体时读取一次秒表。
(4)实验观察到锌与稀硫酸反应初期速率逐渐加快,其原因是_______,反应进行一定时间后速率逐渐减慢,原因是_______。
(5)测得产生H2的体积与反应时间的关系曲线如图3所示,t1~t2时间段氢气体积略有减小的原因是_______;在64 s内用H+浓度表示的平均反应速率v(H+) = _______(此时,溶液体积仍为40 mL,气体摩尔体积为25 L·ml-1)。
【答案】(1)关闭分液漏斗活塞,向外拉注射器的内管一段距离后松手,若内管能回到开始位置,证明气密性好,若不能则说明气密性不好
(2)短 (3)多孔塑料袋浸入稀硫酸
(4) ① 反应放热,温度升高反应速率加快 ②. 酸中氢离子浓度减小
(5) ①. 气体遇冷压缩 ②. 0.00125 ml·L-1·s-1
【解析】
【小问1详解】
检查图1装置气密性,可关闭分液漏斗活塞,向外拉注射器的内管一段距离后松手,若内管能回到开始位置,证明气密性好,若不能则说明气密性不好;
【小问2详解】
锌粒质量、表面积相同,但两份硫酸溶液中c(H+)不同,后者反应速率快,由此可确定收集25mLH2时所需时间后者比前者短;
【小问3详解】
c.塞好橡胶塞,反应刚开始时,即多孔塑料袋浸入稀硫酸时,立即用秒表计时;
【小问4详解】
实验观察到锌与稀硫酸反应初期速率逐渐加快,因为c(H+)不断减小,所以只能是反应放热,温度升高反应速率加快;反应进行一定时间后速率逐渐减慢,则应为酸中氢离子浓度减小所致;
【小问5详解】
因为气体遇冷压缩,t1~t2时间段氢气体积略有减小;H2的物质的量n(H2)==0.0016ml,n(H+)=2n(H2)=0.0032ml,v(H+)==0.00125ml/(L•s)。
实验
反应温度/℃
Na2S2O3溶液
稀H2SO4
H2O
V/mL
c/(ml·L-1)
V/mL
c/(ml·L-1)
V/mL
A
25
5
0.1
10
0.1
5
B
25
5
0.2
5
0.2
10
C
35
5
0.1
10
0.1
5
D
35
5
0.2
5
0.2
10
选项
目的
实验方案或装置
A
定量测量化学反应速率
B
测定酸碱中和热
C
探究浓度影响化学平衡移动的因素
水煤气反应C(s)+H2O(g)CO(g)+ H2(g),增加碳的量,平衡向正反应方向移动。
D
探究浓度对反应速率的影响
分别向两支盛有溶液的试管中分别加入和溶液,比较溶液褪色快慢
宁夏石嘴山市平罗中学2023-2024学年高一下学期4月月考化学试题(原卷版+解析版): 这是一份宁夏石嘴山市平罗中学2023-2024学年高一下学期4月月考化学试题(原卷版+解析版),文件包含宁夏石嘴山市平罗中学2023-2024学年高一下学期4月月考化学试题原卷版docx、宁夏石嘴山市平罗中学2023-2024学年高一下学期4月月考化学试题解析版docx等2份试卷配套教学资源,其中试卷共32页, 欢迎下载使用。
宁夏石嘴山市平罗中学2023-2024学年高一下学期4月月考化学试题(原卷版+解析版): 这是一份宁夏石嘴山市平罗中学2023-2024学年高一下学期4月月考化学试题(原卷版+解析版),文件包含宁夏石嘴山市平罗中学2023-2024学年高一下学期4月月考化学试题原卷版docx、宁夏石嘴山市平罗中学2023-2024学年高一下学期4月月考化学试题解析版docx等2份试卷配套教学资源,其中试卷共32页, 欢迎下载使用。
宁夏石嘴山市平罗县平罗中学2023-2024学年高二上学期第一次月考化学试题(Word版附解析): 这是一份宁夏石嘴山市平罗县平罗中学2023-2024学年高二上学期第一次月考化学试题(Word版附解析),共20页。试卷主要包含了 下列说法中,正确的是, 下列化学用语表示正确是等内容,欢迎下载使用。

