

所属成套资源:2025版高考政治一轮总复习必修部分考点精析教案(36份)
- 2025版高考政治一轮总复习考点精析教案必修3第3单元全面依法治国第7课治国理政的基本方式考点我国法治建设的历程全面依法治国的总目标与原则 教案 1 次下载
- 2025版高考政治一轮总复习考点精析教案必修3第3单元全面依法治国第8课法治中国建设考点1法治国家 教案 1 次下载
- 2025版高考政治一轮总复习考点精析教案必修3第3单元全面依法治国第8课法治中国建设考点2建设法治政府 教案 1 次下载
- 2025版高考政治一轮总复习考点精析教案必修3第3单元全面依法治国第8课法治中国建设考点3法治社会 教案 1 次下载
- 2025版高考政治一轮总复习考点精析教案必修3第3单元全面依法治国第9课全面推进依法治国的基本要求考点2公正司法与全民守法 教案 1 次下载
2025版高考政治一轮总复习考点精析教案必修3第3单元全面依法治国第9课全面推进依法治国的基本要求考点1科学立法与严格执法
展开
这是一份2025版高考政治一轮总复习考点精析教案必修3第3单元全面依法治国第9课全面推进依法治国的基本要求考点1科学立法与严格执法,共5页。教案主要包含了科学立法,严格执法等内容,欢迎下载使用。
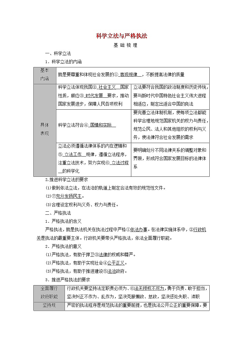
一、科学立法
1.科学立法的内涵
2.推进科学立法的要求
(1)做到依法立法,在法治的轨道上制定合法有效的规范性文件。
(2)⑦充分发扬民主。
(3)合理设定权利与义务、权力与责任。
二、严格执法
1.严格执法的含义
严格执法,就是执法机关在执法过程中严格①依法办事。在法律实施体系中,②行政机关是执法的最重要主体。行政机关要带头严格执法,依法全面履行职能。
2.严格执法的意义
(1)严格执法,有助于捍卫③法律的权威和尊严。
(2)严格执法,有助于实现社会④公平正义。
(3)严格执法,有助于推进建设⑤法治政府。
3.推进严格执法的要求
重 点 突 破
1.立法机关≠有立法权的机关
(1)全国人大和全国人大常委会是我国的立法机关。
(2)在我国享有立法权的国家机关,包括:
①国家权力机关系统(人大和人大常委会)——全国、省、自治区、直辖市、设区的市、自治州的人大及其常委会。
②国家行政机关系统(政府及政府下设机构)——国务院、国务院相关部门,省、自治区、直辖市、设区的市、自治州的人民政府。
2.区分不同法律规范
(1)法律由全国人大及其常委会制定,在全国范围内有效。行政法规由国务院或者其部属单位(如商务部、公安部等)制订,一般都有“条例”“细则”之类文字。地方性法规的效力,顾名思义就是由地方人大及其常委会制订的法规,只能在本辖区内实施。
(2)法律的效力大于行政法规及地方性法规的效力。限制人身自由的事项只能由法律规定。行政法规与地方性法规发生冲突时,由国务院裁决。
3.科学立法、民主立法、依法立法的关系
4.严格执法、规范执法、公正执法、文明执法的关系
命 题 探 究
考向一 科学立法
1.(2023·浙江6月选考)2023年,浙江省人大全面修订了2006年出台的《浙江省促进中小企业发展条例》,并针对我省微型企业达到企业总数85%的现状,将条例更名为《浙江省促进中小微企业发展条例》,省十四届人大一次会议审议通过了该条例。由此可见,浙江省人大( C )
①完善法律实施机制
②坚持民主立法
③授予微型企业必要权力
④根据实际立法
A.①② B.①③
C.②④ D.③④
[解析] 浙江省人大全面修订2006年出台的《浙江省促进中小企业发展条例》,并针对微型企业现状,将条例更名为《浙江省促进中小微企业发展条例》,省十四届人大一次会议审议通过了该条例,这说明浙江省人大根据实际立法,坚持民主立法,②④符合题意;材料中体现的是人大在行使立法权,未涉及法律实施机制,且“授予企业必要权力”的说法错误,①③排除。
〔变式训练1〕
新修订的《广东省森林保护管理条例》自2023年7月1日起施行。在条例修订过程中,广东省人大问需于民、问计于民,切实将调研和征求意见中发现的好经验、好做法上升为法规制度内容。如根据调研中了解到的生物防火工程建设经验,在新修订的条例中增加规定,加强生物防火林带和防火隔离带等基础设施建设,开展耐火树种选育推广。这表明( B )
①该条例的修订体现民主科学立法,提高了立法质量
②广东省人大作为国家立法机关结合本地实际进行地方立法
③保持同人民群众密切联系是广东省人大的基本职权
④该条例的制定反映了人民意志,人大立法成果要惠及人民
A.①② B.①④
C.②③ D.③④
[解析] 广东省人大广泛调研和征求意见,体现民主科学立法,提高了立法质量,①正确;我国的立法机关是全国人大及其常委会,广东省人大是拥有立法权的国家机关,而不是国家立法机关,②错误;保持同人民群众密切联系是人大代表的义务,不是人大的基本职权,③错误;广东省人大问需于民、问计于民,将好经验、好做法上升为法规制度内容,说明该条例的制定反映了人民意志,人大立法成果要惠及人民,④正确。
考向二 严格执法
2.(2023·全国乙卷)为进一步贯彻实施行政处罚法,国务院发出通知,要求行政机关设置电子技术监控设备要确保符合标准、设置合理、标志明显,严禁违法要求当事人承担或者分摊设置电子技术监控设备的费用,严禁交由市场主体设置电子技术监控设备并由市场主体直接或者间接收取罚款。上述规定旨在( D )
①规范行政处罚行为,提升执法效率
②促进监控设备合理利用,强化执法力度
③推进依法行政,保护当事人的合法权益
④厘清政府和市场关系,明确行政主体责任
A.①② B.①③
C.②④ D.③④
[解析] 对行政机关设置电子技术监控设备提出明确要求,旨在进一步贯彻实施行政处罚法,推进依法行政,保护当事人的合法权益,厘清政府和市场关系,明确行政主体责任,③④正确;材料主要强调规范执法行为,未涉及提升行政机关的执法效率、强化执法力度,①②不符合题意。
〔变式训练2〕
2023年,辽宁省进一步规范涉企行政执法活动,为防止乱执法、随意检查等执法扰企行为,各部门结合工作实际,制定印发并公布了包含1万余项的“首违不罚”清单,最大限度减少对市场活动的影响。“首违不罚”清单的制定和公布( B )
①细化了涉企执法,有利于形成更包容的政企关系
②厘清了行政执法边界,减轻了政府市场监管负担
③完善了执法程序,让政府恰当地行使自由裁量权
④使行政执法更有温度,能推动市场经济健康发展
A.①③ B.①④
C.②③ D.②④
[解析] 辽宁省制定印发“首违不罚”清单细化了涉企执法,能够最大限度减少对市场活动的影响,有利于形成更包容的政企关系,使行政执法更有温度,能推动市场经济健康发展,①④符合题意;政府的职责是法定的,辽宁省制定印发“首违不罚”清单并不能减轻政府市场监管负担,②错误;材料体现的是规范涉企行政执法活动,未涉及执法程序的完善,③不符合题意。基本
内涵
就是要尊重和体现社会发展的①_客观规律__,不断提高法律的质量
具体
表现
科学立法体现我国②_社会主义__国家性质,顺应③_时代发展__要求,推动国家发展进步,保障人民各项权利
立法要符合我国的政治制度和历史传统,要与新时代中国特色社会主义伟大进程相适应,制定出适合中国的良法
科学立法符合④_国情和实际__
要完善立法体制机制,使每项立法都能科学合理地规范国家机关的权力与责任,规范公民、法人和其他组织的权利与义务,使法律符合社会发展的需求
立法必须遵循法律体系的内在逻辑和⑤_立法工作__规律,遵循立法程序,注重立法技术,努力实现⑥_立法过程__的科学化
要明确划分不同法律关系的调整对象和界限,形成符合国家发展目标的法律体系
全面履行
政府职能
行政机关要坚持法定职责必须为、⑥法无授权不可为,勇于负责、敢于担当,坚决纠正不作为、乱作为,坚决克服懒政、怠政,坚决惩处失职、渎职
坚持规
范执法
严密的执法程序是规范执法的重要前提,也是执法公开公正的重要保障。要完善执法程序,建立⑦执法全过程记录制度。明确具体操作流程,重点规范行政许可、行政处罚等执法行为
坚持公
正执法
行政执法要坚持公正,同等情况平等对待,不同情况差别对待。要恰当地行使⑧自由裁量权,不得违背法律的精神和原则。要有效杜绝执法不公、随意执法,不断提升执法机关的公信力
坚持⑨文
明执法
执法部门要改进执法方式,做到语言、行为规范,融法、理、情于一体,坚持以法为据、以理服人、以情感人,争取当事人的理解和支持,力求实现执法效果最大化
科学立法
民主立法
依法立法
区别
地位和核心
是保证法规质量的重要基础和前提,核心是尊重和体现所调整社会关系的客观规律和法律体系内在要求
是保证法规质量的基本途径和关键,核心是立法为了人民、立法依靠人民
是保证法规质量的根本要求和底线,核心是遵循党的路线方针政策,符合宪法法律精神,维护国家法制统一
属性特点
体现了立法活动的科学属性
突出了立法活动的人民属性
突出了立法活动的合法属性
联系
科学立法、民主立法、依法立法三者统一于以宪法为核心的中国特色社会主义法律体系,是中国特色社会主义法治建设具体实践的重要组成部分。三者密不可分、相辅相成,形成严密的立法逻辑,体现了立法活动内在的政治性、科学性、人民性和合法性
严格执法
规范执法
公正执法
文明执法
区
别
内
涵
执法机关在执法过程中严格依法办事
严格按规定办事、按程序办事
同等情况平等对待,不同情况差别对待
体现以人为本的执法理念
原
因
严格执法是推进全面依法治国的关键
严密的执法程序是规范执法的重要前提,也是执法公开公正的重要保障
公正是执法价值取向
政府执法的文明直接反映出一个国家的文明
联系
规范执法、公正执法、文明执法,都是推进严格执法的要求
相关教案
这是一份2025版高考政治一轮总复习考点精析教案必修3第3单元全面依法治国第8课法治中国建设考点2建设法治政府,共3页。
这是一份2025版高考政治一轮总复习考点精析教案必修3第3单元全面依法治国第8课法治中国建设考点1法治国家,共3页。
这是一份2025版高考政治一轮总复习考点精析教案必修3第3单元全面依法治国第7课治国理政的基本方式考点我国法治建设的历程全面依法治国的总目标与原则,共4页。教案主要包含了马克思主义法律理论,新中国法治建设的成就,全面推进依法治国的总目标,全面推进依法治国的原则等内容,欢迎下载使用。
