还剩3页未读,
继续阅读
所属成套资源:2025版高考政治一轮总复习必修部分考点精析教案(36份)
成套系列资料,整套一键下载
- 2025版高考政治一轮总复习考点精析教案必修2第1单元生产资料所有制与经济体制第2课我国的社会主义市抄济体制考点2更好发挥政府作用 教案 1 次下载
- 2025版高考政治一轮总复习考点精析教案必修2第2单元经济发展与社会进步第3课我国的经济发展考点1贯彻新发展理念 教案 1 次下载
- 2025版高考政治一轮总复习考点精析教案必修2第2单元经济发展与社会进步第4课我国的个人收入分配与社会保障考点1我国的个人收入分配 教案 1 次下载
- 2025版高考政治一轮总复习考点精析教案必修2第2单元经济发展与社会进步第4课我国的个人收入分配与社会保障考点2我国的社会保障 教案 1 次下载
- 2025版高考政治一轮总复习考点精析教案必修3第1单元中国共产党的领导第1课历史和人民的选择考点1中华人民共和国成立前各种政治力量 教案 1 次下载
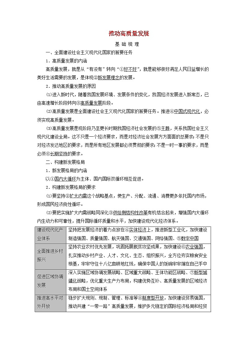
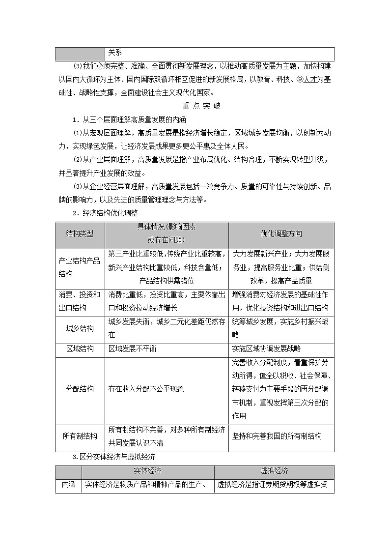
2025版高考政治一轮总复习考点精析教案必修2第2单元经济发展与社会进步第3课我国的经济发展考点2推动高质量发展
展开相关教案
2025版高考政治一轮总复习考点精析教案必修2第2单元经济发展与社会进步第4课我国的个人收入分配与社会保障考点2我国的社会保障:
这是一份2025版高考政治一轮总复习考点精析教案必修2第2单元经济发展与社会进步第4课我国的个人收入分配与社会保障考点2我国的社会保障,共3页。教案主要包含了多种多样的社会保障,完善社会保障体系等内容,欢迎下载使用。
2025版高考政治一轮总复习考点精析教案必修2第2单元经济发展与社会进步第4课我国的个人收入分配与社会保障考点1我国的个人收入分配:
这是一份2025版高考政治一轮总复习考点精析教案必修2第2单元经济发展与社会进步第4课我国的个人收入分配与社会保障考点1我国的个人收入分配,共5页。教案主要包含了完善个人收入分配等内容,欢迎下载使用。
2025版高考政治一轮总复习考点精析教案必修2第2单元经济发展与社会进步第3课我国的经济发展考点1贯彻新发展理念:
这是一份2025版高考政治一轮总复习考点精析教案必修2第2单元经济发展与社会进步第3课我国的经济发展考点1贯彻新发展理念,共5页。教案主要包含了坚持以人民为中心的发展思想,坚持创新等内容,欢迎下载使用。

