资料中包含下列文件,点击文件名可预览资料内容






还剩11页未读,
继续阅读
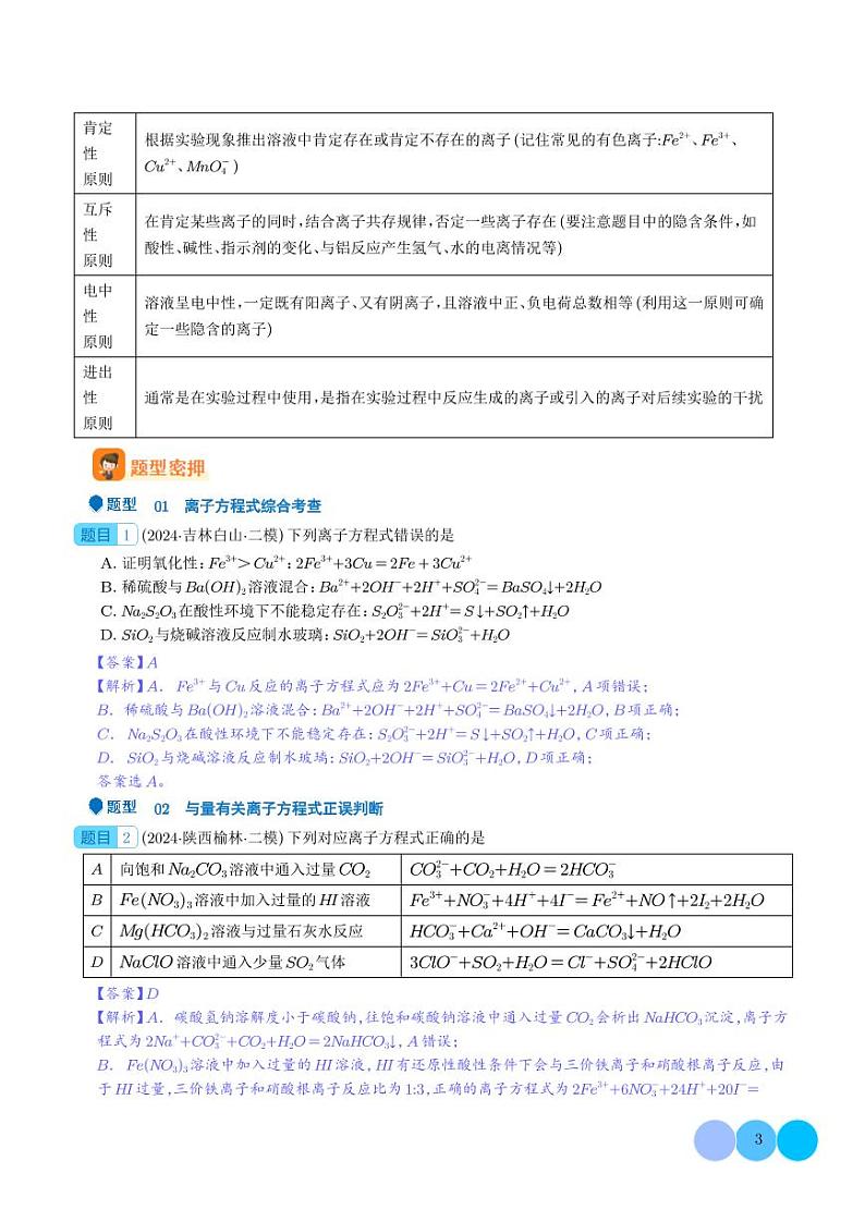
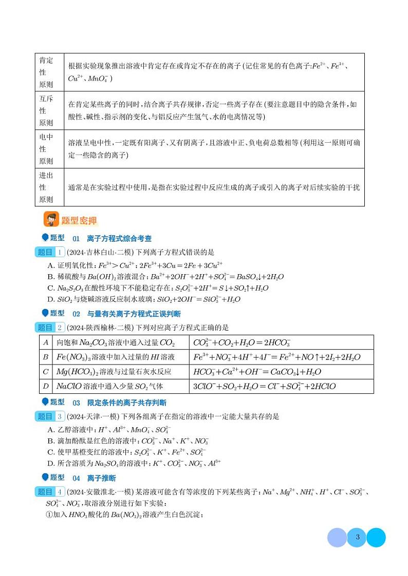
离子方程式与离子共存的判断--2024年高考化学压轴题专项训练
展开
这是一份离子方程式与离子共存的判断--2024年高考化学压轴题专项训练,文件包含离子方程式与离子共存的判断解析版pdf、离子方程式与离子共存的判断学生版pdf等2份试卷配套教学资源,其中试卷共22页, 欢迎下载使用。
相关试卷
离子方程式与离子共存-2023年高考化学真题题源解密(新高考专用):
这是一份离子方程式与离子共存-2023年高考化学真题题源解密(新高考专用),文件包含离子方程式与离子共存-2023年高考化学真题题源解密新高考专用解析版pdf、离子方程式与离子共存-2023年高考化学真题题源解密新高考专用学生版pdf等2份试卷配套教学资源,其中试卷共19页, 欢迎下载使用。
离子方程式正误判断 离子共存、检验和推断-2024年高考化学二轮复习:
这是一份离子方程式正误判断 离子共存、检验和推断-2024年高考化学二轮复习,文件包含离子方程式正误判断离子共存检验和推断解析版pdf、离子方程式正误判断离子共存检验和推断学生版pdf等2份试卷配套教学资源,其中试卷共39页, 欢迎下载使用。
高中化学人教版 (2019)必修 第一册第二节 离子反应同步达标检测题:
这是一份高中化学人教版 (2019)必修 第一册第二节 离子反应同步达标检测题,共11页。
