所属成套资源:2025高考物理一轮考点突破训练
2025高考物理一轮考点突破训练第2章相互作用第8讲牛顿第三定律受力分析共点力的平衡考点3共点力作用下的静态平衡
展开
这是一份2025高考物理一轮考点突破训练第2章相互作用第8讲牛顿第三定律受力分析共点力的平衡考点3共点力作用下的静态平衡,共5页。试卷主要包含了处理平衡问题的常用方法,物体平衡问题求解策略等内容,欢迎下载使用。
1.处理平衡问题的常用方法
2.物体平衡问题求解策略
►考向1 单个物体的平衡问题
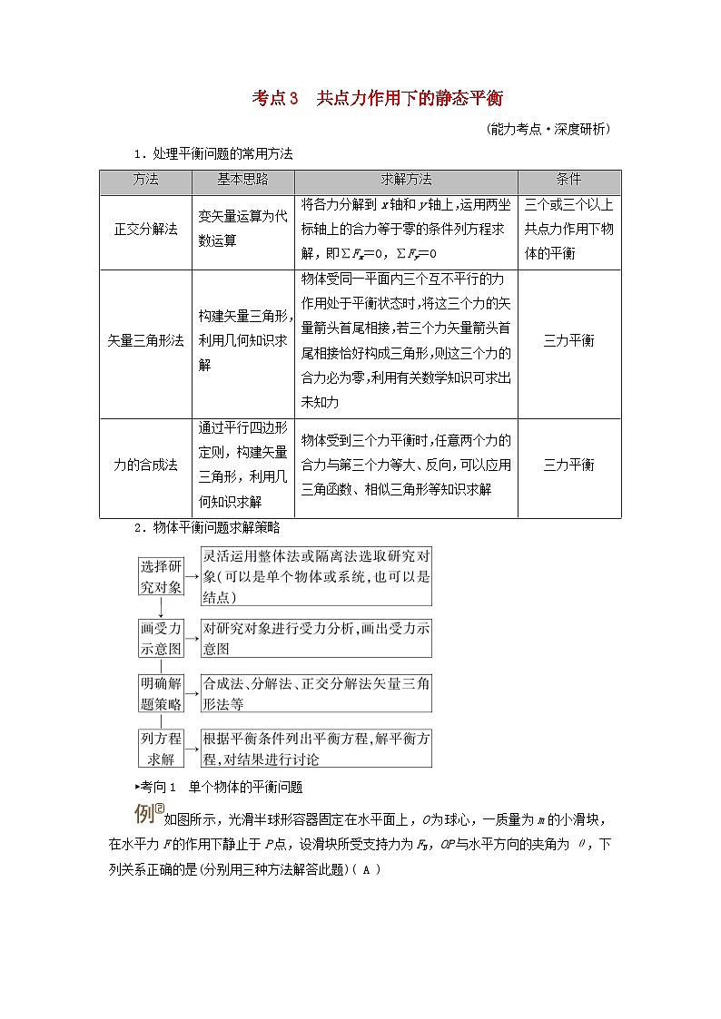
如图所示,光滑半球形容器固定在水平面上,O为球心,一质量为m的小滑块,在水平力F的作用下静止于P点,设滑块所受支持力为FN,OP与水平方向的夹角为θ,下列关系正确的是(分别用三种方法解答此题)( A )
A.F=eq \f(mg,tan θ) B.F=mgtan θ
C.FN=eq \f(mg,tan θ) D.FN=mgtan θ
[解析] 解法一:合成法。对滑块进行受力分析如图甲所示,滑块受到重力mg、支持力FN、水平推力F三个力作用。由共点力的平衡条件知,F与mg的合力F′与FN等大、反向。由几何关系可知F、mg和合力F′构成直角三角形,解直角三角形可求得F=eq \f(mg,tan θ),FN=F′=eq \f(mg,sin θ)。所以选项A正确,B、C、D错误。
解法二:正交分解法。将滑块受的力沿水平、竖直方向分解,如图乙所示,mg=FNsin θ,F=FNcs θ,联立解得F=eq \f(mg,tan θ),FN=eq \f(mg,sin θ),故A正确。
解法三:矢量三角形法。如图丙所示,将滑块受的力平移,使三个力组成封闭三角形,解得F=eq \f(mg,tan θ),FN=eq \f(mg,sin θ),故A正确。
►考向2 多个物体的平衡问题
(2023·浙江联考)我国元宵节素有猜灯谜的习俗。如图所示,用1、2、3、4四根轻质细绳悬挂三个质量相等的彩灯,其中最右端的绳子沿水平方向,绳1和绳3与竖直方向夹角分别为θ1和θ3。则下列说法中正确的是( C )
A.sin θ3=3sin θ1
B.cs θ1=3cs θ3
C.tan θ3=3tan θ1
D.绳1拉力一定是绳3拉力的2倍
[解析] 以三个彩灯(含2、3两细绳)为一整体,由平衡条件可得T1sin θ1=T4,T1cs θ1=3mg,以3、4绳节点为研究对象,有T3sin θ3=T4,T3cs θ3=mg,联立可解得tan θ3=3tan θ1,eq \f(T1,T3)=eq \f(sin θ3,sin θ1),因θ1和θ3随mg的变化而变化,所以eq \f(sin θ3,sin θ1)不一定等于2。故C正确,A、B、D错误。
整体法、隔离法的应用技巧
(1)不涉及系统内力时,优先选用整体法。
(2)应用隔离法,一般隔离“简单”的物体,如待求量少或受力少或处于边缘的物体。
(3)将整体法与隔离法有机结合、灵活运用。
(4)各“隔离体”间的关联力,表现为作用力和反作用力,对于整体系统则是内力。
【跟踪训练】
(合成法的应用)(2023·河北卷)如图,轻质细杆AB上穿有一个质量为m的小球C,将杆水平置于相互垂直的固定光滑斜面上,系统恰好处于平衡状态。已知左侧斜面与水平面成30°角,则左侧斜面对杆AB支持力的大小为( B )
A.mg B.eq \f(\r(3),2)mg
C.eq \f(\r(3),3)mg D.eq \f(1,2)mg
[解析] 对轻杆和小球组成的系统进行受力分析,如图,设左侧斜面对杆AB支持力的大小为NA,由平衡条件有NA=mgcs 30°,得NA=eq \f(\r(3),2)mg,故选B。
(正交分解法的应用)如图甲所示,推力F垂直斜面作用在斜面体上,斜面体静止在竖直墙面上,若将斜面体按如图乙所示放置,用相同大小的推力F垂直斜面作用到斜面体上,则下列说法正确的是( B )
A.墙面受到的压力一定变小
B.斜面体受到的摩擦力一定变小
C.斜面体受到的摩擦力可能变大
D.斜面体可能沿墙面向上滑动
[解析] 以斜面体为研究对象,受力分析如图所示,图1中N1=Fcs θ,f1=mg+Fsin θ≤fm,图2中N2=Fcs θ,即墙面受到的压力不变,A错误;若Fsin θ=mg,则f2=0,若Fsin θ>mg,则f2方向向下,且f2=Fsin θ-mg,若Fsin θ
相关试卷
这是一份2025高考物理一轮总复习第2章相互作用第8讲牛顿第三定律受力分析共点力的平衡提能训练,共8页。
这是一份新高考物理一轮复习讲义第2章 相互作用 力 第4讲 受力分析 共点力的平衡 (含解析),文件包含人教版物理九年级全册同步精品讲义153串联和并联原卷版doc、人教版物理九年级全册同步精品讲义153串联和并联教师版doc等2份试卷配套教学资源,其中试卷共35页, 欢迎下载使用。
这是一份高考物理一轮复习第2章相互作用第6讲受力分析共点力的平衡练习(含解析),共8页。

