信息必刷卷02(深圳专用)-2024年中考生物考前信息必刷卷
展开2024年深圳中考生物更加注重对非选择题的考查,注重选拔性,提示考生在复习备考中应该更加关注知识的联系与应用,除理解知识的基本概念外,还应该对所学知识进行归纳总结、区分等。
新考法1:第9题注重探究性实验的考查,要求学生具有一定的探究思维;
新考法2:第14题和第23题关注科学时事,关注社会性议题;
新考法3:第25题和第28题关注健康问题,落实生命观念。
另外,在平时学习中要特别关注基础性(一般试卷的非选择题直接考查基础知识,容易拿分)、创新性(一般会以实事为背景或在新情景下命制对概念的理解以及问题的梳理),同时掌握科学思维、探究方法等生物学思想,这些思想会蕴含于每道试题之中。
注意事项:
1.答卷前,考生务必将自己的姓名、考生号等填写在答题卡和试卷指定位置上。
2.回答选择题时,选出每小题答案后,用铅笔把答题卡对应题目的答案标号涂黑。如需改动,用橡皮擦干净后,再选涂其他答案标号。回答非选择题时,将答案写在答题卡上。写在本试卷上无效。
3.考试结束后,将本试卷和答题卡一并交回。
(考试时间:40分钟 试卷满分:45分)
第Ⅰ卷(选择题 共25分)
1.生态系统中的物质循环伴随着能量流动,如图为生态系统的碳循环示意图。下列有关该图的分析,正确的是
A.图示中“大气”的成分是氧气
B.图示生态系统中的能量流动方向是动物到植物
C.生理过程②③④均表示生物的呼吸作用
D.过程②不仅为生物提供物质和能量,还维持了生物圈的碳氧平衡
【答案】D
【分析】光合作用吸收二氧化碳释放氧气,②是光合作用;呼吸作用吸收氧气释放二氧化碳,①④表示呼吸作用,③表示分解作用。
【详解】A.图示中“大气”的成分是指空气中的二氧化碳,故A错误。
B.生态系统中的能量是沿着食物链和食物网流动,从绿色植物开始,流向植食性动物,再流向肉食性动物,故B错误。
C.②表示生物的光合作用,④表示生物的呼吸作用,③表示微生物的分解作用,故C错误。
D.②表示光合作用,可以制造有机物,所以可以为生物的生活提供物质和能量,吸收二氧化碳释放氧气,所以维持了生物圈的碳—氧平衡,故D正确。
故选D。
2.“碧蔓凌霜卧软沙,年来处处食西瓜。”切开成熟的西瓜时流出的淡红色的汁液,主要是来自于细胞的哪一结构
A.细胞核B.细胞膜C.液泡D.叶绿体
【答案】C
【分析】植物细胞结构:细胞壁、细胞膜、细胞核、细胞质、线粒体、液泡、叶绿体(绿色部分)。
【详解】A.细胞核内含遗传物质,对生物的遗传具有重要的意义,不符合题意。
B.细胞膜能控制物质的进出,也有保护作用,不符合题意。
C.液泡中含有细胞液,有各种味道的物质以及营养物质,切开成熟的西瓜时流出的淡红色的汁液,主要是来自于细胞的液泡,符合题意。
D.叶绿体是光合作用的场所,不符合题意。
故选C。
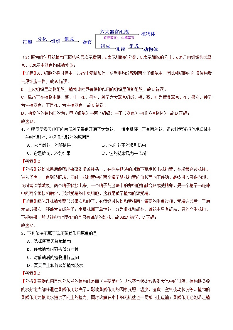
3.如图为绿色开花植物不同结构层次示意图,相关说法正确的是
A.a过程为细胞分裂,新细胞内的遗传物质加倍
B.通过b过程形成的上皮组织具有保护作用
C.丁所示的结构属于营养器官
D.植物体的结构层次为:甲→丙→丁→戊
【答案】D
【分析】(1)生物体的结构层次是:
(2)图为绿色开花植物不同结构层次示意图,a表示细胞的分裂、b表示细胞的分化、c表示由组织构成器官、d表示由器官构成植物体。
【详解】A.细胞分裂过程中,染色体复制加倍,然后平均分配到两个子细胞中,因此新细胞内的遗传物质与原细胞一样,故A错误。
B.上皮组织是动物组织,植物体内具有保护作用的组织是保护组织,故B错误。
C.绿色开花植物由根、茎、叶、花、果实、种子六大器官组成,根、茎、叶为营养器官,花、果实、种子为生殖器官。丁是花,为生殖器官,故C错误。
D.植物体的结构层次为:甲(细胞)→丙(组织)→丁(器官)→戊(植物体),故D正确。
故选D。
4.小明同学春天种下的南瓜种子暑假开满了大黄花,一根南瓜藤上开有两种花,通过搜索资料他发现其中一种叫“谎花”,被称作“谎花”的原因是
A.它是雌花,能够结果B.它的花不能吸引昆虫
C.它是雄花,不能结果D.它的花靠风力来传粉
【答案】C
【分析】花粉成熟后散落出来落到雌蕊柱头上,在柱头黏液的刺激下萌发长出花粉管,花粉管穿过花柱,进入子房,一直到达胚珠,同时,花粉管中的两个精子随花粉管的伸长而向下移动,最终进入胚珠内部,花粉管顶端破裂,两个精子释放出来,一个精子与胚珠中的卵细胞相融合形成受精卵,另一个精子与胚珠中的两个极核相融合,形成受精的中央细胞,这就是被子植物的双受精。
【详解】绿色开花植物要形成果实和种子,必须经过传粉和受精两个重要的生理过程,受精完成后,子房发育成果实,胚珠发育成种子。南瓜花属于单性花,分为雌花和雄花,雄花中只有雄蕊,只能产生花粉,不能结果,所以被称作“谎花”的是只有雄蕊的雄花,故ABD错误,C正确。
故选C。
5.下列做法不属于运用蒸腾作用原理的是
A.选择阴雨天移栽植物
B.移栽植物时剪去部分叶片
C.对移栽后的植物进行遮阳
D.夏天早上和傍晚给植物浇水
【答案】D
【分析】蒸腾作用是水分从活的植物体表面(主要是叶)以水蒸气状态散失到大气中的过程,植物根吸收的水分绝大部分通过蒸腾作用散失了。影响蒸腾作用的因素光照、温度、湿度、空气流动状况等。植物的蒸腾作用为根吸水提供了向上的拉力,同时溶解在水中的无机盐也一同被向上运输;蒸腾作用还能带走植物体内的热量,降低植物体的温度,使植物不至于在炎热的夏天被烤死;蒸腾作用还可以提高大气的湿度,增加降水,促进生物圈的水循环。
【详解】A.一般选择在阴天或傍晚时移栽,因为此时光照不强,会降低蒸腾作用,减少水的蒸发,利于移栽植物的成活,A不符合题意。
B.蒸腾作用的主要部位是叶片。刚刚移栽的植物,幼根和根毛会受到一定程度的损伤,根的吸水能力很弱,剪掉部分叶片,可以降低植物的蒸腾作用,减少水分的散失,有利于移栽植物的成活,B不符合题意。
C.移栽后遮阳能够避免阳光直射植物,进而降低植物的蒸腾作用,减少水分的散失,提高成活率,C不符合题意。
D.夏天早上和傍晚给植物浇水,属于直接给植物补充水分,不属于运用蒸腾作用原理,D符合题意。
故选D。
6.下列物质中,既是人体的组成物质。又是人体的供能物质的是
A.蛋白质、脂肪、无机盐B.蛋白质、水、维生素
C.糖类、脂肪、维生素D.蛋白质、糖类、脂肪
【答案】D
【分析】食物所含的六类营养物质中,能为人体提供能量的是糖类、脂肪和蛋白质,水、无机盐和维生素不能为人体提供能量。其中糖类是最主要的供能物质,脂肪是人体内重要的备用能源物质。
【详解】食物中营养物质分为能源物质(糖类、脂肪、蛋白质)和非能源物质(水、无机盐、维生素)。蛋白质是构成人体细胞的基本物质,蛋白质还能被分解,为人体的生理活动提供能量;糖类是人体最重要的供能物质,糖类也是构成细胞的一种成分;脂肪是人体内备用的能源物质,同时也参与细胞膜的构建;无机盐是构成人体组织的重要原料;水是细胞的主要组成成分,人体的各项生命活动都离不开水,人体内的营养物质和废物都必须溶解在水里才能进行运输;维生素对人体的各项生命活动有重要的作用。水、无机盐、维生素不提供能量,D正确,ABC错误。
故选D。
7.人体的生命活动不能缺少氧气,经前人研究,发现人体氧气和二氧化碳的交换部位是
A.鼻腔B.肺和气管
C.血液D.肺泡和组织细胞
【答案】D
【分析】人体内的气体交换是根据气体的扩散作用的原理进行的,即气体总是从浓度高的地方向浓度低的地方扩散,直到平衡为止。
【详解】A.鼻腔是气体进入的通道,能对气体进行清洁、湿润、温暖等,A错误。
B.气管是气体进出的通道,不具有气体交换的功能,B错误。
C.血液的功能:①运输功能;②防御和保护功能。人体氧气和二氧化碳的交换部位是肺泡和组织细胞而不是血液,C错误。
D.肺泡内的气体交换是:从外界到肺泡内的气体氧气浓度高于肺泡毛细血管内的,毛细血管中二氧化碳的浓度高于肺泡内的浓度,根据气体扩散作用的原理,故氧气由肺泡扩散到毛细血管中去,二氧化碳由毛细血管扩散到肺泡中去。组织里的气体交换是:由肺泡内气体交换后含氧丰富的动脉血被血液循环运输到组织细胞处,由于组织细胞进行呼吸作用,消耗大量氧,分解有机物产生二氧化碳和水,释放出能量,故组织细胞内的氧浓度低于毛细血管内的,二氧化碳高于毛细血管内的,根据气体扩散作用原理,毛细血管中的氧扩散到组织细胞内,组织细胞的二氧化碳扩散到毛细血管中.,D正确。
故选D。
8.如图是在显微镜下观察到的人的血细胞涂片。有关叙述正确的是
A.细胞①的数量最多,具有运输氧气的功能
B.细胞③具有统一规则的形状
C.血浆内含量最多的物质是血红蛋白
D.如果要从血细胞中提取DNA,要选择图中③
【答案】A
【分析】在观察血涂片时,视野中个体最大的是②白细胞,高倍的显微镜下可见它里面含有细胞核;①是红细胞,最多,呈两面凹的圆盘状,成熟的红细胞没有细胞核;视野中几乎看不见③血小板,因为它的个体最小,形状不规则。
【详解】A.①红细胞数量最多,呈两面凹的圆盘状,具有运输氧气的功能,故A正确。
B.③血小板的体积最小,形状不规则,没有细胞核,能够止血和凝血,故B错误。
C.血浆有运载血细胞,运输养料和废物的功能,主要成分是水,约占91%~92%,故C错误。
D.②白细胞内有细胞核,因此如果要从血细胞中提取DNA,要选择图中②,故D错误。
故选A。
9.某生物兴趣小组的同学制作了一个如图所示的过滤装置,用来模拟肾单位部分结构的工作原理。下列相关叙述错误的是
A.烧杯中的a模拟肾小球中的血液
B.绿豆和小米模拟血液中的血细胞和大分子蛋白质
C.两层滤纸模拟肾小球的血管壁
D.流入塑料杯的液体模拟原尿
【答案】C
【分析】尿的形成主要包括两个连续的生理过程:肾小球和肾小囊内壁的过滤作用和肾小管的重吸收作用。
①肾小球和肾小囊内壁的过滤作用:
当血液流经肾小球时,除了血细胞和大分子的蛋白质外。其余一切水溶性物质(如血浆中的一部分水、无机盐、葡萄糖和尿素等)都可以过滤到肾小囊的腔内,形成原尿。比较原尿和血浆的化学成分,可以证明原尿中除了没有血细胞和大分子的蛋白质以外,其他成分几乎都与血浆相同。
②肾小管的重吸收作用:
当原尿流经肾小管时,其中对人体有用的物质,如全部的葡萄糖、大部分的水和部分无机盐被肾小管壁的上皮细胞重吸收进入包绕在肾小管外面的毛细血管中,送回到血液里,而没有被重吸收的物质如一部分水、无机盐和尿素等则形成了尿液。
【详解】A.肾小球中流动的是血液,血液中含有血浆和血细胞,血浆中含有水、无机盐、葡萄糖和尿素等物质。绿豆和小米可以模拟血细胞和大分子蛋白质,所以,烧杯中的a模拟肾小球中的血液,A正确。
B.绿豆个体较大,可以模拟血液中的血细胞;小米个体较小,可以模拟血液中的单分子蛋白质,B正确。
C.肾小球的血管壁与肾小囊内壁均由单层细胞构成,所以,两层滤纸是相互接触的部分,可以模拟肾小球的血管壁和肾小囊与肾小球相贴的内壁,C错误。
D.当血液流经肾小球时,除了血细胞和大分子的蛋白质外。其余一切水溶性物质(如血浆中的一部分水、无机盐、葡萄糖和尿素等)都可以过滤到肾小囊的腔内,形成原尿。所以,经装置过滤后,流入塑料杯的液体模拟原尿,D正确。
故选C。
一位同学在修剪月季时不小心被刺了一下,手立刻缩回。如图所示为完成这一反射的神经结构示意图。完成第10~12题
10.如图所示反射弧中属于传入神经的是
A.②B.③C.④D.⑤
11.根据上图所示,下列有关叙述正确的是
A.完成该活动的结构基础是反射B.①代表效应器,⑤代表感受器
C.这是简单反射,神经中枢是脑干D.若②受损,不能完成缩手反射
12.下列有关叙述错误的是
A.③是神经中枢
B.神经冲动的传导方向为:①→②→③→④→⑤
C.只有该反射弧结构完整,才能完成该反射活动
D.该反射弧的感受器是传出神经末梢和它支配的肌肉
【答案】10.A 11.D 12.D
【分析】如图中,①感受器,②传入神经,③神经中枢,④传出神经,⑤效应器。
10.A.②是出入神经,A正确。
B.③是神经中枢,B错误。
C.④是传出神经,C错误。
D.⑤是效应器,D错误。
故选A。
11.A.完成该活动的结构基础是反射弧,A错误。
B.①代表感受器,⑤代表感受器,B错误。
C.图示为缩手反射,是生来就有的简单反射,神经中枢位于脊髓灰质,C错误。
D.反射活动需要经过完整的反射弧来实现,若反射弧中任何环节在结构或功能上受损,反射就不能完成;因此,若②传入神经受损,不能完成缩手反射,D正确。
故选D。
12.A.③是神经中枢,位于脊髓灰质内,A不符合题意。
B.反射的完成依赖完整的反射弧,神经冲动的传导方向为:①感受器→②传入神经→③神经中枢→④传出神经→⑤效应器,B不符合题意。
C.反射活动需要经过完整的反射弧来实现,若反射弧中任何环节在结构或功能上受损,反射就不能完成;因此,只有该反射弧结构完整,才能完成该反射活动,C不符合题意。
D.该反射弧的感受器是由传入神经末梢组成,效应器是传出神经末梢和它支配的肌肉,D符合题意。
故选D。
13.“女大十八变,越变越漂亮”,与这种变化直接相关的物质是
A.雌性激素B.维生素C.生长激素D.雄性激素
【答案】A
【分析】女性的生殖系统包括卵巢、输卵管、子宫、阴道等,其中卵巢是女性的主要生殖器官。卵巢的功能是产生卵细胞,并且分泌雌性激素。性激素能促进性器官的发育,并促使人体出现其他的性别特征。
【详解】A.卵巢是分泌雌激素的重要器官,而雌激素促使女性发生第二性征的改变,A正确。
B.维生素是一类比较简单的有机物,种类很多。它们不是构成人体细胞的主要物质,也不为人体生命活动提供能量。人体每日对它们的需求量很小,但它们对人体的重要作用是其他营养物质所不能替代的,B错误。
C.垂体分泌的生长激素可以促进人的生长发育。年幼时分泌过多会患巨人症,年幼时分泌不足会患侏儒症。成年后分泌过多会患肢端肥大症,C错误。
D.男性的主要生殖器官是睾丸。睾丸的功能是产生精子,并且分泌雄性激素。性激素能促进性器官的发育,并促使人体出现其他的性别特征,D错误。
故选A。
14.2022 年 4 月,23 万尾人工培育的中华鲟放归长江。中华鲟的主要特征不包括
A.生活在水中
B.体表覆盖鳞片,用鳃呼吸
C.体温恒定
D.通过尾部和躯干部的摆动及鳍的协调作用游泳
【答案】C
【分析】鱼类的特征有:生活在水中,鱼体表大都覆盖有鳞片,用鳃呼吸,用鳍游泳,通过尾部和躯干部的摆动以及鳍的协调作用游泳。
【详解】中华鲟是一种古老的鱼类,生活在水中,体表有鳞片覆盖,用鳃呼吸,通过尾部和躯干部的摆动以及鳍的协调作用游泳。体温不恒定,属变温动物,故ABD正确,C错误。
故选C。
15.丹顶鹤也叫仙鹤,它每呼吸一次,就完成两次气体交换。这种独特的呼吸方式与( )有关。
A.龙骨突B.气囊C.胸肌D.翼
【答案】B
【分析】双重呼吸是鸟类特有的呼吸方式,是与飞行生活相适应的,据此解答。
【详解】丹顶鹤属于鸟类,鸟类的体内有很多气囊,这些气囊与肺想通,鸟类吸气时,空气进入肺,在肺内完成气体交换,同时一部分空气进入气囊暂时储存;呼气时,气囊中的气体又进入肺,在肺内进行气体交换。这样,鸟类每呼吸一次,气体两次进入肺,在肺内进行两次气体交换,这样的呼吸方式叫做双重呼吸。B符合题意。
故选B。
【点睛】熟练掌握鸟类的主要特征是解题的关键。
16.中国女排的拼搏精神激发了很多同学对排球的兴趣。经过反复练习,小秦的垫球动作越来越熟练(如下图)。下列叙述正确的是
A.视觉形成的部位是视网膜
B.骨骼肌是该反射中的感受器
C.垫球时,上臂肱三头肌舒张
D.大脑是指挥精准垫球的神经中枢
【答案】D
【分析】外界物体反射来的光线,经过角膜、房水,由瞳孔进入眼球内部,再经过晶状体和玻璃体的折射作用,在视网膜上能形成清晰的物像,物像刺激了视网膜上的感光细胞,这些感光细胞产生的神经冲动,沿着视神经传到大脑皮层的视觉中枢,就形成视觉。
【详解】A.视觉最终形成的部位是大脑皮层的一定区域,即视觉中枢,在视网膜上只是形成了物像,故A错误。
B.骨骼肌是该反射中的效应器,故B错误。
C.屈肘时,肱二头肌收缩,肱三头肌舒张,伸肘时,肱三头肌收缩,肱二头肌舒张。 运动员垫球时上臂肌肉的运动状态是肱二头肌和肱三头肌都收缩,故C错误。
D.精准垫球运动是在大脑皮质的高级中枢参与下完成的一种高级的神经活动,故D正确。
故选D。
17.红火蚁是营群体生活的昆虫,群体内有蚁后、雄蚁、工蚁和兵蚁,成员分工明确,各司其职,这体现了红火蚁具有
A.社会行为B.取食行为
C.防御行为D.繁殖行为
【答案】A
【分析】1、取食行为是动物获得营养的活动,包括寻找、获取、加工、摄入和贮藏食物等的行为。2、防御行为是指动物为对付外来侵略、保卫自身的生存、或者对本族群中其他个体发出警戒而发生的任何一种能减少来自其他动物伤害的行为。3、繁殖行为是生物为延续种族所进行的产生后代的生理行为。
【详解】社会行为是指群体中不同成员分工合作,共同维持群体生活的行为。红火蚁的群体内有蚁后、雄蚁、工蚁和兵蚁,成员分工明确,各司其职,具有社会行为的特征,故BCD不符合题意,A符合题意。
故选A。
18.近几年来,大棚农作物养殖业蓬勃发展,为提高大棚农作物的结果率,在棚内放养了一些蜜蜂,这体现了动物在自然界中的作用是
A.维持生态平衡B.促进生态系统的物质循环
C.帮助植物传粉D.帮助植物传播种子
【答案】C
【分析】动物在生物圈中的作用:在生态平衡中的重要作用,促进生态系统的物质循环,帮助植物传粉、传播种子,某些动物数量过多时也会危害植物,如蝗灾等。
【详解】A.动物作为消费者,直接或间接的以植物为食,同时也捕食其他动物或被其他动物捕食,从而能控制其他生物的比例和数量,在维持生态平衡中起重要作用,A不符合题意。
B.动物作为消费者,直接或间接地以植物为食,通过消化和吸收,将摄取的有机物变成自身能够利用的物质;这些物质在动物体内经过分解,释放能量,同时也产生二氧化碳、尿液等物质;这些物质可以被生产者利用,动物排出的粪便或遗体经过分解者的分解后,也能释放出二氧化碳、含氮的无机盐等物质。可见,动物能促进生态系统的物质循环,B不符合题意。
C.自然界中的动物和植物在长期生存与发展的过程中,形成相互适应、相互依存的关系;动物能够帮助植物传粉,使这些植物顺利地繁殖后代,如蜜蜂采蜜。因此,为提高大棚农作物的结果率,在棚内放养了一些蜜蜂,这体现了动物在自然界中的作用是帮助植物传粉,C符合题意。
D.动物能够帮助植物传播果实和种子,有利于扩大植物的分布范围;如苍耳果实表面的钩刺挂在动物的皮毛上,D不符合题意。
故选C。
19.下列有关菌落的认识,错误的是
A.菌落是由一个细菌或真菌繁殖后形成的
B.菌落特征是鉴定细菌、真菌的重要依据
C.细菌的菌落一般比真菌小
D.细菌形成的菌落常呈绒毛状、絮状或蜘蛛网状
【答案】D
【分析】(1)菌落是指一个细菌或真菌在适宜的培养基上繁殖后形成的肉眼可见的集合体(细菌或真菌集团)。(2)细菌菌落特征:菌落较小,形状表面或光滑黏稠,或粗糙干燥,易挑起,多为白色。(3)真菌菌落特征:菌落较大、菌丝细长,菌落疏松,成绒毛状、蜘蛛网状、棉絮状,无固定大小,多有光泽,不易挑,有时还呈现红色、褐色、绿色、黑色、黄色等不同的颜色(孢子的颜色)。
【详解】A.菌落是由一个细菌或真菌繁殖后形成的集合体,故A正确。
B.细菌菌落和真菌菌落具有形态、大小、颜色等差异,故菌落特征是鉴定细菌、真菌的重要依据,故B正确。
C.细菌菌落较小,真菌菌落较大,故C正确。
D.真菌形成菌落常呈绒毛状、絮状或蜘蛛网状,故D错误。
故选D。
20.人类对细菌和真菌的利用已广泛深入到生活中的方方面面,下列搭配不正确的是
A.泡菜的制作——酵母菌
B.青霉素的产生——青霉菌
C.酱油的制作——霉菌
D.沼气的产生——甲烷菌
【答案】A
【分析】发酵技术是指利用微生物的发酵作用,运用一些技术手段控制发酵过程,大规模的生产发酵产品的技术。微生物的发酵技术在食品、药品的制作中具有重要意义。
【详解】A.制酸奶和泡菜要用到乳酸菌的发酵;制馒头、面包和酿酒要用到酵母菌,A错误。
B.青霉素是抗菌素的一种,是从青霉菌培养液中提制的药物,是一种能够治疗人类细菌性疾病的抗生素,B正确。
C.酱油的制作要用到霉菌的发酵,C正确。
D.在生活污水和工业废水中有很多有机物,可以作为细菌的食物,在无氧的环境中,一些杆菌和甲烷菌等细菌通过发酵把这些物质分解,产生甲烷,可以燃烧,用于照明、取暖等,是一种清洁的能源,D正确。
故选A。
21.下列选项中正确的是
①病毒能够引起人和动物、植物的多种疾病,但并不是所有病毒对人类都有害
②病毒的个体很小,没有细胞结构,要用放大镜才能观察到
③病毒不能独立生活,只有寄生在寄主的细胞内才能进行生命活动
④病毒是以分裂的方式进行生殖
A.①③④B.②③④C.②③D.①③
【答案】D
【分析】病毒的结构非常简单,仅由蛋白质外壳和内部的遗传物质组成;没有细胞结构,不能独立生活,只能寄生在活细胞内,并在寄主细胞内进行繁殖。一旦离开了活细胞,病毒就会变成结晶体。
【详解】①病毒能够引起人和动物、植物的多种疾病,但并不是所有病毒对人类都有害。例如:有的可以治疗疾病对人有益,如绿脓杆菌噬菌体(细菌病毒),可以治疗绿脓杆菌感染;利用动物病毒可以防治农业害虫,利用减毒或灭毒的病毒可以研制疫苗、预防传染病,①正确。
②病毒的个体很小,没有细胞结构,要用电子显微镜(不是放大镜)才能观察到,②错误。
③病毒不能独立生存,只能寄生在活细胞里,靠自己的遗传物质中的遗传信息,利用细胞内的物质,制造出新的病毒,这就是它的繁殖(自我复制)。新生成的病毒又可以感染其他活细胞。病毒要是离开了活细胞,通常会变成结晶体,③正确。
④结合上述分析可知,病毒是以自我复制(不是分裂)的方式进行生殖,④错误。
可见,①③正确,②④错误,故D正确,ABC错误。
故选D。
22.下列有关生物多样性的叙述,错误的是
A.环境污染,乱砍乱伐等使生物多样性面临威胁
B.生物种类越丰富,生态系统往往就越稳定
C.外来物种的合理引进能丰富我国生物多样性
D.保护生物多样性意味着禁止开发和利用生物资源
【答案】D
【分析】生物的多样性包括基因的多样性、生物种类的多样性、生态系统的多样性。保护生物的栖息环境,保护生态系统多样性是保护生物多样的根本措施。
【详解】A.环境污染,会使生物的栖息地被破坏,是生物多样性面临威胁的主要原因;乱砍滥伐,会使植物的种类和数量锐减,是生物多样性面临威胁的原因之一,A正确。
B.生物种类的多样性即是指物种的多样性,生态系统的生物种类越多,结构越复杂,生态系统的自动调节能力越强,结构越稳定,B正确。
C.随意引进外来物种,会造成生物入侵;大力开发自然保护区旅游资源,会破坏生物的栖息环境,威胁生物的多样性。而外来物种的合理引进能丰富我国生物的遗传多样性,C正确。
D.保护生物多样性,只是反对盲目地掠夺式地开发利用,而并不意味着禁止对生物资源的开发和利用,D错误。
故选D。
23.2023年5月22日是第23个国际生物多样性日,主题是“从协议到协力:复元生物多样性”。关于生物多样性,下列叙述不正确的是
A.生物种类多样性的实质是基因的多样性
B.每一个生物个体都是一个丰富的基因库
C.我国生态系统多样,有草原、湿地、海洋等
D.袁隆平培育的杂交水稻利用了基因的多样性
【答案】B
【分析】生物多样性通常有三个主要的内涵,即生物种类的多样性、基因(遗传)的多样性和生态系统的多样性。
【详解】A.每个物种都是一个独特的基因库。生物种类的多样性是由基因的多样性决定的,物种的多样性实质上是基因的多样性,A不符合题意。
B.基因的多样性是指物种的种内个体或种群间的基因变化,不同物种(兔和小麦)之间基因组成差别很大,生物的性状是由基因决定的,生物的性状千差万别,表明组成生物的基因也成千上万,同种生物如兔之间(有白的、黑的、灰的等)基因也有差别,每个物种都是一个独特的基因库,B符合题意。
C.我国具有多种多样的生态系统,包括森林、草原、海洋、湖泊、湿地、荒漠、农田、城市等生态系统,C不符合题意。
D.生物多样性通常有三个层次的含义,即生物种类的多样性、基因的多样性和生态系统的多样性。基因的多样性是指物种的种内个体或种群间的基因变化,不同物种(水稻和小麦)之间基因组成差别很大,同种生物如野生水稻和普通水稻之间基因也有差别,每个物种都是一个独特的基因库。我国动物、植物和野生亲缘种的基因多样性十分丰富,为动植物的遗传育种提供了宝贵的遗传资源。如我国科学家袁隆平用野生水稻与普通水稻杂交,培育出了高产的杂交水稻,表明生物基因的多样性是培育农作物新品种的基因库,D不符合题意。
故选B。
24.下列有关生物进化的叙述,错误的是
A.原始大气中有氢、 甲烷等气体,不含有氧气
B.始祖鸟可以证明鸟类与爬行类之间存在一定的亲缘关系
C.环境的变化使生物产生了与之相适应的变化
D.生物通过遗传、变异和自然选择不断进化
【答案】C
【分析】(1)由生命的起源可知:地球上的原始生命是由非生命物质经过极其漫长的化学进化过程,逐渐演变而来的。
(2)化石是生物进化最直接和最有力的证据。生物进化的总体趋势是:从简单到复杂,从低等到高等,从水生到陆生。
(3)达尔文的自然选择学说,源于达尔文于1859年《物种起源》,其主要内容有四点:过度繁殖,生存斗争(也叫生存竞争),遗传和变异,适者生存。
【详解】A.原始大气的成分有:水蒸气、氢气、氨气、甲烷、硫化氢、二氧化碳等,与现在气体相比,缺少的是氧气,A正确。
B.始祖鸟的化石显示:始祖鸟的大小如同雏鸽,满身披有羽毛,这些特征像鸟类;但它的两翼前端生有三个趾爪,嘴的外形像鸟喙但其内长有牙齿,尾长并有一长串尾椎骨,这些特征又像爬行类,所以,始祖鸟化石的特征说明,鸟类是由爬行类进化而来的,证明了鸟类和爬行类之间有一定的亲缘关系,B正确。
C.生物的变异不定向的,但生物进化经长期的自然选择,其中不利变异被淘汰,有利变异则逐渐积累,导致生物朝着一定的方向进化,生物进化的方向是由自然选择决定的,是定向的。因此生物变异是不定向的,而生物的进化是定向,生物的变化(变异)是环境对生物自然选择的结果,C错误。
D.达尔文认为自然界中的生物,通过激烈的生存斗争,适应者生存,不适应者被淘汰掉,这就是自然选择。生物通过遗传、变异和自然选择,不断进化,D正确。
故选C。
25.动物常用沾满唾液的舌舔伤口,有利于伤口的愈合。下列选项中的免疫类型与此相同的是
A.服用脊髓灰质炎糖丸预防脊髓灰质炎B.接种卡介苗预防结核病
C.白细胞吞噬侵入组织内的病菌D.注射乙肝疫苗
【答案】C
【分析】(1)人体三道防线的组成、功能和免疫的特点如表:
(2)非特异性免疫是生来就有的,人人都有,能对多种病原体有免疫作用。包括第一、二道防线。
(3)特异性免疫是指第三道防线,产生抗体,消灭抗原,是出生后才有的,只能对特定的病原体有防御作用。是患过这种病或注射过疫苗后获得的。
(4)动物的唾液中含有溶菌酶,是生来就有的,能对多种病原体有免疫作用,因此动物常用沾满唾液的舌头舔伤口,这样有利于伤口的愈合,属于非特异性免疫。
【详解】ABD.服用糖丸预防脊髓灰质炎、接种卡介苗预防结核病、注射乙肝疫苗,都是刺激人体内的淋巴细胞产生抗体,属于第三道防线,都是特异性免疫,ABD不符合题意。
C.白细胞能吞噬侵入人体的病菌,是生来就有的,能对多种病原体有免疫作用,是非特异性免疫,且动物的唾液中含有溶菌酶,也是生来就有的,也能对多种病原体有免疫作用,因此动物常用沾满唾液的舌头舔伤口,这样有利于伤口的愈合,也属于非特异性免疫,C符合题意。
【点睛】解答此类题目的关键是理解掌握人体三道防线的组成、功能和免疫的特点。
第 = 2 \* ROMAN II卷(非选择题 共20分)
二、本题共4小题,每空1分,共20分。
26.生物圈中到处都有绿色植物,图一中的A、B、C表示绿色植物体内的某些生理过程。图二为该植物叶片结构,图三为该植物根尖结构。请据图分析作答。
(1)走在绿树成荫的小路上,感觉空气清新和湿润,这是因为绿色植物进行了图一中的 (填字母)。
(2)农民伯伯经常给农作物浇水施肥,农作物生长需求的水和无机盐被吸收的主要场所是图三根尖中的[1] ,通过根茎叶中的 运送到叶肉细胞等处。
(3)若在夏季晴天的午后,光照过强,温度过高,图二中的 会部分关闭(填名称)。
(4)在大棚作物种植中,通过提高光合作用效率,增加蔬菜产量,可采取的措施有 (至少答对一个答案)。
【答案】(1)A、B
(2) 成熟区 导管
(3)气孔
(4)增强光照强度;提高二氧化碳浓度;合理密植等
【分析】图一中:植物体呼吸作用吸收氧气,放出二氧化碳;光合作用是吸收二氧化碳放出氧气;蒸腾作用是水分以水蒸气的形式从植物体内散发到体外的过程。所以,A表示光合作用,B表示蒸腾作用,C表示呼吸作用。
图二中:①是上表皮,②是叶肉,③下表皮,④是气孔,⑤是叶脉。
图三中:1是成熟区,2是伸长区,3是分生区,4是根冠。
【详解】(1)绿色植物通过光合作用消耗大气中的二氧化碳,释放氧气,维持生物圈中的二氧化碳和氧气的相对平衡,使人感觉空气清新;绿色植物的蒸腾作用是指把植物体内的水分以水蒸气的形式从叶片的气孔散发到大气中去的过程,增加了大气的湿度,增加了降水,使人感觉空气湿润。所以,走在绿树成荫的小路上,感觉空气清新和湿润,这是因为绿色植物进行了图一中A光合作用和B蒸腾作用提高了空气的质量。
(2)根尖包括根冠、分生区、伸长区、成熟区,成熟区细胞停止伸长,并且开始分化,一部分向外突起形成根毛,扩大了吸收水的面积。因此成熟区是根吸收水分和无机盐的主要部位。导管是植物体内,把根部吸收的水和无机盐,由下而上输送到植株身体各处的管状结构。可见,农作物生长需求的水和无机盐被吸收的主要场所是图三根尖中的[1]成熟区,通过根茎叶中的导管运送到叶肉细胞等处。
(3)图二中的④代表植物的气孔,气孔是叶片与外界进行气体交换的“窗口”,也是植物体蒸腾失水的“门户”。光照强度过强,温度过高时,植物为了降低蒸腾作用,防止散失过多的水分,会把部分气孔关闭。
(4)合理密植是使植株行间距和株距科学合理,使植物的叶片互不遮挡。合理密植,有利于农作物充分利用光能,提高光合作用效率。在一定范围内,光照强度越强,光合作用越强。故适当增加光照强度,能够促进农作物的光合作用,制造更多的有机物,从而提高产量。二氧化碳是光合作用的原料,适当提高二氧化碳浓度,能够促进植物的光合作用,使植物积累更多的有机物,从而提高农作物的产量。可见,在大棚作物种植中,通过提高光合作用效率,增加蔬菜产量,可采取的措施有增强光照强度;提高二氧化碳浓度;合理密植等。
27.北京时间2022年4月16日9时56分,神舟十三号载人飞船返回舱在东风着陆场成功着陆,神舟十三号载人飞行任务取得圆满成功。请据图分析回答:
(1)在太空授课第二课中,王亚平老师将冰墩墩抛向了叶光富老师,叶老师看到冰墩墩向自己飞来时,冰墩墩反射的光线经过图中[A]和[D]的折射作用,在[B] 上形成物像,最终在大脑皮层的视觉中枢形成视觉。
(2)在太空授课过程中,同学们能够听的懂,看的明白,这与[⑥]中特定的神经中枢有关。该中枢参与的反射活动都属于 (填“条件”或“非条件”)反射。其中完成“听的懂”这一反射活动的感受器是[④] 。
(3)当看到屏幕显示太空授课完成,北京主会场的同学们热烈鼓掌,请用图中的数字、字母和箭头表示出这一反射所产生的神经冲动传导过程:B→C→⑥→⑧→G→ 。
(4)三位“太空教师”在太空失重状态下,在中国空间站能协调运动,维持身体平衡,主要是由于[⑦] 的调节作用。
【答案】(1)视网膜
(2) 条件 耳蜗
(3)H→I
(4)小脑
【分析】图片中A晶状体、B视网膜、C视神经、D玻璃体、E感受器、F传入神经、G神经中枢、H传出神经、I效应器。①外耳道、②鼓膜、③听小骨、④耳蜗、⑤听神经、⑥大脑皮层、⑦小脑、⑧脑干。
【详解】(1)视觉形成过程:外界光线→角膜→瞳孔→A晶状体和D玻璃体→B视网膜(形成物像)→视觉神经→大脑皮层视觉中枢(形成听觉)。
(2)太空授课过程中,同学们听得懂,看得明白,这是受⑥大脑皮层控制的条件反射。听觉的感受器是④耳蜗。
(3)看到屏幕显示太空授课完成,北京主会场的同学们热烈鼓掌。这一反射的神经冲动传导的过程:B视网膜→C视神经→⑥大脑皮层→⑧脑干→G脊髓中的神经中枢→H传出神经→I效应器。
(4)⑦小脑能够协调运动,维持身体平衡。
28.衣藻、绿脓杆菌都是单细胞生物,绿脓杆菌容易引起烧伤创面感染,可采用噬菌体治疗这种感染。请结合图解填空:([ ]填标号,横线填文字)
(1)用噬菌体(图甲)治疗绿脓杆菌感染,根据病毒寄生的细胞类型分类,绿脓杆菌噬菌体属于 病毒。主要原理是:噬菌体能将[ ] 注入到绿脓杆菌细胞内,制造出新噬菌体,并使绿脓杆菌裂解。
(2)研究者检测了绿脓杆菌噬菌体通过不同给药途径对感染绿脓杆菌小鼠的治疗效果。实验处理及结果如右表所示;实验结果表明对未感染小鼠注射绿脓杆菌噬菌体 (填“会”或“不会”)影响小鼠存活率;比较表中三种给药途径,治疗效果优劣依次为 。
【答案】
细菌 2遗传物质
不会 腹腔注射、肌肉注射、皮下注射
【解析】衣藻属于单细胞的藻类植物、绿脓杆菌属于细菌、噬菌体属于病毒,无细胞结构。
【详解】(1)细菌病毒:专门寄生在细菌细胞内,也叫噬菌体,故绿脓杆菌噬菌体属于细菌病毒;用绿脓杆菌噬菌体治疗绿脓杆菌感染,主要原理是:噬菌体能将2遗传物质注入到绿脓杆菌细胞内,制造出新噬菌体,并使绿脓杆菌裂解。
(2)分析实验可知,对未感染小鼠不管采用哪种方式注射和未注射绿脓杆菌噬体,小鼠的存活率均是100%,说明没有影响,但是对感染小鼠未注射绿脓杆菌噬体,存活率只有6%,皮下注射绿脓杆菌噬体,感染小鼠的存活率比肌肉注射要低,而肌肉注射要低于腹腔注射,说明不同的用药方式,对感染小鼠的治疗效果是不同的。对未感染小鼠注射绿脓杆菌噬体的实验结果表明注射绿脓杆菌噬体不会影响小鼠存活率;比较表中三种给药途径,治疗效果优劣依次为腹腔注射、肌肉注射、皮下注射。
【点睛】解题的关键是理解细菌和病毒的形态结构特点,生殖方式。
29.生物界有许多奇妙的现象值得我们去探索,某社团同学选取了多种生物,对这些生物的生殖和发育有关知识进行了探索,请回答下列问题:
(1)月季除了用戊图所示的方式繁殖外,还可以用种子进行繁殖,用种子繁殖的后代具有 特性。植物还可以通过嫁接繁殖后代,嫁接成功的关键是接穗和砧木的 紧密结合。
(2)图甲中的M表示的发育过程称为 。
(3)图乙中若D表示受精卵,请写出家蚕一生的发育过程 (用字母和箭头表示)。
(4)图丙所示鸟卵的结构中,具有[1]结构的另一个生物类群是 。
【答案】
(1) 双亲遗传 形成层
(2) 变态发育
(3)D→A→B→C
(4) 爬行动物
【分析】(1)有性生殖是经过两性生殖细胞的结合,形成受精卵,再由受精卵发育成新个体的方式。无性生殖是不经过生殖细胞的结合,由母体直接产生出新个体的生殖方式;无性生殖主要包括分裂生殖、孢子生殖、出芽生殖、营养生殖(嫁接、压条、扦插等)、组织培养和克隆等。
【详解】
(1)扦插一般是指把植物的茎进行切断,经过处理之后,插在土壤中,然后每一段枝条都可以生根发芽,长出一个新的植株;所以,图戊所示的繁殖方式为扦插;月季用种子繁殖属于有性生殖,经过了精子和卵细胞的结合,其后代具有双亲的遗传特性。形成层具有很强的分裂能力,能不断分裂产生新的细胞,因此嫁接时应当使接穗和砧木的形成层紧密结合,以确保接穗成活。
(2)图甲中的M区域是三种动物都具有特征;蝗虫是不完全变态发育,家蚕是完全变态发育,青蛙是变态发育,都属于变态发育。
(3)家蚕的完全变态发育经过受精卵、幼虫、蛹和成虫四个时期;因此“图乙中若D表示受精卵”,家蚕一生的发育过程是:D→A→B→C。
(4)爬行动物体表覆盖角质的鳞片或甲;用肺呼吸;在陆地上产卵,卵表面有坚韧的卵壳;所以,具有1卵壳结构的另一个生物类群是爬行动物。组成
功能
免疫类型
第一道防线
皮肤和黏膜
阻挡杀死病原体,清除异物
非特异性免疫
第二道防线
杀菌物质和吞噬细胞
溶解、吞噬和消灭病菌
非特异性免疫
第三道防线
免疫器官和免疫细胞
产生抗体,消灭病原体
特异性免疫
未感染小鼠
存活率(%)
感染后小鼠
存活率(%)
未注射
100
未注射
6
腹腔注射
100
腹腔注射
88
肌肉注射
100
肌肉注射
28
皮下注射
100
皮下注射
22
信息必刷卷04(湖南省卷)-+2024年中考生物考前信息必刷卷(湖南专用): 这是一份信息必刷卷04(湖南省卷)-+2024年中考生物考前信息必刷卷(湖南专用),文件包含信息必刷卷04湖南省卷原卷版docx、信息必刷卷04湖南省卷解析版docx、信息必刷卷04湖南省卷参考答案docx等3份试卷配套教学资源,其中试卷共29页, 欢迎下载使用。
信息必刷卷03(武汉专用)-2024年中考生物考前信息必刷卷: 这是一份信息必刷卷03(武汉专用)-2024年中考生物考前信息必刷卷,文件包含信息必刷卷03武汉专用原卷版docx、信息必刷卷03武汉专用解析版docx、信息必刷卷03武汉专用参考答案docx等3份试卷配套教学资源,其中试卷共22页, 欢迎下载使用。
必刷卷01 (徐州)2023年中考生物考前信息必刷卷(江苏专用): 这是一份必刷卷01 (徐州)2023年中考生物考前信息必刷卷(江苏专用),文件包含必刷卷01徐州专用解析版docx、必刷卷01徐州专用原卷版docx等2份试卷配套教学资源,其中试卷共19页, 欢迎下载使用。

