


还剩13页未读,
继续阅读
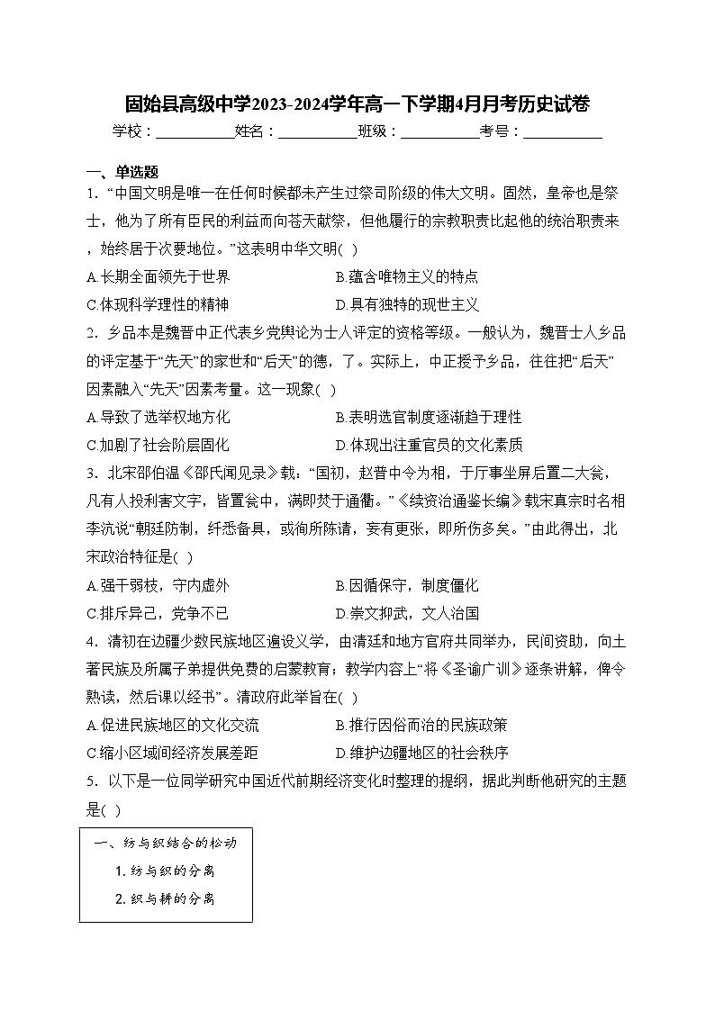
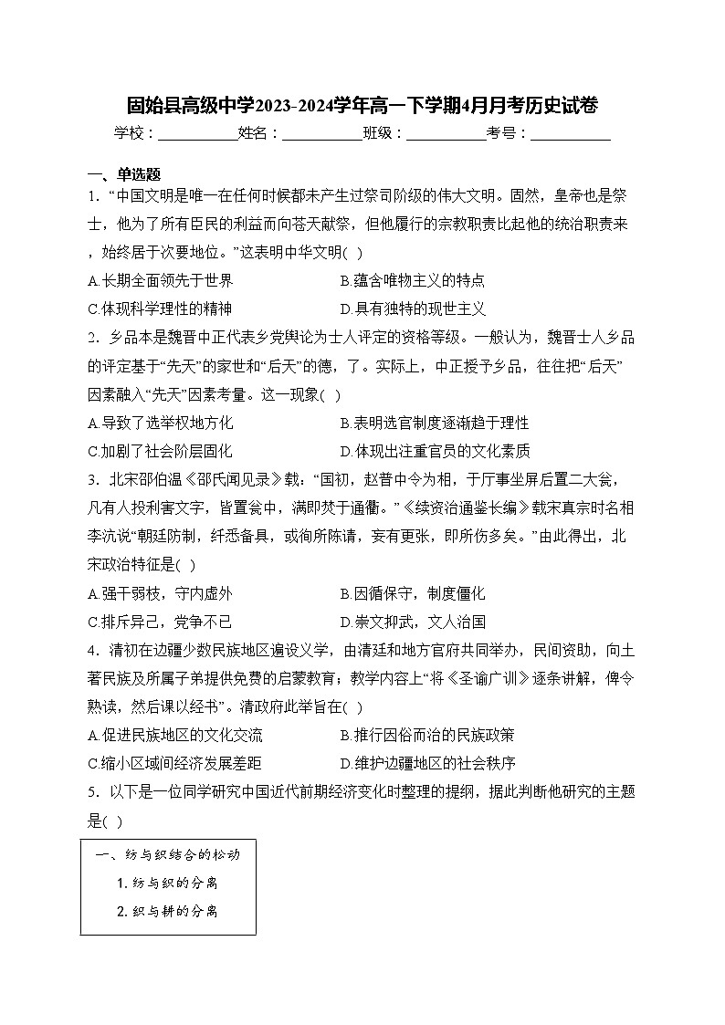
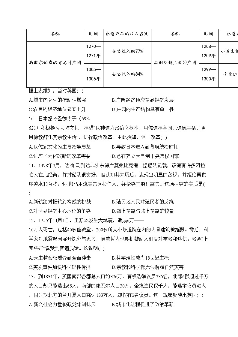
固始县高级中学2023-2024学年高一下学期4月月考历史试卷(含答案)
展开
这是一份固始县高级中学2023-2024学年高一下学期4月月考历史试卷(含答案),共16页。试卷主要包含了单选题,材料题,论述题等内容,欢迎下载使用。
相关试卷
四川省南充高级中学2023-2024学年高一下学期3月月考历史试卷(含答案):
这是一份四川省南充高级中学2023-2024学年高一下学期3月月考历史试卷(含答案),共14页。试卷主要包含了单选题,材料题,论述题等内容,欢迎下载使用。
泗阳县实验高级中学2023-2024学年高一下学期3月月考历史试卷(含答案):
这是一份泗阳县实验高级中学2023-2024学年高一下学期3月月考历史试卷(含答案),共20页。试卷主要包含了单选题,材料题等内容,欢迎下载使用。
渑池县第二高级中学2023-2024学年高一下学期3月月考历史试卷(含答案):
这是一份渑池县第二高级中学2023-2024学年高一下学期3月月考历史试卷(含答案),共19页。试卷主要包含了单选题,材料题等内容,欢迎下载使用。