






黄金卷03(成都专用)-备战中考化学模拟卷(四川专用)
展开
这是一份黄金卷03(成都专用)-备战中考化学模拟卷(四川专用),文件包含黄金卷03成都专用原卷版docx、黄金卷03成都专用解析版docx、黄金卷03成都专用参考答案docx等3份试卷配套教学资源,其中试卷共26页, 欢迎下载使用。
(考试时间:60分钟 试卷满分:85分)
注意事项:
1.本试卷分第Ⅰ卷(选择题)和第Ⅱ卷(非选择题)两部分。答卷前,考生务必将自己的姓名、准考证号填写在答题卡上。
2.回答第Ⅰ卷时,选出每小题答案后,用2B铅笔把答题卡上对应题目的答案标号涂黑。如需改动,用橡皮擦干净后,再选涂其他答案标号。写在本试卷上无效。
3.回答第Ⅱ卷时,将答案写在答题卡上。写在本试卷上无效。
4.考试结束后,将本试卷和答题卡一并交回。
可能用到的相对原子质量:H-1 C-12 O-16 N-14 Na-23 Zn-65 Cu-64
第Ⅰ卷(选择题42分)
一、选择题(本大题共14个小题,每题3分,共42分,每小题给出的四个选项中,只有一项最符合题意)
1.成语蕴含丰富的中华文化。下列成语的含义主要包含物理变化的是( )
A.AB.BC.CD.D
【答案】D
【详解】A、炼钢时,生铁中的碳与氧气反应生成二氧化碳,有新物质生成,属于化学变化,选项错误;
B、水滴石穿时,碳酸钙与水、二氧化碳反应生成碳酸氢钙,有新物质生成,属于化学变化,选项错误;
C、火中取栗时,栗发生燃烧生成新物质,属于化学变化,选项错误;
D、绳锯木断,只是物质的形状发生了变化,没有生成新物质,属于物理变化,选项正确,故选D。
2.今年在广东、湖南等地陆续发现了含“镉”的大米,食用这种大米会严重危害人的身体健康,这里的“镉”指的是( )
A.原子B.元素C.分子D.单质
【答案】B
【详解】物质是由元素组成的,这里的“镉”不是以分子、原子、离子、单质等形式存在,这里所指的“镉”是强调存在的元素,与具体形态无关,故选B。
3.“关爱生命,注意安全,拥抱健康”是永恒的主题。下列有关叙述正确的是( )
A.室内起火,应迅速打开所有门窗通风
B.人体缺少维生素A易患夜盲症
C.食品添加剂都对健康有害,应禁止使用
D.密闭的房间中可燃煤取暖
【答案】B
【详解】A、室内起火,不能迅速打开所有门窗通风,以防进入大量的空气,使火燃烧得更旺,错误;
B、人体缺少维生素易患夜盲症,正确;C、食品添加剂不一定都对健康有害,应该合理使用,错误;
D、在密闭的房间中燃煤可能会产生一氧化碳,一氧化碳极易与血红蛋白结合,使血红蛋白无法携带氧气,最终造成人体缺氧,错误;故选B。
4.下列实验方法正确的是( )
A.用活性炭使硬水转化为软水B.用灼烧方法区别羊毛线和棉纱线
C.用100mL量筒量取6.5mL稀H2SO4D.用酚酞试液检验NaOH溶液是否变质
【答案】B
【详解】A、活性炭具有疏松多孔的结构,吸附水中的色素和异味,不能使硬水软化,不符合题意;
B、羊毛线的主要成分是蛋白质,灼烧有烧焦羽毛的气味,棉纱线的主要成分是纤维素,灼烧有纸燃烧的气味,气味不同,可以区分,符合题意;C、量筒量程的选择,应遵循“一次就近”的原则,应选择10mL的量筒量取6.5mL稀硫酸,不符合题意;D、氢氧化钠能与空气中的二氧化碳反应生成碳酸钠和水,碳酸钠溶液和氢氧化钠溶液均显碱性,均能使无色酚酞试液变红,酚酞无法检验氢氧化钠溶液是否变质,不符合题意;
故选B
5.下列通过证据得出的结论,错误的是( )
A.AB.BC.CD.D
【答案】B
【详解】A、1滴水约含1.67×1021个水分子,说明水分子体积很小,选项正确;B、用剪刀可以剪开铜丝,说明剪刀的硬度大于铜丝的硬度,选项错误;C、电解水时,电源正极产生氧气,负极产生氢气,氧气由氢元素组成,氢气由氢元素组成,化学反应中元素的种类不变,则该实验说明水是由氢元素和氧元素组成的,选项正确;D、分子在不断运动,将品红放入水中,随着分子的运动,品红在水中扩散,选项正确,故选B。
6.“建设美丽中国”是新时代的目标,下列做法符合此理念的是( )
A.大量开采矿产资源,增加工业产值
B.将工厂烟囱加高防止污染空气
C.就地焚烧秸秆以获得草木灰,增加土壤肥效
D.实行塑料回收再生、循环利用
【答案】D
【详解】A.大量开采矿产资源,会破坏环境,故A错误;B.将高烟囱会对周边区域造成空气污染,故B错误;C.焚烧秸秆会向空气中排放大量粉尘和有害气体,污染空气,故C错误;D.实行塑料回收循环利用可以节约资源保护环境,故D正确。故选D
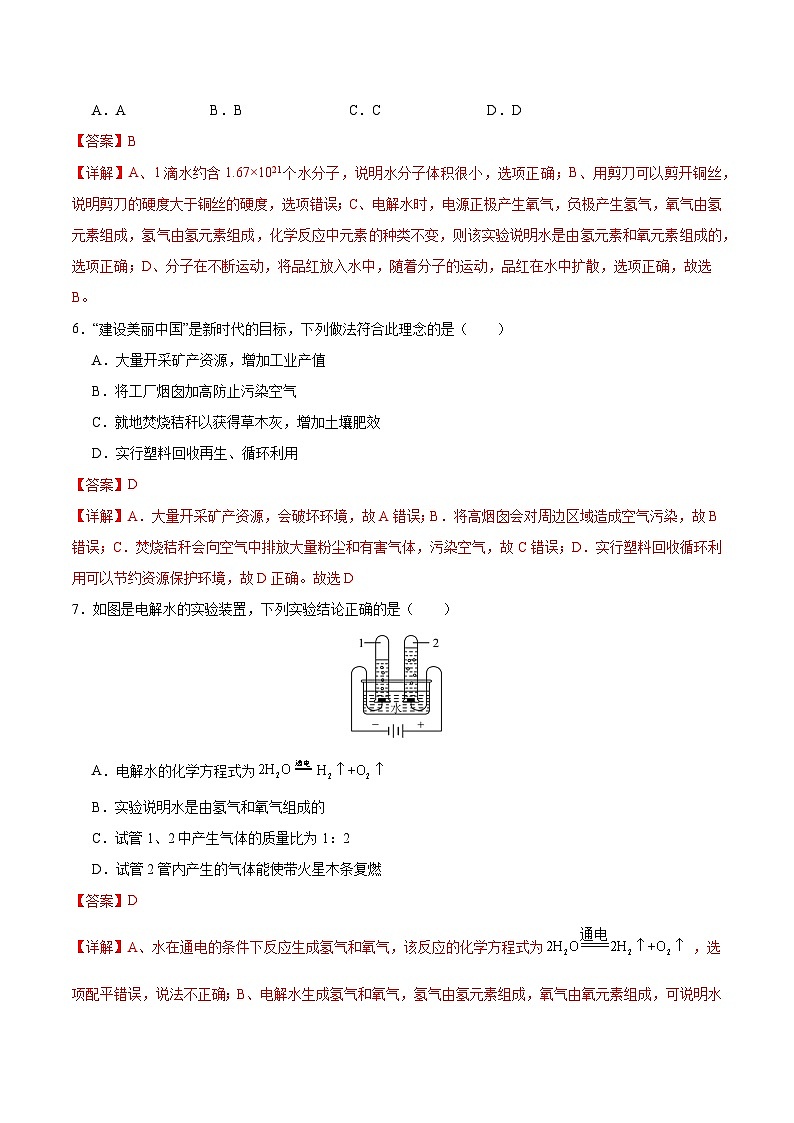
7.如图是电解水的实验装置,下列实验结论正确的是( )
A.电解水的化学方程式为
B.实验说明水是由氢气和氧气组成的
C.试管1、2中产生气体的质量比为1:2
D.试管2管内产生的气体能使带火星木条复燃
【答案】D
【详解】A、水在通电的条件下反应生成氢气和氧气,该反应的化学方程式为 ,选项配平错误,说法不正确;B、电解水生成氢气和氧气,氢气由氢元素组成,氧气由氧元素组成,可说明水是由氢元素和氧元素组成的,说法不正确;C、在电解水实验中,“正氧负氢”,生成氢气和氧气的体积比约为2:1,不是质量比,说法不正确。D、在电解水实验中,“正氧负氢”,试管2与正极相连,产生的是氧气,氧气具有助燃性,能使带火星的木条复燃,说法正确;故选D。
8.为探究物质燃烧条件而进行的实验如图所示,下列说法错误的是( )
A.观察到甲中的白磷未燃烧,乙中的白磷燃烧B.该实验可以探究燃烧需要温度达到着火点
C.带小孔圆形铝片可以起过滤作用D.可反复呈现白磷燃烧与熄灭的现象
【答案】B
【详解】A.甲中白磷在热水中,无法与氧气接触,因此未燃烧。乙中白磷满足燃烧三要素,即白磷是可燃物;热水提供热量使温度达到白磷的着火点;白磷与氧气接触,故乙中白磷燃烧,选项正确;B.甲、乙两个实验中温度相同,没有控制温度的高低,无法达到对比实验的条件,因此无法探究燃烧是否需要温度达到着火点,选项错误;C.带小孔圆形铝片起过滤作用,将白磷与水进行分离,来探究燃烧的条件,选项正确;
D.白磷在甲中不燃烧,乙中燃烧,通过直通管正放(白磷燃烧),倒置(白磷不燃烧),控制白磷与氧气的接触与分离,可以反复呈现白磷燃烧与熄灭的现象,选项正确;故选B。
9.课标新增,为应对全球气候变化,科学家开发出新型催化剂,可借助光将二氧化碳转化为甲烷,微观示意图如图,下列说法错误的是( )
A.该反应遵守质量守恒定律
B.该反应的生成物均为化合物
C.化学反应前后催化剂的质量和性质不变
D.此反应的化学方程式为
【答案】C
【详解】A、化学反应都遵守质量守恒定律,故选项说法正确;B、由反应的化学方程式可知,该反应的生成物有CH4和H2O,甲烷和水由两种元素组成,均属于化合物;故选项说法正确;C、根据催化剂的特点,反应前后分子筛催化剂化学性质和质量不变,故选项说法不正确;D、根据分析可知,该反应的化学方程式为,故选项说法正确;故选C。
10.“结构决定性质”是化学的核心观念。如图是硫原子结构示意图,下列说法正确的是( )
A.X的值为8
B.硫原子的核电荷数为16
C.硫原子在化学反中易得到电子,变成阳离子
D.硫原子和硫离子的性质完全相同
【答案】B
【详解】A、原子中核电荷数=核外电子数,则X=16-2-8=6,故选项说法错误;B、根据原子结构示意图可知硫原子的核电荷数=16,故选项说法正确;C、根据上述分析可知X=6,大于4,则反应中易得到2个电子形成阴离子,故选项说法错误;D、微粒的原子核最外层电子数决定化学性质,硫原子的原子核最外层电子数为6,硫原子得到两个电子后形成硫离子,硫离子的原子核最外层电子数为8,两微粒的原子核最外层电子数不同,则化学性质不相同,故选项说法错误。故选B。
11.热播电影《流浪地球2》聚焦月球,月球上含有丰富的核能原料(3表示相对原子质量)。下列关于的说法正确的是( )
A.原子中有1个质子
B.原子中有2个中子
C.原子核外电子数为3
D.与属于同种元素
【答案】D
【详解】A、氦是2号元素,在原子中,质子数=原子序数=2,不符合题意;B、中子数≈相对原子质量-质子数=3-2=1,不符合题意;C、在原子中,质子数=原子序数=核外电子数=2,不符合题意;D、He−3 和He−4 质子数相同,均是2,属于同种元素,符合题意。故选D。
12.某同学设计化学“消消乐”游戏,点击灰色格,与该格中物质能反应的相邻物质就一起消失(反应条件为常温、加热或点燃),点击下图灰色格,剩余物质最少的是( )
A. B.
C. D.
【答案】C
【详解】A、碳能与二氧化碳在高温下反应生成一氧化碳,能与氧气在点燃条件下反应生成二氧化碳气体,能与氧化铜在高温条件下反应生成铜和二氧化碳,不能与氖气反应,剩余物是一种;B、一氧化碳不能与铜反应,能与氧气在点燃条件下反应生成二氧化碳气体,不能与水反应,能与四氧化三铁在高温条件下反应生成铁和二氧化碳,剩余物是两种;C、氧气与氢气在点燃条件下反应生成水,与镁在点燃条件下反应生成氧化镁,与甲烷在点燃条件下反应生成二氧化碳和水,与磷在点燃条件下反应生成五氧化二磷,剩余物是0种;D、氧化钙与水反应生成氢氧化钙,二氧化碳与水反应生成碳酸,氮气不能与水反应,二氧化锰不能与水反应,剩余物是两种;故剩余物质最少的是C;故选:C。
13.向碘的水溶液(黄色)中加入汽油(无色),振荡静置,实验现象如图所示。由该实验不能得出的结论是( )
A.汽油的密度比水小,且不溶于水
B.碘在汽油中的溶解性比在水中强
C.碘在不同溶剂中形成的溶液颜色可能不同
D.静置后试管中的混合物是溶液
【答案】D
【详解】A、碘微溶水,易溶于汽油,碘的汽油溶液呈紫红色,向6mL碘的水溶液(黄色)中加入2mL汽油(无色),振荡静置,上层液体呈紫红色,说明汽油的密度比水小,且不溶于水,故选项正确;
B、向6mL碘的水溶液(黄色)中加入2mL汽油(无色),振荡静置,水溶液由黄色变为无色,汽油由无色变为紫红色,说明碘在汽油中的溶解性比在水中强,故选项选项正确;
C、碘在水溶液中呈黄色,在汽油中呈紫红色,所以碘在不同溶剂中形成的溶液颜色可能不同,故选项正确;
D、溶液是均一稳定的混合物,静置后试管中的混合物不是溶液,故选项错误。故选:D。
14.如图,甲、乙、丙是初中化学常见的三种不同类别的物质(“—”表示可以反应,“→”表示可以一步转化)。下列说法正确的是( )
A.熟石灰的化学式为CaO
B.乙物质可用于除去铁锈
C.铁和甲反应可观察到溶液变为浅绿色
D.甲→丙只能通过甲与碳酸盐反应来实现
【答案】C
【详解】A、熟石灰是氢氧化钙的俗称,其化学式Ca(OH)2,故A不符合题意;B、由分析可知,乙是盐,不能和铁锈(主要成分为三氧化二铁)反应,故B不符合题意;C、由分析可知,甲是酸,铁与甲(稀硫酸或稀盐酸)反应生成相应的亚铁盐(如:FeSO4或FeCl2),可观察到溶液变为浅绿色,故C符合题意;
D、由分析可知,甲是酸,丙是非金属氧化物(如二氧化碳),也可以是酸和碳酸氢盐反应得到物质丙,故D不符合题意;故选C。
第Ⅱ卷(非选择题43分)
二、(本大题包括1个小题,共9分)
15.(9分)Ⅰ.资源的跨区域调配,有利于资源的合理配置,是缩小东西差距和南北差距、实现我国经济社会可持续发展的重要途径。
(1)我国的能源以煤炭为主,山西是北煤南运最大的供煤区。煤燃烧产生 、 等污染物会形成酸雨。
(2)习近平总书记在推进南水北调工程会议中强调:水是生存之本、文明之源。除水以外我们每天需要量最大的营养素是 。
(3)为防止传输天然气的钢管被腐蚀,可采取的喷漆的措施是使铁与 、 隔绝。
(4)“西电东送”输送时使用的电线外包材料是聚氯乙烯塑料PVC,它属于 材料。
Ⅱ.2023年5月12日,中国19016号拖船出现在仁爱礁东北海域,此船可以拖走坐滩24年的菲律宾“老赖”,恢复海洋环境,维护国家主权。
(5)19016号拖船部署在仁爱礁对峙线上。船体的金属材料主要包括钢材、铝合金、铜合金等。铝合金具备的物理性质有___________等。
A.抗腐蚀性能好、强度高B.硬度大、密度小C.韧性好、硬度大
(6)铝合金中的镁的生产是在高温和真空条件下,用硅、氧化镁、氧化钙反应生成的镁单质,同时生成硅酸二钙Ca2SiO4,经过分离可以得到单质镁。则该反应的化学方程式为 。
【答案】(1) 二氧化氮/NO2 二氧化硫/SO2
(2)糖类
(3) 氧气/O2 水/H2O
(4)合成
(5)B
(6)
【详解】(1)煤主要含有碳元素,还含有氢元素和少量的氮、硫等元素,煤燃烧会生成二氧化硫、二氧化氮等,这些气体在空气中发生反应后的生成物溶于雨水,会形成酸雨,故填:二氧化氮或NO2;二氧化硫或SO2;
(2)除水外,我们每天需要量最大的营养素是糖类,糖类在酶的催化作用下经缓慢氧化,转变成二氧化碳和水,同时放出能量,供机体活动和维持恒定体温的作用,故填:糖类;
(3)铁生锈实际上是铁与空气中的氧气、水等发生化学反应的过程;喷漆能使铁与氧气和水隔绝,则能防止其生锈,故填:氧气或O2;水或H2O;
(4)合成材料包括塑料、合成纤维和合成橡胶,则聚氯乙烯塑料PVC,它属于合成材料;
(5)船体使用的铝合金应具备硬度大、密度小的物理性质,故选B;
(6)在高温和真空条件下,硅、氧化镁、氧化钙反应生成的镁单质,同时生成硅酸二钙Ca2SiO4,反应的化学方程式为,故填:。
三、(本大题包括1个小题,共12分)
16.(12分)化学是以实验为基础的学科,实验是科学探究的重要手段。
(1)下列物质在空气或氧气中燃烧时,现象描述正确的是 ;
a.红磷在空气中燃烧,产生黄白色火焰和大量白烟,生成五氧化二磷
b.铁丝在空气中剧烈燃烧,火星四射,放出大量热,生成黑色固体
c.硫粉在氧气中燃烧,产生淡蓝色火焰,生成刺激性气味的二氧化硫
d.木炭在氧气中燃烧,发出白光,放出热量,生成一种无色无味的气体
(2)如图1是实验室制取氧气的装置:
①用高锰酸钾制取氧气时选择A装置的依据是 ;反应的化学方程式为 ;
(3)如图2是实验室制取并验证性质的实验装置图:
①D装置中盛放的试剂为 溶液;
②E装置中发生反应的化学方程式为 ;
③F装置中观察到低处蜡烛先熄灭,高处蜡烛后熄灭,说明二氧化碳具有性质 。
(4)某同学发现实验桌上有一瓶敞口放置的氢氧化钠固体,为了检验该氢氧化钠变质的程度,称量10.0g瓶内固体,放入盛有100.0g足量稀硫酸的烧杯中,充分反应后称量烧杯中剩余物质质量为107.8g,计算该固体中含有未变质的氢氧化钠的质量分数。
【答案】(1)d
(2) 反应物状态为固体,反应条件为加热
(3) 不燃烧也不支持燃烧
(4)解: 反应生成二氧化碳的质量为10.0g+100.0g-107.8g=2.2g;
设固体中碳酸钠的质量为x
x=5.3g
该固体中未变质的氢氧化钠的质量分数为×100%=47%
答: 该固体中未变质的氢氧化钠的质量分数为47%。
【详解】(1)a、红磷在空气中燃烧,冒出大量白烟,放出热量,故选项说法错误;b、铁丝在空气中不能燃烧,故选项说法错误;c、硫在氧气中燃烧,发出蓝紫色火焰,放出热量,生成有刺激性气味的气体,故选项说法错误;d、木炭在氧气中燃烧,发出白光,放出热量,生成一种无色无味的气体,故选项说法正确。
故选:d。(2)①用高锰酸钾制取氧气时选择A装置的依据是反应物状态为固体,反应条件为加热;高锰酸钾在加热的条件下分解生成锰酸钾、二氧化锰和氧气,反应的化学方程式为;
(3)①为了除去反应生成的CO2中混有的HCl气体,可以通过碳酸氢钠溶液,反应原理为NaHCO3+HCl=NaCl+H2O+CO2↑;
②E装置中为二氧化碳与氢氧化钙反应生成白色碳酸钙沉淀和水,反应的化学方程式为Ca(OH)2+CO2=CaCO3↓+H2O;
③下层的蜡烛先熄灭,上层的蜡烛后熄灭,蜡烛熄灭,说明了二氧化碳不能燃烧、不能支持燃烧;
(4)详解见答案。
四、(本大题包括2个小题,共15分)
17.(8分)可可同学家新换了水龙头,从说明书上了解到该水龙头是铜质镀铬。好奇的可可想探究铬Cr 与
常见金属铁、铜的活动性强弱,邀请你一同参加。
【知识回放】请你在横线上填写对应金属的元素符号。
(1)金属活动性顺序:K Ca Na Mg Al Fe Sn Pb(H)Cu Hg Ag Pt Au
【提出猜想】
(2)猜想一:Cr>Fe>Cu;猜想二:Fe>Cu>Cr;猜想三: 。
【查阅资料】
①铬是银白色有光泽的金属,在空气中能生成抗腐蚀的致密的氧化膜。
②铬能与稀硫酸反应,生成蓝色的硫酸亚铬(CrSO4)溶液。
【设计与实验】可可同学取大小相等的三种金属片,用砂纸打磨光亮;再取三支试管,分别放入等量的同种稀硫酸。
【结论与解释】
(3)可可得到的结论是猜想 正确。
(4)实验前用砂纸打磨金属片的目的是 。
【反思与评价】实验结束后可可在老师的帮助下又设计了另一组实验用来探究铁、铬、铜这三种金属的活动性顺序,实验如图所示:
(5)硫酸亚铬溶液显蓝色的原因是溶液中含有的阳离子是 (填粒子符号)。
(6)试管丙中发生反应的化学方程式是 。
(7)可可的同学认为这组实验可以进行优化,去掉试管 (填试管编号)中的实验,也可以得出正确的结论。
【答案】(1)Zn
(2)Fe>Cr>Cu
(3)一
(4)除去金属表面的氧化膜和污物
(5)Cr2+
(6)
(7)乙
【详解】(1)知识回放:金属活动性顺序: K、Ca、Na、Mg、Al、Zn、Fe、Sn、Pb、(H)、Cu、Hg、Ag、Pt、Au;故填:Zn;(2)作出猜想:根据金属活动性顺序表可知,铁的活动性大于铜,因此Cr的活动性还可能是Fe>Cr >Cu;故填:Fe>Cr >Cu;(3)结论与解释:铁片表面产生气泡较慢,溶液变为浅绿色,铬片表面产生气泡较快,溶液变成为蓝色,说明在金属活动性顺序里,铁、铬排在氢前,且铬比铁活泼,铜与稀硫酸不反应,无明显现象,说明在金属活动性顺序里,铜排在氢后,故可得出三种金属的活动性顺序是Cr>Fe>Cu,故猜想一正确;故填:一;(4)实验前用砂纸打磨金属片的目的是除去表面的氧化膜和污物;故填:除去金属表面的氧化膜和污物;(5)硫酸亚铬溶液中含有铬离子和硫酸根离子,溶液显蓝色的原因是溶液中含有的铬离子;故填:Cr2+;(6)铁和硫酸铜反应生成铜和硫酸亚铁,能观察到有红色固体析出,溶液由蓝色变为浅绿色,反应的化学方程式为;故填:;
(7)试管甲中铁和硫酸铬不反应,无明显现象,说明铬比铁活泼,试管乙中铬能与硫酸铜反应生成硫酸铬和铜,有红色固体析出,说明铬比铜活泼,试管丙中铁和硫酸铜反应生成硫酸亚铁和铜,有红色固体析出,说明铁比铜活泼,故由实验甲和丙即可得出三种金属的活动性顺序,去掉试管乙中的实验,也可得出结论;故填:乙。
18.(7分)氧化铁广泛用于建筑、橡胶、塑料、涂料等工业,利用铁泥(含有和)制备氧化铁的简易流程如图所示。
已知:双氧水能将转化为。
请回答下列问题:
(1)利用洗涤剂去除铁泥表面油污的原理是 。
(2)酸溶池中发生反应的化学方程式是 (写一个),生产过程中为加快反应速率,可进行的操作是 。
(3)滤渣的成分是 。
(4)煅烧炉中发生的反应,其基本反应类型属于 。
【答案】(1)乳化作用
(2) (或) 搅拌
(3)
(4)分解反应
【详解】(1)用洗涤剂去除废铁屑表面的油污,说明洗涤剂具有乳化功能,把大颗粒的油污转化为小颗粒随水流冲走;(2)氧化铁与硫酸反应生成硫酸铁和水,反应的化学方程式为:,氧化亚铁与硫酸反应生成硫酸亚铁和水,反应的化学方程式为:,酸溶池中发生的反应是固体与液体的反应,为加快反应速率,可进行的操作是搅拌等;(3)SiO2不能与硫酸反应,所以滤渣的成分是SiO2;(4)煅烧炉中发生的反应是氢氧化铁在高温下分解生成氧化铁和水,属于分解反应。
五、(本大题包括1个小题,共7分)
19.(7分)不吃早饭的习惯很不好,会导致糖分的摄入不足,在学习、工作、生活过程中,容易出现低血糖症状,比如心慌乏力、注意力不集中等。此外,经常不吃早饭,易引起胃酸过多、胆结石、消化道疾病等。某中学健康生活实践小组的同学对早餐及治疗胃酸方法产生浓厚兴趣,并开启了他们的项目学习之旅。
(1)活动一:小组同学查阅资料得出,不吃早餐胃里分泌出0.2%~0.4%胃酸,该酸的主要成分是 。
(2)活动二:联系实际,填写关于早餐的问卷调查表。
(3)活动三:实验探究,治疗胃酸的不同方法。
【总结反思】
(4)胃溃疡患者不能服用的,原因是 。
【答案】(1)盐酸/HCl
(2)新鲜的蔬菜、水果等(答案合理即可)
(3) 或或或(答案合理即可) 固体溶解,产生气泡 氢氧化铝【或】、或氢氧化镁【或】(答案合理即可)
(4)能够和胃液中的盐酸反应生成气体,造成胃膨胀,易造成胃穿孔
【详解】(1)胃酸的主要成分是盐酸。故填:盐酸或;(2)人体缺乏维生素C易患坏血病,应补充富含维生素C的食物,如新鲜的蔬菜、水果等,故填:新鲜的蔬菜、水果等(答案合理即可)
(3)氧化镁与盐酸反应产生氯化镁和水;与盐酸反应可以观察到固体溶解,产生气泡,反应生成氯化钠、水和二氧化碳;氢氧化铝或氢氧化镁是碱,可以与盐酸反应,达到治疗胃酸过多的目的,氢氧化铝与盐酸反应生成氯化铝和水;氢氧化镁与盐酸反应生成氯化镁和水,故填:;或;或;或;氢氧化铝【或】、或氢氧化镁【或】;固体溶解,产生气泡。(4)能够和胃液中的盐酸反应生成气体 ,造成胃膨胀,易造成胃穿孔,所以胃溃疡患者不能服用,故填:能够和胃液中的盐酸反应生成气体,造成胃膨胀,易造成胃穿孔。
A.百炼成钢
B.水滴石穿
C.火中取栗
D.绳锯木断
选项
证据
结论
A
1滴水约含1.67×1021个水分子
水分子体积很小
B
用剪刀可以剪开铜丝
原子是可分的
C
电解水时,电源正极产生氧气,负极产生氢气
水是由氢元素和氧元素组成的
D
品红在水中扩散
分子在不断运动
实验
试管1
试管2
试管3
操作
现象
铁片表面产生气泡较慢,溶液变为浅绿色
铬片表面产生气泡较快,溶液变成为蓝色
无明显现象
项目
早餐种类
补充食物
调查人群
①
面包片、生菜、鸡胸肉
牛奶
上班族
②
牛奶、面包、牛肉
坏血病人
③
火腿肉片鸡蛋汤、馒头
苹果
初三学生
实验
治疗胃酸的药物
实验步骤
现象
原理
①
氧化镁
取少量该药物的粉末
加入5mL模拟胃液
固体溶解
(任写一种
化学反应的方程式)
②
③
固体溶解
相关试卷
这是一份黄金卷03(辽宁专用)-备战中考化学模拟卷,文件包含黄金卷03辽宁专用原卷版docx、黄金卷03辽宁专用解析版docx、黄金卷03辽宁专用参考答案docx等3份试卷配套教学资源,其中试卷共23页, 欢迎下载使用。
这是一份黄金卷(自贡专用)-备战中考化学模拟卷(四川专用),文件包含黄金卷01自贡专用原卷版docx、黄金卷01自贡专用解析版docx、黄金卷01自贡专用参考答案docx等3份试卷配套教学资源,其中试卷共20页, 欢迎下载使用。
这是一份黄金卷(南充专用)-备战中考化学模拟卷(四川专用),文件包含黄金卷01南充专用原卷版docx、黄金卷01南充专用解析版docx、黄金卷01南充专用参考答案docx等3份试卷配套教学资源,其中试卷共24页, 欢迎下载使用。