2023届物理二轮复习资料专题二近代物理
展开
这是一份2023届物理二轮复习资料专题二近代物理,共26页。
1.对光电效应规律的解释
2.光电效应中应区分的几个概念
1)光子与光电子
光子指光在空间传播时的每一份能量,光子不带电,光电子是金属表面受到光照射时发射出来的电子,光子是光电效应的因,光电子是果。
2)光电子的动能与光电子的最大初动能
光照射到金属表面时,电子吸收光子的能量,可能向各个方向运动,除了要克服逸出功外,有时还要克服原子的其他束缚的作用力,剩余部分为光电子的初动能;只有金属表面的电子直接向外飞出时,只需克服原子核的引力做功的情况,才具有最大初动能。
3)光电流和饱和电流
金属板飞出的光电子到达阳极,回路中便产生光电流,随着所加正向电压的增大,光电流趋于一个饱和值,这个饱和值是饱和电流,在一定的光照条件下,饱和电流与所加电压大小无关。
4)入射光强度与光子能量
入射光强度指单位时间内照射到金属表面单位面积上的总能量,光子能量即每个光子的能量。光的总能量等于光子能量与入射光子数的乘积。
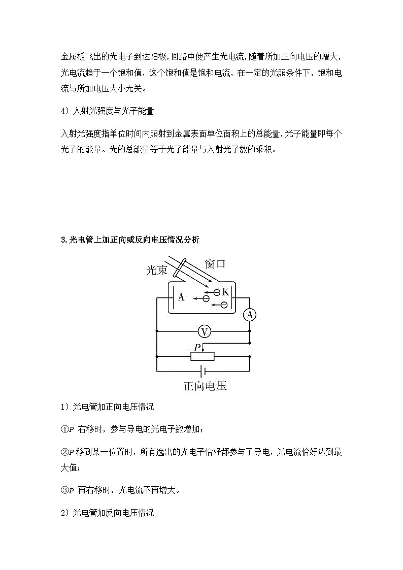
3.光电管上加正向或反向电压情况分析
1)光电管加正向电压情况
①P 右移时,参与导电的光电子数增加;
②P 移到某一位置时,所有逸出的光电子恰好都参与了导电,光电流恰好达到最大值;
③P 再右移时,光电流不再增大。
2)光电管加反向电压情况
①P 右移时,参与导电的光电子数减少;
②P 移到某一位置时,所有逸出的光电子恰好都不参与导电,光电流恰好为0,此时光电管两端加的电压为遏止电压;
③P 再右移时,光电流始终为0。
4.定量分析时应抓住三个关系式
1)爱因斯坦光电效应方程:Ek=ℎν−W0 。
2)最大初动能与遏止电压的关系:Ek=eUc 。
3)逸出功与极限频率的关系:W0=ℎνc 。
【典型例题】
1.(2023·河南·校联考一模)从1907年起,美国物理学家密立根就开始以精湛的技术测量光电效应中几个重要的物理量。他通过如图甲所示的实验装置测量某金属的遏止电压Ue与入射光频率,作出如图乙所示的图像,图像与横轴的交点坐标为(a,0),其反向延长线与纵轴的交点坐标为(0,-b),由此算出普朗克常量h。并与普朗克根据黑体辐射测出的h相比较,以检验爱因斯坦光电效应方程的正确性。下列说法正确的是( )
A.入射光的频率越大,a的值越大B.入射光的频率越大,b的值越大
C.图甲中极板A连接电源的正极D.由乙图可求出普朗克常量
【答案】D
【详解】A.根据爱因斯坦光电效应方程
又
得
横轴截距
为定值,与入射光的频率无关,故A错误;
B.纵轴截距
为定值,与入射光的频率无关,故B错误;
C.图甲中极板A连接电源的负极,故C错误;
D.图像斜率
得
故D正确。
故选D。
2.(2023·全国·高三专题练习)从1907年起,美国物理学家密立根就开始以精湛的技术测量光电效应中几个重要的物理量。他通过如图甲所示的实验装置测量某金属的遏止电压与入射光频率,作出图乙所示的图象,由此算出普朗克常量h,并与普朗克根据黑体辐射测出的h相比较,以检验爱因斯坦光电效应方程的正确性。已知电子的电荷量为e,则下列普朗克常量h的表达式正确的是( )
A.B.
C. D.
【答案】A
【详解】根据爱因斯坦光电效应方程及动能定理,得
所以图象的斜率
故选A。
3.(2023·辽宁沈阳·辽宁实验中学校联考模拟预测)研究光电效应的电路图如图所示,入射光照射由某种金属制成的阴极,发生光电效应,光电子从阴极运动到阳极,在电路中形成光电流。已知该种金属的极限频率为,电子电荷量的绝对值为,普朗克常量为,下列说法正确的是( )
A.若电源端为正极,光强不变,向右移动滑动变阻器的滑片,则电流表示数一定不断增大
B.若电源端为正极,则电压表的示数为时,电流表示数恰好为零
C.若电源端为正极,入射光频率等于,则当电压表示数为时,电流表示数恰好为零
D.若电源端为正极,入射光的频率,则向右滑动滑动变阻器的滑片,可以产生光电流
【答案】C
【详解】A.电源端为正极,光强不变,饱和光电流不变,在光电流达到饱和值之前,向右移动滑动变阻器的滑片,A、K两极间的电压增大,电路中电流增大;当光电流达到饱和值之后,A、K两极间的电压增大,电路中的电流保持不变,A错误;
BC.根据爱因斯坦光电效应方程可知,入射光频率为时,光电子的最大初动能为
电源端为正极,电路中电流刚好变为零时,K,A两极电压为遏止电压,设为,根据动能定理有
联立解得
若入射光的频率为,电流表的示数恰好为零时,电压表的示数为;
而当入射光频率等于时,遏止电压
此时电流表的示数为零,B错误,C正确;
D.入射光的频率
不会产生光电效应,阴极没有光电子射出,无论怎样改变滑动变阻器的阻值,都不能产生光电流,D错误。
故选C。
[考点二] 光的波粒二象性的理解 物质波
1.光的波粒二象性的理解
2.物质波
1)定义:任何运动着的物体都有一种波与之对应,这种波叫作物质波,也叫德布罗意波。
2)物质波的波长λ=ℎp=ℎmv ,ℎ 是普朗克常量。
【典型例题】
1.(2023·浙江·高考真题)被誉为“中国天眼”的大口径球面射电望远镜已发现660余颗新脉冲星,领先世界。天眼对距地球为L的天体进行观测,其接收光子的横截面半径为R。若天体射向天眼的辐射光子中,有倍被天眼接收,天眼每秒接收到该天体发出的频率为v的N个光子。普朗克常量为h,则该天体发射频率为v光子的功率为( )
A.B.C.D.
【答案】A
【详解】设天体发射频率为v光子的功率为P,由题意可知
其中t=1s,解得
故选A。
2.(2023·湖南邵阳·统考二模)下列说法正确的是( )
A.光波与机械波一样,都有横波和纵波
B.一切运动的宏观物体都没有波动性
C.根据汤姆孙原子模型,在粒子散射实验中,大部分粒子穿过金箔后应该会有明显偏转
D.理想气体分子间既无斥力又无引力
【答案】D
【详解】A.光的偏振现象说明光波是横波,A错误;
B.一切物质都具有波粒二象性,宏观物体的德布罗意波的波长太小,实际很难观察到波动性,B错误;
C.卢瑟福做α粒子散射实验时发现绝大多数α粒子穿过金箔后基本上仍沿原来的方向前进,只有少数α粒子发生大角度偏转,C错误;
D.理想气体分子间既无斥力又无引力,D正确。
故选D。
3.(2023·全国·高三专题练习)如图所示,假设入射光子的动量为p0,光子与静止的电子发生弹性碰撞。碰后光子的动量大小为p1,传播方向与入射方向夹角为α:碰后电子的动量大小为p2,出射方向与光子入射方向夹角为β。已知光速为c,普朗克常量为h,下列说法正确的是( )
A.碰前入射光的波长为B.碰后电子的能量为
C.D.
【答案】C
【详解】A.根据德布罗意公式可知,碰前入射光的波长为
选项A错误;
B.设电子的质量为m,则碰后电子的能量为
选项B错误;
CD.沿光子入射方向的动量守恒,根据动量守恒定律可知
选项C正确,D错误。
故选C。
[考点三] 原子的核式结构 玻尔理论和能级跃迁
1.对氢原子的能级图的理解
1)氢原子的能级图(如图所示)
2)氢原子能级图的意义
2.两类能级跃迁
1)自发跃迁:高能级→低能级,释放能量,发出光子。
光子的频率ν=ΔEℎ=E高−E低ℎ 。
2)受激跃迁:低能级→高能级,吸收能量。
①光照(吸收光子):光子的能量必须恰好等于能级差,ℎν=ΔE 。
②碰撞、加热等:只要入射粒子能量大于或等于能级差即可,E外≥ ΔE 。
3.电离
1)电离态:n=∞ ,E=0 。
2)电离能:指原子从基态或某一激发态跃迁到电离态所需要吸收的最小能量。
例如:对于氢原子
①基态→电离态:E吸=0−−13.6 eV=13.6 eV ,即基态的电离能。
②n=2→ 电离态:E吸=0−E2=3.4 eV ,即n=2 激发态的电离能。
如吸收能量足够大,克服电离能后,电离出的自由电子还具有动能。
4.氢原子跃迁时电子动能、电势能与原子能量的变化规律
1)原子能量变化规律:En=Ekn+Epn=E1n2n=1,2,3,… ,随n 增大而增大,随n 的减小而减小,其中E1=−13.6 eV 。
2)电子动能变化规律
①从公式上判断。电子绕氢原子核运动时静电力提供向心力即ke2r2=mv2r ,所以Ek=ke22r ,随r 增大而减小。
②从库仑力做功上判断。当轨道半径增大时,库仑引力做负功,故电子动能减小;反之,当轨道半径减小时,库仑引力做正功,故电子动能增大。
3)原子的电势能的变化规律
①通过库仑力做功判断。当轨道半径增大时,库仑引力做负功,原子的电势能增大;反之,当轨道半径减小时,库仑引力做正功,原子的电势能减小。
②利用原子能量公式En=Ekn+Epn 判断。当轨道半径增大时,原子能量增大,电子动能减小,故原子的电势能增大;反之,当轨道半径减小时,原子能量减小,电子动能增大,故原子的电势能减小。
【典型例题】
1.(2023·江苏南京·校考模拟预测)有些金属原子受激后,从某激发态跃迁回基态时,会发出特定颜色的光。图甲所示为钠原子和锂原子分别从激发态跃迁回基态的能级差值,钠原子发出频率为的黄光,可见光谱如图乙所示。锂原子从激发态跃迁回基态发光颜色为( )
A.红色B.橙色C.绿色D.青色
【答案】A
【详解】由波尔理论结合普朗克的量子假说,即,根据图甲可得
,
代入数据可得
对照图乙可知,锂原子从激发态跃迁回基态发光颜色为红光。
故选A。
2.(2023·广东惠州·统考模拟预测)图中甲、乙、丙、丁四幅图涉及不同的原子物理知识,其中说法正确的是( )
A.图甲说明少量电子的运动表现为波动性,大量电子的运动表现为粒子性
B.图乙的粒子散射实验中,当显微镜放在D位置时,荧光屏上观察不到闪光
C.图丙中A、B、C分别表示不同能级间跃迁时释放出的光子,频率最低的是C光子
D.图丁中轧制钢板时需要动态监测钢板的厚度,探测器接收到的可能是射线
【答案】C
【详解】A.图甲说明大量光子的行为表现为波动性,个别光子的行为表现出粒子性,A错误;
B.图乙的 α 粒子散射实验中,当显微镜放在D位置时,荧光屏上能观察到闪光(次数较少),B错误;
C.图丙中A、B、C分别表示不同能级间跃迁时释放出的光子,频率最低的是从第四能级跃迁到第三能级释放出的光子,即C光子。C正确;
D.图丁中轧制钢板时需要动态监测钢板的厚度,探测器接收到的可能是 γ射线,D错误。
故选C。
3.(2023·全国·高三专题练习)图甲中给出了氢原子光谱中四种可见光谱线对应的波长,氢原子能级图如图乙所示。由普朗克常量可计算出这四种可见光的光子能量由大到小排列依次为、、和,则下列说法中正确的是( )
A.谱线对应光子的能量是最大的
B.光只能使处于能级的氢原子向高能级跃迁并且还达不到电离状态
C.光是由处于的激发态氢原子向低能级跃迁的过程中产生的
D.若四种光均能使某金属发生光电效应,则光获取的光电子的最大初动能较大
【答案】B
【详解】A.谱线的波长最长,频率最小,能量最小,A错误;
B.由图甲知,谱线的波长为,按照波长由短到长排序为第2,则对应光子的能量应为,根据
可知,能使能级的氢原子向能级跃迁,电离状态是指电子脱离原子核的状态,该能量无法使原子达到的状态,故无法实现电离,B正确;
C.谱线的波长最短,频率最大应为,能级以下没有相应的能级差等于该数值,C错误;
D.光电效应方程
入射光的波长越长,飞出的光电子的最大初动能越小,D错误。
故选B。
第2讲 天然放射现象 核反应 核能
[考点一] 原子核的衰变及半衰期
1.α 衰变和β 衰变的比较
2.三种射线的比较
3.衰变次数的计算方法
若ZAX→Z'A'Y+n24He+m−10e
则A=A'+4n ,Z=Z'+2n−m
联立以上两式即可求出m 和n 。
4.半衰期的理解
1)半衰期是大量原子核衰变时的统计规律,对个别或少量原子核,无半衰期可言。
2)根据半衰期的概念,可总结出公式N余=N原12t/τ ,m余=m原12t/τ 。式中N原 、m原 表示衰变前的放射性元素的原子数和质量,N余 、m余 表示衰变后尚未发生衰变的放射性元素的原子数和质量,t 表示衰变时间,τ 表示半衰期。
【典型例题】
1.(2023·全国·高三专题练习)U-Pb法是一种重要的同位素测年方法,铀的两种放射性核素和,经过一系列的α衰变和β衰变能分别生成和两种铅同位素,通过测定物体中两种铅同位素的原子数目之比,可得到物体的形成年代。下列说法正确的是( )
A.衰变生成的过程经历了8次α衰变
B.衰变生成的过程经历了6次β衰变
C.物体中两种铅同位素原子数目的比值与时间成正比
D.和衰变为铅的过程形成的质量数较大的原子核可能相同
【答案】B
【详解】AB.设衰变生成的过程经历了x次α衰变和y次β衰变,有
解得
同理可得,衰变生成的过程经历了8次α衰变和6次β衰变,故A错误,B正确;
C.根据可得生成物的原子数目与时间的关系
可知两种铅同位素原子数目的比值不与时间成正比,故C错误;
D.衰变过程生成的质量数较大的新核的质量数与发生α衰变次数的关系为
衰变过程生成的质量数较大的新核的质量数与发生α衰变次数的关系为
可知和衰变为铅的过程中形成的质量数较大的原子核不可能相同,故D错误。
故选B。
2.(2023·辽宁沈阳·辽宁实验中学校联考模拟预测)考古学家利用放射性元素的半衰期可以确定文物的年代。生命体中没有,生命体死亡后碳元素自发地衰变为,衰变方程为,其半衰期约为5730年,经检测该文物中数量约为数量的3倍,则下列说法正确的是( )
A.文物经历的时间约为11460年B.衰变方程说明原子核中有电子
C.环境温度越高,衰变的半衰期越短D.碳元素衰变过程中吸收能量
【答案】A
【详解】A.根据半衰期公式
根据题意可得
解得
年=11460年
A正确;
B.衰变的实质是碳原子核中的一个中子转化为一个质子和一个电子,B错误;
C.文物所在环境温度升高不影响的衰变速度,C错误;
D.碳元素自发地进行衰变,衰变过程放出能量,D错误。
故选A。
3.(2023·全国·高三专题练习)正在运行的国家重大科技基础设施EAT全超导托卡马克装置(东方超环)再次创造新的世界纪录,实现了1056秒的长脉冲高参数等离子体运行,这是目前世界上托卡马克装置实现的最长时间高温等离子体运行。EAST有着“人造太阳”之称,拥有类似太阳的核聚变反应机制。已知该装置内部发生的核反应方程式为H+H→X+n,下列说法正确的是( )
A.X为He,反应过程放出能量B.X为He,反应过程吸收能量
C.X为He,反应过程放出能量D.X为He,反应过程吸收能量
【答案】C
【详解】根据质量数守恒和电荷数守恒可知的质量数为,质子数为,即为,该核反应为轻核聚变反应,反应过程放出能量,故C正确,ABD错误。
故选C。
[考点二] 核反应方程与核能的计算
1.核反应的四种类型
2.核反应方程式的书写
1)熟记常见粒子的符号是正确书写核反应方程的基础。如质子11H 、中子01n 、α 粒子24He 、β 粒子−10e 、正电子10e 、氘核12H 、氚核13H 等。
2)掌握核反应方程遵循的规律是正确书写核反应方程或判断某个核反应方程是否正确的依据。由于核反应不可逆,所以书写核反应方程式时只能用“→”表示反应方向。
3)核反应过程中质量数守恒,电荷数守恒。
3.核能的计算方法
1)根据ΔE=Δmc2 计算,计算时Δm 的单位是“kg ”,c 的单位是“m/s ”,ΔE 的单位是“J ”。
2)根据ΔE=Δm×931.5 MeV 计算。因1原子质量单位1 u 相当于931.5 MeV ,所以计算时Δm 的单位是“u ”,ΔE 的单位是“MeV ”。
3)根据核子比结合能来计算核能
原子核的结合能=核子比结合能×核子数。核反应中反应前系统内所有原子核的总结合能与反应后生成的所有新核的总结合能之差,就是该核反应所释放(或吸收)的核能。
【典型例题】
1.(2023·全国·高三专题练习)海水中含有丰富的氘,总蕴藏量约有。已知两个氘核可结合成一个氦核并放出一个中子,中子、氘核和氦核的质量分别为。
(1)写出核聚变的方程并算出释放的核能;(已知相当于的能量)
(2)若每升海水中含氘量为,让其全部发生核聚变释放的能量和完全燃烧多少千克汽油放出的热量相当?(汽油的热值,,)
【答案】(1),3.26MeV;(2)
【详解】(1)核反应方程如下
核反应的质量亏损为
所以释放的能量为
(2)每升海水含有的氘对数为
所以释放的能量为
所以相当于汽油的质量为
[考点三] 磁场中的原子核衰变与动量守恒的综合问题
静止原子核在匀强磁场中自发衰变,如果产生的新核和放出的粒子的速度方向与磁场方向垂直,则它们的运动轨迹为两相切圆,α 衰变时两圆外切,β 衰变时两圆内切,根据动量守恒定律m1v1=m2v2 和r=mvqB 知,半径小的为新核,半径大的为α 粒子或β 粒子。
【典型例题】
1.(2023秋·江苏南通·高三统考期末)如图所示,一静止的原子核(钍)在P点发生衰变,放出一个粒子并产生新核X,它们在匀强磁场中的运动轨迹如图中a、b所示。已知钍核质量为,新核X质量为,粒子质量为,真空中的光速为c。则( )
A.b是新核X的轨迹
B.衰变方程为
C.衰变释放的核能为
D.该原子核衰变的时间等于钍234的半衰期
【答案】A
【详解】A.根据洛伦兹力提供向心力
可得
静止的原子核(钍)发生衰变过程动量守恒,因此新核X与衰变产生的粒子动量大小相等、方向相反,而新核X电荷量大,因此新核X的轨迹半径小,故b是新核X的轨迹,故A正确;
B.由A中分析可知,新核X与衰变产生的粒子速度方向相反,由图可知,新核X与衰变产生的粒子在磁场中偏转方向相同,根据左手定则可知,新核X与衰变产生的粒子带异种电荷,该衰变为β衰变,故B错误;
C.由质能方程可得衰变释放的核能为
故C错误;
D.半衰期是大量原子核有半数衰变用的时间,是大量原子核衰变的统计规律,对个别原子核没有意义,故D错误。
故选A。
2.(多选)(2023·全国·高三专题练习)静止的重金属原子核在磁感应强度为B的匀强磁场中发生衰变后,运动轨迹如图中的1、2所示,已知轨迹2对应粒子的动量为p,带电量为q,下列说法正确的是( )
A.新核X的运动轨迹对应大圆1B.发生的是α衰变
C.发生的是β衰变D.大、小圆对应的半径之差为
【答案】BD
【详解】A.静止的在发生衰变的过程中动量守恒,新核X与或的动量等大反向,且新核X的电量大于或的电量,根据洛伦兹力提供向心力有
可得
可见新核X的半径小于或的半径,所以新核X带正电对应小圆2,故A错误;
BC.由左手定则可知新核X沿逆时针方向运动,衰变瞬间其速度方向竖直向下,所以或衰变瞬间的速度方向竖直向上,且对应大圆1沿逆时针方向运动,由左手定则可知大圆1对应的粒子带正电,是,所以发生α衰变,故B正确,C错误;
D.轨迹2对应粒子即新核X的动量为p,带电量为q,则的动量为p,带电量为,所以大、小圆对应的半径之差为
故D正确。
故选BD。
对应规律
对规律的产生的解释
光电子的最大初动能随着入射光频率的增大而增大,与入射光强度无关
电子吸收光子能量后,一部分用于克服阻碍作用做功,剩余部分转化为光电子的初动能。只有直接从金属表面飞出的光电子才具有最大初动能,对于确定的金属,最大初动能是一定的,故光电子的最大初动能只随入射光的频率的增大而增大
光电效应具有瞬时性
光照射金属时,电子吸收一个光子的能量后,动能立即增大,不需要能量积累的过程
光较强时饱和电流大
对于同种频率的光,光较强时,单位时间内照射到金属表面的光子数较多,照射金属时产生的光电子较多,因而饱和电流较大
从数量上看
个别光子的作用效果往往表现为粒子性;大量光子的作用效果往往表现为波动性
从频率上看
频率越低,波动性越显著,越容易看到光的干涉和衍射现象;频率越高,粒子性越显著,越不容易看到光的干涉和衍射现象,但贯穿本领越强
从传播与作用上看
光在传播过程中往往表现出波动性;在与物质发生作用时往往表现出粒子性
波动性与粒子性的统一
由光子的能量ε=ℎν 、光子的动量表达式p=ℎλ 也可以看出,光的波动性和粒子性并不矛盾,表示粒子性的粒子能量和动量的计算式中都含有表示波的特征的物理量——频率ν 和波长λ
相关量
意义
能级图中的横线
表示氢原子可能的能量状态——定态
横线左端的数字“1,2,3,… ”
表示量子数
横线右端的数字“-13.6,-3.4,… ”
表示氢原子的能量
相邻横线间的距离
表示相邻的能量差,量子数越大相邻的能量差越小,距离越小
带箭头的竖线
表示原子由较高能级向较低能级跃迁,原子跃迁的条件为ℎν=Em−En
衰变类型
α 衰变
β 衰变
衰变方程
ZAX→Z−2A−4Y+24He
ZAX→Z+1AY+−10e
衰变实质
2个质子和2个中子结合成一个整体
中子转化为质子和电子
211H+201n→24He
01n→11H+−10e
衰变规律
电荷数守恒、质量数守恒
种类
α 射线
β 射线
γ 射线
组成
高速氦核流
高速电子流
光子流(高频电磁波)
带电荷量
2e
−e
0
质量
4mp ,mp=1.67×10−27kg
mp1 836
静止质量为零
速度
0.1c
0.99c
c
在电场、磁场中
偏转
与α 射线偏转方向相反
不偏转
贯穿本领
最弱,用纸能挡住
较强,能穿透几毫米的铝板
最强,能穿透几厘米的铅板
对空气的电离作用
很强
较弱
很弱
类型
可控性
核反应方程典例
衰变
α 衰变
自发
92238U→90234Th+24He
β 衰变
自发
90234Th→91234 Pa+−10e
人工转变
人工控制
714 N+24He→817O+11H (卢瑟福发现质子)
24He+49Be→612C+01n (查德威克发现中子)
1327Al+24He→1530P+01n
(约里奥·居里夫妇发现人工放射性同位素,同时发现正电子)
1530P→1430Si+10e
重核裂变
比较容易进行人工控制
92235U+01n→56144Ba+3689Kr+301n
92235U+01n→54136Xe+3890Sr+1001n
轻核聚变
很难控制
12H+13H→24He+01n
相关试卷
这是一份2024年新高考物理二轮热点题型归纳-物理学史及近代物理,文件包含2024年新高考物理二轮热点题型归纳-物理学史及近代物理学生版pdf、物理学史及近代物理解析版pdf等2份试卷配套教学资源,其中试卷共35页, 欢迎下载使用。
这是一份高考物理二轮复习讲练专题六近代物理 (含解析),共14页。
这是一份高考物理二轮复习《近代物理》(原卷版+解析版),共25页。

