


2024泰州中学高一下学期4月期中考试生物含答案
展开(考试时间:75分钟;总分:100分)
命题人:审题人:
注意事项:
1.本试卷共分两部分,第Ⅰ卷为选择题,第Ⅱ卷为非选择题。
2.所有试题的答案均填写在答题纸上,答案写在试卷上的无效。
第Ⅰ卷(选择题 共55分)
一、单项选择题:本部分包括20题,每题2分,共计40分。每题只有一个选项最符合题意。
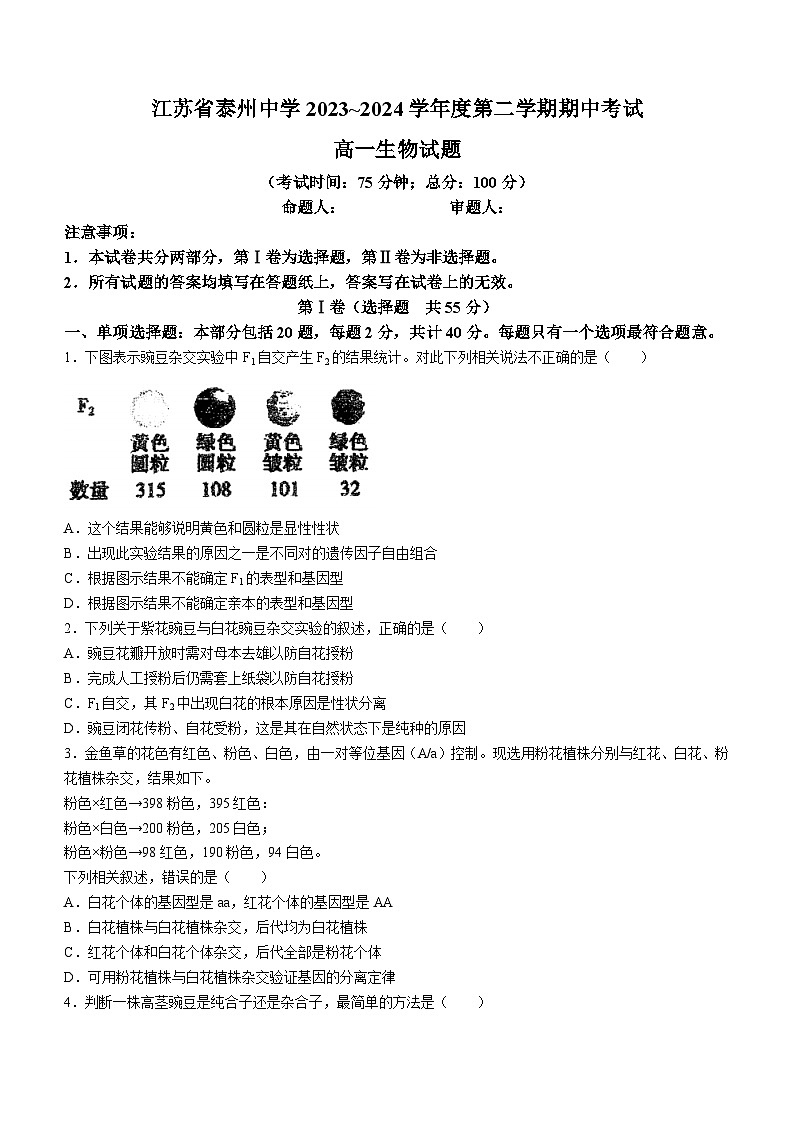
1.下图表示豌豆杂交实验中F1自交产生F2的结果统计。对此下列相关说法不正确的是( )
A.这个结果能够说明黄色和圆粒是显性性状
B.出现此实验结果的原因之一是不同对的遗传因子自由组合
C.根据图示结果不能确定F1的表型和基因型
D.根据图示结果不能确定亲本的表型和基因型
2.下列关于紫花豌豆与白花豌豆杂交实验的叙述,正确的是( )
A.豌豆花瓣开放时需对母本去雄以防自花授粉
B.完成人工授粉后仍需套上纸袋以防自花授粉
C.F1自交,其F2中出现白花的根本原因是性状分离
D.豌豆闭花传粉、自花受粉,这是其在自然状态下是纯种的原因
3.金鱼草的花色有红色、粉色、白色,由一对等位基因(A/a)控制。现选用粉花植株分别与红花、白花、粉花植株杂交,结果如下。
粉色×红色→398粉色,395红色:
粉色×白色→200粉色,205白色;
粉色×粉色→98红色,190粉色,94白色。
下列相关叙述,错误的是( )
A.白花个体的基因型是aa,红花个体的基因型是AA
B.白花植株与白花植株杂交,后代均为白花植株
C.红花个体和白花个体杂交,后代全部是粉花个体
D.可用粉花植株与白花植株杂交验证基因的分离定律
4.判断一株高茎豌豆是纯合子还是杂合子,最简单的方法是( )
A.自交B.测交C.杂交D.正反交
5.假说——演绎法是现代科学研究中常用的方法,利用该方法,孟德尔发现了两个遗传定律。下列关于孟德尔研究过程的分析正确的是( )
A.孟德尔发现的遗传定律可以解释所有有性生殖生物的遗传现象
B.提出问题建立在豌豆纯合亲本杂交和F1自交遗传实验的基础上
C.孟德尔所作假设的核心内容是“生物体能产生数量相等的雌、雄配子”
D.测交实验的后代中有30株高茎豌豆和34株矮茎豌豆属于演绎推理
6.下列关于伴性遗传和性别决定的叙述,错误的是( )
A.位于性染色体上的基因,在遗传上既遵循孟德尔的遗传规律,也表现出伴性遗传的特点
B.位于X染色体或Y染色体上的基因,其控制的性状一定与性别的形成相关
C.伴性遗传在生物界普遍存在,杨树、柳树中某些性状的遗传也可以是伴性遗传
D.常染色体显性遗传和伴X染色体显性遗传往往表现出连续遗传的特点
7.如图为某种动物的一个卵细胞染色体组成示意图,下列分析错误的是( )
A.该细胞中的染色体为非同源染色体
B.该种动物的体细胞中含有4对同源染色体
C.该动物的一个体细胞在有丝分裂中期含有8个DNA分子
D.该动物的一个原始生殖细胞进行减数分裂时,能形成4个四分体
8.下列关于基因和染色体的叙述,正确的是( )
A.在减数分裂的过程中,非等位基因均能自由组合
B.正常情况下,人体细胞内成对的同源染色体一条来自母方,另一条来自父方
C.减数分裂Ⅰ过程中,同源染色体分离后,非同源染色体进行自由组合
D.雌雄配子结合形成受精卵时,非同源染色体上的非等位基因自由组合
9.下图是某基因型为AaBbXdY的高等动物的精子形成过程示意图,其中①~⑥代表细胞,字母代表相关的基因或染色体,已知同源染色体正常分离。下列说法错误的是( )(本题中不考虑其他基因)
A.减数分裂过程中染色体数目减半发生在①形成②和③的过程中
B.正常情况下该动物可产生4种不同基因型的精子
C.若将图示①细胞中的A和a基因用荧光标记,则⑤和⑥中荧光点的个数不同
D.②细胞分裂后期含2条Y染色体
10.下列层次关系正确的是( )
A.染色体→DNA→基因→脱氧核苷酸B.染色体→DNA→脱氧核苷酸→基因
C.染色体→脱氧核苷酸→DNA→基因D.基因→染色体→脱氧核苷酸→DNA
11.在证明DNA是遗传物质的过程中,T2噬菌体侵染大肠杆菌的实验发挥了重要作用。下列相关叙述正确的是( )
A.在含有35S的培养基中培养T2噬菌体,可获得被35S标记的噬菌体
B.T2噬菌体增殖所需要的原料、酶和ATP等物质可均由肺炎链球菌提供
C.32P标记的T2噬菌体侵染大肠杆菌时,保温时间过短或过长都会导致上清液中放射性增强
D.T2噬菌体侵染大肠杆菌的实验证明了大肠杆菌的遗传物质是DNA
12.某科研小组在格里菲思实验的基础上增加了相关实验,实验过程如图所示。下列有关叙述正确的是( )
A.活菌甲在培养基上形成的菌落表面光滑
B.加热致死菌乙中的某种物质能使活菌甲转化成活菌乙
C.通过实验②,鼠2的血液中只能分离出活菌乙
D.鼠5死亡的原因是死菌甲中的某种物质能使死菌甲转化成活菌乙
13.已知玉米某两对基因的遗传遵循自由组合定律,现有子代的基因型及比例如下表所示,则双亲的基因型是( )
A.TTSS×TTSsB.TtSs×TtSsC.TtSs×TTSsD.TtSS×TtSs
14.蜜蜂蜂王和工蜂都是由受精卵发育而来的。幼虫食用蜂王浆会发育成蜂王,食用蜂蜜和花粉会发育成工蜂。研究发现工蜂细胞中有近600个基因被甲基化了,而蜂王细胞中没有,下列有关叙述错误的是( )
A.DNA甲基化引起的表型变化是不可以遗传的
B.蜂王浆可能通过抑制DNA甲基化的酶起作用
C.甲基化的基因的碱基序列保持不变
D.以上实例说明生物的性状也会受到环境影响
15.牛奶中含有丰富的酪蛋白,图示是牛乳腺上皮细胞内酪蛋白。合成过程下列叙述正确的是( )
A.①、②链都是③链的模板B.③链的合成需脱氧核苷酸
C.③、④链的合成需要耗能D.④链的合成不需要酶催化
16.如图所示为真核细胞中核基因遗传信息的传递和表达过程。下列相关叙述正确的是( )
A.①②过程中碱基配对情况相同B.②③过程发生的场所相同
C.①②过程所需要的酶相同D.③过程中核糖体的移动方向是由左向右
17.如图为某真核细胞中DNA复制过程模式图,下列分析正确的是( )
A.酶①和酶②均作用于氢键B.该过程的模板链是a、d链
C.该过程只能发生在细胞有丝分裂前的间期D.DNA复制的特点有半保留复制和边解旋边复制
18.核糖体由大、小两个亚基组成,其上有3个供tRNA结合的位点,其中A位点是新进入的tRNA结合位点,P位点是肽链延伸过程中的tRNA结合位点,E位点是空载的tRNA释放位点,如下图所示。下列叙述错误的是( )
A.翻译过程中,tRNA的移动顺序是A位点→P位点→E位点
B.核糖体与mRNA的结合部位通常会形成2个tRNA的结合位点
C.P位点结合的tRNA上的反密码子是5'-CUG-3'
D.反密码子与终止密码子的碱基互补配对使得肽链的延伸终止
19.下图中a、b、c表示某一条染色体的一个DNA分子上相邻的3个基因,m、n为不具有遗传效应的DNA片段。下列相关叙述不正确的是( )
A.基因a、b、c中若发生碱基的增添、缺失或替换,必然导致a、b、c基因分子碱基序列的改变
B.m、n片段中发生碱基的增添、缺失或替换,不属于基因突变
C.基因a、b、c均可能发生基因突变,体现了基因突变具有随机性
D.在生物个体发育的不同时期,基因a、b、c一定都能表达
20.着色性干皮症是一种常染色体隐性遗传病,起因于DNA损伤。深入研究后发现患者体内缺乏DNA修复酶,DNA损伤后不能修复而引起突变。这说明一些基因( )
A.是通过控制酶的合成来控制代谢过程,从而控制生物的性状
B.是通过控制蛋白质分子的结构,从而直接控制生物的性状
C.是通过控制酶的合成,从而直接控制生物的性状
D.可以直接控制生物的性状,发生改变后生物的性状随之改变
二、多项选择题:本部分包括5题,每题3分,共计15分。每题有不止一个选项符合题意。每题全选对者得3分,选对但不全的得1分,错选或不答的得0分。
21.人类的ABO血型是由复等位基因IA、IB和i控制的。在一般情况下,基因型ii表现为O型血,IAIA或IAi为A型血,IBIB或IBi为B型血,IAIB为AB型血。以下有关叙述正确的是( )
A.IA、IB和i基因的遗传遵循孟德尔的自由组合定律
B.子女之一为B型血时,双亲之一有可能是A型血
C.双亲之一为AB型血时,不能生出O型血的孩子
D.O型血和AB型血的夫妇生出A型血儿子的概率为1/4
22.下列有关生物学实验或探究实践的叙述错误的是( )
A.制作含6个碱基对的DNA结构模型时,需要准备磷酸和脱氧核糖的连接物11个
B.在“性状分离比的模拟”实验中,同一小桶中放置的两种小球数量必须相同
C.用洋葱根尖细胞进行实验,能观察到联会这一现象
D.在“建立减数分裂中染色体变化的模型”实验中,模拟联会过程时,让长度相同、颜色不同的两条染色体配对
23.下列有关精子和卵细胞形成的说法不正确的是( )
A.二者形成过程中都有四分体
B.精子和卵细胞形成过程中不同的地方是精子需变形,卵细胞不变形,其余完全相同
C.二者形成过程中都有染色体的均分,二者所含遗传物质均是正常体细胞的一半
D.形成100个受精卵,至少需要100个精原细胞和100个卵原细胞
24.下图为人体内部分基因决定性状的示意图,下列相关叙述错误的有( )
A.基因1、基因2不能存在于同一个细胞中
B.人成熟红细胞中①②过程明显提升
C.老年人头发变白的原因是不能进行③④⑤过程
D.该图表明基因可以通过控制蛋白质的合成来控制生物性状
25.亚硝基化合物可使基因中的某一个腺嘌呤(A)脱氨基后变成次黄嘌呤(I),I不能再与T配对,但能与C配对。下列叙述错误的是( )
A.基因中的A变成I后,遗传信息也随之改变
B.基因中碱基一旦替换就会改变相应蛋白质的功能
C.经过1次复制,突变位点的碱基对由A-T替换为G-C
D.利用亚硝基化合物可以对基因进行定向突变
三、非选择题:本部分包括5题,每题9分,除特别说明外,每空1分。共计45分。
26.(9分)已知豌豆种子子叶的黄色与绿色是一对等位基因Y、y控制的,用豌豆进行下列遗传实验,具体情况如下:
(1)豌豆适合作遗传学实验材料的优点有______(答出两点)。
(2)从实验______可判断这对相对性状中______是显性性状。实验二黄色子叶戊中能稳定遗传的占______。
(3)实验一子代中出现黄色子叶与绿色子叶的比例为1∶1,其主要原因是黄色子叶甲产生的配子种类及其比例为______。
(4)实验一中黄色子叶丙与实验二中黄色子叶戊杂交,所获得的子代黄色子叶个体中不能稳定遗传的占______。
(5)实验二F1中黄色子叶戊若进行测交,所获得的子代黄色子叶个体与绿色子叶个体之比为______。若进行自交,所获得的后代基因型及之比是______。(2分)
27.(9分)以下两对基因与鸡羽毛的颜色有关:芦花羽基因B对全色羽基因b为显性,位于Z染色体上,而W染色体上无相应的等位基因;常染色体上基因T的存在是B或b表现的前提,tt时为白色羽。各种羽色表型见下图。请回答下列问题:
(1)鸡的性别决定方式是______型,其中ZZ为______鸡,ZW为______鸡。
(2)杂交组合TtZbZb×ttZBW子代中出现了芦花羽雄鸡,其基因型为______,在子代中芦花羽雄鸡所占比值为______,用该芦花羽雄鸡与ttZBW杂交,预期子代中芦花羽雌鸡所占比值为______。
(3)一只芦花羽雄鸡与ttZbW杂交,子代表型及其比例为芦花羽:全色=1∶1,羽则该雄鸡基因型为______。
(4)雏鸡通常难以直接区分雌雄,芦花羽鸡的雏鸡具有明显的羽色特征(绒羽上有黄色头斑)。
如采用纯种亲本杂交,以期通过绒羽来区分雏鸡的雌雄,则亲本杂交组合有(写出基因型):______。(2分)
28.(9分)科学家利用大肠杆菌进行了DNA复制方式的实验探究,下图1为DNA复制示意图。请回答下列问题。
(1)DNA复制开始时,双链DNA分子通过______(写出两种)酶的作用,在复制起点位置形成复制叉。该过程以______为原料。
(2)研究表明,DNA分子中G+C的比例越高,加热解旋所需要温度就越高,原因是______。
(3)如图2表示“证明DNA半保留复制”实验中的几种可能离心结果。
①将15N标记的大肠杆菌转移到14NH4Cl培养液中增殖一代,如果DNA为全保留复制,则离心后试管中DNA的位置应如图2中试管______所示;如果DNA为半保留复制,则离心后试管中DNA的位置应如图2中试管______所示。
②将15N标记的大肠杆菌转移到14NH4Cl培养液中增殖三代,若DNA为半保留复制,则15N标记的DNA分子占______%。若大肠杆菌的1个双链DNA片段中有1000个碱基对,其中胸腺嘧啶350个,则该大肠杆菌增殖第三代时,需要消耗______(2分)个胞嘧啶脱氧核苷酸。
(4)若让T4噬菌体侵染¹5N标记的大肠杆菌,并最终在噬菌体DNA中检测到15N,推测其原因可能是______。
29.(9分)新冠病毒侵入人体细胞后,以RNA(+)为模板合成RNA聚合酶,该酶可以使病毒的核酸在宿主细胞内大量复制,相关过程如图1所示,图2是人体细胞中进行的某过程示意图,据图回答问题:
(1)新冠病毒侵入人体细胞后,最先进行的过程是______(填“复制”或“转录”或“翻译”),RNA(-)通过过程______(填“复制”或“转录”或“翻译”)合成新病毒的遗传物质。
(2)与转录过程相比,该图中特有的碱基互补配对方式是______。
(3)科学家研究得知新冠病毒侵入人体细胞的方式是胞吞。据此分析,能否利用噬菌体侵染细菌实验的原理和方法来探究新冠病毒的遗传物质是RNA还是蛋白质?______(填“能”或“不能”),其原因是:______。(2分)
(4)图2中①所示的氨基酸为______。(相关密码子:丝氨酸UCU;亮氨酸UUA、CUA;异亮氨酸AUC、AUU:精氨酸AGA。)结构②的移动方向是______(填“从左到右”或“从右到左”)。
(5)若合成某蛋白质的基因含有600个碱基对,则该蛋白质最多由______个氨基酸组成(不考虑终止密码子)。
30.(9分)图1是水稻(2n=24)的花粉母细胞减数分裂过程中几个特定时期的显微照片。图2是水稻减数分裂过程中物质相对值的变化示意图。据图回答问题。
(1)为了便于观察染色体,需要用______(染液名称)染色,一般情况下,观察减数分裂不宜选用植物雌蕊的原因______。
(2)图1中具有同源染色体的细胞有______(用编号表示)。
(3)图1中联会复合体(SC)是减数分裂过程中在一对同源染色体之间形成的一种梯状结构,则细胞①中含有______个SC。
(4)若图2纵坐标表示细胞中DNA含量的相对值,则处于cd段的细胞中______(选填“有”或“无”)同源染色体:若图2纵坐标表示染色体和核DNA的比值,则图1所示细胞①可能处于图2中______段。
(5)若水稻的基因型为AABb(两对基因位于两对同源染色体上),若图1中细胞④产生的一个子细胞的基因型是aB的原因______,则另外三个基因型是______(不考虑交叉互换)。(2分)
江苏省泰州中学2023~2024学年度第二学期期中考试
高一生物参考答案
一、单项选择题:本部分包括20题,每题2分,共计40分。每题只有一个选项最符合题意。
1.C 2.D 3.A 4.A 5.B 6.B 7.C 8.B 9.C 10.A 11.C 12.B 13.C 14.A 15.C 16.D 17.D 18.D 19.D 20.A
二、多项选择题:本部分包括5题,每题3分,共计15分。每题有不止一个选项符合题意。每题全选对者得3分,选对但不全的得1分,错选或不答的得0分。
21.BCD 22.AC 23.BCD 24.ABC 25.BCD
三、非选择题:本部分包括5题,每题9分,除特别说明外,每空1分。共计45分。
26.(9分)(1)严格自花传粉、闭花授粉植物,自然状态下一般为纯种:有稳定的易于区分的相对性状;豌豆花较大,易于做人工杂交实验;豌豆种子较多,统计分析更可靠等
(2)二黄色子叶1/3 (3)Y∶y=1∶1
(4)3/5 (5)2∶1 YY∶Yy∶yy=3∶2∶1
27.(9分)(1)ZW 雄 雌 (2)TtZBZb 1/4 1/8
(3)TTZBZb
(4)TTZbZb×TTZBW,TTZbZb×ttZBW,ttZbZb×TTZBW(2分,任写一个1分,写全2分)
28.(9分)(1)解旋酶、DNA聚合酶 脱氧核苷酸
(2)C和G间氢键较多,氢键数越多,DNA结构越稳定
(3)C B 25 2600(2分)
(4)大肠杆菌为噬菌体DNA复制提供原料
29.(9分)(1)翻译 复制
(2)U-A
(3)不能 因为新冠病毒侵入人体细胞时,病毒蛋白质和RNA(通过胞吞作用)一起进入人体细胞,无法确定放射性来源(2分)
(4)异亮氨酸 从右到左
(5)200
30.(9分)(1)醋酸洋红或龙胆紫 (减数分裂不连续),进行减数分裂的细胞数目少
(2)①②
(3)12
(4)无 cd
(5)A发生了基因突变 AB、Ab、Ab(2分)基因型
TTSS
TTss
TtSS
Ttss
TTSs
TtSs
比例
1
1
1
1
2
2
生物-江苏省泰州中学2023-2024学年高一下学期4月期中考试卷及答案: 这是一份生物-江苏省泰州中学2023-2024学年高一下学期4月期中考试卷及答案,共10页。
江苏省泰州中学2023-2024学年高一下学期4月期中考试生物试卷: 这是一份江苏省泰州中学2023-2024学年高一下学期4月期中考试生物试卷,共10页。
江苏省泰州中学2023-2024学年高一下学期4月期中考试生物试卷(Word版附答案): 这是一份江苏省泰州中学2023-2024学年高一下学期4月期中考试生物试卷(Word版附答案),共10页。试卷主要包含了下列层次关系正确的是等内容,欢迎下载使用。