





所属成套资源:【高考一轮】2024年高考生物一轮复习抢分特训(全国通用)
专题23 细胞工程-备战2024年高考生物一轮复习抢分特训(全国通用)
展开
这是一份专题23 细胞工程-备战2024年高考生物一轮复习抢分特训(全国通用),文件包含专题23细胞工程原卷版docx、专题23细胞工程解析版docx等2份试卷配套教学资源,其中试卷共43页, 欢迎下载使用。
考点1 植物细胞工程的基本技术
1.细胞经分裂和分化后,仍然具有产生完整生物体或分化成其他各种细胞的潜能,即细胞具有全能性。但是,在生物的生长发育过程中,并不是所有的细胞都表现出全能性,比如,芽原基的细胞只能发育为芽,叶原基的细胞只能发育为叶。这是因为在特定的时间和空间条件下,细胞中的基因会选择性地表达。
2.植物组织培养是指将离体的植物器官、组织或细胞等,培养在人工配制的培养基上,给予适宜的培养条件,诱导其形成完整植株的技术。
3.植物细胞一般具有全能性。在一定的激素和营养等条件的诱导下,已经分化的细胞可以经过脱分化,即失去其特有的结构和功能,转变成未分化细胞,进而形成不定形的薄壁组织团块,这称为愈伤组织。愈伤组织能重新分化成芽、根等器官,该过程称为再分化。植物激素中生长素和细胞分裂素是启动细胞分裂 、脱分化和再分化的关键激素,它们的浓度、比例等都会影响植物细胞的发育方向。
4.诱导愈伤组织期间一般不需要光照,在后续的培养过程中,每日需要给予适当时间和强度的光照。
5.在进行体细胞杂交之前,必须先利用纤维素酶和果胶酶去除细胞壁,获得原生质体。
6.人工诱导原生质体融合的方法基本可以分为两大类——物理法和化学法。物理法包括电融合法、离心法等;化学法包括聚乙二醇(PEG)融合法、高Ca2+—高pH融合法等,融合后得到的杂种细胞再经过诱导可形成愈伤组织,并可进一步发育成完整的杂种植株
7.植物体细胞杂交技术在打破生殖隔离,实现远缘杂交育种,培育植物新品种等方面展示出独特的优势。
考点2 植物细胞工程的应用
1.用于快速繁殖优良品种的植物组织培养技术,被人们形象地称为植物的快速繁殖技术,也叫作微型繁殖技术。它不仅可以高效、快速地实现种苗的大量繁殖,还可以保持优良品种的遗传特性。
2.单倍体育种可以先通过花药(或花粉)培养获得单倍体植株,然后经过诱导染色体加倍,当年就能培育出遗传性状相对稳定的纯合二倍体植株,这极大地缩短了育种的年限,节约了大量的人力和物力。
3.植物细胞培养是指在离体条件下对单个植物细胞或细胞团进行培养使其增殖的技术。
考点3 动物细胞培养
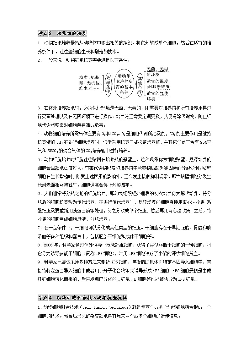
1.动物细胞培养是指从动物体中取出相关的组织,将它分散成单个细胞,然后在适宜的培养条件下,让这些细胞生长和增殖的技术。
2.一般来说,动物细胞培养需要满足以下条件。
3.在体外培养细胞时,必须保证环境是无菌、无毒的,即需要对培养液和所有培养用具进行灭菌处理以及在无菌环境下进行操作。培养液还需要定期更换,以便清除代谢物,防止细胞代谢物积累对细胞自身造成危害。
4.动物细胞培养所需气体主要有O2和CO2。O2是细胞代谢所必需的,CO2的主要作用是维持培养液的pH。在进行细胞培养时,通常采用培养皿或松盖培养瓶,并将它们置于含有95%空气和5%CO2的混合气体的CO2培养箱中进行培养。
5.动物细胞培养时细胞往往贴附在培养瓶的瓶壁上,这种现象称为细胞贴壁。悬浮培养的细胞会因细胞密度过大、有害代谢物积累和培养液中营养物质缺乏等因素而分裂受阻。贴壁细胞在生长增殖时,除受上述因素的影响外,还会发生接触抑制现象,即当贴壁细胞分裂生长到表面相互接触时,细胞通常会停止分裂增殖。
6.人们通常将分瓶之前的细胞培养,即动物组织经处理后的初次培养称为原代培养,将分瓶后的细胞培养称为传代培养。在进行传代培养时,悬浮培养的细胞直接用离心法收集;贴壁细胞需要重新用胰蛋白酶等处理,使之分散成单个细胞,然后再用离心法收集。之后,将收集的细胞制成细胞悬液,分瓶培养。
7.在一定条件下,干细胞可以分化成其他类型的细胞。干细胞存在于早期胚胎、骨髓和脐带血等多种组织和器官中,包括胚胎干细胞和成体干细胞等。
8.2006年,科学家通过体外诱导小鼠成纤维细胞,获得了类似胚胎干细胞的一种细胞,将它称为诱导多能干细胞(简称iPS细胞),并用iPS细胞治疗了小鼠的镰状细胞贫血。
9.科学家已尝试采用多种方法来制备iPS细胞,包括借助载体将特定基因导入细胞中,直接将特定蛋白导入细胞中或者用小分子化合物等来诱导形成iPS细胞。iPS细胞最初是由成纤维细胞转化而来的,后来发现已分化的T细胞、B细胞等也能被诱导为iPS细胞。
考点4 动物细胞融合技术与单抗隆抗体
1.动物细胞融合技术(cell fusin technique)就是使两个或多个动物细胞结合形成一个细胞的技术。融合后形成的杂交细胞具有原来两个或多个细胞的遗传信息。
2.动物细胞融合与植物原生质体融合的基本原理相同。诱导动物细胞融合的常用方法有PEG融合法、电融合法和灭活病毒诱导法等。
3.细胞融合技术突破了有性杂交的局限,使远缘杂交成为可能。
4.制备单克隆抗体需要的技术手段:动物细胞融合和动物细胞培养。制备单克隆抗体的原理:细胞膜的流动性和细胞增殖。
5.第一次筛选的目的是筛选出杂交瘤细胞,方法是用特定的选择性培养基培养。经过筛选后未融合的细胞或者融合后具有同种核型的细胞都会死亡,只有融合的杂交瘤细胞才能生长。
6.第二次筛选的目的是筛选出能产生所需抗体的杂交瘤细胞,方法是专一抗体检验。
7.抗体——药物偶联物(ADC)通过将细胞毒素与能特异性识别肿瘤抗原的单克隆抗体结合,实现了对肿瘤细胞的选择性杀伤。
考点5 动物体细胞核移植技术和克隆动物
1.动物细胞核移植技术是将动物一个细胞的细胞核移入去核的卵母细胞中,并使这个重新组合的细胞发育成新胚胎,继而发育成动物个体的技术。
2.减数分裂Ⅱ中期(MⅡ期)卵母细胞中的“核”其实是纺锤体—染色体复合物。文中所说的“去核”是去除该复合物。
3.哺乳动物核移植可以分为胚胎细胞核移植和体细胞核移植。由于动物胚胎细胞分化程度低,表现全能性相对容易,而动物体细胞分化程度高,表现全能性十分困难,因此动物体细胞核移植的难度明显高于胚胎细胞核移植。
考点6 胚胎工程的理论基础
1.胚胎工程是指对生殖细胞、受精卵或早期胚胎细胞进行多种显微操作和处理,然后将获得的胚胎移植到雌性动物体内生产后代,以满足人类的各种需求。胚胎工程技术包括体外受精、胚胎移植和胚胎分割等。
2.在自然条件下,哺乳动物的受精在输卵管内完成。
3.在精子触及卵细胞膜的瞬间,卵细胞膜外的透明带会迅速发生生理反应,阻止后来的精子进入透明带。然后,精子入卵。精子入卵后,卵细胞膜也会立即发生生理反应,拒绝其他精子再进入卵内。
4.精子入卵后,尾部脱离,原有的核膜破裂并形成一个新的核膜,最后形成一个比原来精子的核还大的核,叫作雄原核。与此同时,精子入卵后被激活的卵子完成减数分裂Ⅱ,排出第二极体后,形成雌原核。
5.多数哺乳动物的第一极体不进行减数分裂Ⅱ,因而不会形成两个第二极体。在实际胚胎工程操作中,常以观察到两个极体或者雌、雄原核作为受精的标志。
6.聚集在胚胎一端的细胞形成内细胞团,将来发育成胎儿的各种组织;而沿透明带内壁扩展和排列的细胞,称为滋养层细胞,它们将来发育成胎膜和胎盘。
真 题 回 顾
1.(2023·江苏·统考高考真题)我国科学家利用猴胚胎干细胞首次创造了人工“猴胚胎”,研究流程如图所示。下列相关叙述正确的有( )
A.猴的成纤维细胞和胚胎干细胞功能不同,但具有相同的基因组
B.囊胚细胞②③都由细胞①分裂分化形成,但表达的基因都不同
C.移植前细胞和囊胚的培养都要放在充满CO₂的培养箱中进行
D.移植后胚胎的发育受母体激素影响,也影响母体激素分泌
2.(2023·江苏·统考高考真题)研究者通过体细胞杂交技术,探索利用条斑紫菜和拟线紫菜培育杂种紫菜。下列相关叙述正确的是( )
A.从食用紫菜的动物消化道内提取蛋白酶,用于去除细胞壁
B.原生质体需在低渗溶液中长期保存,以防止过度失水而死亡
C.检测原生质体活力时可用苯酚品红或甲紫溶液处理,活的原生质体被染色
D.聚乙二醇促进原生质体融合后,以叶绿体颜色等差异为标志可识别杂种细胞
3.(2023·北京·统考高考真题)甲状旁腺激素(PTH)水平是人类多种疾病的重要诊断指标。研究者制备单克隆抗体用于快速检测PTH,有关制备过程的叙述不正确的是( )
A.需要使用动物细胞培养技术
B.需要制备用PTH免疫的小鼠
C.利用抗原-抗体结合的原理筛选杂交瘤细胞
D.筛选能分泌多种抗体的单个杂交瘤细胞
4.(2023·海南·高考真题)某团队通过多代细胞培养,将小鼠胚胎干细胞的Y染色体去除,获得XO胚胎干细胞,再经过一系列处理,使之转变为有功能的卵母细胞。下列有关叙述错误的是( )
A.营养供应充足时,传代培养的胚胎干细胞不会发生接触抑制
B.获得XO胚胎干细胞的过程发生了染色体数目变异
C.XO胚胎干细胞转变为有功能的卵母细胞的过程发生了细胞分化
D.若某濒危哺乳动物仅存雄性个体,可用该法获得有功能的卵母细胞用于繁育
5.(2023·天津·统考高考真题)根据下图,正确的是( )
A.子代动物遗传性状和受体动物完全一致
B.过程1需要MII期去核卵母细胞
C.过程2可以大幅改良动物性状
D.过程2为过程3提供了量产方式,过程3为过程1、2提供了改良性状的方式
6.(2023·山东·高考真题)利用植物细胞培养技术在离体条件下对单个细胞或细胞团进行培养使其增殖,可获得植物细胞的某些次生代谢物。下列说法正确的是( )
A.利用该技术可获得某些无法通过化学合成途径得到的产物
B.植物细胞体积小,故不能通过该技术进行其产物的工厂化生产
C.次生代谢物是植物所必需的,但含量少,应选择产量高的细胞进行培养
D.该技术主要利用促进细胞生长的培养条件提高单个细胞中次生代谢物的含量
7.(2023·湖北·统考高考真题)栽培稻甲产量高、品质好,但每年只能收获一次。野生稻乙种植一次可连续收获多年,但产量低。中国科学家利用栽培稻甲和野生稻乙杂交,培育出兼具两者优点的品系丙,为全球作物育种提供了中国智慧。下列叙述错误的是( )
A.该成果体现了生物多样性的间接价值
B.利用体细胞杂交技术也可培育出品系丙
C.该育种技术为全球农业发展提供了新思路
D.品系丙的成功培育提示我们要注重野生种质资源的保护
8.(2023·广东·统考高考真题)人参皂苷是人参的主要活性成分。科研人员分别诱导人参根与胡萝卜根产生愈伤组织并进行细胞融合,以提高人参皂苷的产率。下列叙述错误的是( )
A.细胞融合前应去除细胞壁
B.高Ca2+—高pH溶液可促进细胞融合
C.融合的细胞即为杂交细胞
D.杂交细胞可能具有生长快速的优势
9.(2023·广东·统考高考真题)科学家采用体外受精技术获得紫羚羊胚胎,并将其移植到长角羚羊体内,使后者成功妊娠并产仔,该工作有助于恢复濒危紫羚羊的种群数量。此过程不涉及的操作是( )
A.超数排卵B.精子获能处理
C.细胞核移植D.胚胎培养
10.(2023·浙江·统考高考真题)在家畜优良品种培育过程中常涉及胚胎工程的相关技术。下列叙述错误的是( )
A.经获能处理的精子才能用于体外受精B.受精卵经体外培养可获得早期胚胎
C.胚胎分割技术提高了移植胚胎的成活率D.胚胎移植前需对受体进行选择和处理
11.(2023·湖南·统考高考真题)某些植物根际促生菌具有生物固氮、分解淀粉和抑制病原菌等作用。回答下列问题:
(1)若从植物根际土壤中筛选分解淀粉的固氮细菌,培养基的主要营养物质包括水和 。
(2)现从植物根际土壤中筛选出一株解淀粉芽孢杆菌H,其产生的抗菌肽抑菌效果见表。据表推测该抗菌肽对 的抑制效果较好,若要确定其有抑菌效果的最低浓度,需在 μg·mL-1浓度区间进一步实验。
注:“+”表示长菌,“-”表示未长菌。
(3)研究人员利用解淀粉芽孢杆菌H的淀粉酶编码基因M构建高效表达质粒载体,转入大肠杆菌成功构建基因工程菌A。在利用A菌株发酵生产淀粉酶M过程中,传代多次后,生产条件未变,但某子代菌株不再产生淀粉酶M。分析可能的原因是 (答出两点即可)。
(4)研究人员通过肺上皮干细胞诱导生成肺类器官,可自组装或与成熟细胞组装成肺类装配体,如图所示。肺类装配体培养需要满足适宜的营养、温度、渗透压、pH以及 (答出两点)等基本条件。肺类装配体形成过程中是否运用了动物细胞融合技术 (填“是”或“否”)。
(5)耐甲氧西林金黄色葡萄球菌(MRSA)是一种耐药菌,严重危害人类健康。科研人员拟用MRSA感染肺类装配体建立感染模型,来探究解淀粉芽孢杆菌H抗菌肽是否对MRSA引起的肺炎有治疗潜力。以下实验材料中必备的是 。
①金黄色葡萄球菌感染的肺类装配体 ②MRSA感染的肺类装配体 ③解淀粉芽孢杆菌H抗菌肽 ④生理盐水 ⑤青霉素(抗金黄色葡萄球菌的药物) ⑥万古霉素(抗MRSA的药物)
新 题 尝 鲜
1.(2023春·广东潮州·高二潮州市松昌中学校考期中)束顶病毒能够引起香蕉的严重病害,科研人员用感病植株的茎尖作为外植体进行培养获得脱毒苗,实验结果如下图所示。下列有关叙述正确的是( )
A.感病植株的茎尖需经灭菌处理后才能用于脱毒苗的培育
B.可使用光学显微镜观察病毒颗粒来检测茎尖脱毒率
C.超低温保存感病植株茎尖可提高其脱毒率,降低成活率
D.茎尖脱分化形成的愈伤组织是一团呈正方形的薄壁细胞
2.(2023春·辽宁大连·高二校联考期中)青蒿素是从植物黄花蒿的叶片中所提取的一种代谢产物,而茎及其他部位中的青蒿素含量极其微小。下列关于利用植物组织培养生产青蒿素的叙述,错误的是( )
A.在黄花蒿组织培养过程中的一定阶段必须给予光照
B.可以对愈伤组织进行培养使其增殖,以便从中直接获得青蒿素
C.在植物组织培养过程中,由于细胞一直处于不断增殖的状态,因此容易突变
D.生长素对脱分化和再分化过程具有调节作用,但不能直接提高青蒿素的产量
3.(2023秋·浙江·高三校联考开学考试)下图是白菜与甘蓝体细胞杂交技术的流程,下列分析错误的是( )
A.该过程发生了染色体变异
B.过程①②均应置于较高渗透压溶液中
C.经过程②③获得的均为杂种细胞
D.过程④⑤通常需要适宜的植物生长调节剂的配比
4.(2023春·河南濮阳·高二濮阳一高校考阶段练习)有关植物细胞工程应用的叙述,正确的是( )
A.利用快速繁殖技术获得的试管苗,能保持亲本的优良遗传性状
B.利用植物组织培养技术生产脱毒苗,获得具有抗病毒的新品种
C.细胞产物的工厂化生产可以得到紫杉醇等植物的初生代谢物
D.通过花药离体培养技术得到单倍体植株的过程即单倍体育种
5.(2023秋·甘肃武威·高三校联考开学考试)2022年3月3日发表在《Nature》期刊上的一篇论文称:芬兰赫尔辛基大学的一个研究团队首次利用干细胞分化出功能完全的胰岛B细胞。下列相关叙述错误的是( )
A.干细胞能分化出功能完全的胰岛B细胞是基因选择性表达的结果
B.将贴壁生长的干细胞分瓶培养时,需用胃蛋白酶处理制成细胞悬液
C.培养干细胞时需定期更换培养液,以避免细胞代谢物积累对细胞自身造成危害
D.将干细胞置于含5%CO2的恒温培养箱中培养的主要目的是满足细胞对pH的需求
6.(2023春·辽宁大连·高二校联考期中)小鼠的某种上皮细胞与某种淋巴细胞体外培养时,细胞周期基本相同,但上皮细胞在培养时,呈现扁平不规则多角形,且黏附在培养瓶内壁上;而淋巴细胞则常常悬浮在培养液中。下列叙述错误的是( )
A.培养上皮细胞比淋巴细胞更容易观察及判断细胞是否具有接触抑制
B.当贴壁细胞分裂生长到表面相互接触时,细胞通常会停止分裂增殖
C.恒温培养箱中的CO2浓度维持在5%左右,主要作用是维持培养液的pH值
D.上皮细胞和淋巴细胞传代培养时,都可直接用离心法收集,然后分瓶培养
7.(2022秋·山东济南·高三校考开学考试)如图所示,将由2种不同的抗原分别制备的单克隆抗体分子,在体外解偶联后重新偶联可制备双特异性抗体,简称双抗。下列说法错误的是( )
A.双抗可同时与2种抗原结合
B.利用双抗与靶细胞结合,并使靶细胞直接裂解死亡
C.筛选双抗时需使用制备单克隆抗体时所使用的2种抗原
D.同时注射2种抗原在体内不能得到产双抗的浆细胞
8.(2023秋·江西·高三南宁市武鸣区武鸣高级中学校联考阶段练习)在医药领域,单克隆抗体药物占有非常重要的地位。2015年,全球销售额排名前十的药物中,单克隆抗体药物就有5种。下图是“早早孕诊断试剂盒”抗绒毛膜促性腺激素(HCG)单克隆抗体制备流程示意图,下列说法正确的是( )
A.给小鼠注射HCG的目的是让小鼠产生HCG抗体及相应的记忆细胞
B.图中乙选择培养到的丙都能迅速大量增殖,并产生HCG抗体
C.丁经体外细胞培养后可从细胞培养液中分离到HCG单克隆抗体
D.图示过程应用的原理包括动物细胞膜的流动性和动物细胞核的全能性
9.(2022春·云南保山·高二统考期末)2017年,中国科学家成功突破了克隆灵长类动物的世界难题,首先利用体细胞核移植技术培育出两只克隆猴“中中”和“华华”,下图是培育克隆猴的流程图。下列有关该过程的叙述,错误的是( )
(注:Kdm4d:一种组蛋白去甲基化酶;TSA:组蛋白脱乙酰酶抑制剂)
A.将胎猴的体细胞注入去核的卵母细胞前,用灭活的仙台病毒处理的目的是诱导细胞融合
B.在核移植前去掉卵母细胞的核,目的是保证核遗传物质来自胎猴的体细胞
C.研究人员将Kdm4d的mRNA注入重组胚,同时用TSA处理,两种物质通过改变组蛋白的表观遗传修饰来调控基因表达水平
D.克隆猴与核供体所具有的微小差异来自基因突变或染色体变异
10.(2023春·河南濮阳·高二濮阳一高校考阶段练习)中科院动物所和福州大熊猫研究中心合作,通过将大熊猫的细胞核植入去核后的兔子卵母细胞中,在世界上最早克隆出一批大熊猫早期胚胎,这表明我国的大熊猫人工繁殖研究再次走在世界前列。下列叙述错误的是( )
A.卵母细胞去核唯一的方法是显微操作法去核
B.兔子卵母细胞质中有使大熊猫细胞核表达全能性的物质
C.重构胚需要用物理或化学方法激活,使之完成细胞分裂和发育进程
D.在大熊猫早期胚胎卵裂期,细胞的数量不断增加,但胚胎的总体积并不增加
11.(2023春·天津红桥·高二统考期末)狼爪瓦松是一种具有观赏价值的野生花卉,其产生的黄酮类化合物可入药。狼爪瓦松野生资源有限,难以满足市场化需求。因此,目前一般通过植物细胞工程进行培养,具体过程如图所示,其中的数字序号代表处理或生理过程。请回答下列相关问题:
(1)进行①过程前要对狼爪瓦松植株甲幼嫩的叶进行消毒处理,所用的试剂为体积分数为70%的 和质量分数为5%左右的次氯酸钠溶液。图中②过程称为 ,通过②③培养获得植株乙所利用技术的细胞学原理是 ,②③过程需要使用的植物激素为 ,它们的浓度、比例等都会影响植物细胞的发育方向。
(2)培养中的愈伤组织细胞一直处于不断 的状态,可用于④诱导产生突变体。
(3)⑤过程需要用 酶进行处理,形成植株丁的过程中,PEG的作用是 。
(4)黄酮类化合物是狼爪瓦松的次生代谢物,⑥为对该产物进行工厂化生产,某同学认为细胞产物的工厂化生产主要目的是提高单个细胞中黄酮类化合物的含量,你同意该同学的观点吗 ,请说明相应的理由: 。
12.(2023春·山东济宁·高二统考期末)双特异性抗体(BsAb)是指一个抗体分子可以与两个不同抗原或同一抗原的两个不同抗原表位相结合,双特异性抗体在自然状态下并不存在,可以通过重组DNA或细胞融合技术人工制备实现。长春花所含的长春碱具有良好的抗肿瘤作用。图1是科研人员通过免疫的B淋巴细胞和杂交瘤细胞杂交技术生产双特异性抗体的部分过程。图2是某双特异性抗体作用图示。回答下列问题。
(1)图1中①步骤注射癌胚抗原的目的是 。过程③所用的HAT培养基从用途上看属于选择培养基,在该培养基上, 细胞不能生长,能生长的细胞具有的特点是 。
(2)过程④中将杂交瘤细胞进行多倍稀释,接种在多孔的细胞培养板上,使每孔细胞不超过1个,通过培养让其增殖,然后利用 原理检测各孔上清液中细胞分泌的抗体,筛选出能分泌所需抗体的杂交瘤细胞。与传统血清抗体相比,单克隆抗体的优点有 。
(3)图1方框内至少需要经过 次筛选,才能获取单克隆杂交—杂交瘤细胞。体外培养到一定时期的单克隆杂交—杂交瘤细胞因为 (答出2点)和培养液中营养物质缺乏等因素而分裂受阻,需进行传代培养。
(4)与直接使用长春碱相比,将长春碱与双特异性单克隆抗体结合后给药,对人体的副作用更小,原因是 。
过 关 检 测
一、选择题
1.(2023春·湖南衡阳·高三衡阳市八中校考开学考试)某杂种植株的获取过程如图所示,下列有关分析正确的是( )
A.叶片经消毒后需用流水多次冲洗,以避免消毒剂长时间作用而产生毒害作用
B.图示①过程采用酶解法获取原生质体时,可用聚乙二醇调节渗透压
C.图示②过程通过抽真空处理使酶溶液渗入细胞间隙,提高酶解效率
D.经④过程获得的杂种细胞经鉴定和筛选后进行植物组培,获得的幼苗即可用于生产实践
2.(2023·全国·高三专题练习)紫罗兰(2n=14)花色丰富、抗虫性强、种子富含亚麻酸。为了让油菜(2n=38)具有紫罗兰的诸多优良性状,科研人员进行了下图所示实验。下列有关叙述错误的是( )
A.制备原生质体时,可使植物细胞处于微弱的质壁分离状态后再用酶解法处理
B.原生质体融合依赖膜的流动性,融合的原生质体形成细胞壁后再进行有丝分裂
C.紫罗兰和油菜杂交也能获得满足需要的异源四倍体植株
D.融合原生质体后,可以利用选择培养基从混合细胞群体中筛选出所需杂种植株
3.(2023·全国·高三专题练习)下列有关植物组织培养的叙述,正确的是( )
A.愈伤组织是一团有特定结构和功能的薄壁细胞
B.脱分化过程不需要植物激素,植物激素只在再分化过程中发挥作用
C.由于植物细胞都具有全能性,所以菊花的组织培养实验中选材不会影响实验的结果
D.生长素和细胞分裂素的使用顺序和用量比例会影响植物组织培养的结果
4.(2023秋·河南洛阳·高三孟津县第一高级中学校考开学考试)关于植物组织培养,下列叙述正确的是( )
A.外植体被污染的原因可能是外植体自身带菌、接种及培养过程感染
B.植物组织培养过程中外植体需用纤维素酶和果胶酶处理去除细胞壁
C.诱导形成愈伤组织期间应给予光照,并定期观察和记录其生长情况
D.外植体细胞处于未分化状态,对其进行诱变处理可获得较多突变体
5.(2023秋·广东·高三校联考阶段练习)肿瘤细胞表面的PD-L1蛋白能够与T细胞上的PD-1蛋白结合,使肿瘤细胞逃避免疫系统的杀伤。目前,运用抗PD-1或抗PD-L1的单克隆抗体将PD-1/PD-L1信号通路阻断成为一种新的治疗手段,下列有关抗PD-L1单克隆抗体的制备叙述正确的是 ( )
A.需将小鼠的T细胞与人的肿瘤细胞融合
B.可选择灭活的病毒或PEG诱导细胞融合
C.杂交细胞均具有产生抗体和大量增殖的特点
D.制备的单克隆抗体可以直接用于临床治疗
6.(2023春·广东揭阳·高三校联考阶段练习)肿瘤是机体细胞异常增生形成的一类疾病,最突出的特点是在身体局部形成肿块。肿瘤细胞培养是研究抗癌药检测的重要手段,研究人员从寄主在夹竹桃的红花桑寄生叶中提取一种物质——Nispex,在两组相同的培养瓶中装入等量的癌细胞悬浮液,实验组和对照组做相关处理后,一段时间后观察肿瘤细胞的生长速度和细胞凋亡率。下列分析错误的是( )
A.肿瘤细胞培养的原理是细胞增殖
B.肿瘤细胞培养过程中需加入抗生素以防止杂菌污染
C.实验组和对照组需分别加入一定量的 Nispex和等量蒸馏水
D.若实验组比对照组凋亡率高,则 Nispex具有抗肿瘤的作用
7.(2023·河北沧州·统考二模)常见的新冠病毒抗原有刺突蛋白、膜蛋白、包膜蛋白和核衣壳蛋白,一种抗原只能与相应的抗体发生特异性结合。只针对一种抗原起作用的B细胞群(或杂交瘤细胞群)就是一个纯系,其所分泌的抗体叫单克隆抗体(单抗);由新冠病毒的多种抗原刺激机体后,形成的多种浆细胞系产生的不同抗体,称为多克隆抗体(多抗)。关于两类抗体的描述,错误的是( )
A.单抗能准确识别抗原的细微差别,具有特异性强、灵敏度高的特点
B.向动物体注射病毒获得多抗,具有制备时间短、首次制备成本低的特点
C.若新冠病毒发生突变,之前制备的单抗可能失效,而多抗仍有效
D.向动物体内注射的灭活病毒纯度不高时,对单抗的纯度影响较大
8.(2023秋·湖南·高三统考开学考试)试管婴儿是指采用人工方法让卵细胞和精子在体外受精,并进行早期胚胎发育,然后移植到母体子宫内发育而诞生的婴儿。第三代试管婴儿技术包含胚胎植入前遗传学诊断,有利于筛选健康胚胎进行移植。下列关于试管婴儿技术的表述正确的是( )
A.采集的精子可直接与成熟的卵细胞完成体外受精
B.受精卵早期分裂时,细胞需先适度生长再分裂
C.早期胚胎需要发育至原肠胚时才能进行移植
D.囊胚期滋养层细胞已经发生分化,但仍可用于胚胎的遗传学诊断
9.(2023春·重庆·高三重庆巴蜀中学校考阶段练习)针对高等哺乳动物,常见的辅助生殖技术有两种:一种叫做人工授精,即通过人工的方法,把精子送到雌性的生殖道,以增加怀孕概率;第二种技术就是所谓的试管动物,主要涉及体外受精、胚胎体外培养和胚胎移植等技术。下列对两种技术的有关叙述,正确的是( )
A.都需要对精子进行获能处理
B.都需要考虑受体的生殖周期
C.都必须在8细胞胚以前进入子宫
D.都能发挥优良公畜母畜繁殖潜力
二、非选择题
10.(2023春·重庆·高三重庆市育才中学校考期中)在肿瘤患者的治疗中,被动免疫治疗是指被动地将具有抗肿瘤活性的免疫制剂或细胞回输给肿瘤患者机体进行治疗,该治疗方案适用于肿瘤晚期患者,主要分为单克隆抗体治疗和过继性细胞治疗两类,其中过继性细胞治疗相关过程如图所示。回答下列问题:
(1)在单克隆抗体治疗中,为了获取能产生抗肿瘤细胞的单克隆抗体的杂交瘤细胞,需要进行筛选。筛选所用的培养基属于 (按功能)。筛选出来的杂交瘤细胞进行 和 才可以获得足够数量的能分泌所需抗体的细胞。
(2)科学家将细胞毒素与单克隆抗体结合,制成了抗体—药物偶联物(ADC),ADC通常由 三部分组成。
(3)过继性细胞治疗中,从肿瘤患者体内获取的免疫细胞置于适宜环境下培养,可分为两大类:一类细胞 ,一类细胞 。培养过程中会出现分裂受阻,其原因主要有 (答出2点),培养过程中出现接触抑制现象时,可用 酶处理贴壁细胞使之分散成单个细胞进行传代培养。
(4)过继性细胞治疗能有效避免免疫排斥,其原因是 。
11.(2023秋·江苏南京·高三开学考试)人心肌细胞中的肌钙蛋白由三种结构不同的亚基组成,即肌钙蛋白T(cTnT)、肌钙蛋白I(cTnI)和肌钙蛋白C(cTnC),其中cTnI在血液中含量上升是心肌损伤的特异性指标。为制备抗cTnI的单克隆抗体,科研人员完成了以下过程。请回答相关问题:
(1)动物细胞培养时,可以用 酶处理动物组织,得到分散的组织细胞,培养基除了添加葡萄糖、氨基酸、生长因子等必要的营养成分外,往往还需加入一定量的 ,以满足动物细胞培养的营养需要。在培养瓶中动物细胞培养一段时间后停止增殖的原因是 (至少回答两点)。
(2)为了刺激小鼠机体产生更多的B淋巴细胞,每隔2周用 作为抗原注射小鼠1次,共注射3次。最后一次免疫后第3天,取脾脏内部分组织制成细胞悬液与骨髓瘤细胞诱导融合,常用的化学诱导剂是 。为了获得杂交瘤细胞,应将甲放在 培养基上进行培养。②过程表示将乙细胞接种到多孔培养板上,进行 检测,之后稀释、培养、再检测,并多次重复上述操作,其目的是筛选获得抗cTnI抗体产量大、纯度高的杂交瘤细胞丙。与传统方法生成的抗体相比,杂交瘤细胞丙产生的单克隆抗体最主要的优点是 。
(3)酶联免疫吸附双抗体夹心法是医学上常用的定量检测抗原的方法,具体原理如图示:
据图分析,固相抗体和酶标抗体均能与同一抗原结合,这是由于不同抗体能与同一抗原表面的不同部位结合。该检测方法中,酶标抗体的作用是 。
测试菌
抗菌肽浓度/(µg•mL-1)
55.20
27.60
13.80
6.90
3.45
1.73
0.86
金黄色葡萄球菌
-
-
-
-
-
+
+
枯草芽孢杆菌
-
-
-
-
-
+
+
禾谷镰孢菌
-
+
+
+
+
+
+
假丝酵母
-
+
+
+
+
+
+
相关试卷
这是一份专题14 基因的表达-备战2024年高考生物一轮复习抢分特训(全国通用),文件包含专题14基因的表达原卷版docx、专题14基因的表达解析版docx等2份试卷配套教学资源,其中试卷共44页, 欢迎下载使用。
这是一份专题12 遗传规律-备战2024年高考生物一轮复习抢分特训(全国通用),文件包含专题12遗传规律原卷版docx、专题12遗传规律解析版docx等2份试卷配套教学资源,其中试卷共46页, 欢迎下载使用。
这是一份专题10 细胞的增殖-备战2024年高考生物一轮复习抢分特训(全国通用),文件包含专题10细胞的增殖原卷版docx、专题10细胞的增殖解析版docx等2份试卷配套教学资源,其中试卷共34页, 欢迎下载使用。