2024届陕西省商洛市高三下学期第三次尖子生学情诊断考试文综地理试题(原卷版+解析版)
展开考生注意:
1.本试卷分选择题和非选择题两部分。满分300分,考试时间150分钟。
2.答题前,考生务必用直径0.5毫米黑色墨水签字笔将密封线内项目填写清楚。
3.考生作答时,请将答案答在答题卡上。选择题每小题选出答案后,用2B铅笔把答题卡上对应题目的答案标号涂黑;非选择题请用直径0.5毫米黑色墨水签字笔在答题卡上各题的答题区城内作答,超出答题区域书写的答案无效,在试题卷、草稿纸上作答无效。
4.本卷命题范围;高考范围。
一、选择题:本大题共35小题,每小题4分,共140分。在每小题给出的四个选项中,只有一项是符合题目要求的。
近年来,交通运输业,特别是运量大、运距长的交通运输成为我国碳排放增长最快的领域之一。2022年交通运输碳排放占全国碳排放总量的10%,预计今后碳排放占比会持续增加。与其他产业领域相比,短期内我国交通运输业碳减排压力较大。下图示意我国四大交通运输方或客货周转量及碳排放量占比。完成下面小题。
1. 我国四大交通运输方式中( )
A. 我国民航运输主要承担货物周转B. 公路是我国覆盖最广的运输方式
C. 单位周转量下水运碳排放量最大D. 铁路运行里程长,碳排放量较大
2. 我国交通运输业碳减排压力较大,主要原因是( )
A. 环保政策日趋严格B. 碳排放量占比最大
C. 森林面积不断减少D. 运输需求不断增加
3. 针对我国交通运输业碳排放量现状,我国应优先考虑( )
A. 提高铁路与水运运量B. 提高民航货物周转量
C. 大力发展新能源交通D. 减少公路的运行里程
【答案】1. B 2. D 3. A
【解析】
【1题详解】
水运和公路是我国货物周转的主要运输方式,民航主要承担旅客周转,A错误;公路相较于铁路,受地形、气候等自然因素限制小,修筑成本低,与航空和水运相比,运输灵活,故公路是我国覆盖最广的运输方式,B正确;由图可知,单位周转量下公路碳排放量最大,C错误;我国铁路运输里程较长,但碳排放量最低,D错误。故选B。
【2题详解】
随着我国经济的发展,居民生活水平不断提高,快递、旅游等快速发展,运输需求不断增加,导致我国交通运输业碳减排压力较大,D正确;环保政策日趋严格,有利于我国实施碳减排,A错误;由材料可知,我国交通运输碳排放占比较低,B错误;森林面积增减与交通运输业碳减排关系较小,且我国森林面积近年来呈增加趋势,C错误。故选D。
【3题详解】
交通运输方式中公路碳排放量最大,而铁路和水运分别是我国客、货周转量最大的交通运输方式,故目前应完善铁路站点、水运港口等基础设施,提高水运、铁路可达性,提高铁路与水运的运输能力,分担部分公路运输,减少交通运输业碳排放,民航一般用于客运,A正确,BD错误;目前我国新能源交通无法承担重型货物、长距离运输任务,短时间内对交通运输业碳排放量影响较小,C错误。故选A。
【点睛】交通运输业的碳减排:推广低碳交通方式,加强能源管理,政策引导与财政激励,技术创新与应用,监管与合作。
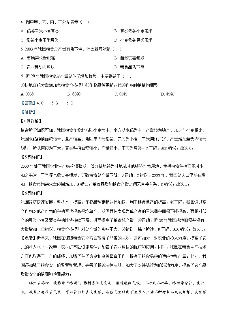
下图示意2000~2020年我国主要粮食作物(稻谷、豆类、薯类、小麦、玉米)总产量变化。近20年我国粮食总产量总体呈增加趋势,但在2003年有所下滑。完成下面小题。
4. 图中甲、乙、丙、丁分别表示( )
A. 稻谷玉米小麦豆类B. 豆类稻谷小麦玉米
C. 稻谷小麦玉米豆类D. 小麦稻谷豆类玉米
5. 2003年我国粮食总产量有所下滑,原因最可能是( )
A. 市场需求量锐减B. 自然灾害频发
C. 农业劳动力短缺D. 粮食品质下降
6. 近20年我国粮食总产量总体呈增加趋势,主要得益于( )
①耕地面积大量增加②粮食价格提升③作物品种更新迭代④作物种植结构调整
A. ①②B. ②④C. ①③D. ③④
【答案】4. C 5. B 6. D
【解析】
4题详解】
结合所学知识可知,我国粮食作物北方以小麦为主,南方以水稻为主,产量较为稳定,加之与小麦相比,我国水稻种植面积较大、单产较高,所以甲应为稻谷,乙应为小麦;玉米用途广泛,产量增加趋势应较为明显,所以丙应为玉米;豆类种植面积较小,产量较小,丁应为豆类。C正确,ABD错误。故选C。
【5题详解】
2003年处于我国农业生产结构调整期,部分耕地转为林地或其他经济作物用地,使得粮食种植面积减少,加之洪涝、干旱等气象灾害频发,导致粮食总产量下降,B正确,C错误。2003年,我国总人口仍然在增加,粮食市场需求量应当增加,A错误。粮食品质和粮食产量之间无直接关系,D错误。故选B。
【6题详解】
我国经济快速发展,科技水平提高,作物品种更新迭代加快,利于粮食单产的提高,③正确;我国通过高产作物对低产作物的种植替代提高平均单产,期间具体表现为单产高的玉米播种面积不断提高,而相对低产的豆类小麦及薯类种植比例持续下降,进而提高了粮食总产量,④正确。近20年我国耕地面积并没有大量增加,①错误;粮食价格提升对总产量的影响不大,②错误。综上所述,D正确,ABC错误。故选D。
【点睛】近年来,我国在保障粮食安全方面取得了显著的成效。政府加大了对农业的投入力度,提高了农民的收入水平,改善了农村的基础设施条件,加强了农业科技的推广和应用。同时,我国在粮食生产技术方面也取得了一定的成绩,加强了种子改良和良种繁育工作,提高了粮食品种的适应性和产量。此外,我国还加强了粮食安全的监管和管理,完善了相关法律法规,加大了对违法行为的惩治力度,提高了农产品质量安全的监测和检测能力。
福州多格树,被称为“榕城”。榕树喜阳光充足、温暖湿润气候,不耐寒不耐旱。榕树寿命长,生长快,枝条上有很多气孔,可以长出许多气生根,这些气生根向下生长入土后不断增粗而成支柱根,支柱根不分枝、不长叶。下图示意榕树景观。完成下面小题。
7. 榕树支柱根的主要作用有( )
①增加光照面积②支撑树冠扩大③抵挡大风防倒伏④吸收水分和养料
A. ①②B. ②④C. ①③D. ③④
8. 下列国家中,最适宜榕树生长的是( )
A 挪威B. 加拿大C. 埃及D. 菲律宾
【答案】7. B 8. D
【解析】
【7题详解】
结合榕树的景观图和生长习性,榕树的支柱根起到吸收土壤中的水分和养分的作用,同时还可支撑不断向外扩展的树枝,使树冠不断扩大,②④正确;从材料中可以看出来,榕树的支柱根不分枝,不长叶,所以与增加光照面积无关,①错误;榕树生长的地方不一定大风天气多,所以③不符合题意。综上所述,②④正确,故选B。
【8题详解】
结合世界气候类型分布图,菲律宾当地的气候温暖潮湿,适宜榕树生长;而挪威和加拿大纬度高、气温低,埃及气候干旱,均不适宜榕树生长,D正确,ABC错。故选D。
【点睛】榕树主干和枝条上长出许多气根,落地入土后增粗成为支柱根。气根吸收水分和养料,还支撑着不断往外扩展的树枝,使树冠不断扩大。
chi()值是描述分水岭动态迁移过程的地貌参数,当分水岭两侧chi()值差异明显时,分水岭会处于不稳定状态,并会逐渐向稳定状态演变。下图示意某地区南北走向分水岭变化,流经该地区的水系均为垂直于南北向的横向水系。完成下面小题。
9. 推测与chi()值关联性较大因素有( )
①植被类型②岩石性质③河道梯度④太阳辐射
A. ①②B. ②③C. ③④D. ①④
10. 图示地区分水岭迁移变化中( )
A. 左侧chi()值逐渐减小B. 甲河部分河段发生了倒流
C. 两侧chi()值差异增大D. 甲河流可能袭夺了乙河流
11. 当图示区域分水岭趋于稳定状态时( )
A. 乙河流径流量明显增加B. 区域地势趋向于平坦
C. 甲河易发育急流或瀑布D. 流域总面积持续增加
【答案】9. B 10. D 11. C
【解析】
【9题详解】
结合所学知识可知,图示分水岭动态迁移过程中,左右两侧河流水系发生了明显变化,左侧流域明显增大,其原因主要是分水岭两侧侵蚀强度不同,分水岭由侵蚀后退较快―侧向侵蚀较慢一侧移动,chi()值主要与分水岭两侧岩石性质(抗侵蚀能力)与河道梯度(河流侵蚀能力),植被覆盖率等关联性较大,②③正确;与植被覆盖率关联性大,与植被类型关联度小,①错误;较小区域内太阳辐射差别不大,与太阳辐射关联性不大,④错误。故选B。
【10题详解】
由图可知分水岭左侧河流流域面积增大,分水岭逐渐向右移动,说明分水岭左侧侵蚀作用强于右侧,位于分水岭左侧的甲河流溯源侵蚀较强,可能袭夺了乙河流,D正确;甲河流可能为袭夺河,乙河流可能为被袭夺河流,乙河流被袭夺的河段可能发生倒流,B错误;读图可知,图示地区分水岭迁移变化中,分水岭左侧chi()值增大,两侧chi ()值差异减小,AC错误。故选D。
【11题详解】
甲河因可能袭夺了乙河流,甲河流量增加,在袭夺点易形成急流或瀑布,C正确;当分水岭趋于稳定状态时,说明分水岭两侧chi()值差异不明显,侵蚀强度差异较小,流域总面积趋于稳定,D错误;乙河流域减小,流量减少,A错误;河流袭夺可能侵蚀穿分水岭,但是对区域地势变化影响较小,B错误。故选C。
【点睛】河流袭夺指分水岭一侧的河流夺取了另一侧河流上游段的现象。造成河流袭夺的原因是与分水岭迁移和新构造运动有关。当分水岭两侧坡度和长度不一致时,两侧河流的溯源侵蚀的速度也不一样,在溯源侵蚀较快的一侧,河源向分水岭伸展也快。当切过分水岭时,侵蚀较快的河流将另一侧河流的上源夺过来,完成了河流袭夺过程。
二、非选择题:共160分。第36~42题为必考题,每个试题考生都必须作答。第43~47题为选考题,考生根据要求作答。
(一)必考题:共135分。
12. 阅读图文材料,完成下列要求。
密歇根州位于北美五大湖地区,作为汽车工业的诞生地而闻名。20世纪70年代,密歇根州逐渐丧失汽车制造业的发展优势,经济衰退。20世纪80年代,密歇根州利用高新技术的产业化,发展以先进汽车制造业、信息技术产业等为核心的高新技术产业,使经济逐渐复苏,但其从传统制造业转向新兴产业的过程中也面临一系列问题。研究表明,1950年至2021年密歇根州人口流失严重,其中20世纪70年代人口流失最多。尽管目前仍面临着制造业发展的一系列困境,但密歇根州仍具备较高的经济增长和发展潜力。下图示意密歇根州地理位置。
(1)指出密歇根州能够成为汽车工业诞生地的区位优势。
(2)简析密歇根州从传统制造业转向新兴产业的过程中可能面临的问题。
(3)分析1950年至2021年密歇根州人口流失的原因。
(4)推测密歇根州为保持较高经济增长而采取的措施。
【答案】(1)靠近五大湖地区,水源充足,便于工业生产;靠近铁矿和石油产地,原料和能源充足;靠近盐场,可以提供制造汽车所需的食盐;地理位置优越,靠近美国东北部工业区,市场广阔;交通便利,有利于原料和产品的运输;人口较多,劳动力充足;技术先进,有利于汽车工业的发展;政府政策支持,鼓励汽车工业的发展。
(2)资源枯竭;缺少科技、人才和资金;环境污染问题;设备老化问题。
(3)经济发展缓慢,就业岗位减少;高新技术产业的发展对劳动力素质要求的提高。
(4)政府支持高新技术产业的发展;加强环境保护,提高生活质量,吸引人口流入;引进人才和资金;完善基础设施建设。
【解析】
【分析】本题以密歇根州为背景材料,涉及工业区位因素,产业转型和升级、人口迁移的原因等知识点,考查了学生获取和解读地理信息、调动和运用相关地理知识的能力。
【小问1详解】
密歇根州能够成为汽车工业诞生地的区位优势主要包括以下几点:靠近五大湖地区,水源充足,便于工业生产;靠近铁矿和石油产地,原料和能源充足;靠近盐场,可以提供制造汽车所需的食盐原材料;地理位置优越,靠近美国东北部工业区,经济发达,消费水平高,市场广阔。由便利的水运和陆路运输,交通便利,有利于原料和产品的运输。人口密度大,人口较多,劳动力充足。工业发展历史悠久,技术先进,有利于汽车工业的发展。政府政策支持,鼓励汽车工业的发展。
【小问2详解】
传统制造业对环境污染较大且产品附加值低,对劳动力的素质要求不高,而高新技术产业对环境要求高,需要技术和人才。因此,密歇根州从传统制造业转向新兴产业的过程中可能面临的问题为:资源枯竭;缺少科技、人才和资金;环境污染问题;设备老化问题。
【小问3详解】
由材料可知从1950年到2021年人口一直在流失,该时候也是密歇根州产业转型升级的时期,由此得出人口流失与就业有关,因此,1950年至2021年密歇根州人口流失的原因主要有经济发展缓慢,就业岗位减少;高新技术产业的发展对劳动力素质要求的提高。
【小问4详解】
保持经济发展的措施还需要从政策、产业发展、环境等方面入手。政府出台优惠政策,支持高新技术产业的发展;加强环境保护,良好的生态环境可提高生活质量,吸引人口流入;积极引进人才和资金,促进高新技术产业的发展;完善基础设施建设,推动工业化和城市化进程。
13. 阅读图文材料,完成下列要求。
在成都平原与川西高原的过渡地带,有一个呈南北走向的狭长地带,东西宽为50~70km,南北延伸为400~450km,年降雨日数超过200天,年均降雨量约1800mm,被称为“天漏地区”,因位于四川省雅安市境内,也被称为“雅安天漏”。下图示意天漏地区位置及雅安市年降水量分布。
(1)指出“天漏地区”降水的主要特点。
(2)分析地形因素对“天漏地区”降水的影响。
(3)详细说明夏冬季“天漏地区”的大气环流与其天气状况。
(4)与太原市相比,指出雅安市气候的不同之处。
【答案】(1)年降水量大;降水集中于夏季,且多暴雨;夜间降水概率大等。
(2)“天漏地区”自东向西由平原迅速升高到高原山地,地势相对高差大,且地形呈喇叭状,为水汽抬升提供条件;山脉对季风的阻挡作用,形成“准静止锋”,降水量大且持续时间长;谷地、盆地地形,夜晚时盆地气流上升,易形成降水;三面环山的河谷地形,水汽不易扩散,利于抬升形成降水(或地形雨)等。
(3)夏季来自太平洋的东南季风和来自印度洋的西南季风,与来自西部高原上的冷空气在此交汇,形成地形雨、锋面雨;夏季,受暖湿气流与“盆地效应”的山风的复合气流影响,形成夜雨;冬季,西风环流控制下,天气晴朗,寒冷干燥等。
(4)冬温夏热,气温日较差和年较差较小;降水丰沛且季节分配更均匀;冬夏季干湿差别不大等。
【解析】
【分析】本题以天漏地区位置及雅安市年降水量分布图为材料设置题目,涉及降水特征描述、地形对降水影响、降水的影响因素等知识,考查学生对相关内容的掌握程度,对学生的综合分析能力有一定要求。
【小问1详解】
降水量特征描述需要先总后分,据图示年等降水量线数值特征可知总体特征是年降水量大(年均降雨量约1800mm);当地地处亚热带季风气候区,受夏季风影响大,降水集中于夏季,且多暴雨;当地多处河谷地区,受山谷风影响夜间降水概率大。
【小问2详解】
“天漏地区”的地势整体特征是自东向西由平原迅速升高到高原山地,地势相对高差大,受湿润影响,夏季风携带水汽在爬升过程中形成降水,所以当地多地形雨;西侧的山脉高大且面积广,对季风带来的水汽有阻挡作用,夏季风长期作用于山地东侧,形成类似的“准静止锋”,降水量大且持续时间长;当地多河谷和盆地地形,受山谷风影响夜晚时盆地气流上升,易形成降水;三面环山的河谷地形,地形较为封闭,水汽不易散失,水汽来源充足。
【小问3详解】
当地地处我国西南,夏季既有来自太平洋的东南季风,也有来自印度洋的西南季风,东南季风和西南季风都属于暖湿气流,这与来自西部高原上的冷空气在此交汇,形成锋面雨,另外夏季风携带的水汽随地势抬升,多地形雨;当地多河谷和盆地地形,受山谷风影响夜晚时盆地气流上升,易形成降水;冬季时受干燥的冬季风影响,天气以晴朗为主,气温低,降水少。
【小问4详解】
太原属于温带季风气候,相比于当地的亚热带季风气候,首先亚热带季风气候区由于纬度较低,所以冬季温和,夏季气温更高;由于雅安市较太原市气候更为湿润,所以气温日较差和年较差较小,年降水量更大;雅安市受锋面雨带作用时间更长,表现为降水季节分配更均匀,冬夏季干湿差别不大。
(二)选考题:共25分。请考生从2道地理题、3道历史题中每科任选一题作答。如果多做,则每科按所做的第一题计分。
14. [地理——选修3:旅游地理]
2022年11月20日至12月18日,第22届国际足联世界杯在阿拉伯半岛国家卡塔尔举行。卡塔尔世界杯的球场、开闭幕式、吉祥物和集装箱酒店一时在全网刷屏,成为众多球迷的打卡点。下图示意卡塔尔世界杯某场馆景观。
说明卡塔尔拥有的旅游资源类型及此次世界杯举行对卡塔尔旅游业的有利影响。
【答案】旅游资源类型:有沙漠、滨海等自然旅游资源;具有特色饮食、服饰等文化旅游资源;现代化特色的体育建筑景观资源;宗教、艺术博物馆等文化建筑旅游资源;有祖巴拉等历史文化遗址等。有利影响:提高了卡塔尔的国际知名度;吸引了大量游客,带动了旅游产业发展;提升了旅游环境;重大体育赛事场馆成为新的旅游资源等。
【解析】
【分析】本大题以卡塔尔为材料设置试题,涉及旅游资源类型,旅游业的影响等相关内容(知识点),考查学生相关知识的掌握。
【详解】卡塔尔地处热带沙漠气候区,紧邻波斯湾,因此旅游资源类型有沙漠、滨海等自然旅游资源;其次卡塔尔属于阿拉伯国家,具有特色饮食、服饰等文化旅游资源,宗教、艺术博物馆等文化建筑旅游资源;为举办世界杯,卡塔尔修建了许多现代化特色的体育建筑也可作为景观资源;有祖巴拉等历史文化遗址等。世界杯的举行有利于提高世界人民对改过价的关注,从而提高卡塔尔的国际知名度;赛事的举办吸引了大量游客,从而带动了旅游产业发展;为举办世界杯,对环境进行美化,因而提升了旅游环境;重大体育赛事场馆在赛事结束后成为了新的旅游资源等。
15. 阅读图文资料,完成下列要求。
各种盐碱土是在一定的自然条件下形成的,是各种易溶性盐类在地面作水平方向与垂直方向的重新分配,从而使盐分在集盐地区的土壤表层逐渐积聚起来。“暗管改碱排盐”是根据“盐随水来,盐随水去”这一水盐运动规律,把带有小孔的管道埋于地表以下1~2m的深度,结合灌溉淋洗,把土壤表层的盐分溶解排走,让盐碱地“活”起来。下图示意我国部分地区盐碱地分布和“暗管改碱排盐”技术纵切面。
(1)比较内陆盐碱地与滨海盐碱地成因的差异。
(2)简述“暗管改碱排盐”技术在实施过程中需注意的主要问题。
【答案】(1)内陆盐碱地地区在降水量小、蒸发量大的季节,溶解在水中的盐分容易在土壤表层积聚,盐分随水在低洼地带、内陆盆地、山间洼地和低洼平原区等地区地表积聚。滨海盐碱地主要是沿海地区因海水浸渍、过度抽取地下水引起海水倒灌、退海成陆等所导致的。
(2)地下水位高,地下的盐类物质随地下水蒸发而迁移到表层,故“暗管改碱排盐”技术要控制好地下水位,防止土壤二次盐碱化;根据地表植物在生长阶段所需的土层厚度来合理规划暗管的埋藏深度和分布;保持暗管上的小孔通畅,以免影响排盐效果等。
【解析】
【分析】本题以我国部分地区盐碱地分布和暗管改碱排盐技术为材料,涉及盐碱地的成因、盐碱地的治理措施等相关内容,考查学生调动和运用相关知识点解决问题的能力。
【小问1详解】
由所学知识可知,地下水位的高低及地下水矿化度的大小影响土壤盐碱度,地下水位高,矿化度大,盐度高。在降水量小、蒸发量大的季节,内陆地区,距海较远,受海洋水汽影响小,降水少;盐水溶解于水中,受地形影响,径流将盐分从高处带到低处的内陆盆地、山间洼地和平坦排水不畅的平原区等地势平的地带,由于蒸发量大,水分蒸发后盐分在地表积聚;滨海地距海近,过度抽取地下水,导致地下水位下降;由于滨海地区地势低洼,易受海水入侵;地下水受海水的顶托作用,海水流通不畅,经过长时间的演变逐渐形成了精盐的土质;部分地区退海成陆,原本被海洋覆盖的土地裸露出来,因海洋长期覆盖,此部分土壤咸化严重。
【小问2详解】
“暗管改碱排盐”是根据“盐随水来,盐随水去”这一水盐运动规律,由于地下水位高,地下的盐类物质随地下水蒸发而迁移到表层,故要控制好地下水位,防止土壤二次盐碱化;“暗管改碱排盐”是将带有小孔的管道埋于地表以下1~2m的深度,其深度跨度较大,可根据地表植物在生长阶段所需的土层厚度,要合理规划暗管的埋藏深度和分布;暗管上布满小孔,主要功能是灌溉淋洗,把土壤表层的盐分溶解后排走,故要保持暗管上的小孔通畅,以免影响排盐效果等。
2024届陕西省商洛市高三下学期第三次尖子生学情诊断考试文综试题: 这是一份2024届陕西省商洛市高三下学期第三次尖子生学情诊断考试文综试题,文件包含文综pdf、文综答案pdf等2份试卷配套教学资源,其中试卷共10页, 欢迎下载使用。
陕西省商洛市2024届高三下学期第三次尖子生学情诊断考试文综试卷(PDF版附解析): 这是一份陕西省商洛市2024届高三下学期第三次尖子生学情诊断考试文综试卷(PDF版附解析),共10页。
2024届陕西省商洛市高三下学期第三次尖子生学情诊断考试文综试题+: 这是一份2024届陕西省商洛市高三下学期第三次尖子生学情诊断考试文综试题+,共12页。试卷主要包含了本试卷分选择题和非选择题两部分,答题前,考生务必用直径0,本卷命题范围;高考范围,榕树支柱根的主要作用有,下列国家中,最适宜榕树生长的是,图示地区分水岭迁移变化中等内容,欢迎下载使用。

