贵州省安顺市西秀区安顺阳光未来学校2023-2024学年八年级下学期3月月考物理试题(原卷版+解析版)
展开考生注意:
1.本试卷共6页,总分100分,考试时间90分钟。
2.答题前考生务必将姓名、准考证号填涂在试卷和答题卡的相应位置。
3.考生务必将答案写在答题卡上,写在本试卷上无效,书写请用黑色笔。
4.请按答题卡“注意事项”作答,考试结束,答题卡收回,试卷考生保留。
第一部分 选择题(1—8题 共24分)
一、单选题(每题3分, 共 18分)
1. 为纪念他对经典力学做出的巨大贡献,以他的名字来命名力的单位的物理学家是( )
A 牛顿B. 哥白尼C. 爱因斯坦D. 伽利略
2. 下列数据最接近实际情况的是( )
A. 一本八年级物理课本的重力约为50NB. 一瓶矿泉水的重力约为100N
C. 拿起两只鸡蛋所用的力约为1ND. 一名中学生的体重约为50N
3. 一个正在运动的物体,若所受外力同时全部消失,则( )
A. 物体立即停止运动B. 物体会慢慢停止运动
C. 物体做匀速直线运动D. 物体做加速运动
4. 为了较准确地测一个大小为6 N的力,应选用弹簧测力计最适当的规格是( )
A. 量程为0~10 N,分度值为0.2 NB. 量程为0~5 N,分度值为0.1 N
C. 量程为0~15 N,分度值为1 ND. 量程为0~20 N,分度值为0.5 N
5. 将一本书平放在水平桌面上,下列叙述正确的是( )
A. 书本所受的重力与桌面对书的支持力是一对平衡力
B. 书本所受的重力与桌面对书的支持力是一对相互作用力
C. 书对桌面的压力和桌面对书的支持力是一对平衡力
D. 书对桌面压力和书本受到的重力是一对相互作用力
6. 下列关于重力的说法中正确的是
A. 在斜面上向下滚动的物体所受重力的方向是沿斜面向下的
B. 向上投出的篮球上升过程中不受重力,下落过程中才受重力
C. 重力的方向是垂直向下的
D. 抛出的物体最终会落回地面,这是由于物体受到重力作用
二、多选题(每题3分,少选得1分,选错不得分,共6分)
7. 关于力的概念,下列说法错误的是( )
A. 力是物体对物体的作用,离开物体就没有力
B. 受力物体不一定是施力物体
C. 物体的运动状态没有发生改变,一定不受力的作用
D. 不接触的两物体间也可能存在力的作用
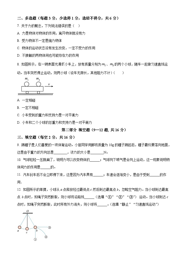
8. 如图所示,在一辆表面光滑小车上,放有质量分别为、的两个小球,随车一起做匀速直线运动。当车突然停止运动,则两小球(设车无限长,其他阻力不计)( )
A. 一定相碰
B. 一定不相碰
C. 小车受到的重力和支持力是一对平衡力
D. 小车和二个小球的总重力和支持力是一对平衡力
第二部分 填空题(9—12题, 共16分)
三、填空题(每空2分,共16分)
9. 踢毽子是人们喜爱的一项体育运动。小丽同学用脚将质量为10g的毽子踢起后,毽子最终要落向地面,这是由于重力的方向总是________,该力的大小是________N。
10. 气球轻轻一压就扁了,说明力可以改变物体的______;气球向下喷气是会向上运动,这一现象说明物体间力的作用是______的。
11. 汽车刹车后不会立即停下来,这是因为汽车具有______;车速会逐渐变小,是由于受到______的作用.
12. 如图所示的单摆,小球从a点释放经过最低点c然后到达最高点b,忽略空气阻力。当小球到达最高点 b点时,如绳子突然断裂,则小球将沿路线______(选填“①”“②”“③”) 运动。当小球到达c点时,如绳子突然断裂,此时所有外力消失,则小球将______。(选填“静止”“匀速直线运动”)
第三部分 作图题(13—15 题, 共6分)
四、作图题(每题2分,共 6分)
13. 如图所示,重为5N的球悬挂在天花板下静止。请在答题卷画出该球所受力的示意图。
( )
14. 图中物体在两个力的作用下处于静止状态,请在图中画出另一个力 F,
15. 按要求作图:图中,箱子静止水平桌面上,画出箱子受力示意图。
第四部分 简答题(16-17题, 共8分)
五、简答题(每题4分,共8分)
16. 请解释为何游泳时,用手或脚向后划水,人就向前进了。
17. 请用所学物理相关知识知识解释:跑动中的人,脚被绊住,为什么会向前摔倒?
第五部分 实验探究题(18-20题, 共30分)
六、实验题(每题10分, 共30分)
18. 小刚在探究“阻力对物体运动的影响”时,让小车从斜面顶端由静止自由下滑到底端,然后在三种水平表面上滑行,如图所示。
(1)实验中,每次均让小车从斜面上的由静止开始自由下滑,目的是使小车到达斜面底部时具有相同的____________;
(2)由实验现象可知:水平面越光滑,小车受到的阻力越____________,速度减小得越慢,小车运动的路程越____________;
(3)科学推理:假设水平面绝对光滑,小车不受阻力作用,小车从斜面上滑下后会在水平面上做____________运动,可见,力是____________(选填“维持”或“改变”)物体运动状态的原因。
19. 在探究“二力平衡的条件”实验中,同学们设计了如图实验。
(1)甲、乙两种方案哪种更合理?______,其原因是这种方案能减小______对实验的影响;
(2) 在两个力的作用下,物体处于平衡状态,我们就说这两个力是平衡力。“物体处于平衡状态”是指物体处于______或匀速直线运动状态;
(3)在探究力的大小对二力平衡的影响时,若左右两边的钩码个数相等,小车静止,这说明两个力必须大小______(选填“相等”或“不相等”),才能使小车平衡;
(4) 保持F₁与F₂相等,用手将小车扭转到图丙的位置,实验中设计这一步骤的目的是探究二力平衡时,两个力必须满足______。
20. 地球附近的物体都要受到重力,小强同学认为物体所受的重力大小与物体的质量有关,他用天平、钩码、弹簧测力计进行了探究:
(1)如图甲是他实验中使用弹簧测力计,该测力计的分度值是______N,实验前,应对弹簧测力计进行的操作是____________;
(2)下表是实验中记录的数据,在第3次测量时,弹簧测力计的示数如图乙所示,则表格中空缺处应填入的实验数据是______N。根据表格中的数据在图丙中描出了对应点,并画出了物体受到重力的大小与质量的关系图像,由图像可得出结论:____________;
(3)探究中多次实验的目的是:____________。
第六部分 综合计算题(21-22题, 共 16分)
七. 计算题(每个题8分, 共 16分)
21. 某汽车质量是,在一次测试中,该汽车在平直的路面上内匀速行驶了。求:
(1)汽车运动的速度大小;
(2)汽车受到的重力大小。
22. 暑假小明与家人乘坐高铁从英德到深圳游玩。如图是他们乘坐的“和谐号”高铁,列表是它的部分参数。(g=10N/kg)求:
(1) 列车满载时所受的重力;
(2)列车在匀速直线行驶过程中所受到的阻力为是车重的0.2倍,求列车的牵引力。
次数
1
2
3
4
5
6
质量m/g
40
100
160
200
240
300
重力G/N
0.4
1.4
2.0
2.3
3.0
满载时总质量
1200t
最高时速
360km/h
贵州省安顺市西秀区安顺阳光未来学校2023-2024学年八年级下学期3月月考物理试题: 这是一份贵州省安顺市西秀区安顺阳光未来学校2023-2024学年八年级下学期3月月考物理试题,共3页。
2021年贵州省安顺市中考理综物理试题(解析版): 这是一份2021年贵州省安顺市中考理综物理试题(解析版),共18页。试卷主要包含了物理选择题,物理非选择题等内容,欢迎下载使用。
初中物理中考复习 贵州省安顺市2020年中考物理试题 (word版,含解析): 这是一份初中物理中考复习 贵州省安顺市2020年中考物理试题 (word版,含解析),共23页。试卷主要包含了选择题,填空题,简答题,作图题,实验与科学探究题,综合应用题等内容,欢迎下载使用。

