资料中包含下列文件,点击文件名可预览资料内容
还剩13页未读,
继续阅读
所属成套资源:2024湖北省新高考协作体高三下学期一模试题(新)及答案(九科)
成套系列资料,整套一键下载
2024湖北省新高考协作体高三下学期一模历史试题含解析
展开
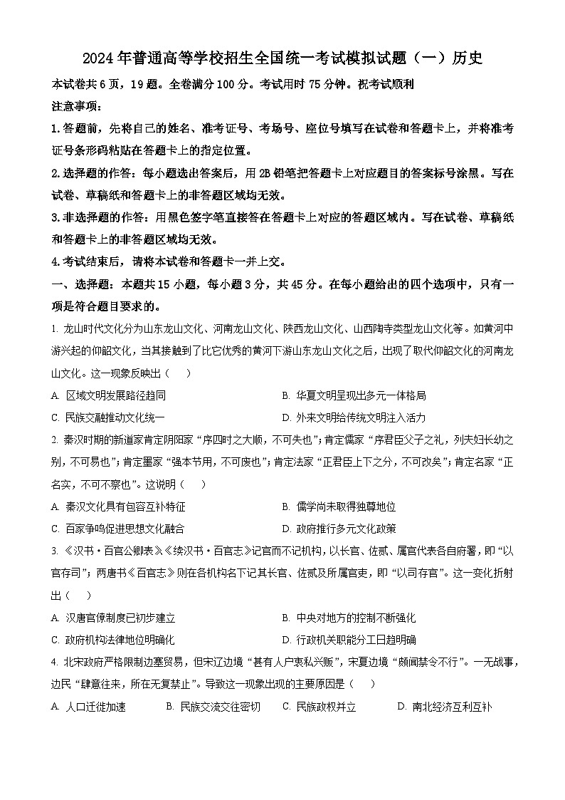
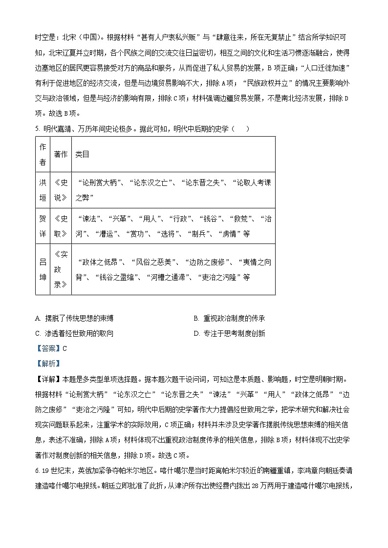
这是一份2024湖北省新高考协作体高三下学期一模历史试题含解析,文件包含湖北省新高考协作体2024届高三下学期一模考试历史试题含解析docx、湖北省新高考协作体2024届高三下学期一模考试历史试题无答案docx等2份试卷配套教学资源,其中试卷共24页, 欢迎下载使用。
相关试卷
2024湖北省新高考协作体高三下学期一模历史试题含解析:
这是一份2024湖北省新高考协作体高三下学期一模历史试题含解析,文件包含湖北省新高考协作体2024届高三下学期一模考试历史试题含解析docx、湖北省新高考协作体2024届高三下学期一模考试历史试题无答案docx等2份试卷配套教学资源,其中试卷共24页, 欢迎下载使用。
2024届湖北省新高考协作体高三下学期4月一模考试历史试题及答案:
这是一份2024届湖北省新高考协作体高三下学期4月一模考试历史试题及答案,共10页。
2024届湖北省新高考协作体高三下学期一模考试历史:
这是一份2024届湖北省新高考协作体高三下学期一模考试历史,共10页。

