所属成套资源:备战2023-2024学年七年级生物下学期期中真题分类汇编(广东专用)
4.4 人体内物质的运输 备战2023-2024学年七年级生物下学期期中真题分类汇编(广东专用)
展开
这是一份4.4 人体内物质的运输 备战2023-2024学年七年级生物下学期期中真题分类汇编(广东专用),文件包含44人体内物质的运输原卷版docx、44人体内物质的运输解析版docx等2份试卷配套教学资源,其中试卷共28页, 欢迎下载使用。
A. B. C.D.
【答案】B
【分析】血液由血浆和血细胞组成,血细胞包括红细胞、白细胞和血小板,因此血液、血浆、血细胞三概念之间的关系是血液包含血细胞和血浆,血细胞和血浆是并列关系。
【详解】A.该图表示血液包括血浆,血浆包括血细胞,不符合血液、血浆、血细胞三概念之间的关系,A不符合题意。
B.该图表示血液包括血浆和血细胞,并且血细胞和血浆是并列关系,符合血液、血浆、血细胞三概念之间的关系,B符合题意。
C.该图表示血液、血浆和血细胞三者之间并列关系,不符合血液、血浆、血细胞三概念之间的关系,C不符合题意。
D.该图表示血液包括血细胞,血细胞包括血浆,不符合血液、血浆、血细胞三概念之间的关系,D不符合题意。
故选B。
2.(22-23七年级下·广东中山·期中)观察人血涂片是进行血常规检查的重要方法,观察如图所示的人血涂片,判断下列说法正确的是( )
A.①无细胞核,含血红蛋白,在氧气含量少时容易与氧结合
B.②是白细胞,对人体具有防御和保护作用
C.③是血小板,有规则的形状,吞噬病菌能力较强
D.④为血浆,能运载血细胞和养料,不能运输废物
【答案】B
【分析】血液是由血浆和血细胞组成的,血细胞包括红细胞、白细胞和血小板。分析图示,图中①是红细胞、②是白细胞、③是血小板、④是血浆。
【详解】A.①红细胞无细胞核,富含血红蛋白,血红蛋白在氧浓度高的地方容易与氧结合,在氧浓度低的地方容易与氧分离,红细胞有运输氧的功能,A错误。
B.②是白细胞,能吞噬细菌,有防御和保护功能,B正确。
C.③血小板个体最小,形状不规则,没有细胞核,有止血和凝血功能,C错误。
D.④为血浆,能运载血细胞和养料,也能运输二氧化碳、尿素等废物,D错误。
故选B。
3.(22-23七年级下·广东中山·期中)赵老师从湖北到西藏工作,半年后体检时发现,血液中有一种成分显著增加,增加的成分最可能是( )
A.白细胞B.血小板C.红细胞D.血浆
【答案】C
【分析】(1)血液分为两部分:血浆和血细胞,血细胞包括红细胞、白细胞、血小板;红细胞里有一种红色含铁的蛋白质,叫血红蛋白,血红蛋白的特性:在氧含量高的地方,与氧容易结合,在氧含量低的地方,又与氧容易分离,血红蛋白的这一特性,使红细胞具有运输氧的功能。具有自动适应的功能,在氧含量较少的高原地区生活,为满足人体对氧气的需要,人体内的红细胞数量会增加,以适应缺氧的环境。(2)血细胞包括红细胞、白细胞和血小板。红细胞是数量最多的血细胞,成熟的红细胞没有细胞核,富含血红蛋白(Hb),具有运输氧气的功能,也运输一部分二氧化碳。白细胞是数量最少的血细胞,有细胞核,但比红细胞大,能吞噬病菌,有防御保护功能。血小板是体积最小的血细胞,无细胞核,形状不规则,有止血和凝血的作。(3)血浆有运载血细胞,运输营养物质和废物的功能。
【详解】西藏属于高原地区,同平原地区相比,空气中氧的含量比较少,在这种环境下生活一段时间后,体内血液中红细胞的含量会增加,从而增加了血红蛋白的含量,提高了血液输送氧气的能力,以满足人体对氧气的需要。
故选C。
4.(22-23七年级下·广东梅州·期中)把5毫升新鲜血液注入盛有5%柠檬酸钠溶液的量筒中,振荡后静置一段时间,出现如图所示现象。下列说法不恰当的是( )
A.①是血浆,主要成分是水B.②是白细胞,具有细胞核
C.③是红细胞,富含血红蛋白D.血液具有防御和保护作用
【答案】B
【分析】研究血液的组成时常采用血液分层的方法,即将新鲜血液中加入抗凝剂(例如柠檬酸钠),振荡后静置一段时间,血液会出现分层现象。图中①血浆、②白细胞和血小板、③红细胞。
【详解】A.①血浆的主要成分是水,其功能是运载血细胞,运输养料和代谢废物,A正确。
B.②是白细胞和血小板,白细胞有细胞核,血小板无细胞核,B错误。
C.③红细胞里有一种红色含铁的蛋白质,叫血红蛋白,C正确。
D.血液中的白细胞能够吞噬细菌,具有防御和保护作用,所以血液具有防御和保护作用,D正确。
故选B。
5.(22-23七年级下·广东惠州·期中)如下图所示,将等量的鸡血分别注入四支试管中,其中①、②试管中不加任何物质,③、④试 管中加入抗凝剂并轻轻摇动几次。静置一段时间后,可观察到的现象是( )
A. B. C. D.
【答案】D
【分析】新鲜的血液加入抗凝剂后,会出现分层现象,分为三层,上面是淡黄色半透明的血浆,中间很薄的一层是白色的白细胞和血小板,最下面一层是暗红色不透明的红细胞。血液凝固后分为血清和凝块。加入抗凝剂的血液会出现分层现象,血液自血管内抽出,放入试管中,不加抗凝剂,则血液迅速凝固,形成胶冻,凝血块收缩,其周围所析出之淡黄色透明液体是血清。
【详解】AB.由分析可知,①②试管中不加任何物质血液出现凝固现象,分为血清和血块,而不是血浆和血块,AB错误。
CD.③、④试管中加入抗凝剂并轻轻摇动几次,静置后出现分层现象,分为血浆和血细胞,C错误,D正确。
故选D。
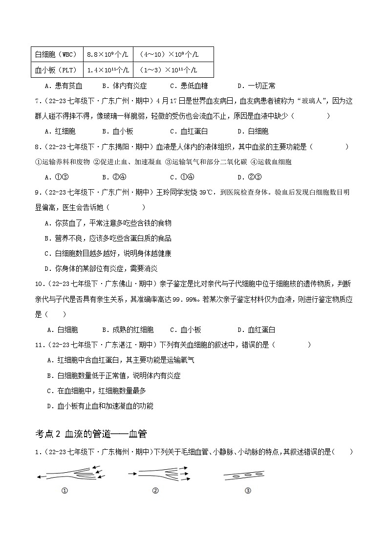
6.(22-23七年级下·广东汕头·期中)下面是小明的血常规化验单中的数据,从化验结果可以看出小明可能( )
A.患有贫血B.体内有炎症C.患低血糖D.一切正常
【答案】D
【分析】血液的成分包括血浆和血细胞。血细胞包括红细胞、白细胞和血小板。
血浆的功能是运载血细胞,运输养料和废物;红细胞的功能是运输氧和部分二氧化碳,红细胞过少会贫血;白细胞的功能是吞噬病菌,防御和保护,白细胞数目过多会有炎症;血小板的功能是加速凝血和止血,血小板过少会血流不止。
【详解】据表中化验数据可知,小明的所有的血细胞数量都在正常范围内,因此一切正常。
故选D。
7.(22-23七年级下·广东广州·期中)4月17日是世界血友病日,血友病患者被称为“玻璃人”,因为这群人碰不得摔不得,像玻璃一样脆弱,轻微的受伤也会流血不止,原因是血液中缺少( )
A.红细胞B.血小板C.血红蛋白D.白细胞
【答案】B
【分析】血液的成分包括血浆和血细胞。血细胞包括红细胞、白细胞和血小板。其中红细胞没有细胞核,呈双面凹的圆饼状,其主要功能是运输氧;白细胞呈圆球状,唯一有细胞核的血细胞,功能是防御疾病;血小板形状不规则且无细胞核,具有止血和凝血的作用。
【详解】A.红细胞是数量最多的血细胞,成熟的红细胞没有细胞核,呈两面凹圆饼状,富含血红蛋白,具有运输氧气的功能,A错误。
B.血小板是体积最小的血细胞,在显微镜下基本上看不到,无细胞核,形状不规则,有止血和凝血的作用,能释放与血液凝固有关的物质。可见,血友病患者轻微的受伤也会流血不止,原因是血液中缺少血小板,B正确。
C.血红蛋白是红细胞中一种红色含铁的蛋白质。血红蛋白的特性是在氧含量高的地方容易与氧结合,形成氧合血红蛋白,在氧含量低的地方容易与氧分离。血红蛋白的这一特性,使红细胞具有运输氧的功能,C错误。
D.白细胞是数量最少的血细胞,有细胞核,但比红细胞大,能吞噬病菌,有防御保护功能,D错误。
故选B。
8.(22-23七年级下·广东揭阳·期中)血液是人体内的液体组织,其中血浆的主要功能是( )
①运输养料和废物 ②促进止血、加速凝血 ③运输氧气和部分二氧化碳 ④运载血细胞
A.①③B.②④C.①④D.②③
【答案】C
【分析】血液包括血浆和血细胞,血细胞包括红细胞、白细胞和血小板。
【详解】红细胞的功能主要是③运输氧气,还可以运输部分二氧化碳;白细胞能吞噬发炎部位的病菌,具有防御和保护的作用;血小板具有②促进止血和加速凝血的作用;血浆中含有大量的水,还含有血浆蛋白、葡萄糖、氨基酸、无机盐等,能④运载血细胞,①运输营养物质和废物,C符合题意。
故选C。
9.(22-23七年级下·广东广州·期中)王玲同学发烧39℃,到医院检查身体。验血后发现白细胞数目明显偏高,医生会告诉她( )
A.你贫血了,平常注意多吃些含铁的食物
B.营养不良,应该多吃些含蛋白质的食品
C.白细胞数目越多越好,说明身体越健康
D.你身体的某部位有炎症,需要消炎
【答案】D
【分析】血液由血浆和血细胞组成,血细胞包括红细胞、白细胞、血小板;白细胞有多种,有细胞核,比红细胞大,数量少,每立方毫米血液中有5000-10000个。当身体某处受伤,病菌侵入时,有些白细胞可以穿过毛细血管壁,聚集到受伤的部位,吞噬病菌,同时,伤口周围出现红肿现象叫发炎。
【详解】人体发生炎症或其他疾病时,血液内白细胞的总数会发生变化,数量会增加,这是为了有更多的白细胞去吞噬病菌。此时应口服或输入一些抗生素等消炎药来治疗;该同学验血后发现白细胞数目升高,说明他体内发生了炎症,需要用消炎药治疗,ABC不符合题意,D符合题意。
故选D。
10.(22-23七年级下·广东佛山·期中)亲子鉴定是比对亲代与子代细胞中位于细胞核的遗传物质,判断亲代与子代是否具有亲生关系,其准确率高达99.99%。若某次亲子鉴定材料仅为血液,则进行鉴定物质应是( )
A.白细胞B.成熟的红细胞C.血小板D.血红蛋白
【答案】A
【分析】血液由血浆和血细胞组成,血细胞包括红细胞、白细胞和血小板。血液的功能包含血细胞功能和血浆功能两部分。血浆的功能是运载血细胞,运输养料和废物,血浆的水分有调节体温的作用;红细胞的主要功能是运进氧气运出二氧化碳;白细胞的主要功能是吞噬病菌,防御和保护,血小板的功能是加速凝血和止血。
【详解】A.DNA分子主要存在于细胞核中,是长长的链状结构,外形很像一个螺旋形的梯子。结合分析可知:红细胞、白细胞、血小板、血浆中具有细胞核的只有白细胞。所以,血液成分中可以用于DNA鉴定的是白细胞,A符合题意。
B.红细胞是数量最多的血细胞,成熟的红细胞没有细胞核,所以不能进行DNA鉴定,B不符合题意。
C.血小板(PLT)是体积最小的血细胞,在显微镜下基本上看不到,无细胞核,所以不能进行DNA鉴定,C不符合题意。
D.血红蛋白:红细胞中一种红色含铁的蛋白质,DNA是核酸,D不符合题意。
故选A。
11.(22-23七年级下·广东湛江·期中)下列有关血细胞的叙述中,错误的是( )
A.红细胞中含血红蛋白,其主要功能是运输氧气
B.白细胞数量低于正常值,说明体内有炎症
C.在血细胞中,红细胞数量最多
D.血小板有止血和加速凝血的功能
【答案】B
【分析】血液由血浆、血细胞两部分组成。血细胞包括红细胞、白细胞和血小板。
【详解】AC.在血细胞中,红细胞数量最多,红细胞中含血红蛋白,其主要功能是运输氧气,AC正确。
B.白细胞具有吞噬病菌,对人体有防御和保护作用,白细胞数量高于正常值,说明身体有炎症,B错误。
D.血小板不具有细胞核,能在伤口处凝血,具有止血和加速凝血的作用,D正确。
故选B。
考点2 血流的管道——血管
1.(22-23七年级下·广东梅州·期中)下列关于毛细血管、小静脉、小动脉的特点,其叙述错误的是( )
A.流速最快的是②B.管壁最薄的是③
C.数量最大、分布最广的是③D.血液在血管中的流动方向是①→③→②
【答案】D
【分析】①血液由分支流向主干,因此是小静脉、②血液由主干流向分支,因此是小动脉、③红细胞单行通过,因此是毛细血管。
【详解】A.②是小动脉,管壁较厚,血液流速最快,A正确。
B.③是毛细血管,管壁很薄,由一层上皮细胞构成,B正确。
C.③是毛细血管,数量最大、分布最广,C正确。
D.血液在血管中的流动方向是②动脉→③毛细血管→①静脉,D错误。
故选D。
2.(22-23七年级下·广东茂名·期中)下列关于“观察小鱼尾鳍内的血液流动”实验的叙述,正确的是 ( )
A.用干纱布把小鱼包起来,露出口和尾部
B.用高倍显微镜观察小鱼尾鳍内血液在血管中的流动情况
C.要选择尾鳍色素少的活的小鱼作为观察材料
D.若观察到红细胞呈单行通过的血管,则该血管为静脉
【答案】C
【分析】用显微镜观察小鱼尾鳍时,判断动脉、静脉和毛细血管的依据是:从主干流向分支的血管是动脉,由分支汇集而成的血管是静脉,红细胞单行通过的是毛细血管。
【详解】A.小鱼生活在水中,用鳃呼吸,来获得水中的溶解氧,因此在观察小鱼尾鳍内血液的流动的实验过程中,要用浸湿的棉絮将小鱼的头部的鳃盖和躯干包裹起来,目的是保持小鱼正常的呼吸,A错误。
B.用显微镜观察小鱼尾鳍时,所用的是低倍镜,B错误。
C.“观察小鱼尾鳍内血液流动”的实验选择尾鳍色素少的活的小鱼作为观察材料,C正确。
D.判断小动脉、小静脉和毛细血管的依据是:从主干流向分支的血管是小动脉,由分支汇集而成的血管是小静脉,红细胞单行通过的是毛细血管,D错误。
故选C。
3.(22-23七年级下·广东清远·期中)如图为人体三种血管示意图,下列叙述正确的是( )
A.①血管的管壁最厚
B.①③中都有防止血液倒流的瓣膜
C.③血管主要分布在体表
D.②血管中的红细胞呈单行通过
【答案】D
【分析】题图中:①是静脉血管,②是毛细血管,③是动脉血管。
【详解】A.①是静脉血管,而③动脉血管的管壁才是最厚的,A错误。
B.在我们人的四肢的静脉内表面通常具有防止血液倒流的静脉瓣。因此,①静脉有防止血液倒流的瓣膜,③动脉中没有瓣膜,B错误。
C.①静脉血管主要分布在体表,③动脉血管主要分布在体内深处,C错误。
D.②毛细血管在体内数量很多,分布很广;其管壁最薄,只由一层扁平上皮细胞构成;管的内径十分小,只允许红细胞单行通过,D正确。
故选D。
4.(22-23七年级下·广东江门·期中)当护士给病人进行静脉注射时,常用橡胶管扎紧上臂,在被扎处的静脉血回积膨大起来,下列解释正确的是
A.静脉血管内没有瓣膜B.静脉的分布位置较浅,血流速度快
C.静脉的管腔大,管壁的弹性大D.静脉内血液是从身体回流到心脏
【答案】D
【分析】静脉是把全身的血液输送回心脏的血管,即从远心端流向近心端。
【详解】四肢的静脉中有防止血液倒流的静脉瓣,静脉是把全身的血液输送回心脏的血管,因此护士给病人进行静脉注射时,常用橡皮管扎紧上臂。血液不能返回心脏,静脉瓣又使血液不能倒流,所以这时会发现被扎处的静脉会积血膨大,开始突起,此现象说明静脉内的血液是从远心端流向近心端,因此ABC错误,D正确。
故选D。
5.(22-23七年级下·广东广州·期中)如图是心脏、血管的示意图,“→”表示血流方向,下列表达正确的是( )
A.甲和丙为静脉血管,管壁较薄,弹性较小
B.乙是动脉血管,血流速度慢,分布较浅
C.丁所示的血管壁非常薄,只由一层扁平的上皮细胞构成
D.血液流动的方向是甲→丙→丁→乙
【答案】C
【分析】1.血管分为动脉、静脉和毛细血管三种。2.血液经过体循环后,由动脉血变成了静脉血;流经肺循环后,血液由静脉血变成动脉血。
【详解】A.甲把心脏的血液输送到全身各处为动脉血管,丙中血液由分支流向主干,是静脉血管,A错误。
B.乙血液由主干流向分支,为动脉血管,血流速度最快,分布较深,B错误。
C.丁内红细胞单行通过为毛细血管,血管壁非常薄,只由一层扁平的上皮细胞构成,C正确。
D.血液流动的方向是甲→乙→丁→丙,D错误。
故选C。
6.(22-23七年级下·广东佛山·期中)如图是人体某处血液流速变化示意图,图中Ⅰ、Ⅱ、Ⅲ分别代表人体内三种不同类型的血管,据图分析正确的是( )
A.Ⅰ内血液流速较快,一般分布较浅
B.Ⅲ将血液从心脏送到身体各部分去
C.血液流动的方向是Ⅲ→Ⅱ→Ⅰ
D.Ⅱ内血液流速最慢,数量多分布广
【答案】D
【分析】根据图中血液流速变化,Ⅰ血液流速快,是动脉,Ⅱ内血液流速最慢,是毛细血管、Ⅲ内血液流速较慢,是静脉。
【详解】A.Ⅰ动脉内血液流速较快,一般分布较深部位,故A错误。
B.Ⅲ内血液流速较慢,是静脉,静脉主要是将血液从身体各部分送回到心脏,故B错误。
C.血液在三种血管内流动的方向是:Ⅰ动脉→Ⅱ毛细血管→Ⅲ静脉,故C错误。
D.Ⅱ毛细血管内血液流速最慢,只允许红细胞单行通过,数量多分布广,故D正确。
故选D。
7.(22-23七年级下·广东湛江·期中)毛细血管是连通于最小的动脉与静脉之间的血管。下列不属于毛细血管特点的是( )
A.管壁非常薄B.管内血流速度最慢
C.内径很小D.数量较少
【答案】D
【分析】毛细血管是进行物质交换的场所,它有下列适于物质交换的特点:管壁薄、管腔细、血流慢、数量多。
【详解】人体内的血管有动脉血管、静脉血管、毛细血管三种类型。其中毛细血管是连通于最小的动脉与静脉之间的血管,毛细血管的特点有:数量大、分布广;管壁最薄,只由一层上皮细胞构成;管腔最小血管内径仅有8-10微米,只允许红细胞呈单行通过;血流速度极慢。正是这些特点决定了毛细血管的结构是适于人体内血液和组织细胞之间进行物质交换的场所,因此ABC不符合题意,D符合题意。
故选D。
8.(22-23七年级下·广东潮州·期中)下列关于毛细血管适于进行物质交换的特点叙述,错误的是( )
A.毛细血管内的血流速度最慢B.管壁很薄,由一层扁平上皮细胞构成
C.毛细血管的数量多,分布广D.两端连接着最小的动脉和最小的静脉
【答案】D
【分析】血管分为动脉、静脉和毛细血管三种,动脉是将血液从心脏输送到身体个部分去的血管,静脉是把血液从身体各部分送回心脏的血管,毛细血管是连通于最小的动脉与静脉之间的血管。
【详解】ABC.毛细血管内的血流速度最慢、管壁很薄,由一层扁平上皮细胞构成、毛细血管的数量多,分布广都是毛细血管适于进行物质交换特点,ABC不符合题意。
D.两端连接着最小的动脉和最小的静脉与物质交换无关,D符合题意。
故选D。
9.(22-23七年级下·广东深圳·期中)下列表格是对几种血管的比较,相关说法不正确的是( )
A.①血管内的血流速度最快 B.我国倡导无偿献血,一般从献血者肘窝处的③血管采血
C.人体血液流动的方向是:①→③→② D.血液与组织细胞进行物质交换的场所是血管②
【答案】C
【分析】①是动脉、②是毛细血管、③是静脉,解答即可。
【详解】A.①血管较厚、弹性大,大多分布在身体较深的部位,是动脉,血流速度最快,A正确。
B.③是静脉,静脉是将血液从身体各部分送回到心脏的血管,静脉在皮下的分布大多较浅;静脉管径较大、管壁薄;静脉采血后容易止血,即我国倡导无偿献血,献血时一般从献血者肘窝处的③静脉血管采血,B正确。
C.血液在血管中的流动方向:①动脉→②毛细血管→③静脉,C错误。
D.②毛细血管管壁最薄,只有一层上皮细胞构成,管腔最小,只允许红细胞呈单行通过,血流速度极慢,数量最多,利于血液与组织细胞进行物质交换,D正确。
故选C。
考点3 心脏的结构
1.(22-23七年级下·广东肇庆·期中)与人体心脏的左心房和右心室连接的血管分别是( )
A.肺静脉和主动脉B.上、下腔静脉和肺动脉
C.肺静脉和肺动脉D.上、下腔静脉和主动脉
【答案】C
【分析】心脏的结构示意图:
【详解】心脏作为血液循环的动力器官,主要由心肌组成,心脏壁主要由肌肉组织构成。心脏有四个腔,左心房、左心室、右心房、右心室。心脏的四个腔分别与不同的血管相连。左心房连通肺静脉、左心室连通主动脉、右心房连通上下腔静脉、右心室连通肺动脉。概括地说,心室与动脉相连通,心房与静脉相连通。
故选C。
2.(22-23七年级下·广东惠州·期中)某实验小组解剖猪的心脏后,用手捏心脏壁,最厚的是( )
A.左心房B.左心室C.右心房D.右心室
【答案】B
【分析】心脏是血液循环的动力器官,心脏由心肌组织构成,在心脏的四个腔中左心室壁最厚。
【详解】心脏是血液循环的动力器官,心脏壁主要由肌肉组织心肌构成,具有收缩、舒张的功能,心脏能推动血液在血管内流动;心脏的四腔是左心房和左心室,右心房和右心室,在心脏的四个腔中左心室壁最厚,这是与左心室收缩把血液输送到全身、输送血液的距离最长相适应的,B符合题意。
故选B。
考点4 血液循环
1.(22-23七年级下·广东肇庆·期中)在体循环和肺循环中,血液流动的正确方向是( )
A.心室→动脉→毛细血管→静脉→心房 B.心室→静脉→毛细血管→动脉→心房
C.心房→动脉→毛细血管→静脉→心室 D.心房→静脉→毛细血管→动脉→心室
【答案】A
【分析】(1)体循环的路线是:左心室→主动脉→各级动脉→身体各部分的毛细血管网→各级静脉→上、下腔静脉→右心房,血液由含氧丰富的动脉血变成含氧少的静脉血。
(2)肺循环的路线是:右心室→肺动脉→肺部毛细血管→肺静脉→左心房,血液由含氧少的静脉血变成含氧丰富的动脉血。
【详解】血液循环途径如图所示:
从血液循环图中看出,体循环和肺循环的共同规律是:心室→动脉→毛细血管→静脉→心房,BCD不符合题意,A符合题意。
故选A。
2.(22-23七年级下·广东中山·期中)下列有关人体循环系统的叙述, 正确的是( )
A.动脉中流动的是动脉血, 静脉中流动的是静脉血
B.通过肺循环的气体交换, 静脉血变成动脉血
C.在一次心动周期中, 心房和心室可以同时收缩
D.与左心房相连接的血管是肺动脉, 与左心室相连接的血管是主动脉
【答案】B
【分析】血液循环途径如图:
【详解】A.动脉中不一定是流的动脉血,如肺动脉内流的是静脉血,静脉中不一定是流的静脉血,如肺静脉内流的是动脉血,故A错误。
B.肺循环的路线是:右心室→肺动脉→肺部毛细血管→肺静脉→左心房,血液由含氧少的静脉血变成含氧丰富的动脉血,故B正确。
C.心脏每收缩和舒张一次为一个心动周期,在一个心动周期中,心脏的活动规律是心房收缩,同时心室舒张;心房舒张,同时心室收缩;心房舒张,同时心室舒张,故C错误。
D.与左心房相连接的血管是肺静脉,其它流的动脉血, 与左心室相连接的血管是主动脉,内流动脉血,故D错误。
故选B。
3.(22-23七年级下·广东中山·期中)小明同学在运动时不小心划破了小腿, 伤口红肿发炎。为防止感染, 医生给小明开了消炎用的口服处方药。消炎药被吸收后,最先会出现在心脏的哪个腔?( )
A.左心房B.右心房C.左心室D.右心室
【答案】B
【分析】人体血液循环的途径:
【详解】对照血液循环图可知,小明在运动时不小心划破了小腿, 伤口红肿发炎。医生给他开了消炎用的口服处方药,药物被吸收后,进入消化道毛细血管→体静脉→下腔静脉→右心房→右心室→肺动脉→肺部毛细血管……小腿患处。因此,药物被吸收最先进入心脏的右心房,ACD不符合题意,B符合题意。
故选B。
4.(22-23七年级下·广东佛山·期中)如图表示人体的部分血液循环,曲线Ⅰ、Ⅱ分别表明血液流动过程中氧气和二氧化碳含量的变化情况,图中血管A、血管B、血管C分别代表( )
A.肺动脉、肺泡外毛细血管、肺静脉B.主动脉、组织处毛细血管、静脉
C.肺静脉、肺泡外毛细血管、肺动脉D.静脉、组织处毛细血管、主动脉
【答案】A
【分析】体循环:左心室→主动脉→全身各级动脉→全身各处毛细血管→全身各级静脉→上、下腔静脉→右心房;经过体循环,血液由动脉血变成了静脉血。
肺循环:右心室→肺动脉→肺部毛细血管→肺静脉→左心房;经过肺循环,血液由静脉血变成了动脉血。
【详解】血液经过肺泡内的气体交换后血液由静脉血变成动脉血,氧气含量增高,二氧化碳含量减少,血液流经A血管→血管B→血管C后,又回到心脏,氧气含量增高,该血液循环为肺循环。所以,A血管是肺动脉,B血管是肺部的毛细血管,C血管是肺静脉,A符合题意,BCD不符合题意。
5.(22-23七年级下·广东深圳·期中)学完有关人体血液循环的知识后,你认为下列说法正确的是( )
A.先进行体循环,再进行肺循环
B.所有静脉中的血液都含有大量的二氧化碳
C.与心室相接的血管都是动脉,与心房相接的血管都是静脉
D.心室收缩,将血液送入动脉;心房收缩,将血液送入静脉
【答案】C
【分析】血液循环途径包括:体循环和肺循环。体循环:左心室→主动脉→全身各级动脉→全身各处毛细血管→全身各级静脉→上、下腔静脉→右心房;经过体循环,血液中的氧气扩散进入组织细胞,血液由动脉血变成了静脉血。肺循环:右心室→肺动脉→肺部毛细血管→肺静脉→左心房;经过肺循环,肺泡中的氧气扩散进入血液,血液由静脉血变成了动脉血。
【详解】A.体循环与肺循环在时间上不存在先后顺序,而是同时进行、协调工作的,A错误。
B.不是所有的静脉内都流静脉血(含有大量的二氧化碳),如肺静脉内流的是动脉血,B错误。
C.心脏的四个腔分别与不同的血管相连。左心房连通肺静脉、左心室连通主动脉、右心房连通上下腔静脉、右心室连通肺动脉。概括地说,心室与动脉相连通,心房与静脉相连通,C正确。
D.心脏中的血液流动的方向是:心房→心室→动脉。可见,心室收缩,将血液送入动脉;心房收缩,将血液送入心室,D错误。
故选C。
(22-23七年级下·广东深圳·期中)如图为人体内某结构的血液情况模式图,B代表某器官或结构,A、C代表血管,箭头代表血流方向,下列叙述正确的是( )
A.若B为肺,则A中流动脉血,C中流静脉血
B.若A、C都流动脉血,则B代表的一定不是心脏
C.若A为上腔静脉,C为肺动脉,则B中有防止血液倒流的瓣膜
D.若B为小肠,则C中的葡萄糖含量增加,氨基酸含量减少
【答案】C
【分析】血液流经某个器官往往要发生物质交换。血液经过体循环后,由动脉血变成了静脉血;流经肺循环后,血液由静脉血变成动脉血。结合图形,分析解答。
【详解】A.若B为肺,则A是肺动脉流静脉血,C为肺静脉流动脉血,A错误。
B.若A、C都流着动脉血,则B也可能是心脏,如肺静脉→左心房→左心室→主动脉,肺静脉和主动脉内流动的都是动脉血,B错误。
C.若A为上腔静脉,则与右心房相连;C为肺动脉,则与右心室相连,所以B中有防止血液倒流的房室瓣,C正确。
D.若B为小肠,从小肠流出的血液是含营养丰富的静脉血,葡萄糖和氨基酸含量都增加,D错误。
故选C。
7.(22-23七年级下·广东惠州·期中)健康成年人血压正常值为12~18.7/8~12kPa.张大娘精神疲惫,头晕头痛,甚至昏厥,经测定她的血压是19/14kPa。据此数据分析,张大娘可能患有( )
A.贫血B.炎症C.高血压D.低血压
【答案】C
【分析】血压是流动的血液对血管壁造成的侧压力,血压主要是由心脏的泵血作用产生的。通常所说的血压是指体循环的动脉血压,可以在上肢的肱动脉处测得。
【详解】心脏收缩时,动脉血压最高,称为收缩压;心脏舒张时,动脉血压最低,称为舒张压。健康成年人的动脉血压以-般维持在收缩压12~ 18.7千帕、舒张压8 ~ 12千帕。血压经常超过18.7/12千帕,就称为高血压;经常低于12/8千帕,则称为低血压。血压太高和太低都不利于身体健康,张大娘的血压是19/14千帕,应属于高血压。因此,ABD错误,C正确。
故选C。
8.(22-23七年级下·广东惠州·期中)连花清瘟胶囊(颗粒)被列入国家卫健委发布的《新型冠状病毒肺炎诊疗方案(试行第七版)》。患者在服用此药后,药物成分吸收进入小肠毛细血管后到达患者肺部的路径是( )
①上腔静脉 ②下腔静脉 ③右心房 ④右心室 ⑤组织细胞处毛细血管
⑥肺动脉 ⑦肺静脉 ⑧肺部毛细血管
A.②→③→④→⑥→⑧B.②→④→③→⑥→⑧
C.①或②→③→④→⑦→⑧D.⑤→⑦→③→④→⑧
【答案】A
【分析】血液循环途径包括:体循环和肺循环。体循环:左心室→主动脉→全身各级动脉→全身各处毛细血管→全身各级静脉→上、下腔静脉→右心房;经过体循环,血液由动脉血变成了静脉血。肺循环:右心室→肺动脉→肺部毛细血管→肺静脉→左心房;经过肺循环,血液由静脉血变成了动脉血。体循环和肺循环的共同规律是:心室→动脉→毛细血管网→静脉→心房。
【详解】血液循环路线如图所示:
对照血液循环图可知,患者在服用此药后,药物成分到达患者肺部的路径是:药物进入小肠毛细血管→②下腔静脉→③右心房→④右心室→⑥肺动脉→⑧肺部毛细血管(患病部位)。
故选A。
9.(22-23七年级下·广东潮州·期中)图阴影部分表示体循环和肺循环的共同特点,对阴影部分的描述正确的是( )
A.血液从心房出发回到心室B.血液由静脉血变成动脉血
C.要经过毛细血管D.血液从心脏的左侧出发回到右侧
【答案】C
【分析】血液循环途径包括:体循环和肺循环。体循环:左心室→主动脉→全身各级动脉→全身各处毛细血管→全身各级静脉→上、下腔静脉→右心房;经过体循环,血液中的氧气扩散进入组织细胞,血液由动脉血变成了静脉血。肺循环:右心室→肺动脉→肺部毛细血管→肺静脉→左心房;经过肺循环,肺泡中的氧气扩散进入血液,血液由静脉血变成了动脉血。
【详解】A.体循环和肺循环的共同规律是:心室→动脉→毛细血管网→静脉→心房,A错误。
B.经过体循环,血液中的氧气扩散进入组织细胞,血液由动脉血变成了静脉血。经过肺循环,肺泡中的氧气扩散进入血液,血液由静脉血变成了动脉血,B错误。
C.毛细血管在体内数量很多,分布很广。肺循环要经过肺部毛细血管,体循环要经过全身组织细胞处的毛细血管,C正确。
D.结合分析可知,体循环使血液从心脏的左侧出发回到右侧,肺循环使血液从心脏的右侧出发回到左侧 ,D错误。
故选C。
10.(22-23七年级下·广东湛江·期中)如图所示为人体的血液循环示意图,下列有关说法正确的是( )
A.与左心室相连的是主动脉
B.与右心室相连的是肺静脉
C.图中实线为体循环路径,血液流经②后由静脉血变成动脉血
D.图中虚线为肺循环路径,血液流经①后由动脉血变成静脉血
【答案】A
【分析】血液在心脏和全部血管所组成的管道系统中的循环流动叫做血液循环,根据循环途径的不同,血液循环分为体循环和肺循环两部分。
【详解】A.左心室与主动脉相连,里面流动脉血,A正确。
B.右心室与肺动脉相连,里面流静脉血,B错误。
CD.图示中血液由右心室→①→左心房的循环是肺循环,血液流经①后由静脉血变成动脉血;由左心室→②→右心房的循环是体循环,血液流经②后由动脉血变成静脉血。即图中的实线表示体循环、虚线表示肺循环,CD错误。
故选A。
11.(22-23七年级下·广东湛江·期中)如图甲是某同学绘制的人体生理过程流程图,其中、分别表示吸气和呼气;、分别表示人体某器官;图乙是心脏工作过程中某阶段的示意图,图中箭头表示血液流动的方向,①②③④表示与心脏相连的血管,⑤⑥⑦⑧表示心脏的四个腔。请回答下列问题:
(1)人体血液循环包括体循环和肺循环两部分。图乙中体循环的起点是[ ] ;肺循环的终点是[ ] 。
(2)图甲中,进行过程时,膈肌和肋骨间的肌肉所处的工作状态分别是 。
a.舒张、舒张 b.收缩、收缩 c.舒张、收缩 d.收缩、舒张
(3)图甲中,当血液流经人体器官后,血液中的葡萄糖、氨基酸等物质的含量增多,则器官可能是 ;血液流经器官(肺)后,血液成分发生的变化是由 血变成了 血。
(4)图乙中,心脏所处的工作状态是:左、右心房舒张,左、右心室收缩,心房与心室之间的瓣膜 (填“打开”或“关闭”)。
(5)图乙中,①②③④血管内流静脉血的有 。
【答案】(1) ⑧左心室 ⑥左心房
(2)b
(3) 小肠 静脉 动脉
(4)关闭
(5)①③
【分析】图甲中A、B分别表示吸气和呼气。图乙中①肺动脉、②主动脉、③上下腔静脉、④肺静脉、⑤右心房、⑥左心房、⑦右心室、⑧左心室。
【详解】(1)人体血液循环包括体循环和肺循环两部分。其中,体循环的起点和终点分别是⑧左心室、⑤右心房,肺循环的起点和终点分别是⑦右心室、⑥左心房。
(2)图甲中,进行A过程时表示吸气过程,吸气时,膈肌和肋骨间的肌肉所处的工作状态都是收缩的,胸廓是扩大的,肺内的气压是下降的,这样就完成了主动吸气。因此选b。
(3)图甲中,当血液流经人体器官M小肠后,由于吸收作用,血液中的葡萄糖、氨基酸等物质的含量增多,图甲中的N表示的是肺时,血液流经N器官后,由于气体的浓度差,发生了气体的扩散作用,肺泡中的氧气扩散到毛细血管,毛细血管中的二氧化碳扩散到肺泡,血液成分发生的变化是:由含氧气少的静脉血变成了含氧丰富的动脉血。
(4)图乙中,根据血流的方向可知,心脏所处的工作状态是:左、右心房舒张,左、右心室收缩,心房与心室之间的瓣膜关闭。
(5)①肺动脉、②主动脉、③上下腔静脉、④肺静脉,流静脉血的是肺动脉和上下腔静脉,因此图乙中,①②③④血管内流静脉血的有①和③。
考点4 输血和血型
1.(22-23七年级下·广东梅州·期中)下列关于输血与血型的说法错误的是( )
A.我国实行无偿献血制度,提倡18-55周岁的健康公民自愿献血( )
B.对于烧伤患者可以只输入血浆成分,提高病人输血治疗的效果
C.安全输血应以输同型血为原则
D.由于血库缺乏AB型血,为及时救治烧伤患者,可快速地输入大量的A型或B型血
【答案】D
【分析】血液的总量占体重的7%~8%。一个成年人失血量少于400毫升时,可以没有明显的症状,血液能得到自然补充,不用输血;当失血量在800~1000毫升时,会出现面色、口唇苍白,皮肤出冷汗,手脚冰冷、无力,呼吸急促,脉搏快而微弱等症状,可以输血;当失血量超过1200毫升时,生命就会发生危险;当失血量达到1500毫升以上时,可引起大脑供血不足,伤者会出现视物模糊、口渴、头晕、神志不清或焦躁不安,甚至昏迷等症状,必须立即输血。
【详解】A.我国实行无偿献血制度,提倡18~55周岁的健康公民自愿献血,A正确。
B.成分输血:根据病人病情的需要,有针对性地选用不同的血液成分进行输血。身体大面积烧伤的病人,其烧伤面有大量液体渗出,患者丢失的主要是血浆,如果输全血,可能使体内红细胞浓度过高,增加血液的粘滞性而影响血液循环,故应输入血浆,B正确。
CD.安全输血应以输同型血为原则,但在紧急情况下,AB血型的人可以接受任何血型,O型血可以输给任何血型的人, 如果异血型者之间输血输得太快太多,输进来的凝集素来不及稀释,也可能引起凝集反应,异血型者之间输血,只有在紧急情况下,不得已才采用,采用时要缓慢地输入,C正确,D错误。
故选D。
2.(22-23七年级下·广东茂名·期中)临床上常根据病人病情需要,有针对性地选用不同的成分输血。对于血小板功能低下、贫血、大面积烧伤、创伤性失血的患者,应分别给他们输入( )
A.全血、红细胞、血浆、血小板B.血浆、红细胞、全血、血小板
C.血小板、红细胞、血浆、全血D.血小板、全血、血浆、红细胞
【答案】C
【分析】(1)输血时不一定都是输全血,临床上常根据病人病情的需要,有针对性地选用不同的血细胞成分或血浆成分输入病人体内。如:身体大面积烧伤的病人,其伤面有大量液体渗出,患者丢失的主要是血浆,如果输全血,可能使体内红细胞浓度过高,增加血液的粘滞性而影响血液循环,所以输入血浆。
(2)血液中红细胞数量过少或红细胞中血红蛋白的含量过少称为贫血。
【详解】由成分输血可知,血小板功能低下的患者应该输入血小板。贫血患者主要是红细胞数量过少或血红蛋白浓度过低,但总血量并不减少,所以,可输入浓缩的红细胞悬液。大面积烧伤的病人,其伤面有大量液体渗出,患者丢失的主要是血浆。如果输全血,可能使体内红细胞浓度过高,增加血液的粘滞性而影响血液循环,故应输入血浆。创伤性失血的患者失去的是全血,应输入全血。
故选C。
3.(22-23七年级下·广东中山·期中)小明因做手术需要输血, 他的血型是 AB 型。根据安全输血的原则, 应在小明手术时给他输什么血型的血液?( )
A.A型B.B型C.AB型D.O型
【答案】C
【分析】安全输血:以输入同型血为原则。但在紧急情况下,AB血型的人可以接受任何血型,但只能输给AB型的人,O型血可以输给任何血型的人,但只能接受O型血。如果异血型者之间输血输得太快太多,输进来的凝集素来不及稀释,红细胞可能引起凝集反应。因此,输血时应该以输入同型血为原则。
【详解】安全输血应以输同型血为原则。由题可知,小明的血型为AB型,因此应在小明手术时给他输AB型的血液,ABD不符合题意,C符合题意。
故选C。
4.(22-23七年级下·广东中山·期中)每年的6月14日是 “世界献血日”。下列关于献血与输血的叙述, 错误的是( )
A.患有新冠肺炎、猴痘、艾滋病、肺结核等传染病的病人禁止献血
B.治疗严重贫血患者时, 只需要输入血小板即可
C.健康成年人每次献血200~300 毫升是不会影响健康的
D.成分输血可降低不良反应的发生率, 也可避免血液的浪费
【答案】B
【分析】(1)输血以输同型血为原则。
(2)输血时不一定都是输全血,临床上要根据病人病情的需要,有针对性地选用不同的血细胞成分或血浆成分输入病人体内。
【详解】A.患有新冠肺炎、猴痘、艾滋病、肺结核等传染病的病人禁止献血,容易造成传染,A正确。
B.贫血是血液中的红细胞过少或血红蛋白过少导致的,临床上给贫血病人应输红细胞治疗,B错误。
C.失血时如果一次不超过400毫升,所丧失的血浆成分和血细胞,可以在短时间内得到补充而恢复正常,所以健康的成年人每次献血200~300毫升是不会影响健康的,C正确。
D.成分输血:根据病人病情的需要,有针对性地选用不同的血液成分进行输血,成分输血可降低不良反应的发生率, 也可避免血液的浪费,D正确。
故选B。
5.(22-23七年级下·广东肇庆·期中)在一次医疗事故中,由于输血不当造成病人体内出现了大量的红细胞聚集成团。这些红细胞聚集成团有可能最先堵塞病人的( )
A.主动脉B.肺静脉
C.肺部毛细血管D.下肢毛细血管
【答案】C
【分析】血液在心脏和全部血管(动脉、静脉和毛细血管)组成的管道系统中循环流动,红细胞凝结成团会阻碍血液循环,危及人的生命活动,严重的可导致死亡。
【详解】病人的体内出现了大量的红细胞聚集团,这些红细胞凝集团随血液流动的途径是:上腔静脉→右心房→右心室→肺动脉→肺部毛细血管;在这里,红细胞凝集团将不能通过肺部毛细血管,因为毛细血管的内径小,仅有8--10微米,只允许红细胞单行通过;因此些红细胞团最有可能堵塞病人的肺部毛细血管,因此ABD错误,C正确。
故选C。
项目
化验结果
参考值
红细胞(RBC)
4.1×1012个/L
(4.0~5.0)×1012个/L
白细胞(WBC)
8.8×109个/L
(4~10)×109个/L
血小板(PLT)
1.4×1011个/L
(1~3)×1011个/L
血管类型
分布
管壁特点
①
大多分布在身体较深的部位
较厚、弹性大
②
数量多,分布广
非常薄,只由一层上皮细胞构成
③
有的分布较深,有的分布较浅
较薄,弹性小
相关试卷
这是一份选择题必刷(精选50题) 备战2023-2024学年七年级生物下学期期中真题分类汇编(人教版),文件包含选择题必刷精选50题原卷版docx、选择题必刷精选50题解析版docx等2份试卷配套教学资源,其中试卷共38页, 欢迎下载使用。
这是一份专题04 人体内物质的运输(10大考向)-备战2023-2024学年七年级生物下学期期中真题分类汇编(人教版),文件包含专题04人体内物质的运输10大考向原卷版docx、专题04人体内物质的运输10大考向解析版docx等2份试卷配套教学资源,其中试卷共34页, 欢迎下载使用。
这是一份专题03 人体的呼吸(8大考向)-备战2023-2024学年七年级生物下学期期中真题分类汇编(人教版),文件包含专题03人体的呼吸8大考向原卷版docx、专题03人体的呼吸8大考向解析版docx等2份试卷配套教学资源,其中试卷共30页, 欢迎下载使用。

