所属成套资源:2025版高考化学一轮总复习课件及提能训练
2025版高考化学一轮总复习第7章化学反应速率和化学平衡第23讲化学反应速率及影响因素提能训练
展开
这是一份2025版高考化学一轮总复习第7章化学反应速率和化学平衡第23讲化学反应速率及影响因素提能训练,共10页。试卷主要包含了选择题,非选择题等内容,欢迎下载使用。
1.(2023·河北衡水高三检测)调控化学反应进行的快慢,对于工业生产和日常生活都有着十分重要的意义。在下列事实中,减慢化学反应速率的是( D )
A.①② B.③④
C.①③ D.②④
[解析] ①增大氧气的浓度,加快燃烧的速率;②降低温度,减慢食物变质的速率;③使用催化剂,加快反应速率;④降低氧气的浓度,减慢食品被氧化的速率。综上所述,D项符合题意。
2.以下是几位同学在学习化学反应速率理论后发表的一些看法,其中不正确的是( A )
A.化学反应速率理论可指导怎样提高原料的转化率和生成物的产率
B.化学反应速率理论可以指导怎样在一定时间内快出产品
C.影响化学反应速率的主要因素是反应物的性质,浓度、温度、催化剂、反应物颗粒大小等外部因素也会对化学反应速率产生影响
D.正确利用化学反应速率理论可提高化工生产的综合经济效益
[解析] 化学反应速率理论研究的是化学反应进行的快慢问题,不能指导提高原料的转化率和生成物的产率。
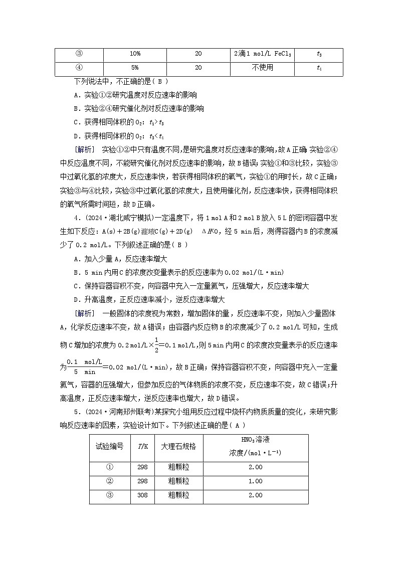
3.(2024·山东潍坊期中)为了研究外界条件对H2O2分解反应速率的影响,某同学向4支试管中分别加入3 mL H2O2溶液,并测量收集V mL气体时所需的时间,实验记录如下:
下列说法中,不正确的是( B )
A.实验①②研究温度对反应速率的影响
B.实验②④研究催化剂对反应速率的影响
C.获得相同体积的O2:t1>t3
D.获得相同体积的O2:t3Ⅱ>Ⅰ>Ⅳ,D正确。
10.(2024·河北石家庄月考)已知反应2NO(g)+Br2(g)===2NOBr(g)的速率方程为v=kc2(NO)·c(Br2),k为速率常数。该反应的反应机理可分为两步:
(1)NO(g)+Br2(g)===NOBr2(g) 快eq \b\lc\[\rc\](\a\vs4\al\c1(Kc=\f(cNOBr2,cNO·cBr2)))
(2)NOBr2(g)+NO(g)===2NOBr(g) 慢[速率方程为v=k1c(NO)·c(NOBr2),k1为速率常数,该反应速率近似认为是总反应的速率]
将2 ml NO与1 ml Br2放入1 L容器中混合反应。下列说法错误的是( D )
A.k=k1Kc
B.反应消耗一半时的反应速率与反应起始速率的比值是1∶8
C.10 s时反应达平衡,平衡时n(NO)=n(NOBr),则0~10 s时间内,NO的平均速率为0.1 ml·L-1·s-1
D.到达平衡后,压强增大,平衡移动的方向与温度升高平衡移动的方向相反,则ΔH>0
[解析] 根据盖斯定律,反应2NO(g)+Br2(g)===2NOBr(g)可由反应(1)+(2)得到,反应速率由反应(2)决定,由Kc=eq \f(cNOBr2,cNO·cBr2)可得c(NOBr2)=Kcc(NO)·c(Br2),将其代入v=k1c(NO)·c(NOBr2),得出v=k1Kcc2(NO)·c(Br2),即可得出k=k1Kc,A正确;根据v=kc2(NO)·c(Br2),反应消耗一半时物质的浓度均为起始时的一半,v′=keq \b\lc\[\rc\](\a\vs4\al\c1(\f(1,2)c起NO))2×eq \f(1,2)c起(Br2),此时的反应速率与反应起始速率的比值是1∶8,B正确;设10 s达平衡时,消耗x ml·L-1 Br2,利用“三段式”:
2NO(g)+Br2(g)=== 2NOBr(g)
起始/(ml·L-1) 2 1 0
转化/(ml·L-1) 2x x 2x
平衡/(ml·L-1) 2-2x 1-x 2x
据题意,平衡时n(NO)=n(NOBr),即(2-2x)ml=2x ml,x=0.5,则0~10 s时间内,NO的平均反应速率v=eq \f(2×0.5 ml·L-1,10 s)=0.1 ml·L-1·s-1,C正确;压强增大,平衡正向移动,升高温度平衡逆向移动,正向反应为放热反应,ΔH①>② (用序号表示)。
[解析] (1)①由题图可知,2 min内Y的物质的量减少了0.1 ml,X的物质的量减少了0.3 ml,Z的物质的量增加了0.2 ml,且2 min后各物质的物质的量保持不变,是可逆反应,所以该反应的化学方程式为3X(g)+Y(g)2Z(g)。②反应开始至2 min,用气体Z表示的平均反应速率v(Z)=eq \f(0.2 ml,5 L×2 min)=0.02 ml/(L·min)。③2 min时反应达到平衡,容器内混合气体的物质的量减小,而混合气体的质量不变,其平均相对分子质量比起始时大;容器容积不变,混合气体的质量不变,所以混合气体的密度与起始时相等。
(2)将题给数据转化为用同种物质表示,则①vA=1 ml/(L·min),②vA=0.75 ml/(L·min),③vA=1.5 ml/(L·min),反应速率:③>①>②。
12.某小组研究影响反应速率的因素。
(1)实验一:探究酸的强弱对酸与镁条反应速率的影响。
①设计实验方案如下表,表中c= 1.0 。
②实验步骤。
a.检查装置(图1)的气密性后,添加药品;
b.反应开始后, 每隔1 min记录一次生成H2的体积 ;
c.将所记录的数据转化为曲线图(图2)。
③写出0~5 min内醋酸、盐酸与镁条反应的反应速率变化规律: 醋酸与镁条反应的速率随时间变化不明显;盐酸与镁条反应开始阶段反应速率很快,一段时间后反应速率明显减小 。
(2)实验二:探究反应条件对0.10 ml/L Na2S2O3溶液与稀硫酸反应速率的影响,其设计与测定结果如下:
①写出上述实验原理的离子方程式: S2Oeq \\al(2-,3)+2H+===S↓+H2O+SO2↑ 。
②上述实验1、3是探究 温度 对化学反应速率的影响;若上述实验1、2是探究浓度对化学反应速率的影响,则a的值为 5.0 ;乙是实验需要测量的物理量,则表格中“乙”应填写 出现浑浊的时间/min(或s) 。
[解析] (1)①要探究酸的强弱对酸与镁条反应速率的影响,则必须保持其他影响反应速率的因素一致,醋酸和盐酸的浓度应相同,故c也应为1.0;②据题图可知,要通过测量在相同的时间段内收集到的氢气体积的大小来计算反应速率,故在反应开始后,应每隔1 min记录一次生成H2的体积;③通过题中图像分析可知,单位时间内醋酸与镁条反应生成氢气的体积变化很小,即醋酸与镁条的反应速率变化不大;而盐酸与镁条的反应一开始很快,一段时间后单位时间内生成的氢气的体积明显变小,即反应速率明显减小。
(2)①Na2S2O3溶液与稀硫酸反应生成二氧化硫、硫单质和水,其反应的离子方程式为S2Oeq \\al(2-,3)+2H+===S↓+H2O+SO2↑;②当探究某一种因素对反应速率的影响时,必须保持其他影响因素一致,通过比较实验1、3的反应条件可知,实验1、3是探究温度对化学反应速率的影响;实验1、2中加入的Na2S2O3溶液的体积不同,故是探究Na2S2O3溶液浓度对化学反应速率的影响,但反应溶液的总体积需相同,故应加入蒸馏水来确保溶液的总体积相同,a的值为5.0;要准确描述化学反应速率的快慢,必须准确测得溶液出现浑浊时间的长短,故乙是出现浑浊的时间/min(或s)。
13.(2023·山东济南模拟)反应aA+bBeq \(,\s\up7(催化剂))cC在体积为2 L的容器中进行反应。在Ⅰ、Ⅱ、Ⅲ阶段体系中各物质的物质的量随时间变化的曲线如图所示:
请回答下列问题:
(1)反应的化学方程式为 A+3Beq \(,\s\up7(催化剂))2C 。
(2)A的平均反应速率vⅠ(A)、vⅡ(A)、vⅢ(A)从大到小排列顺序为 vⅠ(A)>vⅡ(A)>vⅢ(A) ,可能原因是 随着反应的进行,反应物浓度逐渐变小 。
(3)第Ⅰ阶段C的平均速率v1(C)= 0.05 ml·L-1·min-1 。
(4)第Ⅱ阶段,B的转化率为 38% 。
[解析] (1)反应达到平衡时,Δn(A)=2.0 ml-1.0 ml=1.0 ml,Δn(B)=6.0 ml-3.0 ml=3.0 ml,Δn(C)=2.0 ml-0 ml=2.0 ml,则Δn(A)∶Δn(B)∶Δn(C)=1.0 ml∶3.0 ml∶2.0 ml=1∶3∶2,即该反应的化学方程式为A+3Beq \(,\s\up7(催化剂))2C。
(2)vⅠ(A)=eq \f(1.0 ml,2 L×20.0 min)=0.025 ml·L-1·min-1,
vⅡ(A)=eq \f(1.0 ml-0.62 ml,2 L×15 min)=0.012 7 ml·L-1·min-1,
vⅢ(A)=eq \f(0.62 ml-0.50 ml,2 L×10 min)=0.006 ml·L-1·min-1,故vⅠ(A)>vⅡ(A)>vⅢ(A)。
(3)v1(C)=eq \f(2.00 ml,2 L×20.0 min)=0.05 ml·L-1·min-1。
(4)α(B)=eq \f(3.00-1.86 ml,3.00 ml)×100%=38%。
14.(2024·天津模拟)某化学反应2AB+D在四种不同条件下进行,B、D起始浓度为0。反应物A的浓度(ml/L)随反应时间(min)的变化情况如下表:
根据上述数据,完成下列填空:
(1)实验1中,反应在10~20 min内A的平均速率为 0.013 ml/(L·min)。
(2)实验2中,c2= 1.0 ,反应经20 min就达到平衡,可推测实验2中还隐含的条件是 催化剂 。
(3)设实验3的反应速率为v3,实验1的反应速率为v1,则v3 > (填“>”“=”或“ 1.0。
(4)比较实验4和实验1,可推测该反应是 吸热 (填“吸热”或“放热”)反应,理由是 温度升高时,反应物A的平衡浓度小,平衡向右移动,即向吸热方向移动 。
[解析] (1)实验1中,反应在10~20 min内A的平均速率为v=eq \f(Δc,Δt)=eq \f(0.80 ml/L-0.67 ml/L,10 min)=0.013 ml/(L·min)。
(2)温度相同条件下,实验1和实验2达到平衡时A的浓度相等,说明实验1与实验2中A的起始浓度应相等,则c2=1.0,实验2较其他实验达到平衡时间最短,是使用了合适的催化剂。
(3)实验1中,反应在10~20 min内平均速率为v1=eq \f(Δc,Δt)=eq \f(0.80 ml/L-0.67 ml/L,10 min)=0.013 ml/(L·min),实验3中,反应在10~20 min内平均速率为v3=eq \f(Δc,Δt)=eq \f(0.92 ml/L-0.75 ml/L,10 min)=0.017 ml/(L·min),故v3>v1,实验1的起始浓度为1.0 ml/L,由平衡时浓度可知实验3的起始浓度大于1.0 ml/L,即c3>1.0。
(4)比较实验4和实验1可知,平衡时实验4反应物A的浓度小,升高温度,平衡右移,加热平衡向吸热反应方向移动。①古代冶铁使用鼓风机
②用冰箱冷藏食物
③SO2转化为SO3使用钒触媒
④食品包装袋中放小袋铁粉
实验序号
H2O2溶液浓度
H2O2溶液温度/℃
催化剂
所用时间
①
5%
20
2滴1 ml/L FeCl3
t1
②
5%
40
2滴1 ml/L FeCl3
t2
③
10%
20
2滴1 ml/L FeCl3
t3
④
5%
20
不使用
t4
试验编号
T/K
大理石规格
HNO3溶液
浓度/(ml·L-1)
①
298
粗颗粒
2.00
②
298
粗颗粒
1.00
③
308
粗颗粒
2.00
④
298
细颗粒
2.00
编号
温度
/℃
催化
剂/g
酸性KMnO4
溶液
H2C2O4溶液
KMnO4
溶液褪色
平均时间
/min
体积
/mL
浓度/
(ml/L)
体积
/mL
浓度/
(ml/L)
1
25
0.5
4
0.1
8
0.2
12.7
2
80
0.5
4
0.1
8
0.2
a
3
25
0.5
4
0.01
8
0.2
6.7
4
25
0
4
0.01
8
0.2
b
选项
实验事实
结论
A
其他条件相同,Na2S2O3溶液浓度越大,析出S沉淀所需时间越短
当其他条件不变时,增大反应物浓度,化学反应速率加快
B
在化学反应前后,催化剂的质量和化学性质都没有发生改变
催化剂一定不参与化学反应
C
物质的量浓度相同的盐酸和CH3COOH溶液分别与等质量的、形状相同的锌粒反应
反应开始时速率相同
D
在容积可变的密闭容器中发生反应H2(g)+I2(g)2HI(g),把容积缩小为原来的一半
正反应速率加快,逆反应速率不变
编号
纯锌粉
质量
0.2 ml·L-1
稀硫酸体积
温度
硫酸铜
固体质量
Ⅰ
2.0 g
10.0 mL
25 ℃
0
Ⅱ
2.0 g
10.0 mL
T ℃
0
Ⅲ
2.0 g
10.0 mL
35 ℃
0.2 g
Ⅳ
2.0 g
10.0mL
35 ℃
4.0 g
编号
酸的
种类
酸的浓度/
(ml/L)
酸的体
积/mL
镁条质
量/g
1
醋酸
1.0
10
2.0
2
盐酸
c
10
2.0
编
号
反应
温度/
℃
V(Na2S2O3
溶液)/mL
V(蒸馏
水)/mL
V(0.10 ml/L
H2SO4溶液)/
mL
乙
1
25
10.0
0
10.0
2
25
5.0
a
10.0
3
45
10.0
0
10.0
相关试卷
这是一份2025版高考化学一轮总复习第7章化学反应速率和化学平衡第25讲化学平衡常数及转化率的计算提能训练,共12页。试卷主要包含了选择题,非选择题等内容,欢迎下载使用。
这是一份备战2025届新高考化学一轮总复习分层练习第7章化学反应速率与化学平衡第34讲化学反应速率及影响因素(附解析),共7页。试卷主要包含了小朋友们玩的荧光棒的发光原理是,2 ml·L-1·s-1,少量铁粉与100 mL 1等内容,欢迎下载使用。
这是一份高考化学一轮复习第7章化学反应速率和化学平衡第1讲化学反应速率及影响因素训练含解析,共5页。试卷主要包含了H2O2分解速率受多种因素影响,高温下,甲烷生成乙烷的反应如下等内容,欢迎下载使用。

