





重庆市璧山来凤中学校2023-2024学年高一下学期3月月考地理试题(原卷版+解析版)
展开
这是一份重庆市璧山来凤中学校2023-2024学年高一下学期3月月考地理试题(原卷版+解析版),文件包含重庆市璧山来凤中学校2023-2024学年高一下学期3月月考地理试题原卷版docx、重庆市璧山来凤中学校2023-2024学年高一下学期3月月考地理试题解析版docx等2份试卷配套教学资源,其中试卷共20页, 欢迎下载使用。
注意事项:
1.答题前填写好自己的姓名、班级、考号等信息
2.请将答案正确填写在答题卡上
第Ⅰ卷(选择题)
一、选择题(每小题3分,共45分)
生态足迹是指生产特定人口所消费的所有资源和消纳这些人口所产生的所有废弃物所需要的生物生产面积。京津冀区域人均生态足迹远高于中国和世界平均水平。下表为基于生态足迹模型的京津冀区域理论人口容量统计表。完成下面小题。
1. 河北省理论人口容量远大于京津的主要原因是( )
A. 经济体量大B. 环境污染小C. 土地面积广D. 人口基数小
2. 为降低京津冀人均生态足迹,最有效的措施是( )
A. 扩大建设用地面积B. 加大资源开发力度C. 引导人口向外转移D. 倡导绿色生活方式
【答案】1 C 2. D
【解析】
【1题详解】
结合中国区域地理可知,河北省面积远大于北京市、天津市,因此影响其人口容量的主要原因是土地面积广,C正确;河北的经济体量比北京、天津更小,A错误;河北的人口数量比北京和天津大,D错误;河北和北京、天津相比,有较多重工业,污染也比较严重,B错误。故选C。
【2题详解】
根据材料可知,生态足迹主要由人口消费的资源数量和产生的废弃物数量决定,倡导绿色生活方式有利于减少资源消耗和废弃物数量,从而降低人均生态足迹,D符合题意;扩大建设用地面积和加大资源开发力度对人均生态足迹影响不大,排除A、B;人口向外转移减少了实际人口规模,有利于减轻生态赤字,但对人均生态足迹影响不大,排除C。故选D。
【点睛】影响环境人口容量的主要因素有资源、科技发展水平、地区的对外开放程度、人口的文化和生活消费水平。资源、科技发展水平、对外开放程度与环境人口容量呈正相关,人口的文化和生活消费水平与环境人口容量呈负相关。
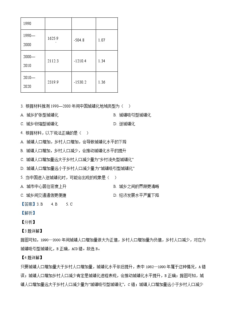
城镇化是城镇和乡村人口变动共同作用的结果。中国城镇化的时空动态引起了诸多研究者的关注,有学者从城乡人口变动的视角提出了城镇化地域类型的划分方法,基于历次全国人口普查数据,考察了中国城镇化地域类型的时空演变。下图为基于城乡人口变动的城镇化地域类型划分图,下表为1982—2020年中国城乡人口变化表。据此完成下面小题。
3. 根据材料推测1990—2000年间中国城镇化地域类型为( )
A. 城乡扩张型城镇化B. 城镇吸引型城镇化
C. 城乡收缩型城镇化D. 逆城镇化
4. 根据材料,以下说法正确的是( )
A. 城镇人口增加,乡村人口增加,会导致城镇化水平的下降
B. 城镇人口增加,乡村人口减少,会推动城镇化水平的提升
C. 城镇人口增加量远大于乡村人口减少量为“乡村流失型城镇化”
D. 城镇人口增加量远小于乡村人口减少量“城镇吸引型城镇化”
5. 当中国进入逆城镇化时,可能会出现的现象是( )
A. 城市中心居住密度上升B. 城乡之间的界限更清晰
C. 城乡间交通通信更便捷D. 经济发展水平严重下降
【答案】3. B 4. B 5. C
【解析】
【分析】
【3题详解】
据图可知,1990—2000年间城镇人口增加量很大为正值,乡村人口增加量为负值,乡村人口减少,对应为城镇吸引型城镇化,B正确,ACD错。故选B。
【4题详解】
只要城镇人口增加量大于乡村人口增加量,城镇化水平依旧提升,表中1982—1990年属于这种情况,A错误;城镇人口增加乡村人口减少肯定是城镇化进程表现,会推动城镇化水平提升,B正确;据图可知,城镇人口增加量远大于乡村人口减少量为“城镇吸引型城镇化”,C错;城镇人口增加量远小于乡村人口减少量为“乡村流失型城镇化”,D错。故选B。
【5题详解】
人们对居住环境的要求提高,城市中心人口向附近小城镇和乡村转移,A错误;逆城镇化阶段,城市之间差别缩小,中心区的聚集效应减弱,城乡之间的界限变得模糊,B错误;这种人口反向迁移,建立在便捷的交通和通信基础上,C正确;逆城镇化是城镇化发展的后期阶段,是社会经济进一步发展的表现,该阶段经济发展水平高,D错误。故选C。
【点睛】新型城镇化:是以城乡统筹、城乡一体、产城互动、节约集约、生态宜居、和谐发展为基本特征的城镇化,是大中小城市、小城镇、新型农村社区协调发展、互促共进的城镇化。
城市首位度是指城镇体系中的城市发展要素在最大城市的集中程度。省会首位度是省会城市的经济总量占据全省经济总量的比重。通常情况下,省会城市首位度的高低可反映省内经济发展的强度和平衡程度。下图为2020年和2021年六个省会城市首位度概况。据此完成下面小题。
6. 根据六个省会城市首位度概况,可推断( )
A. 四川省比福建省经济发达B. 湖北省比河南省GDP高
C. 江苏省内经济发展较平衡D. 陕西省的人口分布较均匀
7. 对比两年间省会城市首位度的变化,可知( )
A. 福州市人口外流加剧B. 南京城市规模迅速扩大
C. 郑州市辐射功能减弱D. 西安市虹吸效应减弱
【答案】6. C 7. D
【解析】
【6题详解】
成都的城市首位度比福州高,反映出四川的经济比福建落后,另外,在中国四大经济带图上,福建省属于东部经济地带,四川省属于西部经济地带,A错误。根据相同的原理可知,城市首位度反映经济所占比重,不能反映经济总量,B错误。在五个省会城市中,南京的城市首位度最低,说明本省其他城市GDP较大,江苏省经济发展较平衡,C正确。陕西的城市首位度最高,说明西安城市GDP较大,省内经济发展不平衡,人口分布不均匀,D错误,故选C。
【7题详解】
福州城市首位度略微提高,说明福州GDP占本省的比重略微提高,不会出现大量人口迁出,故A错。城市规模扩大,也就是意味着有大量的人口和企业进入南京,而图中南京的城市首位度略微降低,故B错。郑州的城市首位度略微降低,说明郑州的虹吸效应较弱,辐射功能增强,故C错。西安的城市首位度明显下降,所以其虹吸效应减弱,D正确,故选D。
【点睛】省会城市由于有巨大的政策优势,发展经济有其他城市没有的政策优势,所以一般省份的城市首位度都较高,但过高的城市首位度说明该省份其他城市发展相对缓慢。
武汉因江得名,依江而兴。“两江交汇、三镇鼎立”是武汉特有的城市格局,但缺乏代表城市形象的规模化亮点区块。2017年7月17日,武汉市政府确定长江新城项目落户湖泊环绕、开发程度低的谌家砚,包含有“长江绿谷”之称的武湖等区块。下图为武汉长江新城位置示意图。据此完成下面小题。
8. 将长江新城定位为“高效高新产业集聚的创新名城”,其主要区位优势是( )
A. 科技发达,产业基础好B. 交通便利,生态环境良好
C. 政策扶持,劳动力充足D. 地价较低,基础设施完善
9. 未来武汉将四镇隔江鼎立,功能分工上又各自扮演不同的角色,其好处主要是( )
A. 避免同质竞争,便于分工协作B. 提高城市等级,扩大服务范围
C. 分散城市职能,降低服务范围D. 扩大城市面积,提高城市等级
10. 长江新城地址敲定后,该区域土地利用结构将发生巨大变化,这种变化可能会导致( )
A. 热岛效应减弱B. 内涝频率下降C. 地下水位下降D. 生物数量增加
【答案】8. B 9. A 10. C
【解析】
【8题详解】
据材料“武汉市政府确定长江新城项目落户湖泊环绕、开发程度低的谌家砚”可知,湖泊环绕,生态环境良好;有高速、高铁及水运等交通运输便利,B正确;长江新城开发程度低,科技力量、产业基础、基础设施薄弱,AD错误;高效高新产业需要高素质劳动力,C错误。故选B。
【9题详解】
武汉四镇隔江鼎立,功能分工明确,是为了避免同质竞争,便于分工协作,A正确;四镇隔江鼎立,功能分工对于城市等级、职能没有影响,可以扩大服务范围,BCD错误。故选A。
【10题详解】
该区域土地利用结构的变化是农业用地向城市用地转变,热岛效应增强、内涝频率上升、生物多样性减少,ABD错误;城市硬化地面增多,下渗减少,地下水位下降,C正确。故选C。
【点睛】城市化对地理环境的影响:①对土地的影响:耕地减少,土地质量下降。②对生物的影响:栖息地改变,生物多样性减少。③对水的影响:影响水循环,水质下降。④对气候的影响:影响气温、降水、日照、风向、风速、产生“热岛”、“雨岛”现象。⑤产生大气污染、水污染、垃圾污染、噪声等环境污染问题。
人口承载系数是实际人口密度与理论承载密度之比,下图示意我国部分省级行政区人口承载系数,完成下面小题。
11. 造成该区域人口承载系数差异的主要因素是( )
A. 人口分布B. 矿产资源C. 消费水平D. 经济水平
12. 缩小该区域东西部人口承载系数差异的可行性措施包括( )
①加大西部地区科技投入和对外开放程度②加快东部地区矿产资源开发③调整东部地区产业结构④完善西部地区基础设施,加快经济发展步伐
A. ①②B. ③④C. ①④D. ②③
【答案】11. D 12. C
【解析】
【11题详解】
由材料“人口承载系数是实际人口密度与理论承载密度之比”可知,人口承载数与实际人口密度呈正相关,与理论承载密度呈负相关。由所学可知,理论承载密度与资源总量、经济水平、地区开放程度呈正相关,与消费水平呈负相关。读图,图示区域东部人口承载系数小,西部人口承载系数大。图示区域实际人口密度东多西少,故人口承载系数应东大西小,A错误;图示区域矿产资源东部较西部少,因此理论承载密度东小西大,人口承载系数就应该东大西小,B错误;图示区域消费水平东高西低,因此理论承载密度东小西大,故人口承载系数东大西小,C错误;图示区域东部地区经济发展水平高,因此理论承载密度大,人口承载系数小,而西部地区经济发展水平较低,因此人口承载系数大,D正确。故选D。
【12题详解】
图中显示,该区域西部人口承载系数大,东部相对较小。结合人口承载系数概念,缩小人口承载系数差异可采取的措施包括减少西部实际人口或增加东部实际人口,以及提高西部理论承载密度。完善西部地区基础设施,加快经济发展步伐,加大西部地区科技投入和对外开放程度,可以提升西部地区理论承载密度,①④对,C正确;加快东部地区矿产资源开发,调整东部地区产业结构,会增加东部地区的理论承载密度,减小东部地区的人口承载系数,扩大东西差距,②③错,ABD错误。故选C。
【点睛】影响环境承载力的的因素主要有:资源丰富程度、经济发展水平、对外开放程度、人口受教育水平、平均消费水平等因素。
人口总抚养比是指人口总体中非劳动年龄人口数与劳动年龄人口数的比值,由儿童抚养比和老年抚养比构成。生育率通常指一年内出生活婴数与同期平均育龄妇女人数之比。下图示意印度历年总抚养比、儿童抚养比、老年抚养比和生育率的变化情况(含预测)。据此完成下面小题。
13. 图中①②③④分别代表( )
A. 儿童抚养比、生育率、老年抚养比、总抚养比
B. 儿童抚养比、老年抚养比、总抚养比、生育率
C. 生育率、儿童抚养比、老年抚养比、总抚养比
D. 生育率、老年抚养比、儿童抚养比、总抚养比
14. 对该国100年间生育率变化影响最小的因素是( )
A. 人口政策B. 经济水平C. 人口迁移D. 自然灾害
15. 该国为应对2020年后的人口变化,应该采取的措施是( )
①完善养老保障体系②实施鼓励生育政策③大量迁入国外移民④加快产业转型升级
A. ①②B. ③④C. ①④D. ②③
【答案】13. D 14. C 15. C
【解析】
【13题详解】
依据材料信息,总抚养比为儿童抚养比与老年抚养比之和,依据图示信息,④与②③可体现这种关系,由此可确定①为生育率,④为总抚养比,可排除A、B项;生育率的下降,可带动儿童抚养比下降,③为儿童抚养比,排除C项,D对。故选D。
【14题详解】
读图可知,100年间,该国生育率变化的总体特征是先快速下降,后平稳下降,结合所学知识可知,该国实行了控制生育的人口政策,使得前期生育率快速下降,A与题意不符;随着经济的发展,妇女受教育水平提高,生育率平稳下降,B与题意不符;印度受季风气候影响,旱涝灾害频繁,自然灾害会导致生育率发生急剧的升降变化(先急剧降低,后急剧升高),图中生育率有两次急剧升降变化,可能是受到自然灾害的影响,D与题意不符;该国为发展中国家,经济发展相对落后,人口有跨国迁出现象,但迁出规模有限,对生育率影响较小,C错。依据题意,故选C。
【15题详解】
读图可知,2020年后,印度老年抚养比迅速上升,老年人口占比增大,应该完善养老保障体系,①正确;2020年后,印度儿童抚养比迅速下降,老年抚养比迅速上升,人口年龄结构发生的变化会使得市场需求及劳动力供给状况发生改变,需加快产业转型升级,以促进经济健康发展,④正确;印度虽然生育率有所下降,但是人口基数庞大,人口压力巨大,不适合实施鼓励生育政策,②错;大量迁入国外移民不符合实际,③错。①④正确,故选C。
【点睛】人口变动是受社会、经济、人口自身等因素的影响,人口状况随着时间的推移而不断发生变化的过程。人口变动分为自然变动,迁移(机械)变动和社会变动,它们分别反映人口变动过程的不同侧面。
第Ⅱ卷(非选择题)
二、综合题(共55分)
16. 阅读图文材料,完成下列要求。
甘肃省东通陕西、西达新疆,省会兰州处于西北地区的“十字路口”,是该省最重要的经济、文化、科技中心。该省西北部的Z县制定了县域内精准扶贫方案,规划对某一村落实行生态搬迁。图左示意甘肃省人口空间分布,图右示意生态搬迁备选安置点分布。
(1)描述甘肃省人口空间分布特征。
(2)说明气候对甘肃省人口空间分布的影响。
(3)简析兰州人口密集的社会经济原因。
【答案】(1)人口分布不均衡,东南部人口密集(主要集中在东南部),西北部人口稀少。
(2)东南部地区降水较多,冬季气温较高,人口密度较大西北地区降水较少,气温较低(冬季寒冷),人口密度较小。
(3)开发历史悠久,(是该省的政治、文化、经济中心),经济发达,交通便利。
【解析】
【分析】本题以甘肃省人口空间分布图和生态搬迁备选安置点分布图为材料,涉及人口分布特征以及影响人口分布因素的相关知识,考查学生材料信息提取能力、地理知识调用分析能力,体现了区域认知、综合思维以及地理实践力的地理学科核心素养。
【小问1详解】
读左图可知,颜色越深表示人口密度越大,因此甘肃省人口分布不均衡,东南部人口密集,甘肃人口主要集中分布在东南部;西北部人口稀疏,人口分布稀少。
小问2详解】
气候主要指气温和降水。甘肃省东通陕西、西达新疆,属于我国温带季风气候和温带大陆性气候的过渡地带,东南部地区受季风影响更大,降水较多,纬度更低,受冬季风影响较小,冬季气温较高,人口密度较大。反之西北地区处于非季风区,降水较少,纬度较高,气温较低,受冬季风影响较大,冬季寒冷,人口密度较小。
【小问3详解】
影响人口分布的因素可归纳为自然因素和社会经济因素两大类。自然因素包括气候、地形、水源和其他因素等。社会经济因素主要包括生产力水平、经济发展水平、交通、历史等。兰州为甘肃省省会,开发历史悠久;是该省的政治、文化、经济中心,经济发达;陆路交通便利,交通通达度较高。
17. 阅读图文资料,完成下列问题。
我国某村传统民居多采用土坯建造,墙体厚度普遍超过50cm,多数民居建有半地下室作为夏季居室。下图示意该村落的内部空间结构。
(1)根据传统民居特征,分析该村所在地区的气候特征。
(2)说出甲土地利用方式的类型,并说明判断依据。
(3)推测影响该村落选址的因素,并说明理由。
【答案】(1)传统民居多用土坯建造,说明该地气候干旱,降水少;墙体厚度大,且建有半地下室作为夏季居室,说明该地昼夜温差大。
(2)住宅。依据:面积较大;分布在公共空间外围。
(3)地形、水源;理由:该村东西部有山丘,村落所在地区地势低平,地形是影响村落选址的重要因素;该地气候干旱,村落沿河分布,为居民提供生活和生产用水,水源是影响村落选址的重要因素。
【解析】
【分析】本题我国某地传统民居为材料,涉及自然环境对人类活动的影响以及聚落的空间结构等相关内容,考查学生对相关知识的掌握程度。
【小问1详解】
民居多用土坯建造,说明没有雨水浸泡垮塌的风险,当地应该为气候干旱、降水较少的区域;墙体厚说明当地有比较强烈的保暖需求,冬季或夜晚气温较低;夏季居住在较为凉爽的半地下室,说明夏季炎热或白天有避暑要求;冬夏或昼夜对房屋要求的差异说明当地气温年较差大、昼夜温差大。
【小问2详解】
甲为住宅,因为住宅为村民日常居住的地方主要由房屋和院落组成,分布在公共空间的外围,占地面积较大。
【小问3详解】
由第一题可知:当地应该为气候干旱、降水较少的区域,而村落沿河分布,为居民提供生活和生产用水,用水较为便利,因此水源是影响村落选址的重要因素。从图中可知该村东西部有山丘,坡度较大;而村落所在地区地势低平,有较大面积的平坦土地,适合建造房屋,因此地形也是影响村落选址的重要因素。
18. 阅读下列表格材料,回答相关问题
材料一:距海岸带不同距离的人口分布
材料二:我国人口垂直分布
材料三:统计(2004年)显示,绝对贫困人口大部分分布在西部,仅西部云、贵、川三省就有3000万。与之相邻的西藏不足100万
(1)请分析西部地区贫困人口数量较少的原因
(2)请分析云、贵、川三省贫困人口较多的原因
(3)请从环境人口容量角度出发,说明能否向西藏进行大量人口迁移
(4)请根据材料总结出我国人口分布规律
【答案】(1)生态环境脆弱,环境人口容量小; 总人口数量少
(2)自然条件恶劣、交通落后、文化科技水平较低
(3)不能。因为西藏地区高寒缺氧、土壤贫瘠、科技水平较差,自然资源得不到充分合理利用,环境人口容量小
(4)沿海地区人口稠密,内陆地区人口稀少,海拔低的地区人口稠密,海拔高的地区人口稀少
【解析】
【分析】本题以距海岸带不同距离的人口分布图为资料,涉及了人口分布、环境承载力和区域发展的知识,同时考查学生获取和解读地理信息、描述和阐释地理基本原理及地理基本规律的能力。
【小问1详解】
西部地区主要包括青藏高寒气候区和西北干旱半干旱区,生态环境脆弱,自然条件恶劣,环境人口容量小,区域内总人口数量少,因此贫困人口数量较少。
【小问2详解】
川、黔、滇地区属于西南山地区,地形起伏大,自然条件恶劣,农业发展条件差;地形崎岖,不利于交通线路的修建,交通落后;经济发展水平低,文化科技水平较低。所以贫困人口多。
【小问3详解】
因为西藏地区海拔高,空气稀薄,气候的典型特征是高寒缺氧。自然环境恶劣,不利于生物的生长,生物量小,土壤贫瘠。经济发展水平低,科技水平较差,自然资源得不到充分合理利用,环境人口容量小。要保护脆弱的生态环境,不能向西藏进行大量人口迁移。
【小问4详解】
材料一表示,我国人口主要分布在距海岸带近的区域,0-200千米内人口密度最大。说明沿海地区人口稠密,人口密度大,内陆地区人口稀少,人口密度小。材料二表示我国人口主要分布在海拔小于200米的平原地区,说明海拔低的地区人口稠密,密度大,海拔高的地区人口稀少,密度小。
区域
人均生态足迹(hm2/人)
实际人口规模/万人
理论人口容量/万人
京津冀
3.3
10875
1318
北京市
3.8
2115
122
天津市
2.7
1472
240
河北省
1.7
7288
4287
时期(年)
城镇人口年增量(万人)
乡村人口年增量(万人)
城镇化率年增量(%)
1982—1990
1120.0
462.2
0.70
1990—2000
16259
-504.8
1.07
2000—2010
2112.3
-1210.4
1.34
2010—2020
2319.9
-1530.2
1.36
距离(km)
0~200
200~500
500~1000
>1000
人口(万)
39054
26740
33452
10344
占总人口数(%)
35.9
24.3
30.4
9.4
面积(万km2)
97
133
235
495
占总面积(%)
10.1
13.9
24.5
51.5
人口密度(人/km2)
407
201
142
21
海拔(米)
相关试卷
这是一份重庆市荣昌永荣中学校2023-2024学年高一下学期3月月考地理试题(原卷版+解析版),文件包含重庆市荣昌永荣中学校2023-2024学年高一下学期3月月考地理试题原卷版docx、重庆市荣昌永荣中学校2023-2024学年高一下学期3月月考地理试题解析版docx等2份试卷配套教学资源,其中试卷共27页, 欢迎下载使用。
这是一份重庆市璧山来凤中学等多校2023-2024学年高三下学期3月联考地理试题,共5页。试卷主要包含了沙特适宜开发的新能源主要是,“田保姆”模式兴起的主要原因是,“田保姆”模式的优点是,形成图示陡峭崖壁冰川碎屑扇需要等内容,欢迎下载使用。
这是一份2023-2024学年重庆市璧山来凤中学高二上学期12月月考地理试题含解析,共23页。试卷主要包含了 该流域新垦区等内容,欢迎下载使用。