





广东省珠海市斗门区第一中学2023-2024学年高三下学期3月生物考试试题(原卷版+解析版)
展开
这是一份广东省珠海市斗门区第一中学2023-2024学年高三下学期3月生物考试试题(原卷版+解析版),文件包含广东省珠海市斗门区第一中学2023-2024学年高三下学期3月生物考试试题原卷版docx、广东省珠海市斗门区第一中学2023-2024学年高三下学期3月生物考试试题解析版docx等2份试卷配套教学资源,其中试卷共29页, 欢迎下载使用。
本试卷共8页,28小题,满分100分。考试用时75分钟。
一、单选题(共25小题,每题2分,共50分)
1. 据下图判断有关孟德尔一对相对性状的遗传实验,错误的描述是( )
A. 自交实验不用进行图中的操作过程
B. 该图所示的实验,其高茎植株为母本
C. ①和②的操作过程中先进行①后进行②
D. 正交实验的子代和反交实验的子代性状表现不同
【答案】D
【解析】
【分析】题图分析:图示为人工异花授粉过程,其中①表示去雄过程,该操作应该在花粉成熟之前进行;②表示人工异花授粉。图中高茎为母本,矮茎为父本。
【详解】A、豌豆属于自花传粉、闭花受粉植物,自交实验不用进行图中的操作过程,A正确;
B、该图所显示的实验,对高茎植株进行了去雄处理,所以高茎植株为母本,B正确;
C、豌豆属于自花传粉、闭花受粉植物,所以①和②的操作过程中先在花未成熟时进行①(去雄),后在花成熟时进行②授粉,C正确;
D、豌豆的高茎与矮茎受一对等位基因控制,为核基因控制的性状,因此,正交实验的子代和反交实验的子代表型相同,D错误。
故选D。
2. 孟德尔的一对相对性状的遗传实验中,F2高茎豌豆与矮茎豌豆的数量比接近3:1,最关键的原因是( )
A. B.
C. D.
【答案】C
【解析】
【分析】基因的分离定律的实质是:在杂合体的细胞中,位于一对同源染色体上的等位基因,具有一定的独立性,在减数分裂形成配子的过程中,等位基因会随同源染色体的分开而分离,分别进入两个配子中,独立地随配子遗传给后代。
【详解】遗传因子组成为Dd的体细胞在形成生殖细胞时,成对的遗传因子彼此分离,分别进入不同的配子中,这是3:1的性状分离比形成的根本原因,C正确。
故选C。
3. 孟德尔在探索遗传定律时运用了“假说一演绎法”。下列叙述错误的是( )
A. 假说的核心内容是“受精时,配子的结合是随机的”
B. “测交实验”是对演绎推理过程及结果的检测
C. 发现问题的过程采用了杂交、自交两种交配方式
D. 假说一演绎法是现代科学研究中常用的一种科学方法
【答案】A
【解析】
【分析】
孟德尔发现遗传定律用了假说—演绎法,其基本步骤:提出问题→作出假说→演绎推理→实验验证→得出结论。①提出问题(在纯合亲本杂交和F1自交两组豌豆遗传实验基础上提出问题);②做出假设(生物的性状是由细胞中的遗传因子决定的;体细胞中的遗传因子成对存在;配子中的遗传因子成单存在;受精时雌雄配子随机结合); ③演绎推理(如果这个假说是正确的,这样F1会产生两种数量相等的配子,这样测交后代应该会产生两种数量相等的类型);④实验验证(测交实验验证,结果确实产生了两种数量相等的类型);⑤得出结论(就是分离定律)。
【详解】A、假说的核心内容是“生物在产生配子时,成对的遗传因子彼此分离,进入不同的配子中”,A错误;
B、“测交实验”是对演绎推理过程及结果的检测,B正确;
C、根据分析可知,发现问题的过程采用了杂交、自交两种交配方式,C正确;
D、假说一演绎法是现代科学研究中常用的一种科学方法,其基本步骤为:提出问题→作出假说→演绎推理→实验验证→得出结论,D正确。
故选A。
4. 下列遗传实例中,属于性状分离的是( )
①高茎豌豆与矮茎豌豆杂交,子代全为高茎豌豆②圆粒豌豆自交,后代圆粒豌豆∶皱粒豌豆=3∶1 ③开粉色花的茉莉自交,后代出现红花、粉色花和白色花 ④矮茎豌豆自交,后代全为矮茎
A. ①②B. ③④C. ①③D. ②③
【答案】D
【解析】
【分析】性状分离是指具有一对相对性状的亲本杂交,F1全部个体都表现显性性状,F1自交,F2个体大部分表现显性性状,小部分表现隐性性状的现象,即在杂种后代中,同时显现出显性性状和隐性性状的现象。
【详解】①高茎(AA)×矮茎(aa)→高茎(Aa),不符合性状分离的概念,①错误;
②圆粒(Rr)×圆粒(Rr)→圆粒(RR、Rr):皱粒(rr)=3:1,符合性状分离的概念,②正确;
③粉色(Bb)×粉色(Bb)→红色(BB):粉色(Bb):白色(bb)=1: 2: 1,符合性状分离的概念,③正确;
④矮茎豌豆(aa)自交,后代全为矮茎(aa),不符合性状分离的概念,④错误。综上所述,②③符合性状分离的现象,故D正确,A、B、C错误。
故选D。
5. 野兔的短毛和长毛是一对相对性状,受一对等位基因的控制。下列杂交组合中可以判断这对相对性状的显隐性的是( )
①短毛×短毛→短毛②短毛×长毛→短毛、长毛③长毛×短毛→长毛④长毛×长毛→长毛、短毛
A. ③④B. ①②④C. ①③D. ②③④
【答案】A
【解析】
【分析】判断显隐性的方法:
(1)具有相对性状的两个纯合亲本杂交,子一代中表现出来的性状为显性性状;
(2)具有相同性状的两个体杂交或自交,出现性状分离现象,则后代中新出现的性状为隐性性状。
【详解】①短毛×短毛→短毛,短毛可以是显性性状,也可以是隐形性状,①错误;
②短毛×长毛→短毛、长毛,该杂交组合不能判断显隐性,②错误;
③长毛×短毛→长毛,后代全是长毛,说明长毛是显性性状,③正确;
④长毛×长毛→长毛、短毛,后代既有长毛也有短毛,出现了性状分离,长毛是显性性状,短毛是隐形性状,④正确。
综上所述,可以判断这对相对性状的显隐性的是③④,A符合题意。
故选A。
6. 采用下列哪一组方法,可以依次解决①~④中的遗传学问题( )
①鉴定一只白羊是否为纯种
②在一对相对性状中区分显隐性
③不断提高小麦抗病品种的纯合度
④检验杂种F1的基因型
A. 杂交、自交、测交、测交
B. 杂交、杂交、杂交、测交
C. 测交、测交、杂交、自交
D. 测交、杂交、自交、测交
【答案】D
【解析】
【分析】鉴别一只动物是否为纯合子,可用测交法;鉴别一棵植物是否为纯合子,可用测交法或自交法,其中自交法最简便;鉴别一对相对性状的显性和隐性,可用杂交法和自交法(只能用于植物);提高优良品种的纯度,常用自交法;检验杂种F1的基因型采用测交法。
【详解】①用测交法可鉴别一只白羊是纯合体还是杂合体,如果后代只有显性个体,则很可能是纯合体;如果后代出现隐性个体,则为杂合体,①是测交;
②在一对相对性状中区分显隐性,可用杂交来判断,②是杂交;
③用自交法可不断提高小麦抗病品种的纯合度,因为杂合体自交后代能出现显性纯合体,并淘汰隐性个体,③是自交;
④检验杂种F1的遗传因子组成,可用测交来判断,④是测交;综上,①~④依次对应测交、杂交、自交、测交,ABC错误,D正确。
故选D。
7. 纯合的黄色(YY)豌豆与绿色(yy)豌豆杂交得F1,F1自交,选取F1所结的黄色种子全部种下,植物长成后,自然状态下受粉,则这些植株所结的种子中,黄色与绿色的比例是( )
A. 1∶1B. 3∶1
C. 6∶1D. 5∶1
【答案】D
【解析】
【分析】纯合的黄色(YY)豌豆与绿色(yy)豌豆杂交得F1,F1的基因型为Yy,F1自交后代的基因型、表现型及比例为YY(黄色):Yy(黄色):yy(绿色)=1:2:1。豌豆是自花闭花授粉植株,自然状态下只能进行自交。
【详解】根据分析可知,F1所结的黄色种子中,YY占1/3,Yy占2/3,其中1/3YY自交后代均为YY(黄色),2/3Yy自交会发生性状分离,后代为2/3×(1/4YY、1/2Yy、1/4yy),因此这些植株所结的种子中,黄色与绿色的比例是(1/3+2/3×3/4):2/3×1/4=5:1,D正确。
故选D。
8. 一豌豆杂合子(Aa)植株自交时,下列叙述错误的是( )
A. 若后代遗传因子组成比例为2:3:1,可能是含有隐性遗传因子的花粉50%的死亡造成
B. 若后代遗传因子组成比例为2:4:1,可能是隐性个体有50%的死亡造成
C. 若后代遗传因子组成比例为4:4:1,可能是含有隐性遗传因子的配子有50%死亡造成
D. 若后代遗传因子组成比例为2:2:1,可能是花粉有50%的死亡造成
【答案】D
【解析】
【分析】基因分离定律的实质:进行有性生殖的生物在进行减数分裂产生配子的过程中,位于同源染色体上的等位基因随同源染色体分离而分离,分别进入不同的配子中,随配子独立遗传给后代,按照分离定律,基因型为Aa的个体产生的配子的类型及比例是A:a=1:1,如果产生的配子都可育、且受精卵发育成个体的机会均等,自交后代的基因型及比例是AA:Aa:aa=1:2:1。
【详解】A、若含有隐性基因的花粉50%死亡,则Aa产生的雌配子为1/2A、1/2a,雄配子为2/3A、1/3a,自交后代基因型比例为2:3:1,A正确;
B、若隐性个体aa有50%死亡,则Aa自交后代中AA:Aa:aa=1:2:1/2=2:4:1,B正确;
C、若含有隐性遗传因子的配子有50%死亡造成,则Aa产生的雌配子和雄配子的基因型及比例均为2/3A、1/3a,自交后代基因型比例为4:4:1,C正确;
D、若花粉有50%的死亡,则Aa产生的雄配子的类型及比例仍然为A∶a=1:1,Aa产生的雌配子的类型及比例为A:a=1:1,故自交后代遗传因子组成及比例为AA∶Aa∶aa=1:2:1,D错误。
故选D。
9. 在某一动物种群中,基因型为DD、Dd、dd的个体分别占20%、60%、20% ,其中基因型为dd的个体丧失生殖能力,则该种群的个体随机交配,后代中基因型为dd的个体占( )
A. 9/64B. 9/100C. 1/4D. 3/4
【答案】A
【解析】
【分析】1.根据基因型频率计算基因频率的方法:显性基因的基因频率=显性纯合子基因型频率+杂合子基因型频率÷2,隐性基因的基因频率=隐性纯合子基因型频率+杂合子基因型频率÷2。
2.遗传因子组成为dd的个体丧失生殖能力,不能进行交配产生后代,能产生后代的基因型是DD、Dd,先计算DD与Dd的比例,以种群为单位计算产生的配子的类型及比例,然后根据雌雄配子结合的随机性计算自由交配后代的基因型及比例。
【详解】由题意知,性成熟可育个体的基因型及比例是DD:Dd=20%:60%=1:3,以种群为单位,产生的配子中,D的频率为1/4+3/4×1/2=5/8,d的频率为3/4×1/2=3/8。则该种群的个体随机交配,后代中遗传因子组成为dd的个体占3/8×3/8=9/64。综上所述,A正确,B、C、D错误。
故选A。
10. 牵牛花中叶子有普通叶和枫形叶两种,种子有黑色和白色两种。现用普通叶白色种子纯种和枫形叶黑色种子纯种作为亲本进行杂交,得到F1为普通叶黑色种子,F1自交得F2,结果符合基因的自由组合定律。下列对F2的描述中错误的是( )
A. F2中杂合子与纯合子数量之比为3:1
B. F2中黑色种子与白色种子之比为3:1
C. F2中与亲本表现型相同的个体大约占3/8
D. F2中普通叶黑色种子个体有9种基因型
【答案】D
【解析】
【分析】1、基因分离定律和自由组合定律的实质:进行有性生殖的生物在进行减数分裂产生配子的过程中,位于同源染色体上的等位基因随同源染色体分离而分离,分别进入不同的配子中,随配子独立遗传给后代,同时位于非同源染色体上的非等位基因进行自由组合,由于自由组合定律同时也遵循分离定律,因此可以将自由组合问题转化成分离定律问题进行解决。
2、根据题意分析可知:用普通叶白色种子纯种和枫形叶黑色种子纯种作为亲本进行杂交,得到的F1为普通叶黑色种子,说明普通叶对枫形叶为显性,黑色种子对白色种子为显性。且F1为双杂合体,设基因型为AaBb,则亲本的基因型为AAbb和aaBB。
【详解】A、由分析可知,F1为双杂合体,自交得F2,F2中杂合子(12/16)与纯合子(4/16)数量之比为3:1,A正确;
B、F2中两对性状分开分析,每一对都符合基因的分离定律,所以普通叶与枫形叶之比为3:1,黑色种子与白色种子之比为3:1,B正确;
C、与亲本表现型相同的基因型为A_bb和aaB_,F2中A_bb比例为1/4×3/4=3/16,aaB_比例为1/4×3/4=3/16,故F2中与亲本表现型相同的个体大约占3/8,C正确;
D、根据基因自由组合定律,双杂合体的F1自交得F2,F2中有9种基因型,4种表现型,其中双显性的普通叶黑色种子个体有4种基因型,D错误。
故选D。
11. 某植物的高茎(B)对矮茎(b)为显性,花粉粒长形(D)对花粉粒圆形(d)为显性,花粉粒非糯性(E)对花粉粒糯性(e)为显性,非糯性花粉遇碘变蓝黑色,糯性花粉遇碘变橙红色。现有品种甲(BBDDee)、乙(bbDDEE)、丙(BBddEE)和丁(bbddee),利用花粉鉴定法(检测F1花粉性状)验证自由组合定律,可选用的亲本组合有( )
A. 乙×丁和甲×丙B. 甲×丁和甲×丙
C. 丙×丁和甲×丙D. 乙×丙和甲×丙
【答案】A
【解析】
【分析】基因自由组合定律的实质是:控制不同性状的遗传因子的分离和组合是互不干扰的;在形成配子时,决定同一性状的成对的遗传因子彼此分离,决定不同性状的遗传因子自由组合。
【详解】利用花粉鉴定法(即检测花粉性状)验证基因的自由组合定律,需要在显微镜下观察花粉的形状、颜色,故涉及的形状有花粉粒的形状和花粉粒糯性,故需要得到子一代为DdEe的个体,可选用的亲本组合甲(BBDDee)和丙(BBddEE)、乙(bbDDEE)和丁(bbddee),得到F1后,取F1的花粉加碘液染色后放在显微镜下观察并记录花粉粒的颜色和形状,A正确,BCD错误。
故选A。
12. 自由组合定律研究的是哪项内容的遗传行为
A. 一对遗传因子
B. 两对遗传因子位于一对同源染色体上
C. 两对遗传因子
D. 两对或两对以上的遗传因子各自位于一对同源染色体上时
【答案】D
【解析】
【详解】基因自由组合定律的实质是:位于非同源染色体上的非等位基因的分离或自由组合是互不干扰的;在减数分裂过程中,同源染色体上的等位基因彼此分离的同时,非同源染色体上的非等位基因自由组合。因此自由组合定律研究的是两对或两对以上的遗传因子各自位于一对同源染色体上时的遗传行为。
故选D
13. 某实验小组为了模拟性状分离比,在两个小桶内均放入四种颜色的彩球,且每个桶内的各颜色的彩球数量相等(彩球颜色为红、黄、蓝、绿,分别代表YR、Yr、yR和yr四种配子),然后在两个小桶内分别随机选择一个彩球,进行组合。下列相关叙述错误的是( )
A. 两个小桶中的彩球的总数不一定要相等
B. 每次抓取彩球后要将彩球重新放回再摇匀
C. 抓取次数足够多时,抓取两个红球的概率是1/16
D. 该实验小组模拟的是非等位基因自由组合的过程
【答案】D
【解析】
【分析】性状分离比的模拟实验的实验原理:甲、乙两个小桶分别代表雌、雄生殖器官,甲、乙内的彩球分别代表雌、雄配子,用不同彩球的随机组合模拟生物在生殖过程中雌、雄配子的随机结合。
【详解】A、由于雌、雄配子数量不相等,故两个小桶中小球的数量不一定要相等,A正确;
B、每次抓取的彩球要放回原桶中,摇匀后再进行下一次抓取,保证每个小球被抓的概率相等,B正确;
C、抓取次数足够多时,每一种颜色的球被抓取得概率相同,红色小球在每一个小桶中被抓取的概率都是1/4,那么抓取两个红球的概率为1/4×1/4= 1/16,C正确;
D、该小组模拟的是配子的随机结合,两个小桶分别代表雌、雄生殖器官,小桶内的彩球分别代表雌、雄配子,用不同的彩球随机结合,模拟生物在生殖过程中,雌、雄配子的随机结合,D错误。
故选D。
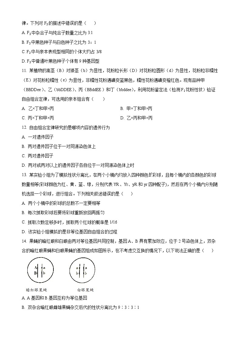
14. 果蝇的暗红眼和白眼由两对等位基因共同控制,基因A、B具有累加效应,位于2号染色体上,双杂合的暗红眼果蝇和白眼果蝇的基因组成如图所示,在不考虑交互换的情况下,以下说法正确的是( )
A. A基因和B基因互称为等位基因
B. 双杂合暗红眼雌雄果蝇杂交后代的性状分离比为9∶3∶3∶1
C. 控制暗红眼与白眼的基因遵循基因自由组合定律
D. 图中两果蝇杂交后代为暗红眼∶白眼=1∶1
【答案】D
【解析】
【分析】果蝇的暗红眼和白眼由两对基因共同控制,基因A、B具有累加效应,位于2号染色体上,在不考虑交叉互换的情况下,双杂合的暗红眼果蝇只产生两种配子AB:ab=1:1,据此答题。
【详解】A、等位基因是指位于同源染色体相同位置控制相对性状的基因,A基因和B基因互称为非等位基因,A错误;
B、双杂合暗红眼果蝇只产生两种配子AB:ab=1:1,自交性状分离比为3:1,B错误;
C、控制红眼与白眼的基因位于同一对同源染色体上,遵循基因分离定律,C错误;
D、双杂合暗红眼果蝇产生两种配子AB:ab=1:1,白眼果蝇只产生ab一种配子,故图中两果蝇杂交结果为暗红眼:白眼=1:1,D正确。
故选D。
15. 某中学生物兴趣小组对家蚕(2n=56)的精巢切片进行显微观察,并统计不同细胞中的染色体数目与核DNA数目,结果如图所示。下列分析正确的是( )
A. 细胞g可能处于减数第二次分裂的后期
B. 细胞d和细胞e接下来进行减数分裂或者有丝分裂
C. 细胞c、d、e、f中一定都含有同源染色体
D. 细胞a可能是精细胞或极体
【答案】B
【解析】
【分析】减数分裂和有丝分裂过程中染色体数:核DNA数=1:1或者1:2,在DNA复制之后,着丝点分裂之前,此时染色体数:核DNA数=1:2,也就是G2期,有丝分裂的前期和中期,减数第一次分裂的全程和减数第二次分裂的前期和中期;在DNA复制之前,着丝点分裂之后,此时染色体数:核DNA数=1:1,也就是G1期和有丝分裂的后期和末期,减数第二次分裂的后期和末期。
【详解】A、减数第二次分裂后期的染色体数目为2n,核DNA的数目也是2n,A错误;
B、细胞d和e的核DNA介于2n和4n之间,表明正处于分裂前的间期,所以后续可能是有丝分裂,也有可能是减数分裂,B正确;
C、细胞c的染色体数目为2n,核DNA的数目也是2n,有可能处于减数第二次分裂后期,而减数第二次分裂后期没有同源染色体,C错误;
D、该图是来自精巢切片的数据信息,说明该动物是雄性,不可能出现极体,D错误。
故选B。
16. 下列有关伴性遗传的叙述,正确的是( )
A. 人类的血友病和红绿色盲的遗传遵循基因的自由组合定律
B. 人群中红绿色盲男性患者远多于女性患者
C. 抗维生素D佝偻病女性患者的儿子均为患者
D. 若某亲本杂交,子代雌、雄个体的表型及比例相同,则相关基因一定位于常染色体上
【答案】B
【解析】
【分析】伴性遗传是指在遗传过程中的子代部分性状由性染色体上的基因控制,这种由性染色体上的基因所控制性状的遗传上总是和性别相关的遗传方式就称为伴性遗传,又称性连锁(遗传)。许多生物都有伴性遗传现象。
【详解】A、人类的血友病(伴X染色体隐性遗传病)和红绿色盲(伴X染色体隐性遗传病)的遗传不遵循基因的自由组合定律,A错误;
B、人群中红绿色盲(伴X染色体隐性遗传病,男性只要带一个隐性基因就表现为红绿色盲)男性患者远多于女性患者,B正确;
C、抗维生素D佝偻病(伴X染色体显性遗传病)女性患者的儿子不一定为患者,若女性患者为杂合子,则其儿子可能不患病,C错误;
D、若某亲本杂交,子代雌、雄个体的表型及比例相同,则相关基因不一定位于常染色体上,如:XaXa与XAYA,D错误。
故选B。
17. 人的血友病属于伴X隐性遗传,苯丙酮尿症属于常染色体隐性遗传。一对表现型正常的夫妇生下一个既患血友病又患苯丙酮尿症的男孩。如果他们再生一个女孩,表现型正常的概率是( )
A 9/16B. 1/4C. 3/16D. 3/4
【答案】D
【解析】
【分析】血友病属于伴X染色体隐性遗传病(用H、h表示),苯丙酮尿症属于常染色体隐性遗传病(用A、a表示),则表现型正常的夫妇的基因型为A_XHX_×A_XHY,既患血友病又患苯丙酮尿症的男孩的基因型为aaXhY,所以该夫妇的基因型为AaXHXh×AaXHY。
【详解】由以上分析可知该夫妇的基因型为AaXHXh×AaXHY,就血友病而言,他们所生女孩的基因型为XHXH或XHXh,不会患血友病;就苯丙酮尿症而言,他们生下正常孩子的概率是3/4,综合以上分析可知,这对夫妇亲再生一个女孩,表现型正常的概率是3/4×1=3/4。
故选D。
18. 已知果蝇基因B和b分别决定灰身和黑身,基因W和w分别决定红眼和白眼。如图为某果蝇的体细胞中染色体和部分基因示意图。下列相关叙述错误的是( )
A. 萨顿用假说-演绎法证明了果蝇的白眼基因位于X染色体上
B. 基因B、b与W、w的遗传遵循基因的自由组合定律
C. 基因B与b是位于同源染色体上的等位基因
D. 若对此果蝇进行测交,应选择黑身白眼雄果蝇作父本
【答案】A
【解析】
【分析】1、果蝇的性别决定是XY型,其中雌性个体的两条性染色体形态相同,雄性个体的两条性染色体形态不同,是异型染色体;基因的自由组合定律的实质是:在减数分裂过程中位于非同源染色体上的非等位基因进行自由组合。
2、根据题意和图示分析可知:图示为果蝇体细胞染色体图解,该果蝇的两条性染色体相同,属于雌果蝇。果蝇体细胞含有8条染色体、4对同源染色体、2个染色体组。
【详解】A、萨顿用类比推理法提出基因在染色体上的假说,摩尔根用假说-演绎法证明了果蝇的白眼基因位于X染色体上,A错误;
B、基因B、b与W、w位于两对同源染色体上,在遗传时遵循基因的自由组合定律,B正确;
C、基因B与b是位于一对同源染色体上相同位置控制不同表型的等位基因,在遗传时遵循基因的分离定律,C正确;
D、由图可知,该果蝇的基因型为BbXWXw,若对此果蝇进行测交,应选择黑身白眼雄果蝇(bbXwY)作父本,D正确。
故选A。
19. 图为某生物细胞,A和a、b和b、D和d表示染色体上的基因,下列不符合孟德尔遗传规律的现代解释的叙述是( )
A. A和a就是孟德尔所说的一对遗传因子
B. A(a)和D(d)就是孟德尔所说的不同对的遗传因子
C. A和a、D和d随同源染色体分离而分开发生在减数分裂Ⅰ过程中
D. A和a、b和b在减数分裂Ⅰ时自由组合
【答案】D
【解析】
【分析】根据题意和图示分析可知:图中A与a位于一对同源染色体上,b、b与A、a位于同一对同源染色体上,D与d位于另一对同源染色体上。
【详解】A、A和a是位于同源染色体上控制相对性状的一对等位基因,就是孟德尔所说的一对遗传因子,A不符合题意;
B、A(a)和D(d)分别位于两对同源染色体上,也就是孟德尔所说的不同对的遗传因子,B不符合题意;
C、A和a、D和d为等位基因,位于同源染色体上,在减数第一次分裂(减数分裂Ⅰ)后期随同源染色体分开而分离,C不符合题意;
D、A和a、b和b位于一对同源染色体上,不能发生自由组合,D符合题意。
故选D。
20. 对下列甲、乙、丙、丁四幅图的分析不正确的是( )
A. 甲图中生物自交后产生基因型为Aadd个体的概率为1/8
B. 乙图中的细胞可能发生了同源染色体间的互换
C. 丙图所示的家系遗传系谱图中,该病的遗传方式最可能为常染色体显性遗传
D. 丁图所示生物体(不考虑减数分裂中互换)可以产生24种染色体组合的配子
【答案】B
【解析】
【分析】1、单基因遗传病遗传方式的判断:
(1)排除伴Y遗传:患者全为男,并且患者后代中的男性都为患者,则为伴Y遗传;患者有男有女则非 伴Y遗传。
(2)确定是显性遗传还是隐性遗传:无中生有为隐性,有中生无为显性。
(3)确定致病基因位于常染色体上还是性染色体上①已知显性从男患者入手:男病,其母其女均病则是伴X显性遗传。男病,其母或其女有不病者;双亲病有正常子女的则为常染色体显性遗传病。②已知隐性从女患者入手:女病,其父其子均病,则为伴X隐性遗传病;女病,其父或其子有不病者或双亲正常有患病子女则为常染色体隐性遗传病。
2、基因重组类型:(1)基因的自由组合:随着减数第一次分裂的后期非同源染色体的自由组合,非等位基因也自由组合;(2)基因的交换:减数分裂的四分体时期,位于同源染色体上的等位基因随着非姐妹染色单体之间互换而发生交换。
【详解】A、甲图中生物基因型为AaDd,自交后产生基因型为Aadd个体的概率为1/2×1/4=1/8,A正确;
B、乙图中的细胞正处于有丝分裂后期,不可能发生同源染色体间的交叉互换,交叉互换通常发生在减数第一次分裂前期,B错误;
C、丙图中第二代中患病男女婚配,他们的女儿正常,说明该病为常染色体显性遗传病,C正确;
D、丁图细胞有4对同源染色体,不考虑减数分裂中互换,减数分裂可以产生24种染色体组合的配子,D正确。
故选B。
21. 甲图表示将加热杀死的S型菌与R型活菌混合注射到小鼠体内后两种细菌的含量变化,乙图为用同位示踪技术完成的噬菌体侵染细菌实验的部分操作步骤。下列相关叙述中,不正确的是( )
A. 甲图中的S型菌是由R型菌转化来的
B. 甲图中S型菌与R型菌致病性的差异是基因选择性表达的结果
C. 乙图中如果噬菌体和细菌混合后不经过搅拌,上清液中的放射性要减弱
D. 乙图中如果用15N标记噬菌体,则15N存在于沉淀物和上清液中
【答案】B
【解析】
【分析】分析甲图:甲图表示R型活菌注射到小鼠体内后,由于小鼠的免疫作用,繁殖后又大部分被消灭,后由于S型细菌破坏了小鼠的免疫作用,导致数目大量增多。
分析乙图:乙图表示被标记的蛋白质外壳离心后分布在上清液中。
【详解】A、由于是将杀死的S型细菌与R型活菌混合注射到小鼠体内的,所以甲图中最初的S型细菌是由R型细菌转化而来的,但之后产生的S型细菌有的是由转化形成的S型细菌增殖而来的,A正确;
B、 甲图中的S型菌与R型菌致病性的差异是由于遗传物质存在差异, B错误;
C、乙图中如果噬菌体和细菌混合后不经过搅拌,则噬菌体蛋白质外壳吸附在大肠杆菌上并随着大肠杆菌离心到沉淀物中,导致悬浮液中的放射性减弱,C正确;
D、由于噬菌体的蛋白质外壳和DNA都含有N元素,因此乙图中如果用15N标记噬菌体,则15N存在于沉淀物和上清液中,D正确。
故选B。
22. 下列关于遗传物质的经典探究实验中相关叙述,正确的有几项( )
①R型细菌在培养基上形成的菌落表面光滑,无毒性 ②从格里菲思的第四组死亡小鼠身上分离得到的S型活细菌都是由R型细菌直接转化而来的 ③格里菲思实验证明DNA可以改变生物体的遗传性状 ④将S型菌的DNA、蛋白质、多糖等物质分别与R型活菌混合培养,培养基中均有R型菌 ⑤分别用含有放射性同位素35S和放射性同位素32P的培养基培养噬菌体 ⑥T2噬菌体可感染肺炎双球菌导致其裂解
A. 一项B. 两项C. 三项D. 四项
【答案】A
【解析】
【分析】R型和S型肺炎双球菌的区别是前者没有荚膜(菌落表现粗糙),后者有荚膜(菌落表现光滑)。由肺炎双球菌转化实验可知,只有S型菌有毒,会导致小鼠死亡,S型菌的DNA才会使R型菌转化为S型菌。肺炎双球菌体内转化实验:R型细菌→小鼠→存活;S型细菌→小鼠→死亡;加热杀死的S型细菌→小鼠→存活;加热杀死的S型细菌+R型细菌→小鼠→死亡。该实验证明S型细菌中存在某种“转化因子”。艾弗里的体外转化实验证明S型菌的DNA是转化因子。
【详解】①R型菌没有荚膜,在培养基上形成的菌落表面粗糙,无毒性,①错误;
②由于只有少数R型菌可以转化为S型菌,所以从格里菲思的第四组死亡小鼠身上分离得到的S型活细菌少数是由R型细菌直接转化而来的,多数是转化形成的S型菌繁殖形成的,②错误;
③格里菲思实验只能证明S型细菌中存在某种“转化因子”,但不能证明该“转化因子”为DNA,所以不能证明DNA可以改变生物体的遗传性状,③错误;
④S型菌的DNA可将部分R型菌转化形成S型菌,所以将S型菌的DNA与R型混合培养,培养基上会出现R型菌菌落和S型菌的菌落,而S型菌的蛋白质、多糖等物质不能将R型菌转化为S型菌,所以与R型菌混合培养,培养基上只有R型菌,④正确;
⑤噬菌体为病毒,没有细胞结构,为专性寄生生活,故不能用培养基直接培养,⑤错误;
⑥T2噬菌体专性寄生在大肠杆菌内,不能感染肺炎双球菌,⑥错误。
综上分析,A正确,BCD错误。
故选A。
23. 研究证明,遗传物质除DNA外,还有RNA。下列相关叙述错误的是( )
A. 有细胞结构的生物,其遗传物质都是DNA
B. 没有细胞结构的生物,其遗传物质都是RNA
C. 对整个生物界来说,DNA是主要的遗传物质
D. 遗传信息蕴藏在核酸的碱基排列顺序之中
【答案】B
【解析】
【分析】核酸是细胞中重要的有机物之一,包括脱氧核糖核酸(DNA)和核糖核酸(RNA)。有细胞结构的生物(真核生物、原核生物)、DNA病毒的遗传物质都是DNA,RNA病毒的遗传物质是RNA。
【详解】A、有细胞结构的生物,含有DNA和RNA,其遗传物质是DNA,RNA不作为遗传物质,A正确;
B、无细胞结构的生物是病毒,其遗传物质是DNA或RNA,B错误;
C、大多数生物遗传物质是DNA,故DNA是生物界主要的遗传物质,C正确;
D、不同基因其碱基对(脱氧核苷酸)的排列顺序不同,遗传信息蕴藏在4种脱氧核苷酸的排列顺序之中 ,D正确。
故选B。
24. 某种药用植物合成药物1和药物2的途径如下图示:基因A和基因b分别位于两对同源染色体上。下列叙述不正确的是( )
A. 基因型是AAbb或Aabb的植株能同时合成两种药物
B. 若某植株只能合成一种药物,则必定是药物1
C. 基因型为AaBb的植株自交,后代有9种基因型和4种表现型
D. 基因型为AaBb的植自交,后代中能合成药物2的个体占3/16
【答案】C
【解析】
【分析】
根据题意和图示分析可知:基因A和基因b分别位于两对同源染色体上,符合基因的自由组合规律。基因型A-B-只能产生药物1,基因型A-bb能产生药物1和药物2,基因型aa--不能产生药物。
【详解】A、基因组成是AA、Aa的植株能合成药物1,基因组成是bb的植株能合成药物2,所以基因型是AAbb或Aabb的植株能同时合成两种药物,A正确;
B、若某植株只能合成一种药物,则必定是药物1,因为如果不产生药物1就没有药物2,所以要产生药物2就必须有药物1,B正确;
C、基因型为AaBb的植株自交,后代有3×3=9种基因型,3种表现型:产生2种药物、只产生药物1、不产生药物,C错误;
D、基因型为AaBb的植株自交,A_B_(药物1),A_bb(2种药物),aaB_(不产生药物),aabb(不产生药物)=9:3:3:1,后代中能合成药物2的个体占3/16,D正确。
故选C。
25. 如图是人类红绿色盲遗传的家系图。下列相关说法正确的是( )
A. 1号个体的父亲一定是色盲患者
B. 6号个体色盲基因来自3号和1号个体
C. 1号和4号个体基因型相同的概率为1/2
D. 3号和4号个体再生一个患病男孩的概率为1/2
【答案】B
【解析】
【分析】据题意:该人类红绿色盲遗传的家系图,遗传方式为伴X染色体隐性遗传,假设用B/b表示相关基因,则3号、5号基因型为XbY,6号基因型为XbXb。
【详解】A、5号为红绿色盲患者,基因型为XbY,而1号表型正常,基因型为XBXb,其色盲基因可能来自于她的父亲或母亲,故1号个体的父亲不一定是色盲患者,A错误;
B、6号为红绿色盲患者,基因型为XbXb,其色盲基因来自于3号和4号,而4号的色盲基因来自于1号,B正确;
C、5号为红绿色盲患者,基因型为XbY,而1号表型正常,基因型为XBXb;6号为红绿色盲患者,基因型为XbXb,4号表型正常,基因型为XBXb;故1号和4号基因型均为XBXb,基因型相同的概率为1,C错误;
D、3号基因型XbY、4号基因型XBXb,3号和4号个体再生一个患病男孩(XbY)的概率为1/4,D错误。
故选B。
二、非选择题(共3小题)
26. 小麦的毛颖和光颖是一对相对性状(显、隐性分别由遗传因子P、p控制),抗锈和易感锈是另一对相对性状(显、隐性分别由遗传因子R、r控制),控制这两对相对性状的遗传因子均独立遗传。以纯种毛颖易感锈植株(甲)和纯种光颖抗锈植株(乙)为亲本进行杂交,F1均为毛颖抗锈(丙)。再用F1与丁进行杂交,F2有四种性状表现,对每对相对性状的植株数目比例作出的统计结果如图:
(1)两对相对性状中,显性性状分别是________。
(2)亲本甲、乙的遗传因子组成分别是______;丁的遗传因子组成是________。
(3)F1形成的配子是______。产生这几种配子的原因是F1在形成配子的过程中______。
(4)F2中遗传因子组成为ppRR的个体所占的比例是___,光颖抗锈植株所占的比例是______。
(5)写出F2中抗锈的遗传因子组成及比例:______。(只考虑抗锈和易感锈一对相对性状)
【答案】(1)毛颖、抗锈
(2) ①. PPrr、ppRR ②. ppRr
(3) ①. PR、Pr、pR、pr ②. 决定同一性状的成对遗传因子分离,而决定不同性状的遗传因子自由组合
(4) ①. 1/8 ②. 3/8
(5)RR∶Rr=1∶2
【解析】
【分析】1、纯种毛颖感锈(甲)和纯种光颖抗锈(乙)为亲本进行杂交,F1均为毛颖抗锈(丙),说明毛颖相对于光颖是显性性状,抗锈相对于感锈是显性性状,则甲的基因型为PPrr,乙的基因型为ppRR,丙的基因型为PpRr。
2、分析柱状图:抗锈∶感锈=3∶1,说明亲本都是杂合子,即亲本的基因型均为Rr;毛颖∶光颖=1∶1,属于测交类型,则亲本的基因型为Pp×pp。
【小问1详解】
纯种毛颖感锈植株(甲)和纯种光颖抗锈植株(乙)为亲本进行杂交,F1均为毛颖抗锈(丙),可知毛颖、抗锈是显性性状。
【小问2详解】
已知毛颖相对于光颖是显性性状,抗锈相对于感锈是显性性状,所以纯种毛颖感锈植株(甲)的基因型为PPrr,纯种光颖抗锈植株(乙)的基因型为ppRR,丙的基因型为PpRr。分析丙与丁杂交后代的柱状图,单独分析抗锈和感锈病这一对相对性状,F2中抗锈∶感锈=3∶1,说明亲本都是杂合子,即亲本的基因型均为Rr;单独分析毛颖和光颖这一对相对性状,F2中毛颖∶光颖=1∶1,属于测交类型,则亲本的基因型为Pp×pp,由于丙的基因型为PpRr,综合以上分析可知丁的基因型是ppRr。
【小问3详解】
由(2)小题可知,F1的基因型为PpRr,由于两对基因独立遗传,减数分裂时决定同一性状的成对基因分离,而决定不同性状的基因自由组合,因此PpRr能产生PR、Pr、pR、pr四种类型的配子,比例为1∶1∶1∶1。
【小问4详解】
根据(2)小题分析可知,丙的基因型为PpRr、丁的基因型是ppRr,所以F2中基因型为ppRR的个体所占的比例是1/2×1/4=1/8,光颖抗锈植株所占的比例为1/2×3/4=3/8。
【小问5详解】
只考虑抗锈和感锈一对相对性状, 丙的基因型为Rr、丁的基因型是Rr,所以F2中抗锈病的基因型及比例RR∶Rr=1∶2。
27. 图1表示基因型为AaBb的某动物细胞分裂过程部分染色体示意图,其性别决定方式为XY型;图2是分裂过程中同源染色体对数的变化曲线。分析回答:
(1)图1中细胞②③的名称分别是__________,可能不含X染色体的细胞是__________(填序号)。
(2)图1中,细胞①经图示有丝分裂形成的子细胞基因型为__________(不考虑变异)。
(3)若图1表示的是卵巢内细胞的分裂图像,则一定需要修改的图是__________(填序号)。
(4)在图2中有丝分裂前DNA的复制可发生图中的__________段,减数分裂中同源染色体的非姐妹染色单体之间的互换发生在图中的__________段;图1中细胞④对应于图2中的__________段。(填字母)
【答案】(1) ①. 初级精母细胞、次级精母细胞 ②. ③④
(2)AaBb (3)②
(4) ①. AB ②. FG ③. HI
【解析】
【分析】细胞①②③④表示减数分裂,由于两次细胞质的均等分裂,说明①②③④分别是精原细胞(间期)、初级精母细胞(减数第一次分裂后期)、次级精母细胞(减数第二次分裂中期)、次级精母细胞(减数第二次分裂后期,着丝粒分裂);⑤⑥表示有丝分裂,⑤表示有丝分裂中期,⑥表示有丝分裂末期。
分析图2:AE表示有丝分裂,其中CD表示有丝分裂后期;FI表示减数分裂,其中FG表示减数第一次分裂。
【小问1详解】
细胞②同源染色体分离,非同源染色体自由组合,处于减数第一次分裂后期,且细胞质均等分裂,细胞名称为初级精母细胞,细胞③处于减数第二次分裂中期,细胞名称为次级精母细胞,减数第一次分裂后期,同源染色体分离,因此减数第二次分裂过程中的细胞可能不含X染色体,即可能不含X染色体的细胞是③④。
【小问2详解】
该生物的基因型为AaBb,有丝分裂形成的子细胞的基因型与亲代细胞相同,因此图1中,细胞①经图示有丝分裂形成的子细胞基因型为AaBb。
【小问3详解】
初级卵母细胞和次级卵母细胞的分裂是不均等的,第一极体的分裂是均等的,若图1表示的是卵巢内细胞的分裂图象,则一定需要修改的图是②(减数第一次分裂后期)。
【小问4详解】
DNA的复制发生在分裂间期,可发生在图2中能够表示有丝分裂过程的AB段;减数分裂中同源染色体的非姐妹染色单体之间的互换发生在减数第一次分裂前期(四分体时期)即发生在图中的FG段,图1中细胞④处于减数第二次分裂后期,对应于图2中的HI段。
28. 以下两对基因与鸡羽毛的颜色有关:芦花羽基因B对全色羽基因b为显性,位于Z染色体上,而W染色体上无相应的等位基因;常染色体上基因T的存在是B或b表现的前提,tt时为白色羽。各种羽色表型如图所示,请回答下列问题:
(1)鸡羽毛的颜色有关基因B与b位于性染色体上,该性状的遗传总是和性别相关联,这种现象称为__________。鸡的性别决定方式是__________型。
(2)杂交组合TtZbZb×ttZBW子代中芦花羽雄鸡所占比例为__________,用该芦花羽雄鸡与ttZBW个体杂交,预期子代中芦花羽雌鸡所占比例为__________。
(3)一只芦花羽雄鸡与ttZbW杂交,子代表型及其比例为芦花羽:全色羽=1:1,则该雄鸡基因型为___________________。
(4)一只芦花羽雄鸡与一只全色羽雌鸡交配,子代中出现了2只芦花羽、3只全色羽和3只白色羽鸡,两个亲本的基因型为__________________,其子代中芦花羽雌鸡所占比例理论上为__________。
(5)雏鸡通常难以直接区分雌雄,芦花羽鸡的雏鸡具有明显的羽色特征(绒羽上有黄色头斑)。如采用纯种亲本杂交,以期通过绒羽来区分雏鸡的雌雄,则亲本杂交组合有(写出基因型): _________________________。
【答案】(1) ①. 伴性遗传 ②. ZW
(2) ①. 1/4 ②. 1/8
(3)TTZBZb (4) ①. TtZBZb×TtZbW ②. 3/16
(5)TTZbZb×TTZBW;TTZbZb×ttZBW;ttZbZb×TTZBW。
【解析】
【分析】分析题干信息可知,与鸡羽毛颜色有关的基因位于非同源染色体上,因此遵循基因的自由组合定律。根据基因的功能可以判断:芦花羽的基因型为T_ZBZ-、T_ZBW;全色羽的基因型为T_ZbZb、T_ZbW;白色羽的基因型为tt__。
【小问1详解】
位于性染色体上的基因控制的性状在遗传上总是和性别相关联,这种现象叫作伴性遗传。性别决定类型包括XY型和ZW型,根据题意可知,鸡的性别决定方式是ZW型。
【小问2详解】
杂交组合TtZbZb×ttZBW子代中芦花羽雄鸡(T_ZBZ_)所占比例=1/2×1/2=1/4;用该芦花羽雄鸡(基因型为TtZBZb)与ttZBW杂交,预期子代中芦花羽雌鸡(T_ZBW)所占比例=1/2×1/4=1/8。
【小问3详解】
一只芦花羽雄鸡(T_ZBZ_)与ttZbW杂交,由于后代没有出现白色羽,则该雄鸡的基因型一定为TT;又由于子代表现型及其比例为芦花羽:全色羽=1:1,则该雄鸡基因型为TTZBZb。
【小问4详解】
一只芦花羽雄鸡(T_ZBZ_)与一只全色羽雌鸡(T_ZbW)交配,由于后代出现白色羽,则两个亲本的基因型均为Tt;又由于后代同时出现芦花羽和全色羽,则两个亲本的基因型为TtZBZb×TtZbW,其子代中芦花羽雌鸡(T_ZBW)所占比例理论上为=1/4×3/4=3/16。
【小问5详解】
雏鸡通常难以直接区分雌雄,芦花羽鸡的雏鸡具有明显的羽色特征(绒羽上有黄色头斑),如采用纯种亲本杂交,以期通过绒羽来区分雏鸡的雌雄,则亲本杂交组合有TTZbZb×TTZBW(雄鸡全为芦花羽,雌鸡全为全色羽);TTZbZb×ttZBW(雄鸡全为芦花羽,雌鸡全为全色羽);ttZbZb×TTZBW(雄鸡全为芦花羽,雌鸡全为全色羽)。
相关试卷
这是一份2024届广东省湛江市高三下学期二模考试生物试题(原卷版+解析版),文件包含2024届广东省湛江市高三下学期二模考试生物试题原卷版docx、2024届广东省湛江市高三下学期二模考试生物试题解析版docx等2份试卷配套教学资源,其中试卷共34页, 欢迎下载使用。
这是一份2024届广东省湛江市高三二模生物试题(原卷版+解析版),文件包含2024届广东省湛江市高三二模生物试题原卷版docx、2024届广东省湛江市高三二模生物试题解析版docx等2份试卷配套教学资源,其中试卷共35页, 欢迎下载使用。
这是一份河北省高碑店市崇德实验中学2023-2024学年高三下学期3月考试生物试题(原卷版+解析版),文件包含河北省高碑店市崇德实验中学2023-2024学年高三下学期3月考试生物试题原卷版docx、河北省高碑店市崇德实验中学2023-2024学年高三下学期3月考试生物试题解析版docx等2份试卷配套教学资源,其中试卷共26页, 欢迎下载使用。
