还剩5页未读,
继续阅读
2024年高考第二次模拟考试:历史(山东卷)(考试版)
展开
这是一份2024年高考第二次模拟考试:历史(山东卷)(考试版),共8页。
相关试卷
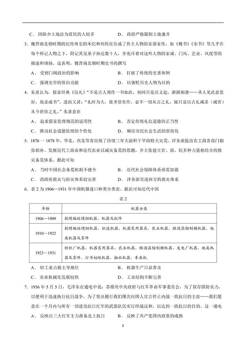
2024年高考第二次模拟考试:历史(山东卷)(解析版):
这是一份2024年高考第二次模拟考试:历史(山东卷)(解析版),共16页。
2024年高考第二次模拟考试:历史(山东卷)(参考答案):
这是一份2024年高考第二次模拟考试:历史(山东卷)(参考答案),共3页。
2024年高考第二次模拟考试:历史(山东卷)(考试版A3):
这是一份2024年高考第二次模拟考试:历史(山东卷)(考试版A3),共4页。

