2024年吉林省长春市德惠市中考第一次模拟考试物理试卷
展开
这是一份2024年吉林省长春市德惠市中考第一次模拟考试物理试卷,共6页。试卷主要包含了下列说法中,正确的是,下列符合安全用电常识的是等内容,欢迎下载使用。
本试卷分物理和化学两部分,共8页。物理满分为70分,化学满分为50分,共计120分。考试时间为100分钟。考试结束后,将本试卷和答题卡一并交回。
注意事项:
1.答题前,考生务必将自己的姓名、准考证号填写在答题卡上,并将条形码准确粘贴在条形码区域内。
2.答题时,考生务必按照考试要求在答题卡上的指定区域内作答,在草稿纸、试卷上答题无效。
物 理
一、选择题:本题共10小题,每小题2分,共20分。每小题只有一项最符合题目要求。
1.娃哈哈纯净水瓶上标有净含量,其中“”指的是水的( )
A.质量B.体积C.比热容D.密度
2.吉林市雾凇岛是中国四大自然奇观之一,关于雾凇的形成属于( )
A.熔化现象B.液化现象C.凝华现象D.汽化现象
3.现在很多中学生患有近视眼,为了矫正近视眼,佩戴的镜片是( )
A.凸透镜B.凹透镜C.平面镜D.凹面镜
4.下列器材中,利用大气压原理工作的是( )
A.滑雪板B.吸尘器C.密度计D.测力计
5.下列学习用品中,通常情况下属于绝缘体的是( )
A.塑料直尺B.铅笔芯C.铁制铅笔盒D.金属小刀
6.下列说法中,正确的是( )
A.可以利用紫外线原理制做测温仪B.电脑可以一直处于开机状态
C.人们模仿鸟的翅膀制成飞机机翼D.空间站中仪器的质量会比地球上小
7.下列器件工作时,没有利用磁场的是( )
A.电磁继电器B.发电机C.电动机D.白炽灯
8.“东北烧烤”是东北饮食文化的重要组成部分。“烧烤”过程中涉及的物理知识分析正确的是( )
A.烧烤签常选用不锈钢,主要是利用不锈钢的比热容大
B.烧烤时边烤边撒佐料,利用了温度越高扩散现象越慢
C.烤肉变熟的过程,通过热传递改变其内能
D.烧烤用的木炭质量越大,其热值越大
9.下列符合安全用电常识的是( )
A.用专用充电桩给电动车充电B.更换灯泡无需断开开关
C.电器起火可以用水灭火D.空调可以使用两孔插座
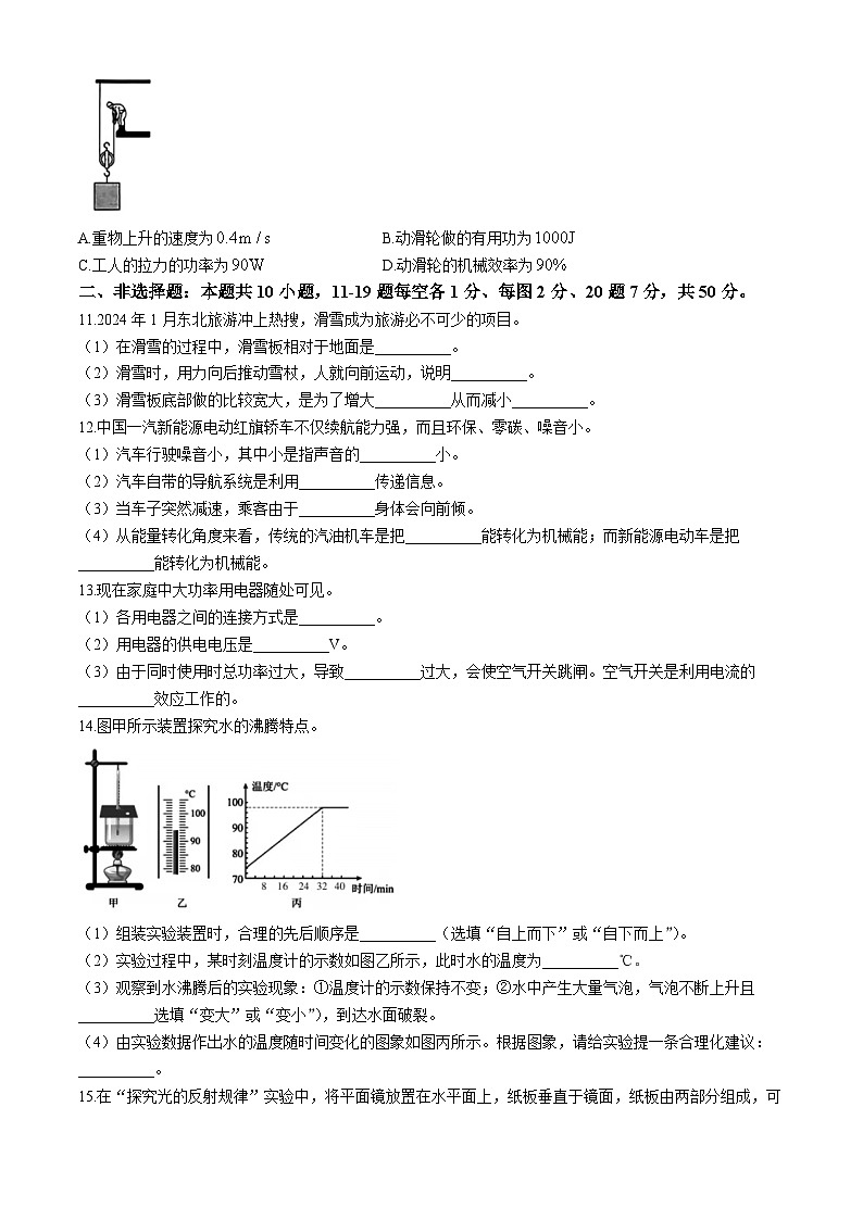
10.在美丽乡村建设的工地上,如图所示,工人借助动滑轮用的拉力,将的重物匀速提升,用时。则( )
A.重物上升的速度为B.动滑轮做的有用功为
C.工人的拉力的功率为D.动滑轮的机械效率为
二、非选择题:本题共10小题,11-19题每空各1分、每图2分、20题7分,共50分。
11.2024年1月东北旅游冲上热搜,滑雪成为旅游必不可少的项目。
(1)在滑雪的过程中,滑雪板相对于地面是__________。
(2)滑雪时,用力向后推动雪杖,人就向前运动,说明__________。
(3)滑雪板底部做的比较宽大,是为了增大__________从而减小__________。
12.中国一汽新能源电动红旗轿车不仅续航能力强,而且环保、零碳、噪音小。
(1)汽车行驶噪音小,其中小是指声音的__________小。
(2)汽车自带的导航系统是利用__________传递信息。
(3)当车子突然减速,乘客由于__________身体会向前倾。
(4)从能量转化角度来看,传统的汽油机车是把__________能转化为机械能;而新能源电动车是把__________能转化为机械能。
13.现在家庭中大功率用电器随处可见。
(1)各用电器之间的连接方式是__________。
(2)用电器的供电电压是__________V。
(3)由于同时使用时总功率过大,导致__________过大,会使空气开关跳闸。空气开关是利用电流的__________效应工作的。
14.图甲所示装置探究水的沸腾特点。
(1)组装实验装置时,合理的先后顺序是__________(选填“自上而下”或“自下而上”)。
(2)实验过程中,某时刻温度计的示数如图乙所示,此时水的温度为__________℃。
(3)观察到水沸腾后的实验现象:①温度计的示数保持不变;②水中产生大量气泡,气泡不断上升且__________选填“变大”或“变小”),到达水面破裂。
(4)由实验数据作出水的温度随时间变化的图象如图丙所示。根据图象,请给实验提一条合理化建议:__________。
15.在“探究光的反射规律”实验中,将平面镜放置在水平面上,纸板垂直于镜面,纸板由两部分组成,可以绕前后转动,如图甲所示。
(1)图甲中入射角是__________度。
(2)为了探究反射角与入射角的大小关系,应进行的操作是__________(填写字母)。
A.改变纸板与平面镜的夹角
B.沿向后转动纸板
C.多次改变光线入射的角度,并测量对应反射角和入射角的大小
(3)把纸板F对着ON轴向后折,实验时在纸板F的上不能看到反射光线,此时反射光线、入射光线和法线__________(选填“在”或“不在”)同一平面内;
(4)小惠同学又利用图乙所示器材探究平面镜成像特点。他用玻璃板代替平面镜的目的是:__________。
(5)小惠将图乙中的蜡烛远离玻璃板移动一段距离,则蜡烛所成像的大小将__________。
16.在“探究影响滑动摩擦力大小因素”的实验中,实验装置如图所示,选取三个相同的木块分别放在不同的接触面上,其中甲、乙两图的接触面是相同的木板,丙图的接触面是棉布。
(1)实验中,用弹簧测力计拉着木块在水平木板上做__________运动,根据二力平衡原理可知,弹簧测力计的拉力大小等于木块所受的滑动摩擦力的大小。如图乙所示,木块受到木板的滑动摩擦力为__________N。
(2)实验中,测得,,由实验结果可得出结论:滑动摩擦力的大小与__________有关。
(3)如图甲所示的实验中,木块在运动过程中水平拉力变大,此时木块与木板间的滑动摩擦力将__________(选填“变大”、“变小”或“不变”);图甲和图丙中木块对接触面的压强关系__________(选填“>”、“
17.(1)相等(2)不漏气(3)600(588) 深度 变小
18.(1)断开 A(2)(3)9.6 0.65
19.(1)右(2)变大
(3)增大 增大(4)
20.(1)增大(2)0.1(3)2
由题意可知,当压力增大时,电阻R的阻值减小,电压表示数变大,
最大示数为,即。电阻的阻值为。
由欧姆定律可知此时电路中的电流,
力敏电阻两端的电压,
由得,
由图像可知当电阻为时,对应的压力为。(解题步骤合理即可)
相关试卷
这是一份吉林省长春市德惠市2023年中考物理二模试卷附答案,共11页。试卷主要包含了单选题,非选择题等内容,欢迎下载使用。
这是一份吉林省长春市德惠市2023年中考物理二模试卷附答案,共10页。试卷主要包含了单选题,非选择题等内容,欢迎下载使用。
这是一份2023年吉林省长春市德惠市中考物理二模试题(含答案),共18页。试卷主要包含了单选题,非选择题等内容,欢迎下载使用。

