所属成套资源:部编版小学语文小升初攻略
统编版语文六年级下册2024年小升初字形专项训练-(含答案)
展开
这是一份统编版语文六年级下册2024年小升初字形专项训练-(含答案),共7页。试卷主要包含了单选题,填空题等内容,欢迎下载使用。
一、单选题
1.下列词语书写完全正确的一组是( )
A.资格 万象更新 通霄达旦B.峻工 见微知著 不可思议
C.染缸 焉知非福 翻箱倒柜D.形罚 烈火焚烧 千锤万凿
2.下列各组词语,字形全部正确的一组是( )
A.苦刑 哄亮 死得其所B.沉郁 齿轮 司空见惯
C.截然 残暴 万不得己D.惊惶 辟静 赤裸裸
3.下列说法不正确的一项是( )
A.“绽”“哀”的音序分别是“Z”“A”。
B.“盈”用部首查字法,先查“皿”部,再查五画。
C.“弗”字的第三笔笔画名称是竖折折钩,“搜”字的第十笔是“丨”。
D.“倾”是左右结构的字。
4.依次填入下面横线上的字,顺序正确的一项是( )
水____ ____洁 ____肉
A.皎 饺 绞B.饺 绞 皎C.饺 皎 绞D.绞 皎 饺
5.下面关于查字典的叙述无误的一项是( )。
A.数笔画查字法首先要数清楚字的笔画。例如:“凹”字,可以用数笔画查字法,先数一数“凹”字共有六笔,然后在难检字索引里根据笔画数查找。
B.“鼎”字用部首查字法,先查部首“目”,再查8画。
C.“避”和“僻”,用音序查字法都可以先查大写字母“B”。
D.“轿”字的第三笔和“锤”字的第八笔都是“竖”。
6.下列判断正确的一项是( )
A.“霉”字最后三笔是横、点、点。
B.“袍”字部首是“衤",带“礻”的字往往与衣服有关。
C.“热闹、聪明、答应、报纸”四个词中加点的字都读轻声。
D.“弗”是独体字,共5画,读“fó"。
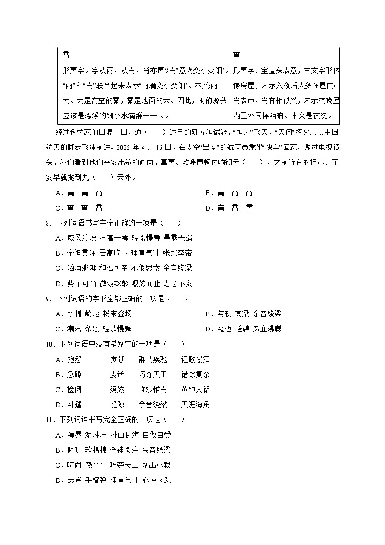
7.“宵”和“霄”容易混淆,通过查阅资料,小华知道了这两个字的不同意思。他在下面的句子依次填入( )。
经过科学家们日复一日、通( )达旦的研究和试验,“神舟”飞天、“天问”探火……中国航天的脚步飞速前进。2022年4月16日,在太空“出差”的航天员乘坐“快车”回家。透过电视镜头,我们看到他们平安出舱的画面,掌声、欢呼声顿时响彻云( ),之前所有的担心、不安早就抛到九( )云外。
A.霄 霄 宵B.霄 宵 宵
C.宵 宵 霄D.宵 霄 霄
8.下列词语书写完全正确的一项是( )
A.威风凛凛 技高一筹 轻歌慢舞 暴露无遗
B.全神贯注 居高临下 理直气壮 张冠李带
C.汹涌澎湃 和蔼可亲 不假思索 余音绕梁
D.势不可当 微波粼粼 嘎然而止 忐忑不安
9.下列词语的字形全部正确的一项是( )
A.水榭 崎岖 粉末登场B.勾勒 高粱 余音绕梁
C.潮汛 梨黑 轻歌慢舞D.毫迈 澄碧 热血沸腾
10.下列词语中没有错别字的一项是( )
A.抱怨 贡献 群马疾驰 轻歌慢舞
B.急躁 废话 巧夺天工 错综复杂
C.检阅 颓然 惟妙惟肖 黄钟大铝
D.斗篷 缝隙 余音绕粱 天涯海角
11.下列词语书写完全正确的一项是( )
A.镜界 湿淋淋 排山倒海 自做自受
B.倾听 软棉棉 全神惯注 余音绕梁
C.喧闹 热乎乎 巧夺天工 别出心栽
D.悬崖 手榴弹 理直气壮 心惊肉跳
12.下列词语,书写和意思全部正确的一项是( )
A.日寇 别出新裁 排闼:推开门
B.骤然 技高一筹 寻芳:游赏美景
C.倾听 跌跌撞撞 无端:没有端点
D.干燥 念念有词 别枝:飞离树枝
13.下列词语中,没有错别字的一组是( )。
A.咆笑 题供 念念有辞B.距离 衣禁 大步留星
C.豪迈 伏案 气壮山河D.摇蓝 慷概 自做自受
14.下列词语中没有错别字的一组是( )
A.彩虹 恍然大雾 迫不急待 化险为夷
B.旗帜 忐忑不安 崭钉截铁 纷至踏来
C.喧闹 不假思索 排山倒海 诲人不倦
D.伶俐 余音绕粱 参差不齐 化龙点睛
15.下列词语中有一组出现了错别字,把它选出来。( )
A.洒脱 咆哮 锦绣 窥视B.豪迈 瞬间 斗篷 包裹
C.慷慨 逃窜 干躁 风暴D.疲倦 投掷 迷蒙 澄碧
二、填空题
1.选择合适的字填空。
[豪 毫] 米 迈 [度 渡] 口 角
[暴 爆] 炸 动 [幅 副] 手 一
2.比一比,形近字组词。
燥 揭 培 谜
躁 竭 陪 迷
3.辨字组词。
织 崖 截 豪 稍
帜 涯 载 亳 梢
4.比一比,组词语。
5. 辨字组词。
6.比较下面同音又形近的字,并组词。
7.我会查字典。
“束”用音序查字法应先查大写字母 ,再查音节 ;用部首查字法应先查部首 ,再查 画。“束”在字典里的解释有:A.捆,系。B.量词,用于捆在一起的东西。C.聚集成一条的东西。D.控制
无拘无束 一束花 束手无策 光束
8.查字典填空。
“倾”字用部首查字法,应先查部首 ,再查 画。用音序查字法,应先查大写字母 ,再查音节 。“倾”在字典中的解释有:①歪,斜;②倾向;③倒塌;④使器物反转或歪斜,尽数倒出里面的东西。
请给下列词语中加点的“倾”字选择正确的解释,并填上序号。
倾盆大雨 大厦将倾 倾斜
9.查字典
“屈”字是 结构,用音序查字法,应查大写字母 ;用部首查字法,应查 部,再查 画。“屈”在字典里的解释有:①弯曲,使弯曲;②屈服,使屈服;③理亏;④委曲,冤枉;⑤姓。将下面词语中“屈”字的正确解释的序号填在横线上。
顽强不屈 能屈能伸
答案解析部分
1.【答案】C
2.【答案】B
3.【答案】B
4.【答案】C
5.【答案】D
6.【答案】B
7.【答案】D
8.【答案】C
9.【答案】B
10.【答案】B
11.【答案】D
12.【答案】B
13.【答案】C
14.【答案】C
15.【答案】C
1.【答案】亳;豪;渡;度;爆;暴;副;幅
2.【答案】干燥;揭开;培养;谜语;急躁;竭力;陪伴;迷人
3.【答案】织布;山崖;截止;豪气;稍微;旗帜;天涯;载重;毫米;树梢
4.【答案】木棍;跺脚;揭开;磁场;昆虫;躲开;竭力;滋润
5.【答案】祥瑞;挽起;搀扶;稿件;详细;搀扶;抚慰;搞怪
6.【答案】错误;拦路;洽谈;跳跃;措施;栏目;恰当;眺望;遵守;秧歌;沙发;焊接;尊重;遭殃;纱布;捍卫
7.【答案】S;shù;一;6;D;B;A;C
8.【答案】亻;8(八);Q;qing;④;③;①
9.【答案】半包围;Q;尸;5;②;①
霄
形声字。字从雨,从肖,肖亦声。“肖”意为“变小变细”。“雨”和“肖”联合起来表示“雨滴变小变细”。本义:雨云。云是高空的雾,雾是地面的云。因此,雨的源头应该是漂浮的细小水滴群一一云。
宵
形声字。宝盖头表意,古文字形体像房屋,表示入夜后人多在屋内;肖表声,肖有相似义,表示夜晚屋内屋外同样幽暗。本义是夜晚。
棍
跺
揭
磁
昆
躲
竭
滋
祥
挽
扶
稿
详
搀
抚
搞
错
拦
洽
跳
措
栏
恰
眺
遵
秧
沙
焊
尊
殃
纱
捍
相关试卷
这是一份专题02 汉字:字音、字形和字义(专项训练)-2024年小升初语文复习专项训练(统编版),文件包含专题02汉字字音字形和字义专项训练试题版docx、专题02汉字字音字形和字义专项训练解析版docx等2份试卷配套教学资源,其中试卷共36页, 欢迎下载使用。
这是一份考点05 字形(二):字形辨析并改正(二)-2024年小升初语文专题训练(统编版),共8页。试卷主要包含了下列词语字形完全正确的一项是,下列各组词语中字形有误的一项是,下列词语中没有错别字的一项是,下列词语书写完全正确的一项是,下列词语中没有错别字的一组是,下列词语书写正确的一项是等内容,欢迎下载使用。
这是一份考点04 字形(一):字形辨析并改正(一)-2024年小升初语文专题训练(统编版),共6页。试卷主要包含了下列词语中没有错别字的一项是,下面词语书写完全正确的一项是,下面说法正确的一项是等内容,欢迎下载使用。

