辽宁省重点高中沈阳市郊联体2023-2024高二下学期4月考试生物试题(原卷版+解析版)
展开1.答题前填写好自己的姓名、班级、考号等信息
2.请将答案正确填写在答题卡上
一、单项选择题(共15小题,在每小题给出的四个选项中,只有一项符合题目要求的)
1. 下列对发酵工程及其应用的叙述,正确的有几项( )
①生产谷氨酸需将pH调至中性或弱碱性
②用单细胞蛋白制成的微生物饲料,可通过发酵工程从微生物细胞中提取
③利用发酵工程生产的根瘤菌肥作为微生物农药可以促进植物生长
④啤酒的工业化生产过程中,酒精的产生积累主要在后发酵阶段完成
⑤生产柠檬酸需要筛选产酸量高的黑曲霉
A. 1项B. 2项C. 3项D. 4项
2. 丙草胺(C17H26ClNO2)是一种应用广泛的除草剂,能抑制土壤细菌、放线菌和真菌的生长。某生物兴趣小组从达活泉公园土壤中分离出能有效降解丙草胺的细菌菌株,并对其进行计数(如下图所示),以期为修复被丙草胺污染土壤提供微生物资源。下列有关叙述错误的是( )
A. 涂布前要了解培养基是否被污染可接种蒸馏水来培养检测
B. 除了用图中所示计数方法之外,还可用显微镜直接计数法,其计数结果往往比实际值偏大
C. 用以丙草胺为唯一氮源的液体培养基进行培养可提高丙草胺降解菌浓度
D. 通过计算得知每克土壤中的菌株数约为1.7×109个
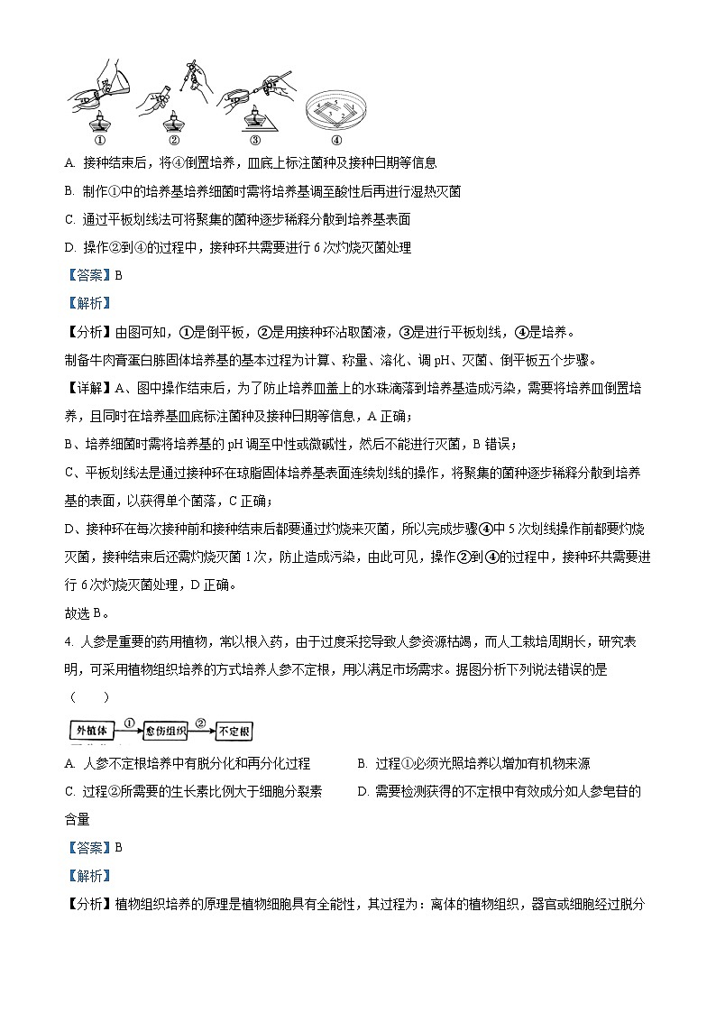
3. 下图为实验室培养和纯化大肠杆菌过程中的部分操作步骤,下列说法不正确的是( )
A. 接种结束后,将④倒置培养,皿底上标注菌种及接种日期等信息
B. 制作①中的培养基培养细菌时需将培养基调至酸性后再进行湿热灭菌
C. 通过平板划线法可将聚集的菌种逐步稀释分散到培养基表面
D. 操作②到④的过程中,接种环共需要进行6次灼烧灭菌处理
4. 人参是重要的药用植物,常以根入药,由于过度采挖导致人参资源枯竭,而人工栽培周期长,研究表明,可采用植物组织培养的方式培养人参不定根,用以满足市场需求。据图分析下列说法错误的是( )
A. 人参不定根培养中有脱分化和再分化过程B. 过程①必须光照培养以增加有机物来源
C. 过程②所需要的生长素比例大于细胞分裂素D. 需要检测获得的不定根中有效成分如人参皂苷的含量
5. 以二倍体兰花花药为外植体,经植物组织培养过程获得兰花植株。下列相关叙述不正确的是( )
A. 为防止杂菌污染,①②③过程要进行严格的无菌操作
B. ②过程需培养基中添加多种植物激素以利于再分化
C. 该育种过程体现了植物细胞的全能性
D. 经④过程形成的植株中可筛选获得纯合的二倍体
6. 某生物兴趣小组的同学测定药物对体外培养细胞的毒性,准备对小鼠的肝肿瘤细胞(甲)和正常肝细胞(乙)进行培养。下列说法正确的是
A. 利用胃蛋白酶处理两种肝组织块后可得到肝细胞悬液
B. 细胞培养应在含5%CO2的恒温培养箱中进行,CO2的作用是刺激细胞的呼吸
C. 甲、乙细胞在持续的原代培养过程中,乙会出现停止增殖的现象
D. 该试验中用到的培养液也能用来培养乙肝病毒
7. 下图为肾脏上皮细胞培养过程示意图。下列有关叙述错误的是( )
A. 甲→乙过程需要用胰蛋白酶或胶原蛋白酶处理
B. 丙过程指细胞在添加血清的合成培养基中原代培养
C. 丙过程会出现细胞贴壁生长和接触抑制现象
D. 丁过程为传代培养,细胞都能进行无限增殖
8. 如图是某动物细胞培养液中活细胞和死亡细胞密度统计结果,叙述错误的是( )
A. 实验中要控制胰蛋白酶溶液浓度和处理时间,以免损伤细胞
B. 培养液中应适当加入青霉素、链霉素等抗生素,以避免杂菌污染
C. 曲线bc段变化的主要原因是培养液中营养物质不足及有害代谢产物积累
D. 培养至第6天时,新产生的细胞数等于死亡细胞数
9. 病毒感染果蔬后,会借助胞间连丝等结构扩散,导致果蔬产量和品质退化。利用组织培养技术可以快速生产出脱毒苗。下列叙述错误的是( )
A. 获取的植株茎尖切段需用70%的酒精和5%的次氯酸钠进行消毒处理
B. 脱毒苗培育过程需要更换培养基,提高生长素的比例有利于根的分化
C. 形成愈伤组织的过程中,可能会发生染色体变异、基因突变及细胞分化
D. 植株茎尖细胞中不含病毒的原因可能是该组织胞间连丝不发达
10. 利用杂交瘤技术制备针对特定抗原的单克隆抗体过程如图所示。下列叙述正确的是( )
A. 用于融合B淋巴细胞应从未受抗原刺激的动物中提取
B. 单克隆抗体制备与植物体细胞杂交技术均依据细胞全能性原理
C. 筛选2过程需要用到抗体和抗原特异性结合的特性
D. 选出的杂交瘤细胞只能通过体外培养获得大量单克隆抗体
11. 将细胞毒素类药物与单克隆抗体结合形成抗体-药物偶联物(ADC),可实现对肿瘤细胞的选择性杀伤,过程如下图。下列相关叙述错误的是( )
A. 体外培养单个浆细胞可持续大量获得单克隆抗体B. ADC通过胞吞作用进入肿瘤细胞内
C. ADC在溶酶体中被裂解后释放出药物D. 选择性杀伤肿瘤细胞利用了单克隆抗体特异性强的特点
12. 杜泊羊以其生长速度快、肉质好等优点,被称为“钻石级”肉用绵羊。科研工作者通过胚胎工程快速繁殖杜泊羊的流程如下图所示,相关叙述正确的是( )
A. 为了获得更多的卵母细胞,需用雌激素对雌性杜泊羊进行处理
B. 从卵巢中采集的卵母细胞可直接与获能的精子进行体外受精
C. 为避免代孕绵羊对植入胚胎产生排斥反应,应注射免疫抑制剂
D. 为了进一步扩大繁殖规模,可通过胚胎分割技术获得同卵双胎或多胎
13. 小鼠胚胎干细胞经定向诱导可获得多种具有不同功能的细胞,制备流程如图所示。下列相关叙述错误的是( )
A. 用胰蛋白酶处理a处的细胞后可获得分散的胚胎干细胞
B. 欲提高胚胎的利用率,可用胚胎分割技术将a处细胞团均等分割
C. 为获得更多的囊胚,采用促性腺激素注射促进雄鼠产生更多的精子
D. a处的细胞与b处的细胞的核基因相同,但mRNA有差异
14. 下图是利用体外受精技术培育某种哺乳动物的大致过程示意图,下列叙述错误的是( )
A. 刚刚排出精子能够立即与发育成熟的卵母细胞结合完成受精
B. 精子在触及卵细胞膜的瞬间,透明带会发生反应阻止后来的精子进入
C. 早期胚胎一般要经历桑葚胚、囊胚等阶段
D. 胚胎移植可充分发挥雌性优良个体的繁殖潜力
15. HER-2(一种跨膜糖蛋白)高表达通常只出现于胎儿期,正常人体组织中其表达量极低,在乳腺细胞中高表达可加速细胞分裂,使其增殖、分化过程失衡,最终转变为乳腺癌。抗体—药物偶联物T-DMI由曲妥珠单抗和药物DMI连接而成,对HER-2有很强的靶向性。下列相关分析错误的是( )
A. 胎儿期HER-2高表达可能与胚胎发育有关,成人HER-2含量高可为乳腺癌诊断提供参考
B. 因为获取的B淋巴细胞可能有多种,所以曲妥珠单抗的制备过程需进行抗体检测
C. DMI与HER-2特异性结合是T-DMI对癌细胞进行选择性杀伤的关键
D. 利用同位素标记的曲妥珠单抗在乳腺组织中成像的技术可定位诊断肿瘤的位置
二、不定项选择题(共5小题,在每小题给出的四个选项中,至少有一项符合题目要求)
16. 如图是研究人员从红棕壤中筛选高效分解尿素的细菌的过程示意图,有关叙述错误的是( )
A. 在配制步骤②、③的培养基时,都应添加琼脂
B. 步骤③纯化分解尿素的细菌的原理是将聚集的细菌分散,可以获得单细胞菌落
C. 步骤③采用涂布平板法接种,并需向牛肉膏蛋白胨培养基中加入尿素
D. 步骤④挑取③中不同种的菌落分别接种,可通过比较溶液pH的变化大小来比较细菌分解尿素的能力
17. 某研究小组用平板划线法从有机废水中分离微生物,用于废水处理。下列叙述正确的是( )
A. 培养基分装到培养皿后进行灭菌
B. 转换划线角度时需灼烧接种环,待其冷却后,再进行划线
C. 接种时不能划破培养基,不要将最后一次的划线与第一次划线相连
D. 划线操作时完全打开皿盖,划完立即盖上
18. 为探究提高“日照蓝莓”品质和产量的新途径,某生物兴趣小组的同学以“日照蓝莓”的主要品种——兔眼蓝莓为实验材料进行脱毒处理,其技术路线为“取材→消毒→愈伤组织培养→出芽→生根→移栽”。下列有关叙述正确的是( )
A. 取材时可选用兔眼蓝莓的成熟叶片细胞作为外植体
B. 用体积分数为70%的酒精和质量分数为5%左右的次氯酸钠溶液对外植体消毒时,要控制好时间,以避免造成伤害
C. 接种时注意外植体的方向,不要倒插
D. 脱毒后的兔眼蓝莓果实体积更大,产量更高,品质更好
19. 下图为杂交瘤细胞制备示意图。骨髓瘤细胞由于缺乏次黄嘌呤磷酸核糖转移酶(HGPRT-),在HAT筛选培养液中不能正常合成DNA,无法生长。下列叙述正确的是( )
A 可用灭活病毒诱导细胞融合
B. 两两融合的细胞都能在HAT培养液中生长
C. 杂交瘤细胞需进一步筛选才能用于生产
D. 细胞膜的流动性是细胞融合的基础
20. 英国议会下院通过一项历史性法案,允许以医学手段培育“三亲婴儿”,其培育过程可选用如下技术路线。据图分析,下列叙述不正确的是( )
A. 该技术不能避免母亲的线粒体遗传病基因传递给后代
B. 精子获能后才能与MⅡ期的卵母细胞完成受精作用
C. “三亲婴儿”的染色体全部来自母亲提供的细胞核
D. “三亲婴儿”的培育还需要动物细胞培养、早期胚胎培养和胚胎移植等技术
三、非选择题。
21. 发酵能让食物改头换面,拥有全新的模样和味道。利用不同微生物的发酵作用制作食品历史悠久,遍布民间,称为传统发酵技术。利用传统发酵技术制作的果酒、果醋、腐乳、泡菜极大地丰富了人们的饮食。请回答下列问题:
(1)在发酵过程中,微生物的参与是关键。在上述几种饮品及食品加工过程中,主要利用细菌进行发酵的是____和____。细菌属于____核生物,其细胞结构中____(“有”或“无”)线粒体。
(2)若酿制葡萄酒的微生物主要是果皮上附着的野生酵母菌,发酵温度一般控制在____℃。葡萄酒呈现深红色的原因是红葡萄皮的____进入发酵液。将葡萄酒制作成果醋时,需要将温度提高到____℃。
(3)泡菜发酵期间,乳酸会不断积累,当它的质量分数为____时,泡菜的口味、品质最佳。
(4)腐乳是微生物发酵后制成的食品,多种微生物参与了该发酵过程,其中起主要作用的微生物是____。传统发酵以混合菌种的_____发酵和_____发酵为主。
22. 物质m是一种有机物(仅含有C、H两种元素),会污染土壤。m在培养基中达到一定量时培养基表现为不透明。某研究小组欲用三种培养基筛选土壤中能高效降解m的细菌(目标菌)。①号培养基:在牛肉膏蛋白胨培养基中加入m(5g/L);②号培养基:氯化钠(5g/L),硝酸铵(3g/L),其他无机盐(适量),m(15g/L);③号培养基:氯化钠(5g/L),硝酸铵(3g/L),其他无机盐(适量),m(45g/L)。回答下列问题:
(1)在①号培养基中,为微生物提供氮源的是____、_____。②③号培养基中为微生物提供碳源的有机物是_____。
(2)用①号培养基从土壤悬浮液中分离目标菌的过程中,发现培养基上甲、乙两种细菌都能生长并形成菌落(如图所示)。如果要得到目标菌,应该选择_____菌落进一步纯化,选择的依据是乙菌落周围出现____,说明乙菌能____m。
(3)若将土壤悬浮液接种在②号液体培养基中,培养一段时间后,甲比例会_____(升高、下降),乙菌的比例会____(升高、下降),其原因甲不能分解m,不能获得碳源而不能增殖;乙可分解m获得碳源而能增殖。
(4)②号培养基加入_____后可以制成固体培养基,若要以该固体培养基培养目标菌并对菌落进行计数,接种时,应采用的方法是_____。并且在同一稀释度下,应至少对____个平板进行重复计数,然后求出平均值。
23. 如图为番茄—马铃薯植株的培育过程,回答下列有关问题:
(1)植物体细胞杂交技术包括图中______(用编号表示)过程,该技术在打破_____,实现远缘杂交育种等方面展示出独特的优势。该技术的原理是细胞膜的____、植物细胞具有_____。
(2)①②过程常用____、______去除植物的细胞壁,获得原生质体。
(3)在③过程,常用______试剂诱导原生质体的融合;过程⑤和⑥是植物组织培养的核心步骤,需要添加的关键植物激素是_____、____,它们的浓度和____等都会影响植物细胞的发育方向。
(4)若番茄细胞内有m条染色体,马铃薯细胞内有n条染色体,则“番茄—马铃薯”正常体细胞中含有____条染色体。
24. 1996年克隆羊“多莉”诞生以后,马、牛、兔、猫、狗、骆驼等哺乳类动物的体细胞克隆相继成功,但与人类相近的灵长类动物(如猴)的体细胞克隆一直未被攻克。2017年底两只体细胞克隆猴“中中”和“华华”先后在中国科学院神经科学研究所诞生,成功培育全球首个体细胞克隆猴。
(1)用动物体细胞克隆动物,实际上是通过核移植技术来实现的,该技术分为_____细胞核移植和体细胞核移植,其中难度更大的是体细胞核移植,原因是动物体细胞____程度高,表现______十分困难。
(2)体细胞克隆猴的诞生还需要动物细胞培养、早期胚胎培养技术和______技术的支持。
(3)下图是克隆高产奶牛的过程。
从屠宰场收集牛____,采集卵母细胞。在体外培养到①_____期,通常通过____去核(此时的“核”是____—染色体复合物),将供体细胞注入去核的卵母细胞,通过电融合法使两细胞融合,形成②_____,并用物理或化学方法使其激活,完成_____和_____。生出与供体奶牛的遗传物质基本相同的克隆动物。
25. 如图为利用生物技术生产单克隆抗体和经体外受精培育优质奶牛的过程。请回答下列问题:
(1)细胞A的形成过程中特有的诱导方法:_____诱导法。
(2)直接产生的两两融合的A细胞有3种,需用特定的____培养基进行筛选,经选择培养的杂交瘤细胞,还需进行____和______,经多次筛选就可获得足够数量的能分泌所需抗体的杂交瘤细胞,可在体外条件下大规模培养或注射到小鼠______内增殖,一段时间后分别从细胞_____或小鼠_____中获取大量的单克隆抗体。
(3)单克隆抗体能准确地识别抗原的______,与特定抗原发生特异性结合,并且可以______。
(4)若要同时获得多头与此优质奶牛相同的小牛,可对图Ⅱ中囊胚进行______,操作过程需要特别注意将____均等分割。
05,辽宁省重点高中沈阳市郊联体2023-2024学年高二上学期期末生物试题: 这是一份05,辽宁省重点高中沈阳市郊联体2023-2024学年高二上学期期末生物试题,共24页。试卷主要包含了选择性必修二 考试时间等内容,欢迎下载使用。
辽宁省重点高中沈阳市郊联体2023-2024学年高三上学期期中生物试题(解析版): 这是一份辽宁省重点高中沈阳市郊联体2023-2024学年高三上学期期中生物试题(解析版),共23页。试卷主要包含了单项选择题,不定项选择题,非选择题等内容,欢迎下载使用。
辽宁省重点高中沈阳市郊联体2023-2024学年高二生物上学期10月月考试题(PDF版附答案): 这是一份辽宁省重点高中沈阳市郊联体2023-2024学年高二生物上学期10月月考试题(PDF版附答案),共11页。

