所属成套资源:中考道德与法治一轮单元复习过关练(背诵清单+跟踪训练+中考真题演练)(含解析)
中考道德与法治一轮单元复习过关练专题05:青春时光(背诵清单+跟踪训练)(含解析)
展开
这是一份中考道德与法治一轮单元复习过关练专题05:青春时光(背诵清单+跟踪训练)(含解析),共9页。试卷主要包含了正确处理青春期烦恼、心理矛盾,成长的不仅仅是身体等内容,欢迎下载使用。
背诵清单+跟踪训练
背诵清单
第一课 青春的邀约
1.正确处理青春期烦恼、心理矛盾
(1)面对青春期生理变化带来的烦恼:
正视自己的身体变化,不因自己的生理变化自卑,尊重自己,提高品德和文化修养,注重内在美(对自己的态度);不嘲弄同伴的生理变化,尊重同伴(对他人的态度)。
(2)心理矛盾调节:
参加集体活动、求助他人、培养兴趣爱好转移注意力、自我调节,积极面对和正确处理这些心理矛盾,将烦恼困惑转化为成长契机。
2.自我调节方法(P7)把自己的想法写下来;参加体育活动;学习自我暗示;自我解嘲等。
3.成长的不仅仅是身体(思维的特点)
(1)发展独立思维。思维的独立并不等同于一味追求独特,而是不人云亦云,有自己独到的见解,同时接纳他人合理、正确的意见。
(2)培养批判精神。学贵有疑,批判指向解疑,针对事情本身,基于自己的理解和观点,考虑他人感受,恰当的方式、态度。
(3)开发创造潜力。创造离不开实践,社会实践是创造的源泉。我们要用智慧和双手去尝试、探索、实践,通过劳动改变自己,影响世界。
第二课 青春的心弦
1.男生、女生优势互补
(1)男生女生在生理方面差异明显,在性格特征、兴趣爱好、思维方式等方面各有特点。
(2)男生女生拥有各自的性别优势,不自傲,不自卑,欣赏对方的优势有助于我们不断完善自己,发现对方优势,相互理解,相互帮助,相互学习,共同进步,相互取长补短,优势互补,让自己变得更加优秀。
※2.性别刻板印象及其影响
(1)性别刻板印象:性别刻板印象是人们对男性或女性角色特征的固有印象,表明人们对性别角色的期望和看法。
(2)性别刻板印象对我们的影响:
观念:人们对性别的认识通常会受到性别刻板印象的影响。有时我们也会这样认识自己、认识身边的同学和朋友。
行为:某种程度上影响我们潜力的发挥,在接受自己生理性别的同时,不要过于受刻板印象的限制。
3.与异性交往有助于我们了解异性的思维方式、情感特征,学习他们的优秀品质。我们要做到内心坦荡、言谈得当、举止得体。慎重对待、理智处理生活中可能出现的朦胧情感。
第三课 青春的证明
1.青春飞扬
(1)青春的探索需要自信,自信的人有勇气交往与表达,有信心尝试与坚持,能够展现优势与才华,激发潜能与活力,获得更多的实践机会与创造可能。
(2)自强(克服惰性,抵制诱惑,战胜自我,意志、精神、坚持)可以让我们更自信,相信自己,勇敢尝试,不断进步,才能体验成功带来的自信,让青春奋进的步伐永不停息。不断克服自己的弱点,战胜自己、超越自己,是自强的重要内容。自强,要靠坚强的意志、进取的精神和不懈的坚持。
2.理解并践行“行己有耻”“止于至善”
(1)行己有耻:一个人行事,凡自己认为可耻的就不去做。知廉耻,懂荣辱。
这就需要我们有知耻之心,不断提高辨别“耻”的能力。树立底线意识,触碰道德底线的事情不做,违反法律的事情坚决不做;磨练意志,拒绝不良诱惑,不断增强自控力。
(2)止于至善:是一种“虽不能至,心向往之”的实践过程,是一种向往美好、永不言弃的精神状态。
从点滴小事做起,积少成多,积善成德;寻找好的榜样、向榜样学习、汲取榜样力量;检视自身不足,不盲目自责,积极调整自己,通过自省和慎独,端正自己的行为。
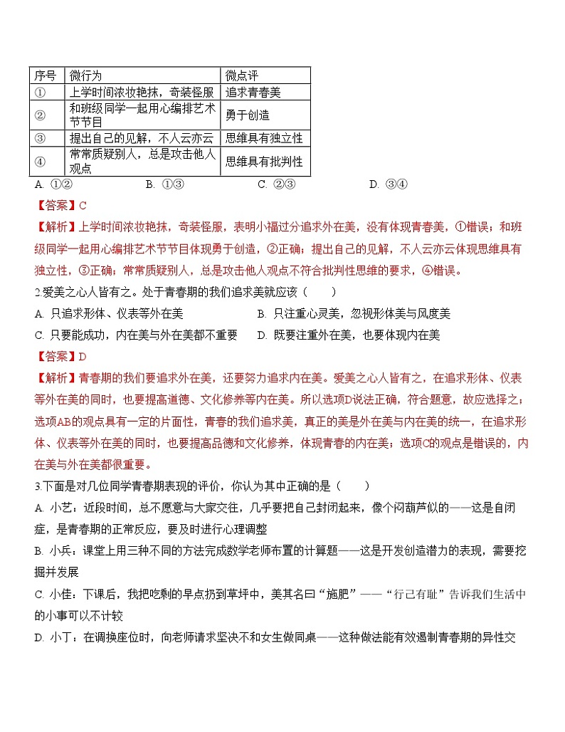
1.下表中对小福同学“微行为”的“微点评”,正确的有
A. ①②B. ①③C. ②③D. ③④
【答案】C
【解析】上学时间浓妆艳抹,奇装怪服,表明小福过分追求外在美,没有体现青春美,①错误;和班级同学一起用心编排艺术节节目体现勇于创造,②正确;提出自己的见解,不人云亦云体现思维具有独立性,③正确;常常质疑别人,总是攻击他人观点不符合批判性思维的要求,④错误。
2.爱美之心人皆有之。处于青春期的我们追求美就应该( )
A. 只追求形体、仪表等外在美B. 只注重心灵美,忽视形体美与风度美
C. 只要能成功,内在美与外在美都不重要D. 既要注重外在美,也要体现内在美
【答案】D
【解析】青春期的我们要追求外在美,还要努力追求内在美。爱美之心人皆有之,在追求形体、仪表等外在美的同时,也要提高道德、文化修养等内在美。所以选项D说法正确,符合题意,故应选择之;选项AB的观点具有一定的片面性,青春的我们追求美,真正的美是外在美与内在美的统一,在追求形体、仪表等外在美的同时,也要提高品德和文化修养,体现青春的内在美;选项C的观点是错误的,内在美与外在美都很重要。
3.下面是对几位同学青春期表现的评价,你认为其中正确的是( )
A. 小艺:近段时间,总不愿意与大家交往,几乎要把自己封闭起来,像个闷葫芦似的——这是自闭症,是青春期的正常反应,要及时进行心理调整
B. 小兵:课堂上用三种不同的方法完成数学老师布置的计算题——这是开发创造潜力的表现,需要挖掘并发展
C. 小佳:下课后,我把吃剩的早点扔到草坪中,美其名曰“施肥”——“行己有耻”告诉我们生活中的小事可以不计较
D. 小丁:在调换座位时,向老师请求坚决不和女生做同桌——这种做法能有效遏制青春期的异性交往,杜绝中学生早恋的行为,值得学习
【答案】B
【解析】依据课本知识分析选项可知,A错误,小艺的表现属于闭锁心理不是自闭症;B正确,小兵的做法是开发创造潜力的表现;C错误,小佳的做法属于浪费,没有做到行己有耻;D错误,小丁没有认识到男女正常交往的意义,此做法也不能遏制青春期的异性交往,杜绝中学生早恋。
4.小美喜欢看青春偶像剧,喜欢剧中帅气的男主角, 看到隔壁班男生酷似自己的偶像,小美很激动。她应该( )
A. 告诫自己努力学习,拒绝与该男生交往
B. 认识到萌发对异性的朦胧情感是正常的,追求爱情
C. 欣赏和向往不是爱情,要慎重对待,理智处理
D. 更加在意自己的形象,渴望得到该男生的肯定和接受
【答案】C
【解析】本题考查学会与异性交往。小美的欣赏和向往不是爱情,要慎重对待,理智处理,我们要正确对待青春期异性同学之间的朦胧情感,C正确;“拒绝与该男生交往”做法错误,A排除;青少年"追求爱情"不利于自己的健康成长,B错误;“渴望得到该男生的肯定和接受”容易导致早恋,D错误。故选C。
5.在一个月的时间里,小红三次要求调换同桌。第一次,她认为同桌的男生经常把文具、书本乱放,影响到她放文具;第二次,她觉得同桌男生身上的汗味太重,老师又给她换了座位。但几天后,她又想调换座位了。对此,你认为,小红要树立下列哪些正确观念( )
①男生女生各有所长,各有不足,要学会正确对待
②男女有别,男女生本来就不应该坐同桌
③悦纳自己的同时还要学会悦纳他人
④要学会正确看待人与人之间的差异,努力做到相互理解
A. ①②③B. ②③④C. ①②④D. ①③④
【答案】D
【解析】男生和女生各有其自身的优势;男女生的优势互补构成社会美妙的图画。男女之间由于生理、心理、成长环境及社会角色的不同,在智力特点、体力、兴趣爱好、个性特点等方面有较大的差异。小红不断换位,是她缺少宽容心,不懂得男女生之间有不同,有着各自的优势,不会悦纳他人。依此可知,①③④符合题意;②错误,虽然男女有别,但男生女生各有所长,各有不足,可以坐同桌,互相学习,相互帮助。
6.一名女中学生给报社写了一封信,信中说:“不知从什么时候开始,我发现自己越来越看不懂自己了,我心事重重,总是不自觉的坐着发呆,有几次妈妈都被我的神情吓坏了。我不想和妈妈说话,我感到了一种浓浓的孤独、迷茫和不安。”你是如何看待信中“越来越看不懂自己”( )
A. 这是成长过程中的正常现象,需要借助各种力量调控内心的矛盾
B. 这是不正常的,这个学生应该到医院做心理咨询
C. 女生情感丰富、多愁善感,男生就没有这些烦恼
D. 青春悄悄来,没有办法可以控制自己
【答案】A
【解析】中学生进入青春期后,一方面,渴望被人理解和关注;另一方面,独立意识增强,又不愿意把自己的内心轻易表露出来,于是就产生了青春期常见的闭锁心理。这种感到孤独迷茫又不愿与人交流的行为是典型的闭锁心理。选项B观点错误,因为这属于青春期的正常现象;选项C观点错误,因为男生也有烦恼;选项D观点错误,因为只要掌握了正确的方法,我们可以调控自己。故选A。
7.在参加了学校开设的“异性交往”课程后,廖文对自己当下遇到的一些问题豁然开朗,他说:“上了这节课,我发现原来青春期的异性交往,无关爱情,只是成长。”对此,认识正确的是( )
①相遇青春。萌发出一些对异性朦胧的情感,这是青春成长的正常现象
②对异性的欣赏和向往并不是真正的爱情
③与异性交往是我们成长的一个重要方面,也是对我们的考验
④我们可以像和同性朋友那样,毫无顾忌地,大胆地、亲密无间地与异性同学交往
A. ①③④ B.①②③C. ②③④D. ①②③④
【答案】B
【解析】青春期我们要学会与异性交往,与异性交往是我们成长的一个重要方面,也是对我们的考验,在交往过程中,会萌发出一些对异性朦胧的情感,这是青春成长的正常现象。但是这种对异性的欣赏和向往并不是真正的爱情。①②③说法正确,符合题意。④说法错误,男女有别,要注意方式方法,把握分寸。
8.“止于至善”是一种精神境界和追求。下列同学的表现体现出这一境界的是( )
①李帆经常利用周末的时间去敬老院做志愿服务
②王梅为班级的发展积极提出自己的合理化建议
③赵虎路遇老人跌倒害怕被讹,急忙走开
④孙雨对朋友很真诚,凡是朋友的要求她都答应
A. ①②B. ③④C. ①③D. ②④
【答案】A
【解析】本题考查“止于至善”。“止于至善”是人的一种精神境界,我们应该有自己的格调,有我们的“至善”追求;“止于至善”是一种“虽不能至,心向往之”的实践过程,是一种向往美好、永不言弃的精神状态;每个人都可以从点滴小事做起“勿以恶小而为之,勿以善小而不为”,积少成多,积善成德,①②同学的表现都符合题意。③④同学的表现不是“至于至善”的精神境界和追求,赵虎应帮助跌倒的老人,孙雨对于朋友的要求要明辨是非,看是否符合道德和法律的要求,排除BCD。故选A。
9.“青年者,人生之王,人生之春,人生之华也。”青春是生命旅途中一个崭新的起点,人生画卷中最华美的篇章。面对青春的邀约,我们要( )
A. 悦纳生理变化,直面心理矛盾,拒绝独立思考、批判精神和创造力
B. 正确对待情感,男女同学不能交往,否则会早恋
C. 学会合理地调节情绪,保持积极的心态,消除负面情绪
D. 青春飞扬,自信、自强;青春有格,行己有耻、止于至善
【答案】D
【解析】本题考查青春的证明。青春成长的不仅仅是身体,独立意识、批判性思维和创造力也得到发展,A错误。男女生正常交往有利于身心健康发展,B错误。适度的负面情绪可以帮助我们适应突发事件,C错误。D是面对青春的邀约时正确的做法,故选D。
10.七年级学生小杰上课不认真听讲,经常做小动作,影响了周围同学的学习。有一次,他邀请同学到家里玩,同学都说:“不愿和不爱学习的孩子玩。”这句话刺痛了他。从那以后,他认真听讲,努力学习,勤学好问,学习成绩有了很大的提高。这告诉我们( )
①每个人都有自己的弱点,要努力克服弱点
②每个人的敌人不是别人而是自己
③自强的人是勇于克服自身弱点的
④能够战胜自己的人,必定能自强。
A. ①②③B. ①②③④C. ①②④D. ①③④
【答案】B
【解析】题干材料中“七年级学生小杰上课不认真听讲,经常做小动作”这是他的弱点,要努力克服弱点;“认真听讲,努力学习,勤学好问,学习成绩有了很大的提高”这是他战胜自我的表现,也是自强的表现。因此,每个人的敌人不是别人而是自己;自强的人是勇于克服自身弱点的;能够战胜自己的人,必定能自强。.所以选项①②③④说法正确。符合题意故选B。
二、非选择题
11.阅读材料,回答问题。
材料一:我们中学生,今天在学校修身、勤学、健体,明天将担起齐家、治国、平天下的重任。马云先生在一个名为《不吃苦,你要青春干嘛》的演讲中说:“当你不去拼一份奖学金,不去过没试过的生活,整天挂着QQ、刷微博、逛淘宝、玩着网游,干着70岁、80岁的人都能做的事,你要青春干嘛?”
材料二:一位借款经营面馆的店主,一个客人遗忘的装有6万多元现金的皮包,会发生怎样的故事?“真没想到,这么多钱还能原封不动地回来。”失主回忆到,他抱着侥幸心理回到那家面馆,一眼就看到自己的皮包好端端地放在面馆货架上。店主核对信息后,把皮包归还给他。6万多元现金,相当于店主全家人辛苦经营面馆一年的收入,更何况家里还有借款。
“那是客人的东西,我们哪能动!”店主这样说,“自己挣的钱花得才踏实,不是我们的钱,可不能拿。”事情传开后,人们纷纷来面馆吃面,面馆生意越来越红火。心怀感激的失主、朴实的面馆老板、蜂拥而至的顾客……
(1)青春期成长的不仅仅是身体,还有思想精神的哪些方面也显著发展?
(2)“止于至善”是一种怎样的精神状态?材料中店主的言行体现了“止于至善”的什么要求?
【答案】(1)发展独立思维,培养批判精神,开发创造潜力。
“止于至善”是一种“虽不能至,心向往之”的实践过程,是一种向往美好、永不言弃的精神状态。每个人都可以从点商小事做起,积少成多,积善成德。“止于至善”要求我们养成自我省察的习惯,通过自省和慎独,端正自己的行为。
【解析】(1)该题考查青春期思想发展的表现,结合材料,从发展独立思维,培养批判精神,开发创造潜力作答。
(2)该题考查“止于至善”的含义与要求,结合课本知识,含义从“止于至善”是一种向往美好、永不言弃的精神状态作箐;要求从小事做起,积善成德,养成自我省察的习惯作答即可。
12.阅读青春故事,感悟成长
故事一:朦胧情感
王宇和李珊是同桌。王宇的学习成绩好,但性格内向,而李珊性格开朗,经常向王宇请教问题。慢慢地,李珊的学习成绩提高了,而王宇也感觉自己在李珊的感染下,性格开朗了很多,他感觉自己喜欢上了李珊。
(1) 王宇变得开朗、李珊学习成绩提高,这些变化给了我们什么启示?
故事二:复杂情绪
王宇决定向李珊表白,可是李珊却理智的拒绝了他。王宇觉得很难过,于是上课经常走神,学习成绩不断下降,而且还出现了吃不下饭、睡不好觉的症状。
(2) 大家纷纷为李珊的“理智拒绝”点赞。说说同学们点赞的理由。
(3) 请你为王宇提供两个调控负面情绪的具体的好办法。
【答案】(1)男生女生拥有各自的性别优势。欣赏对方的优势,互相取长补短,有助于我们不断完善自己,让自己变得更加优秀;与异性交往,有助于我们了解异性的思维方式,让自己变得更优秀。
(2)相遇青春,我们心中开始萌发一些对异性朦胧的情感,这是青春成长中的正常现象,但这并不是真正的爱情,面对这种情感,我们要慎重对待,理智处理。
(3)具体办法:参加一些室外活动、培养新的兴趣爱好,结交更多的朋友等。
【解析】(1)本题考查学生运用知识分析问题和总结问题的能力。结合材料中两个同学通过交往后发生的变化可以看出男生女生拥有各自的性别优势。欣赏对方的优势,互相取长补短,有助于我们不断完善自己,让自己变得更加优秀;与异性交往,有助于我们了解异性的思维方式,让自己变得更优秀。
(2)本题考查学生对青春期出现的男女情感的认识和处理能力。李珊“理智拒绝”的行为是能够正确处理与异性同学关系的表现,对待青春时期出现的这种朦胧的情感我们要慎重对待,理智处理。
(3)本题考查学生解决问题的能力,材料中的王宇出现了负面情绪,结合教材知识他可以参加一些室外活动、培养新的兴趣爱好,结交更多的朋友等。
序号
微行为
微点评
①
上学时间浓妆艳抹,奇装怪服
追求青春美
②
和班级同学一起用心编排艺术节节目
勇于创造
③
提出自己的见解,不人云亦云
思维具有独立性
④
常常质疑别人,总是攻击他人观点
思维具有批判性
相关试卷
这是一份中考道德与法治一轮单元复习过关练专题20:和谐与梦想(背诵清单+跟踪训练)(含解析),共10页。试卷主要包含了我国民族人口分布格局,★★★我国处理民族关系的方针,★★★社会主义民族关系,“三个尊重”,中华人民共和国各民族一律平等等内容,欢迎下载使用。
这是一份中考道德与法治一轮单元复习过关练专题19:文明与家园(背诵清单+跟踪训练)(含解析),共10页。试卷主要包含了中华文化的特点是,中华文化的内容,★★★中华文化具有应对挑战,中华文化的价值/作用,坚定文化自信,事关国运兴衰,中华传统美德的特点等内容,欢迎下载使用。
这是一份中考道德与法治一轮单元复习过关练专题18:民主与法治(背诵清单+跟踪训练)(含解析),共9页。试卷主要包含了我国实行人民民主的两种重要形式等内容,欢迎下载使用。

