

还剩3页未读,
继续阅读
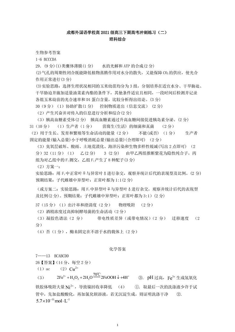
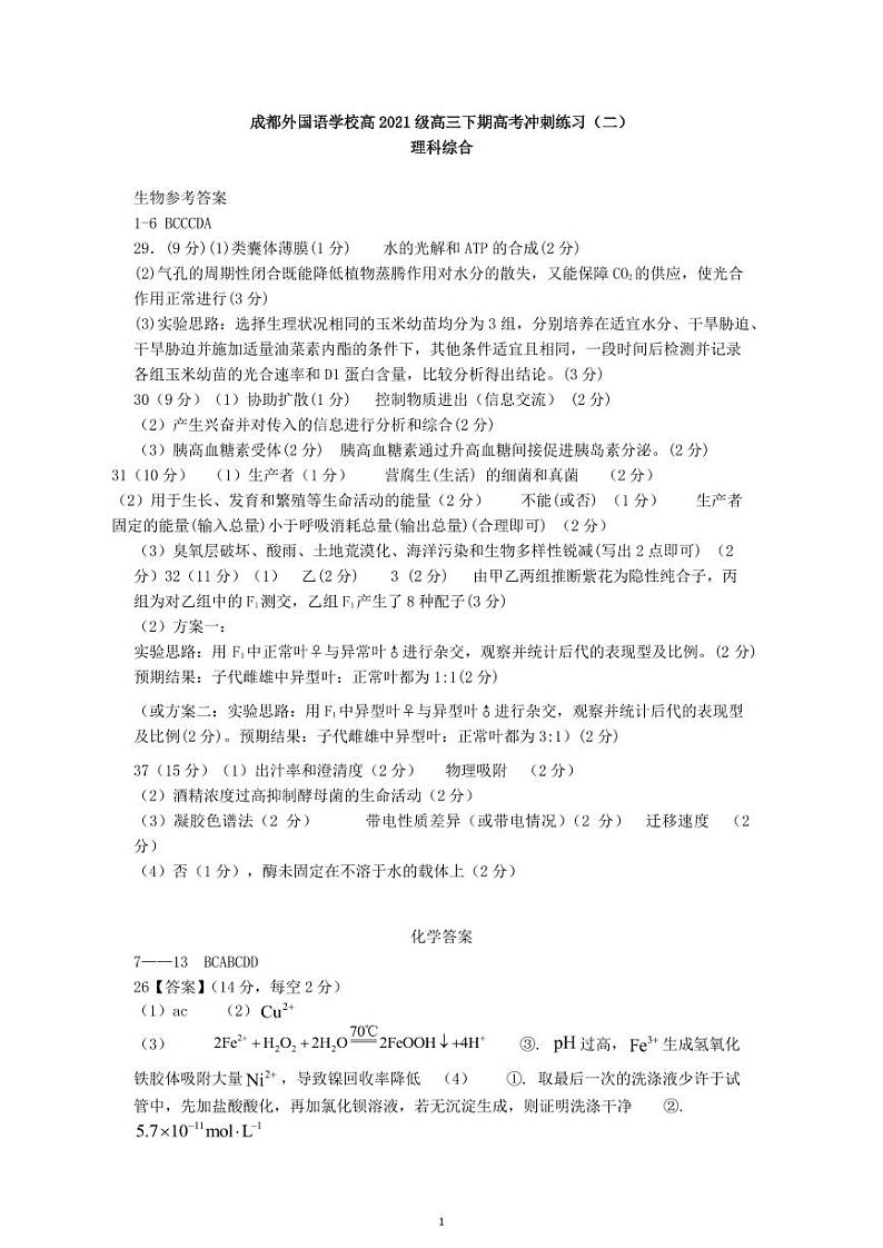
四川省成都外国语学校2024届高三下学期模拟预测(二)理综答案
展开
这是一份四川省成都外国语学校2024届高三下学期模拟预测(二)理综答案,共5页。
相关试卷
四川省成都外国语学校2024届高三下学期模拟考试(一) 理综答案:
这是一份四川省成都外国语学校2024届高三下学期模拟考试(一) 理综答案,共6页。
四川省成都外国语学校2024届高三下学期模拟考试(一)理综试题(Word版附答案):
这是一份四川省成都外国语学校2024届高三下学期模拟考试(一)理综试题(Word版附答案),文件包含理综试题docx、理综答案pdf等2份试卷配套教学资源,其中试卷共21页, 欢迎下载使用。
2024届四川省成都外国语学校高三下学期高考模拟(二)理综试题:
这是一份2024届四川省成都外国语学校高三下学期高考模拟(二)理综试题,文件包含第二套理综重排版试卷纸pdf、第二套理综转word重排版docx、第二套理综扫描原稿pdf、第二套理综重排版A4pdf、第二套理综答案pdf等5份试卷配套教学资源,其中试卷共56页, 欢迎下载使用。