


2023届四川省成都市高三第三次诊断考试理综生物试题 Word版含解析
展开
这是一份2023届四川省成都市高三第三次诊断考试理综生物试题 Word版含解析,共13页。试卷主要包含了选择题等内容,欢迎下载使用。
一、选择题:在每小题给出的四个选项中,只有一项是符合题目要求的。
1. 自身干细胞可用于治疗胰岛B细胞受损引起的糖尿病,该类干细胞( )
A. 增殖时会出现中心体数量的周期性变化
B. 分化为胰岛B细胞能体现细胞的全能性
C. 与分化后的胰岛细胞所含蛋白质均不同
D. 细胞内自由基数量大量增加可延缓衰老
【答案】A
【解析】
【分析】细胞全能性是指已经分化的细胞,仍然具有发育成完整生物体的潜能。
【详解】A、增殖时会出现中心体数量会发生周期性变化,间期加倍,分裂期结束减半,A正确;
B、分化为胰岛B细胞没有形成生物个体,不能体现细胞的全能性,B错误;
C、分化的实质是基因的选择性表达,干细胞与分化后的胰岛细胞所含蛋白质不完全相同而非完全不同,例如均有有ATP水解有关的酶,C错误;
D、自由基可以损伤细胞促进衰老,故细胞内自由基数量大量增加可加快衰老,D错误。
故选A。
2. 淀粉酶广泛存在于动物、植物和微生物体内。下列叙述错误的是( )
A. 细胞合成和分泌淀粉酶的过程需消耗ATP
B. 温度、pH和酶抑制剂会影响淀粉酶的活性
C. 用淀粉酶处理淀粉和蔗糖可探究酶的高效性
D. 淀粉酶和盐酸均能降低淀粉水解反应的活化能
【答案】C
【解析】
【分析】酶是生物催化剂,具有催化作用,机理为降低化学反应所需要的活化能;酶具有高效性(与无机催化剂相比)、专一性(一种酶催化一种或一类化学反应)、作用条件较温和(适宜的温度和pH)的特性。
【详解】A、淀粉酶的本质为蛋白质,且为分泌蛋白,分泌蛋白的合成与分泌需要消耗ATP,A正确;
B、酶的作用条件较温和,温度、pH和酶抑制剂均会影响淀粉酶的活性,B正确;
C、酶的高效性是与无机催化剂相比,酶的催化效率更高;用淀粉酶处理淀粉和蔗糖可探究酶的专一性,C错误;
D、淀粉酶是生物催化剂,能大大降低淀粉水解反应的活化能;盐酸作为无机催化剂也能促进淀粉的水解,降低淀粉水解反应的活化能,D正确。
故选C。
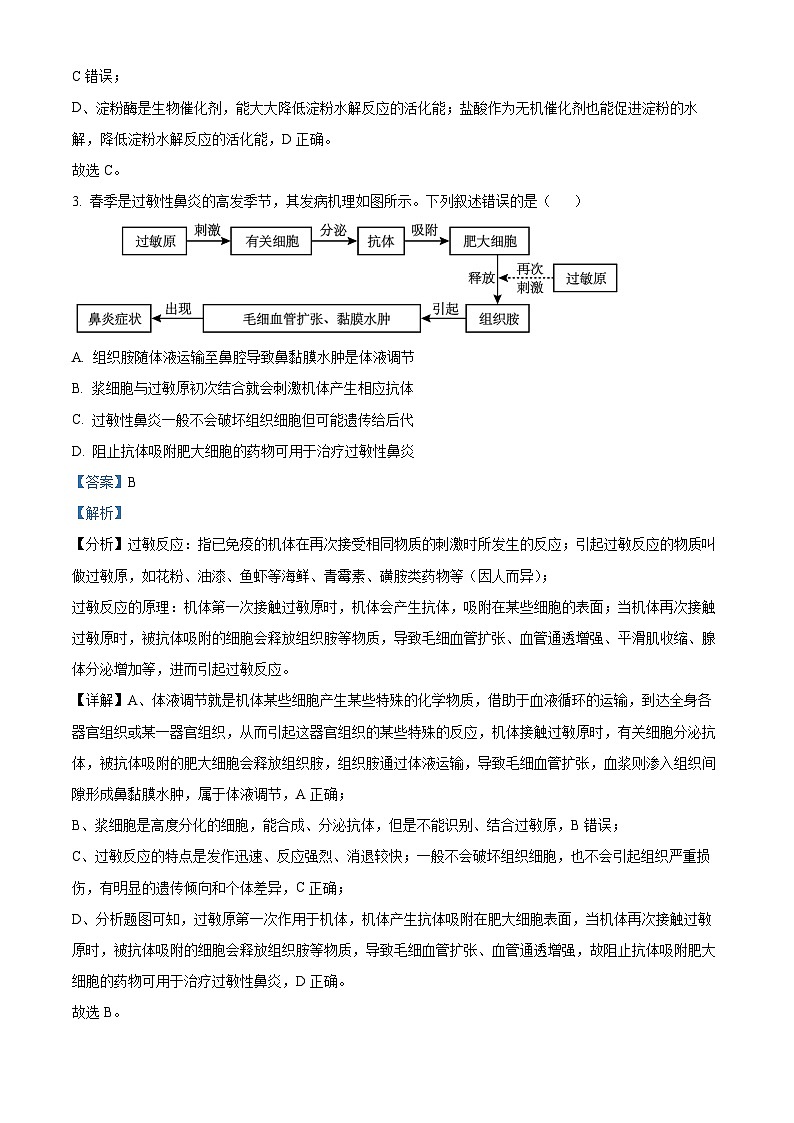
3. 春季是过敏性鼻炎的高发季节,其发病机理如图所示。下列叙述错误的是( )
A. 组织胺随体液运输至鼻腔导致鼻黏膜水肿是体液调节
B. 浆细胞与过敏原初次结合就会刺激机体产生相应抗体
C. 过敏性鼻炎一般不会破坏组织细胞但可能遗传给后代
D. 阻止抗体吸附肥大细胞的药物可用于治疗过敏性鼻炎
【答案】B
【解析】
【分析】过敏反应:指已免疫的机体在再次接受相同物质的刺激时所发生的反应;引起过敏反应的物质叫做过敏原,如花粉、油漆、鱼虾等海鲜、青霉素、磺胺类药物等(因人而异);
过敏反应的原理:机体第一次接触过敏原时,机体会产生抗体,吸附在某些细胞的表面;当机体再次接触过敏原时,被抗体吸附的细胞会释放组织胺等物质,导致毛细血管扩张、血管通透增强、平滑肌收缩、腺体分泌增加等,进而引起过敏反应。
【详解】A、体液调节就是机体某些细胞产生某些特殊的化学物质,借助于血液循环的运输,到达全身各器官组织或某一器官组织,从而引起这器官组织的某些特殊的反应,机体接触过敏原时,有关细胞分泌抗体,被抗体吸附的肥大细胞会释放组织胺,组织胺通过体液运输,导致毛细血管扩张,血浆则渗入组织间隙形成鼻黏膜水肿,属于体液调节,A正确;
B、浆细胞是高度分化的细胞,能合成、分泌抗体,但是不能识别、结合过敏原,B错误;
C、过敏反应的特点是发作迅速、反应强烈、消退较快;一般不会破坏组织细胞,也不会引起组织严重损伤,有明显的遗传倾向和个体差异,C正确;
D、分析题图可知,过敏原第一次作用于机体,机体产生抗体吸附在肥大细胞表面,当机体再次接触过敏原时,被抗体吸附的细胞会释放组织胺等物质,导致毛细血管扩张、血管通透增强,故阻止抗体吸附肥大细胞的药物可用于治疗过敏性鼻炎,D正确。
故选B。
4. 银鸥的不同种群沿着北极圈呈链状分布,研究人员发现链两端的种群在欧洲相遇时,它们已经无法产生可育后代。下列叙述错误的是( )
A. 突变与基因重组可能使银鸥出现不同的表现型
B. 链上相邻两个银鸥种群间的基因交流都很充分
C. 链上相邻两种群经历的自然选择方向可能不同
D. 欧洲相遇的两个银鸥种群已经出现了生殖隔离
【答案】B
【解析】
【分析】生殖隔离指由于各方面的原因,使亲缘关系接近的类群之间在自然条件下不交配,或者即使能交配也不能产生后代或不能产生可育性后代的隔离机制。
【详解】A、突变中基因突变的结果为产生新的等位基因,可能会随之出现新的表现型,而基因重组是原有非等位基因的重新组合,性状组合可能随之发生改变,故变与基因重组可能使银鸥出现不同的表现型,A正确;
B、结合题干“研究人员发现链两端的种群在欧洲相遇时,它们已经无法产生可育后代”可知链上相邻两个银鸥种群已经存在生殖隔离,意味着链上相邻两个银鸥种群间的基因交流不充分,B错误;
C、链上相邻两种群存在生殖隔离,意味着两种群之间的基因库已经存在差异,即链上相邻两种群经历的自然选择方向可能不同,C正确;
D、生殖隔离指由于各方面的原因,使亲缘关系接近的类群之间在自然条件下不交配,或者即使能交配也不能产生后代或不能产生可育性后代的隔离机制,结合题干可知欧洲相遇的两个银鸥种群已经出现了生殖隔离,D正确。
故选B。
5. 两个或多个生态地带之间的过渡区域称为生态交错区。生态交错区物种的数目及一些物种的种群密度有增大的趋势称为“边缘效应”。下列关于生态交错区的叙述,错误的是( )
A. 环境条件更丰富多样,生物多样性程度相对较高
B. 群落结构较复杂,种群分布在水平方向上有差异
C. 植被类型可能发生变化,群落容易发生次生演替
D. 物种丰富度较高,遭到破坏后能很快恢复至原状
【答案】D
【解析】
【分析】生态系统的组分越多,营养结构越复杂,生态系统的自我调节能力越强,抵抗力稳定性越强。
【详解】A、结合题干“生态交错区物种的数目及一些物种的种群密度有增大的趋势”可知环境条件更丰富多样,生物多样性程度相对较高,A正确;
B、交错区内生物种类和数量增加,群落结构较复杂,种群因地形的变化在水平方向上有明显差异,B正确;
C、分析题意可知交错区内单位面积生物种类和种群密度较之于相邻群落均有所增加,植被类型可能发生改变,群落容易发生次生演替,C正确;
D、物种丰富度较高,生态系统的抵抗力稳定性较强,恢复力稳定性较弱,遭到破坏后恢复至原状的速度较慢,D错误。
故选D。
6. 抑制性tRNA能识别过早出现的终止密码子,并将携带的相应氨基酸连接到正在合成的肽链中,进而合成完整的功能性蛋白。下列叙述错误的是( )
A. 终止密码子的过早出现可能是基因突变产生的结果
B. 抑制性tRNA的反密码子能与终止密码子互补配对
C. 抑制性tRNA在基因转录过程对基因表达进行修正
D. 利用抑制性tRNA可以治疗某些类型人类遗传病
【答案】C
【解析】
【分析】转录是指以DNA的一条链为模板合成RNA的过程;翻译是指以mRNA为模板合成蛋白质的过程,翻译需要tRNA识别密码子并携带氨基酸,翻译的场所为核糖体。
【详解】A、基因突变导致其碱基序列发生改变 ,以该基因为模板的mRNA上的碱基也随之发生改变,终止密码子位于mRNA上,基因突变可能会导致终止密码子的提前出现,A正确;
B、结合题干“抑制性tRNA能识别过早出现的终止密码子,并将携带的相应氨基酸连接到正在合成的肽链中”可知,抑制性tRNA的反密码子能与终止密码子互补配对,B正确;
C、tRNA的作用是识别密码子,携带氨基酸,tRNA参与的过程是以mRNA为模板合成蛋白质的过程,即翻译,故抑制性tRNA在基因翻译过程对基因表达进行修正,C错误;
D、结合题干信息可知抑制性tRNA可以更正由于基因突变引起的终止密码子提前出现所导致的蛋白质合成不完全,修正此带来的功能的丧失,治疗相关疾病,D正确。
故选C。
7. 我国科学家首次利用菠菜叶肉细胞的类囊体制作成纳米类囊体(NTU),将其注入到小鼠软骨受损的部位,用光照射后,小鼠的关节健康状况得到明显改善。图甲为NTU制备及“包封”过程示意图,图乙为NTU进入受体小鼠软骨细胞发挥作用的示意图。回答下列问题:
(1)菠菜叶肉细胞中的类囊体在光合作用的光反应阶段所起的作用是_____;类囊体与光合作用相适应的特点有_____(答出两点)。
(2)被细胞膜“包封”的NTU以______方式进入小鼠软骨细胞中。“包封”NTU时选用的细胞膜来自受体小鼠而不是其他小鼠,原因是
(3)图乙中小鼠软骨细胞在光照条件下物质合成代谢明显增强,原因是_____。
【答案】(1) ①. 提供光反应的场所 ②. 类囊体膜上具有光合色素、类囊体膜上有光反应所需的酶
(2) ①. 胞吞 ②. 防止免疫排斥
(3)将类囊体转入小鼠细胞中,光照条件下可以进行光反应,促进细胞中 ATP 和 NADPH 的供应
【解析】
【分析】叶绿体的类囊体是光合作用光反应的场所,类囊体薄膜上分布着很多色素,如:叶绿素a、b等,这些色素可以吸收光,如红光和蓝紫光等,吸收的光能主要用于两个方面,水的光解和ATP 的合成,另外,类囊体薄膜上也含有很多进行光合作用所必须的酶;光反应的产物有ATP、NADPH和氧气,其中ATP和NADPH中含有活跃的化学能。
【小问1详解】
叶绿体的类囊体是光合作用光反应的场所,类囊体薄膜上分布着很多色素,如:叶绿素a、b等,这些色素可以吸收光,如红光和蓝紫光等,吸收的光能主要用于两个方面,水的光解和ATP 的合成,另外,类囊体薄膜上也含有很多进行光合作用所必须的酶。
【小问2详解】
结合题图可知被细胞膜“包封”的NTU以胞吞方式进入小鼠软骨细胞中,利用了细胞膜的流动性;“包封”NTU时选用的细胞膜来自受体小鼠而不是其他小鼠,同一个个体正常情况下不会攻击来自于自身细胞的成分,故可以防止来源不同的细胞膜出现免疫排斥,提高实验的成功率。
【小问3详解】
图乙中小鼠软骨细胞中已经成功导入叶肉细胞的类囊体,在光照条件下,类囊体可以发生光反应,光反应的产物有ATP和NADPH,二者均可供能,有利于提高物质合成代谢速率。
8. 以“乐跑公园城市·品味千年烟火”为主题的2022成都马拉松比赛吸引了广大市民的热情参与,参赛者们在比赛中的表现与生命活动的调节密切相关。回答下列问题:
(1)参赛者在跑步过程中,血液中的CO2浓度增大,刺激位于_____的呼吸中枢,导致呼吸加深、频率加快,直接参与该调节过程的信息分子有_____(答出两种)。选手在跑步时可以有意识地调整呼吸频率,原因是______。
(2)比赛过程中,参赛者的尿量与平时相比有所减少,从渗透压调节的角度分析,原因是_______。
(3)高血压的患者一般不建议跑马拉松。研究表明辅助剂N不能直接降低血压但能加强药物M的降压效果,为验证这一结论,研究人员利用高血压模型鼠、生理盐水、辅助剂N、降压药物M等材料进行了相关实验(如下表),请根据实验结果完善下表实验方案:
【答案】(1) ①. 脑干 ②. CO2、神经递质 ③. 高级神经中枢可以调控低级神经中枢
(2)运动员在运动过程中大量出汗,带走了大量水分,导致细胞外液渗透压上升,刺激下丘脑,垂体释放更多的抗利尿激素,增加了肾小管和集合管对水分的重吸收,从而减少了尿量
(3) ①. 高血压模型鼠+生理盐水+辅助剂N ②. 高血压模型鼠+生理盐水+降压药物M ③. 高血压模型鼠+生理盐水+辅助剂N+降压药物M
【解析】
【分析】脑干中有专门调节人体心跳、呼吸、血压等基本生命活动的中枢,人体的呼吸中枢位于脑干;高级神经中枢可以调控低级神经中枢;抗利尿激素由下丘脑分泌,垂体释放,作用于肾小球和肾小管,促进对水的重吸收,细胞外液渗透压降低,抗利尿激素分泌减少,尿量增加;细胞外液渗透压升高,抗利尿激素分泌增多,尿量减少。
【小问1详解】
脑干中有专门调节人体心跳、呼吸、血压等基本生命活动的中枢,人体的呼吸中枢位于脑干;该过程中CO2可以直接刺激脑干的呼吸中枢,且在神经中枢参与的调节中还存在神经递质发挥作用,故导致呼吸加深、频率加快,直接参与该调节过程的信息分子有CO2、神经递质;“有意识”说明人体的大脑皮层在发挥作用,大脑皮层属于高级神经中枢,高级神经中枢能够调控低级神经中枢,选手在跑步时可以有意识地调整呼吸频率,原因是高级神经中枢可以调控低级神经中枢。
【小问2详解】
与尿量的多少有关的激素主要为抗利尿激素,抗利尿激素由下丘脑分泌,垂体释放,作用于肾小球和肾小管,促进对水的重吸收,运动员在运动过程中大量出汗,带走了大量水分,导致细胞外液渗透压上升,刺激下丘脑,垂体释放更多的抗利尿激素,增加了肾小管和集合管对水分的重吸收,从而减少了尿量。
【小问3详解】
结合题干“研究表明辅助剂N不能直接降低血压但能加强药物M的降压效果”可知实验的自变量是对小鼠所加药物的种类,因变量为小鼠血压高低,甲为对照组,从实验结果“甲=乙>丙>丁”来看,乙组小鼠血压等于对照组,意味着乙组小鼠所加药物不能起到降血压的作用,实验遵循的单一变量原则,结合题意可知乙组处理为:高血压模型鼠+生理盐水+辅助剂N;而丙组血压高于丁组低于乙组,说明丙组所加药物起到降血压的作用,结合题意可知,丙组处理为:高血压模型鼠+生理盐水+降压药物M;丁组处理为:高血压模型鼠+生理盐水+辅助剂N+降压药物M。
9. 马鹿是国家二级重点保护动物,生态学家通过“粪堆计数法”来估算某地区马鹿的种群密度。“粪堆计数法”估算动物种群密度的公式为“D=d/(n×T)”,其中D为动物的种群密度(头/km2),d为粪堆密度(堆/km2),n为动物平均每天排粪堆数(堆/头/天),T为调查时新鲜粪堆在野外已存在的时间(天)。回答下列问题:
(1)保护马鹿是为了保护生物多样性。生物圈内所有的植物、动物和微生物,它们所拥有的______以及______,共同构成了生物多样性。保护生物多样性最有效的措施是_____。
(2)已知马鹿正常的生活习性为平均每天排粪4堆,研究人员对排出4小时(即T为1/6天)以内的新鲜粪堆进行调查,得到粪堆密度的数据为2堆/km2,该栖息地总面积为700km2,据此估算该栖息地的马鹿总数约为______头。通过粪堆计数法估算种群密度时,获得的种群密度数据往往比实际值小,最可能的原因是_____。
(3)与标志重捕法相比,利用粪堆计数法估算动物种群密度的优点是_______。
【答案】(1) ①. 全部基因 ②. 各种各样的生态系统 ③. 就地保护
(2) ①. 2100 ②. 栖息地存在分解粪堆的生物
(3)适用于不易捕捉的大、中型狩猎动物
【解析】
【分析】生物圈内所有的植物、动物和微生物,它们所拥有的全部基因以及各种各样的生态系统,共同构成了生物多样性;生物多样性通常有三个主要的内涵,即物种多样性、基因(遗传)的多样性和生态系统的多样性;就地保护是保护生物多样性最有效的措施。
【小问1详解】
生物圈内所有的植物、动物和微生物,它们所拥有的全部基因以及各种各样的生态系统,共同构成了生物多样性;生物多样性通常有三个主要的内涵,即物种多样性、基因(遗传)的多样性和生态系统的多样性;保护生物多样性的措施有就地保护、易地保护、建立基因库、构建法律体系等,其中就地保护是保护生物多样性最有效的措施。
【小问2详解】
结合题干信息可知,该栖息地的马鹿总数约为:2÷1/6÷4×700=2100头;粪便中富含有机物,通过粪堆计数法估算种群密度时,获得的种群密度数据往往比实际值小,最可能的原因是栖息地存在分解粪堆的生物,经过一定时间后粪堆密度即d减小。
【小问3详解】
标志重捕法需要对被调查的动物进行捕捉和标记,与标志重捕法相比,利用粪堆计数法估算动物种群密度的优点是适用于不易捕捉的大、中型狩猎动物且对动物不产生伤害。
10. 我国科学家成功培育出雌雄两性可育﹑遗传性状稳定的异源四倍体卿鲤,并利用四倍体卿鲤与二倍体鲤鱼培育出生长速度很快的湘云鲤。四倍体卿鲤和湘云鲤的培育过程如图,回答下列问题:
(1)红卿和湘江野鲤杂交产生F1一般是不育的,但在F2中出现了四倍体卿鲤,推测其原因可能是F1的雌雄个体均产生了含_____个染色体组的配子。四倍体卿鲤的一个卵原细胞在减数分裂形成卵细胞的过程中,同源染色体联会配对后会形成_个四分体。
(2)湘云鲤为三倍体,从理论上分析,湘云鲤体细胞中有______条染色体与红鲫体细胞中的染色体是相同的。湘云鲤不会对其他鱼类种质资源(生物体亲代传递给子代的遗传物质)产生干扰作用,原因是______。
(3)人工诱导动物多倍体的方法很多,其中有一种方法叫热休克法。热休克法是用略低于致死温度的高温短时处理正在进行分裂的细胞,推测这种方法的原理是_____。若用这种方法处理受精卵细胞抑制其第一次分裂,在操作时需要注意的是______(答出两点)。
【答案】(1) ①. 2##两 ②. 100
(2) ①. 50 ②. 湘云鲤为三倍体,不能产生正常的配子,不可育
(3) ①. 抑制纺锤体的形成,从而使染色体不能移向细胞的两极,最终导致染色体数目加倍 ②. 保持受精卵的活性、保持受精卵的完整性
【解析】
【分析】染色体组:细胞中的一组完整非同源染色体,它们在形态和功能上各不相同,但又互相协助,携带着控制一种生物生长、发育、遗传和变异的全部信息;
二倍体是指由受精卵发育而来,且体细胞中含有两个染色体组的生物个体;
四倍体是指由受精卵发育而来,且体细胞中含有四个染色体组的生物个体。
【小问1详解】
红卿和湘江野鲤杂交产生的F1为2n=100,即为二倍体,但在F2中出现了四倍体卿鲤,四倍体卿鲤体细胞中含有4个染色体组,由F1产生的雌雄配子结合得到,故其原因可能是F1的雌雄个体均产生了含2个染色体组的配子;四倍体卿鲤体细胞含有4个染色体组,200条染色体,同源染色体在减数第一次分裂前期,两两配对形成四分体,一个四分体包括两条染色体,故四倍体卿鲤的一个卵原细胞在减数分裂形成卵细胞的过程中,同源染色体联会配对后会形成100个四分体。
【小问2详解】
湘云鲤为三倍体,体细胞中含有3个染色体组,150条染色体,其中四倍体鲫鲤提供2个染色体组,共100条染色体,这100条染色体中有50条来自红鲫;湘云鲤为三倍体,不能产生正常的配子,不可育,因此不会对其他鱼类中质资源产生干扰作用。
【小问3详解】
人工诱导动物多倍体意味着能使细胞中的染色体数目加倍,热休克法是用略低于致死温度的高温短时处理正在进行分裂的细胞,推测这种方法的原理是抑制纺锤体的形成,从而使染色体不能移向细胞的两极,最终导致染色体数目加倍;结合题干“热休克法是用略低于致死温度的高温短时处理正在进行分裂的细胞”可知若用这种方法处理受精卵细胞抑制其第一次分裂,在操作时需要注意的是保持受精卵的活性、保持受精卵的完整性,使得细胞能进行后续的生命活动。
[生物—选修1:生物技术实践]
11. 姜黄根茎含姜黄油,姜黄油中含有的活性成分具有抑制肿瘤、抗氧化和抑菌等作用,具有广泛的应用前景。研究人员设计了如图所示的工艺流程来提取姜黄油。回答下列问题:
(1)该方法能用乙醇萃取姜黄油的原理是_____。萃取过程的一些环节需要遮光,可能的原因是_____;分液离心前静置的目的是______。
(2)为了提高姜黄油的萃取率,本工艺流程中采用了超声波处理,其作用类似于向原料中添加纤维素酶,据此推测,超声波处理在本流程中的具体作用是______。与使用纤维素酶相比,超声波处理的优点有_____(答出两点)。
(3)研究人员对姜黄油的抑菌性能进行了探究,结果如下表:
该探究中的自变量是______。根据实验结果分析,姜黄油对_____的抑菌性能最好,判断依据是_____。
【答案】(1) ①. 姜黄油在乙醇中溶解度高 ②. 姜黄油遇光分解 ③. 使混合物分层
(2) ① 去除细胞壁 ②. 效率高,操作简单
(3) ①. 菌种种类 ②. 单核增生李斯特菌 ③. 不同菌种的抑菌圈直径相差不大,但单核增生李斯特菌最小细菌浓度MIC最低
【解析】
【分析】植物芳香油的提取方法有蒸馏、压榨和萃取等,具体采用哪种方法要根据植物原料的特点来决定;萃取法是将粉碎、干燥的植物原料用有机溶剂浸泡,是芳香油溶解在有机溶剂中的方法,但是用于萃取的有机溶剂必须事先精制,除去杂质,否则会影响芳香油的质量。
小问1详解】
萃取法是将粉碎、干燥的植物原料用有机溶剂浸泡,是芳香油溶解在有机溶剂中的方法,该方法能用乙醇萃取姜黄油的原理是姜黄油在乙醇中溶解度高;萃取过程的一些环节需要遮光,可能的原因是姜黄油在光下能分解,从而影响萃取出的姜黄油的含量;分液离心前静置的目的是使混合物分层,便于产物的分离。
【小问2详解】
植物细胞壁的主要成分为纤维素和果胶,加入纤维素酶可以起到除去细胞壁的作用,结合题干“其作用类似于向原料中添加纤维素酶”据此推测,超声波处理在本流程中的具体作用是去除细胞壁;与使用纤维素酶相比,超声波处理的优点有效率高,操作简单。
【小问3详解】
分析表格可知,实验的不同之处在于所用菌种的种类,故实验的自变量为菌种种类,实验的因变量为最小抑菌浓度合抑菌圈直径,若最小抑菌浓度小,抑菌圈直径大,意味着姜黄油的抑菌性能越好,根据实验结果分析,姜黄油对单核增生李斯特菌的抑菌性能最好,判断依据是不同菌种的抑菌圈直径相差不大,但单核增生李斯特菌最小细菌浓度MIC最低。
[生物—选修1:现代生物科技专题]
12. 20世纪60年代,科学家采用体细胞杂交的方法得到了“番茄一马铃薯”杂种植株,希望培育出一种地上结番茄、地下长马铃薯的超级作物。回答下列问题:
(1)植物体细胞杂交是指_____,这种技术的独特优势有_____。
(2)制备原生质体的方法是____,获得“番茄―马铃薯”杂种细胞的关键环节是_______,常采用的技术方法有______,获得杂种细胞后能培育出完整杂种植株的原因是_______。
(3)科学家最终获得的“番茄―马铃薯”杂种植株,并未地上结番茄、地下长马铃薯,合理的解释是________。
【答案】(1) ①. 将不同种的植物体细胞,在一定条件下融合成杂种细胞,并把杂种细胞培育成新的植物体的技术 ②. 打破生殖隔离,克服远缘杂交不亲和障碍
(2) ①. 利用纤维素酶和果胶酶水解植物细胞壁 ②. 原生质体的融合 ③. 聚乙二醇诱导、离心、振动、电击 ④. 植物细胞具有全能性
(3)生物基因的表达不是孤立的,它们之间是相互调控、互相影响的,这导致部分所需的性状表达了,但部分没有表达
【解析】
【分析】植物体细胞杂交是指将不同种的植物体细胞,在一定条件下融合成杂种细胞,并把杂种细胞培育成新的植物体的技术;该技术的原理是细胞膜的流动性和植物细胞的全能性;这种技术的独特优势为可以打破生殖隔离,克服远缘杂交不亲和障碍;基本过程包括:去除细胞壁,获得原生质体;促进原生质体的融合;获得杂种细胞再生新的细胞壁;利用植物组织培养技术将杂种细胞培育成杂种植物。
【小问1详解】
植物体细胞杂交是指将不同种的植物体细胞,在一定条件下融合成杂种细胞,并把杂种细胞培育成新的植物体的技术;该技术的原理是细胞膜的流动性和植物细胞的全能性;这种技术的独特优势为可以打破生殖隔离,克服远缘杂交不亲和障碍,使得不同种生物之间的交流称为可能。
【小问2详解】
原生质体是植物细胞去除细胞壁之后的结构,植物细胞壁的主要成分是果胶和纤维素,制备原生质体的方法是利用纤维素酶和果胶酶水解植物细胞壁;获得“番茄―马铃薯”杂种细胞的关键环节是原生质体的融合,常采用的技术方法有物理法和化学法,具体包括聚乙二醇诱导、离心、振动、电击;获得杂种细胞后能培育出完整杂种植株的原因是植物细胞具有全能性,离体条件下,给予适宜条件可以发育成完整植株。
【小问3详解】
基因的表达不是孤立的,它们之间是相互调控、相互影响的,科学家最终获得的“番茄―马铃薯”杂种植株,并未地上结番茄,地下长马铃薯,许多的杂种植株虽然培育成功,但并没得到原有两个物种的优良性状,这主要是因为生物基因的表达不是孤立的,它们之间是相互调控,互相影响的,这导致部分所需的性状表达了,但部分没有表达。组别
甲组
乙组
丙组
丁组
处理方式
①高血压模型鼠+生理盐水
②______
③______
④______
检测方式
注射试剂一段时间后,测定小鼠血压并比较血压高低
实验结果
甲=乙>丙>丁
菌种
最小抑菌浓度MIC(mL/L)
抑菌圈直径DIZ(mm)
大肠杆菌
50
12.25
枯草芽孢杆菌
25
12.05
单核增生李斯特菌
6.25
11.95
伊氏李斯特菌
12.5
11.75
相关试卷
这是一份四川省绵阳市2023届高三下学期第三次诊断性考试(三模)理综生物试题(Word版附解析),文件包含2023届四川省绵阳市高三下学期第三次诊断性考试理综生物试题Word版含解析docx、2023届四川省绵阳市高三下学期第三次诊断性考试理综生物试题Word版无答案docx等2份试卷配套教学资源,其中试卷共18页, 欢迎下载使用。
这是一份四川省成都市2023届高三下学期第三次诊断考试理综生物试题(Word版附解析),文件包含2023届四川省成都市高三第三次诊断考试理综生物试题Word版含解析docx、2023届四川省成都市高三第三次诊断考试理综生物试题Word版无答案docx等2份试卷配套教学资源,其中试卷共19页, 欢迎下载使用。
这是一份2023届四川省成都市高三下学期第三次诊断考试理综PDF版含答案,共20页。
