





湖南省衡阳市第八中学2024届高三下学期适应性练习卷(二)生物试题(原卷版+解析版)
展开
这是一份湖南省衡阳市第八中学2024届高三下学期适应性练习卷(二)生物试题(原卷版+解析版),文件包含湖南省衡阳市第八中学2024届高三下学期适应性练习卷二生物试题原卷版docx、湖南省衡阳市第八中学2024届高三下学期适应性练习卷二生物试题解析版docx等2份试卷配套教学资源,其中试卷共38页, 欢迎下载使用。
时量75分钟 满分100分
一、选择题:本题共12小题,每小题2分,共24分。在每小题给出的四个选项中,只有一项是符合题目要求的。
1. 细胞中特定的结构必然有与之相对应的功能存在,且其功能的实现也需要以特定的结构作为基础。下列叙述正确的是( )
A. 细胞膜具有一定的流动性,有助于完成物质运输、细胞分裂等功能
B. 细胞壁具有维持细胞正常形态的功能,所以无细胞壁的动物细胞都为圆球形
C. 细胞质内的纤维素交错连接构成细胞骨架,有利于维持细胞形态和进行胞内运输
D. 细胞核中的核仁是核糖体装配的重要场所,细胞中核糖体的合成离不开核仁结构
【答案】A
【解析】
【分析】细胞膜结构特点是具有一定的流动性,细胞膜的功能特性是选择透过性。
【详解】A、细胞膜的结构特点是具有一定的流动性,有助于完成物质运输、细胞分裂等功能,A正确;
B、细胞壁具有保护细胞内部结构,维持细胞正常形态的功能,动物细胞没有细胞壁,但是细胞形态多种多样,B错误;
C、细胞骨架是由蛋白质纤维组成,C错误;
D、原核细胞无核仁,含有核糖体,故原核细胞的核糖体合成与核仁结构无关,D错误。
故选A。
2. 寄生性支原体是肺炎、支气管炎等常见的病原体,也是动物细胞培养难以根除的“绝症”。在分离培养寄生性支原体时,需要先培养动物细胞后再接种;而培养独立生存的支原体时则不需要。下列表述正确的是( )
A. 动物细胞培养时可以使用氨苄青霉素防范支原体的感染
B. 培养独立生存的支原体一般不需要添加动物血清
C. 稀释涂布平板法不能用于支原体的计数
D. 支原体细胞内的生物大分子不能使二苯胺试剂变蓝
【答案】B
【解析】
【分析】支原体属于原核生物,没有以核膜为界限的细胞核,没有细胞壁,只有核糖体一种细胞器。
【详解】A、支原体属于原核生物,且没有细胞壁,常规的抗生素青霉素一般是对其不起作用,不可以使用氨苄青霉素防范支原体的感染,A错误;
B、动物细胞培养培养液需要加一些天然成分,比如血清,但培养独立生存的支原体时则不需要先培养动物细胞后再接种,所以培养独立生存的支原体一般不需要添加动物血清,B正确;
C、稀释涂布平板法可以用来纯化菌株,也可以用来计数,C错误;
D、DNA与二苯胺在加热条件下产生蓝色反应,支原体细胞含有DNA,能使二苯胺试剂变蓝,D错误。
故选B。
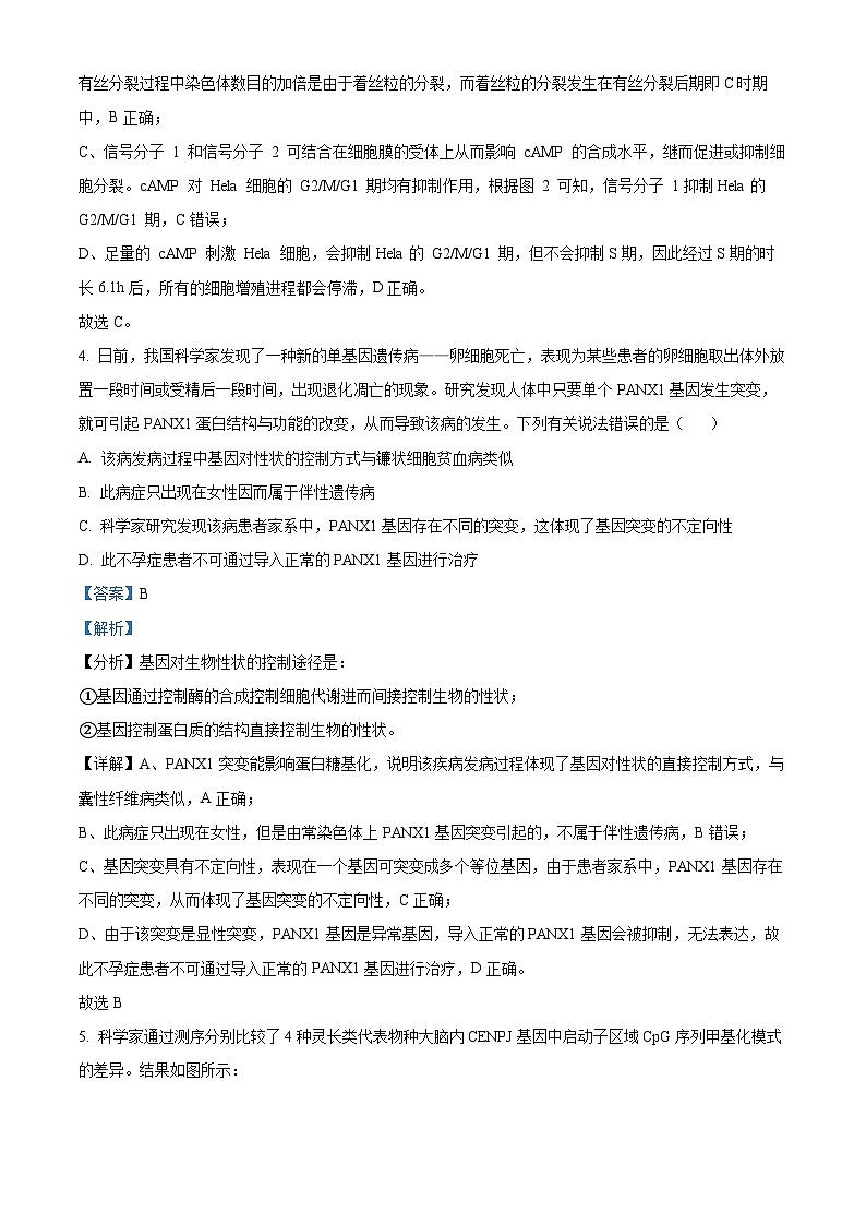
3. Hela细胞是1951年从一位美国黑人妇女海瑞塔‧拉克斯(HenriettaLacks)宫颈分离得到的宫颈癌细胞,图1为Hela细胞细胞周期示意图及各时期时间。cAMP(环化一磷酸腺苷)是一种细胞内重要的化学分子。研究表明,cAMP对Hela细胞的G2/M/G1期均有抑制作用,大致机理如下图2所示。信号分子1和信号分子2可结合在细胞膜的受体上从而影响cAMP的合成水平,继而促进或抑制细胞分裂。下列分析错误的是( )
A. Hela细胞至今仍存活,说明其具有无限增殖的特点
B. A时期Hela细胞内主要进行DNA复制所需的蛋白质的合成与核糖体的增生,染色体加倍发生在C时期
C. 根据图2可知,信号分子1促进Hela的G2/M/G1期。
D. 以足量的cAMP刺激Hela细胞再用培养液培养,预计约6.1小时后,所有Hela细胞的增殖进程都会停滞。
【答案】C
【解析】
【分析】1、连续分裂的细胞从一次分裂结束开始到下一次分裂结束时为止,为一个细胞周期。
2、依据图1可知A时期为G1期时间长度为12.1h,B时期为G2期,时间长度为2.1h,C期为细胞分裂期时间长度为0.5h。根据图二可知,信号分子1促进cAMP 的形成,信号分子2抑制cAMP 的形成。
【详解】A、Hela 细胞至今已存活70多年,说明宫颈癌细胞具有无限增殖的特点,A正确;
B、A时期为G1期,主要进行DNA复制所需的蛋白质的合成与核糖体的增生,为DNA的复制作准备。有丝分裂过程中染色体数目的加倍是由于着丝粒的分裂,而着丝粒的分裂发生在有丝分裂后期即C时期中,B正确;
C、信号分子 1 和信号分子 2 可结合在细胞膜的受体上从而影响 cAMP 的合成水平,继而促进或抑制细胞分裂。cAMP 对 Hela 细胞的 G2/M/G1 期均有抑制作用,根据图 2 可知,信号分子 1抑制Hela的 G2/M/G1 期,C错误;
D、足量的 cAMP 刺激 Hela 细胞,会抑制Hela的 G2/M/G1 期,但不会抑制S期,因此经过S期的时长6.1h后,所有的细胞增殖进程都会停滞,D正确。
故选C。
4. 日前,我国科学家发现了一种新的单基因遗传病——卵细胞死亡,表现为某些患者的卵细胞取出体外放置一段时间或受精后一段时间,出现退化凋亡的现象。研究发现人体中只要单个PANX1基因发生突变,就可引起PANX1蛋白结构与功能的改变,从而导致该病的发生。下列有关说法错误的是( )
A. 该病发病过程中基因对性状的控制方式与镰状细胞贫血病类似
B. 此病症只出现在女性因而属于伴性遗传病
C. 科学家研究发现该病患者家系中,PANX1基因存在不同的突变,这体现了基因突变的不定向性
D. 此不孕症患者不可通过导入正常的PANX1基因进行治疗
【答案】B
【解析】
【分析】基因对生物性状的控制途径是:
①基因通过控制酶的合成控制细胞代谢进而间接控制生物的性状;
②基因控制蛋白质的结构直接控制生物的性状。
【详解】A、PANX1突变能影响蛋白糖基化,说明该疾病发病过程体现了基因对性状的直接控制方式,与囊性纤维病类似,A正确;
B、此病症只出现在女性,但是由常染色体上PANX1基因突变引起的,不属于伴性遗传病,B错误;
C、基因突变具有不定向性,表现在一个基因可突变成多个等位基因,由于患者家系中,PANX1基因存在不同的突变,从而体现了基因突变的不定向性,C正确;
D、由于该突变是显性突变,PANX1基因是异常基因,导入正常的PANX1基因会被抑制,无法表达,故此不孕症患者不可通过导入正常的PANX1基因进行治疗,D正确。
故选B
5. 科学家通过测序分别比较了4种灵长类代表物种大脑内CENPJ基因中启动子区域CpG序列甲基化模式的差异。结果如图所示:
对灵长类物种大脑前额叶的基因测序,为研究大脑的进化提供了( )
A. 细胞生物学证据B. 分子生物学证据
C. 胚胎学证据D. 比较解剖学证据
【答案】B
【解析】
【分析】生物进化的证据有:化石证据、比较解剖学证据、胚胎学证据、细胞和分子水平证据。古生物化石是指保存在岩层中的古生物遗物和生活遗迹;比较解剖学是对各类脊椎动物的器官和系统进行解剖和比较研究的科学,生物进化在比较解剖学上最重要的证据是同源器官;胚胎学是研究动植物的胚胎形成和发育过程的科学,如脊椎动物和人的胚胎早期都有鳃裂和尾。
【详解】对灵长类物种大脑前额叶的基因测序,是对DNA分子进行比较,属于分子生物学证据,B正确,ACD错误。
故选B。
6. 大脑神经元产生的Aβ在神经元外的沉积是造成阿尔茨海默病(AD)的重要原因。大脑长时间维持清醒状态时,胶质细胞体积显著增大,增加了胶质淋巴系统中细胞间隙液体的流动阻力。科学家发现脑中存在“胶质淋巴系统”,这一系统对大脑神经元产生的β淀粉样蛋白(A3)等神经毒性蛋白的运出起到重要作用。下列有关内环境的说法错误的是( )
A. 体内绝大多数组织细胞直接生活的环境是组织液。
B. 组织细胞产生的大分子代谢废物通过淋巴循环最终汇入血浆。
C. 组织细胞间隙中的液体整体由渗透压低的区域流向渗透压高的区域,图示动脉侧星形胶质细胞的AQP4对水分子跨膜转运的方向分别是动脉侧由细胞外向细胞内。
D. 睡眠时间充足有利于Aβ的运出。
【答案】C
【解析】
【分析】1、内环境是多细胞生物体细胞生活的直接环境,由组织液、血浆和淋巴液等构成。体内绝大多数组织细胞生活在组织液中。
2、组织液和血浆中的成分可以相互转化,组织液中蛋白质等大分子物质可通过淋巴循环重新汇入血浆。
【详解】A、内环境是多细胞生物体细胞生活的直接环境,由组织液、血浆和淋巴液等构成,体内绝大多数组织细胞生活在组织液中,A正确;
B、组织液和血浆中的成分可以相互转化,组织液中蛋白质等大分子物质可通过淋巴循环重新汇入血浆,B正确;
C、由图可知,胶质淋巴系统将β淀粉样蛋白等神经毒性蛋白运出,需借助于细胞间隙的组织液,最终汇入静脉,组织细胞间隙中的液体整体由渗透压低的区域流向渗透压高的区域,因此动脉侧星形胶质细胞的AQP4将水分子运出细胞,静脉侧星形胶质细胞的AQP4将细胞外的水分子运进细胞,C错误;
D、胶质细胞体积增大,会增加胶质淋巴系统中细胞间隙液体的流动阻力,因此减小胶质细胞的体积有利于减小细胞间隙液体流动阻力,有利于Aβ的运出, 而睡眠时间充足,胶质细胞的体积比清醒时减小,故可通过充足睡眠预防AD,D正确。
故选C。
7. 生物科学发现史上有很多以狗为实验材料的经典实验,下列叙述正确的是( )
A. 沃泰默将稀盐酸注入狗的切除神经的小肠内,结果胰腺仍能分泌胰液,说明胰液分泌不受神经调节
B. 巴浦洛夫发现每次给狗喂食时发出铃声,一段时间后狗只要听到铃声也会分泌唾液,此时,铃声是条件刺激
C. 班廷和贝斯特将狗的胰液管结扎至胰脏萎缩后制成滤液,将滤液注射给切除胰脏的狗,结果狗不出现糖尿病症状,发现了胰岛素通过胰管分泌释放
D. 科学家手术摘除成年狗的甲状腺,会出现行动呆笨迟缓、精神萎靡等症状,体现了“加法”原理
【答案】B
【解析】
【分析】反射一般可以分为两大类:非条件反射和条件反射。非条件反射是指人生来就有的先天性反射,是一种比较低级的神经活动,由大脑皮层以下的神经中枢(如脑干、脊髓)参与即可完成;条件反射是人出生以后在生活过程中逐渐形成的后天性反射,是在非条件反射的基础上,在大脑皮层参与下完成的,是高级神经活动的基本方式。
【详解】A、沃泰默将稀盐酸注入狗的切除神经的小肠内,结果胰腺仍能分泌胰液,说明胰液分泌可能受化学物质的调节,不能说明胰液分泌不受神经调节,A错误;
B、条件反射是在非条件反射的基础上,经过一定的过程,使小狗建立“铃声--唾液分泌”条件反射的过程是:每次喂狗以前先摇一次铃,如此重复多次,过一段时间,只要一摇铃,即使不喂食物,狗也会分泌大量的唾液,这样就建立了“铃声--唾液分泌”条件反射,B正确;
C、班廷和贝斯特将狗的胰液管结扎至胰脏萎缩后制成滤液,将滤液注射给切除胰脏的狗,结果狗不出现糖尿病症状,发现了胰岛素通过胰岛分泌释放,C错误;
D、科学家手术摘除成年狗的甲状腺,会出现行动呆笨迟缓、精神萎靡等症状,体现了“减法”原理,D错误。
故选B。
8. 茭白田套养小龙虾(即克氏原鳌虾)是一种全新的生态种养模式,可充分利用土地资源,提高经济效益。小龙虾以田间的杂草、昆虫、水藻、福寿螺等为主要食物,其粪便可为茭白生长提供有机肥料。兴趣小组探究了茭白田套养小龙虾对茭白产量、茭白田土壤有机质含量及水中不同动物种类的影响,得到的结果如表所示。下列叙述错误的是( )
A. 茭白的高低个体差异体现了群落的垂直分层现象
B. “有机质→底栖动物→小龙虾”缺少生产者,不能实现完整的碳循环
C. 小龙虾引入可调整生态系统中的能量流动关系,使能量持续高效地流向对人类最有益的部分
D. 稻鱼共生系统增强了土壤肥力,其设计体现了循环、自生等生态学基本原理
【答案】A
【解析】
【分析】种群的数量特征包括种群密度、出生率和死亡率、迁入率和迁出率、性别比例、年龄结构。群落的空间结构包括水平结构和空间结构,群落演替有初生演替和次生演替之分。能量传递效率=(下一营养级的同化量/上一营养级的同化量)×100%,一般能量传递的效率为10%-20%。
【详解】A、茭白的高低个体差异为同一物种,不能体现群落的垂直分层,A错误;
B、“有机质→底栖动物→小龙虾”中因缺少生产者以及分解者等,不能实现完整的碳循环,B正确;
C、由表中数据可知,小龙虾的引入,减少了杂草的存量,这样调整了生态系统中的能量流动关系,使能量持续高效地流向对人类最有益的部分,C正确;
D、据题干分析可知,稻鱼共生系统增强了土壤肥力,实现物质循环利用,提高能量的利用率,维持生态系统稳定,其设计体现了循环、自生等生态学基本原理,D正确;
故选A。
9. 番茄连作会导致土壤中微生物多样性下降,使土壤微生物群落结构由“细菌型”转变为“真菌型”,这是番茄连作障碍发生的主要原因;为研究不同种植条件对土壤线虫的影响,某研究小组进行了相关实验,结果如图所示。下列有关叙述或推测中,正确的是( )
A. 与番茄连作相比,水稻—番茄轮作条件下,真菌和细菌的丰富度将显著下降
B. 有机肥能为番茄提供物质和能量,减缓番茄对土壤养分的利用,重塑土壤微生物群落结构
C. 轮作条件下,土壤线虫个数最少,因此土壤生态系统抵抗力稳定性最低
D. 土壤微生物群落结构由“细菌型”转变为“真菌型”的过程中发生了群落的演替
【答案】D
【解析】
【分析】分析题意可知,本实验目的是研究不同种植条件对土壤线虫的影响,实验的自变量是种植条件,因变量是线虫个数。
【详解】A、据图可知,与番茄连作相比,水稻—番茄轮作条件下,食真菌线虫和食细菌线虫个数较少,推测真菌和细菌的丰富度可能增加,A错误;
B、植物是生产者,不能吸收有机物,所以有机肥无法为植物提供能量,B错误;
C、据图可知,轮作条件下,各种线虫个数较少,推测可以通过改善土壤质量防控线虫病害,故土壤生态系统的抵抗力稳定性较强,C错误;
D、土壤微生物群落结构由“细菌型”转变为“真菌型”的过程中,发生了优势种的取代,发生了群落的演替,D正确。
故选D。
10. 候鸟在迁徙中保持正确的前进方向是非常重要的,为了研究城市人工光照对我国典型候鸟定向能力(包括定向角度、定向强烈程度)和活跃度的影响,研究者利用候鸟黄喉鹀进行室内研究。下列说法错误的是( )
注:箭头方向表示定向角度,箭头长度表示定向强烈程度,黑点表示脚印数量。
A. 在本研究中,人工光照最可能作为物理信息对鸟类产生影响,从而在生态系统中发挥作用。
B. 分析图1-4,结果说明黄喉鹀在天然光、绿光下可以保持正确方向。
C. 分析图5-6可推之随光照强度增加,黄喉鹀定向强烈强度越来越小,越来越无法保持正确方向。
D. 长时间光照对植物有利,也有利于城市生态工程的整体和协调
【答案】D
【解析】
【分析】自然界中的光、声、温度、湿度、磁场等,通过物理过程传递的信息,称为物理信息,图中城市光源对鸟类的影响即为物理信息。
【详解】A、人工光照可以影响候鸟迁徙的方向,其是一种物理现象,作为一种物理信息对鸟类产生影响,A正确;
B、据图分析,图1-4都是在2mW⋅m-2光照强度下进行实验的,自变量是光的颜色以及是否是人工光源,发现当给予天然光和绿光时,鸟类的定向强烈程度很高,说明可以保持正确方向,B正确;
C、分析图5-6,发现随着光照强度增加,定向强烈程度越来越小,而且定向角度越来越偏,说明鸟类越来越迷失方向,不能保持正确方向,C正确;
D、不能长时间光照,这样会扰乱某些物种的生命活动,不利于城市生态工程的整体和协调,D错误。
故选D。
11. 北京传统小吃“豆汁”是一种以绿豆为原料,经过一系列制作工艺流程(如下图)得到的一种以酸味为主、掺杂着些许臭味的糊状流体食品。混浆操作通常是将老浆直接倒入绿豆乳中,混合浆的沉淀与酸化过程实际属于乳酸发酵,其主要产酸微生物为乳酸菌。某研究小组测定了豆汁制作过程中部分化学成分含量变化的有关数据(如下表)。下列有关叙述错误的是( )
A. 混合浆发酵时所需的乳酸菌主要来自老浆。
B. 乳酸发酵过程中,能为乳酸菌同时提供碳源和能源的物质主要是绿豆乳中的糖类。
C. 分析酸浆I中的可溶性蛋白含量比混合浆低得多的原因可能是乳酸菌发酵产生的乳酸使pH值下降,导致可溶性蛋白质被分解。
D. 为了评估经传统工艺制得的豆汁安全性,将不同稀释倍数的豆汁接种到所需培养基上培养,待长出菌落后,可根据菌落特征判断是否含有致病菌。
【答案】C
【解析】
【分析】传统发酵食品的制作离不开各种各样的微生物。乳酸菌是厌氧细菌,在无氧的情况下能将葡萄糖分解成乳酸,可用于乳制品的发酵、泡菜的腌制等。乳酸菌种类很多,在自然界中分布广泛,空气、土壤、植物体表、人或动物的肠道内都有乳酸菌分布。
【详解】A、根据题干信息可知,混浆操作通常是将老浆直接倒入绿豆乳中,则混合浆发酵时所需的乳酸菌主要来自老浆,A正确;
B、糖类是细胞生命活动的重要能源物质,乳酸发酵过程中,(绿豆乳中的)糖类能为乳酸菌同时提供碳源和能源的物质,B正确;
C、由于乳酸菌发酵产生的乳酸使pH值下降,导致可溶性蛋白质变性沉淀,为此酸浆I中的可溶性蛋白含量比混合浆低得多,C错误;
D、为了评估经传统工艺制得的豆汁安全性,研究小组又将不同稀释倍数的豆汁接种到所需培养基上培养,待长出菌落后,可根据菌落的形状、隆起程度和颜色等特征判断是否含有致病菌,D正确 。
故选C。
12. 最近,某咖啡和某白酒联合推出的“酱香拿铁”火爆出圈。经检测,这款咖啡的酒精含量约为0.02%。近年来,以大面积砍伐森林用于种植咖啡树为代价,换取了全球咖啡产量的持续上升。芬兰国家技术研究中心近期利用“细胞农业”技术(即通过细胞扩大培养形成产物),成功培育出第一杯“人造咖啡”。已知“人造咖啡”中含有咖啡因、单宁酸等植物基本生命活动的非必需物质,与普通咖啡几乎没有区别。下列关于利用“细胞农业”技术培育出“人造咖啡”的叙述,错误的是( )
A. 利用“细胞农业”技术培育“人造咖啡”的原理是植物细胞具有全能性
B. 利用“细胞农业”技术培育“人造咖啡”,可减少对森林的大面积砍伐
C. “人造咖啡”的生产过程中可采用液体悬浮培养,以增加其产量
D. “人造咖啡”中的咖啡因与单宁酸属于植物细胞的次生代谢产物
【答案】A
【解析】
【分析】植物细胞培养是在离体条件下,将愈伤组织或其他易分散的组织置于液体培养基中进行震荡培养,得到分散成游离的悬浮细胞,通过继代培养使细胞增殖,从而获得大量细胞群体的一种技术。
【详解】A、根据题意,利用“细胞农业”技术(即通过细胞扩大培养形成产物)培育“人造咖啡”运用的是植物细胞培养技术,未体现细胞的全能性,A错误;
B、利用“细胞农业”技术培育“人造咖啡”可以不用种植咖啡树便能产生咖啡因,可减少对森林的大面积砍伐,B正确;
C、植物细胞液体培养基可以使细胞在其中悬浮,获得更好的营养和生长环境,所以“人造咖啡”的生产过程中可采用液体悬浮培养, 以增加其产量,C正确;
D、植物次生代谢产物是由次生代谢产生的一类细胞生命活动或植物生长发育正常运行的非必需的小分子有机化合物,咖啡因与单宁酸属于植物细胞的次生代谢产物,D正确。
故选A。
二、选择题:本题共4小题,每小题4分,共16分。在每小题给出的四个选项中,有的只有一项符合题目要求,有的有多项符合题目要求。全部选对的得4分,选对但不全的得2分,有选错的得0分。
13. 龙胆花处于低温(16℃)下30min内发生闭合,而转移至正常生长温度(22℃),光照条件下30min内重新开放。花冠近轴表皮细胞的膨压(原生质体对细胞壁的压力)增大能促进龙胆花的开放,水通道蛋白在该过程中发挥了重要作用。其相关机理如图所示。实验发现,龙胆花由低温转移至正常生长温度,给予光照的同时向培养液中添加适量的钙螯合剂(可与Ca2+结合形成稳定的络合物),龙胆花重新开放受到抑制。下列分析正确的是( )
A. 水分子进出龙胆花花冠近轴表皮细胞的运输方式除图中所示方式外还有自由扩散。
B. 据图可知,被激活的GsCPK16能促使水通道蛋白磷酸化,该过程会改变水通道蛋白的构象,使水通道蛋白运输水的能力减弱。
C. 水通道蛋白运输水能力的改变,体现了细胞膜控制物质进出细胞的功能。
D. 据图推测,光刺激可加速龙胆花重新开放的机理是光刺激利于细胞吸收Ca2+,激活GsCPK16,促使水通道蛋白磷酸化,花冠近轴表皮细胞吸水增多,膨压增大。
【答案】ACD
【解析】
【分析】物质跨膜运输的方式:
(1)自由扩散:物质从高浓度到低浓度,不需要载体,不耗能,例如气体、小分子脂质;
(2)协助扩散:物质高浓度到低浓度,需要膜转运蛋白的协助,不耗能,如葡萄糖进入红细胞;
(3)主动运输:物质从低浓度到高浓度,需要载体蛋白的协助,耗能,如离子、氨基酸、葡萄糖等。
【详解】A、由图可知,图示水分子进出龙胆花冠近轴表皮细胞的方式是通过水通道蛋白进行,属于协助扩散,另一种不需要水通道蛋白,这种运输方式为自由扩散,A正确;
B、磷酸化会造成蛋白质空间构象发生改变,故蛋白激酶GsCPK16使水通道蛋白磷酸化会引起水通道蛋白构象的改变,水通道蛋白运输水的能力增强,B错误;
C、水通道蛋白磷酸化后,运输水能力的改变,体现了细胞膜控制物质进出细胞的功能,C正确;
D、光照促进Ca2+运输至细胞内,激活蛋白激酶GsCPK16,使水通道蛋白磷酸化,运输水的活性增强,花冠近轴表皮细胞吸水增多,膨压增大,加速龙胆花重新开放,D正确。
故选ACD。
14. 某果蝇精原细胞的一对常染色体上有五对等位基因,其中一条染色体b、c、d基因所在的片段发生了染色体结构变异倒位。该精原细胞减数分裂联会时,倒位片段会扭曲与同源片段形成倒位环,且联会后两条非姐妹染色单体在基因B、C(b、c)之间或基因C、D(c、d)之间发生了一次交换,交换后形成了无着丝粒片段和双着丝粒桥,无着丝粒片段会因水解而丢失,双着丝粒桥会发生随机断裂,假设断裂处发生在相邻两基因之间。最终该精原细胞完成减数分裂形成四个配子,整个过程如图所示。不考虑基因突变与其他突变,下列叙述正确的是( )
A. 染色体桥的出现会导致子代细胞发生染色体结构和数目的变异
B. 若某精原细胞染色体发生图示过程,则其减数分裂产生的配子都含异常染色体
C. 若一缺失配子基因型为a,则双着丝粒桥断裂位点一定发生在a、d之间
D. 若该精原细胞无穷多,不考虑其他突变,且均完成减数分裂,理论上可形成14种配子
【答案】CD
【解析】
【分析】由图可知,最后形成的四个配子中,含有一个正常配子,两个缺失配子,一个倒位配子。
【详解】A、染色体桥的出现会导致子代细胞发生染色体结构的变异,但染色体数目不变,A错误;
B、若某精原细胞染色体发生图示过程,则其减数分裂产生的配子不是都含有异常染色体,B错误;
C、由图可知,若一缺失配子基因型为 a,则双着丝粒桥断裂位点一定发生在 a、d之间,C正确;
D、若该精原细胞无穷多,且均按图示过程完成减数分裂,则可形成14种配子,分别是正常配子ABCDE和abcdde、在基因B、C(b、c)之间发生交换后得到两条染色体基因型为ABcDE和adCbe,分别在不同位置断裂可得8种配子,同理,在基因C、D(c、d)之间发生交换后再不同位置断裂可得8种配子,减去两种交换过程断裂后重复的4种配子,D正确。
故选CD。
15. 当茎端生长素的浓度高于叶片端时,叶片脱落,反之不脱落;乙烯会促进叶片脱落。为验证生长素和乙烯对叶片脱落的影响,某小组进行了如图所示实验:制备长势和大小一致的外植体,均分为4组,分别将其基部插入培养皿的琼脂中,封严皿盖,培养并观察。根据实验结果分析,下列叙述不合理的是( )
A. ③中的叶柄脱落率大于①,是因为④中乙烯扩散至③
B. ④中的叶柄脱落率大于②,是因为④中乙烯浓度小于②
C. ①中的叶柄脱落率小于②,是因为茎端生长素浓度①低于②
D. ①中叶柄脱落率随时间延长而增高,是因为①中茎端生长素浓度逐渐升高
【答案】BD
【解析】
【分析】分析题意,当茎端生长素的浓度高于叶片端时,叶片脱落,反之不脱落;乙烯会促进叶片脱落,据此分析作答。
【详解】A、④的NAA浓度较高,可促进④生成乙烯,乙烯是气体,可扩散作用于③,导致③中的叶柄脱落率大于①,A正确;
B、乙烯会促进叶片脱落,④中的叶柄脱落率大于②,据此推知④中乙烯浓度不会小于②,B错误;
C、由题意可知,茎端生长素的浓度高于叶片端时,叶片脱落,①中的叶柄脱落率小于②,②中的茎端生长素浓度高于①,C正确;
D、①中叶柄脱落率随时间延长而增高,是因为植物成熟后会释放乙烯,乙烯会促进叶片脱落,D错误。
故选BD。
16. 啤酒发酵依赖于发酵工程,产品质检可应用“电子舌”,“电子舌”可根据不同滋味信号传感器呈现的响应值对啤酒风味进行评价。下图为用“电子舌”对发酵液L1、L2、L3的检测结果,相关叙述错误的是( )
A. 啤酒风味的差异可能与发酵过程中的温度、pH、溶解氧、通气量等因素有关
B. 装置密闭发酵过程中,酒精浓度会不断上升
C. 菌种选育可依赖于突变筛选或转基因技术等
D. 发酵液L1和L2风味相近,而L3涩味较重
【答案】B
【解析】
【分析】啤酒发酵过程分为主发酵和后发酵两个阶段。酵母菌的繁殖、大部分糖的分解和代谢物的生成都是在主发酵阶段完成。主发酵结束后,发酵液还不适合饮用,要在低温、密闭的环境下储存一段时间进行后发酵,这样才能形成澄清、成熟的啤酒。发酵温度和发酵时间随着啤酒品种和口味要求的不同而有所差异。
【详解】A、不同的啤酒风味不同,受发酵的温度、pH、溶解氧、通气量等因素影响,A正确;
B、装置密闭发酵过程中,随着酒精浓度的增加会抑制酵母菌的代谢,因此酒精浓度不会持续上升,B错误;
C、菌种选育可依赖于突变筛选(诱变育种)或转基因技术(基因工程)等,C正确;
D、由题图可知,L1和L2两种发酵液在味觉雷达图中的分布情况差不多,说明这两种发酵液的口味相近,而L3涩味较强,D正确。
故选B。
三、非选择题:(此题包括5小题,共60分)
17. 乙烯可以促进香蕉果实成熟,在此过程中,会发生一系列的变化:果肉逐渐变甜,果皮由青色变为黄色,果实逐渐变软,产生特殊的香味。关于乙烯催熟的原理,农科院的研究员展开了一系列研究。
(1)香蕉成熟过程中口味逐渐变甜,其原因是淀粉酶催化淀粉水解为可溶性糖,部分糖积累在果实的______(填细胞器名称)中使果实变甜。另外部分糖参与有氧呼吸,最终在线粒体中______(填反应物)反应生成二氧化碳。
(2)测定香蕉成熟过程中淀粉水解酶D和乙烯响应蛋白H表达量,结果如图1。
由图可知,香蕉成熟过程中乙烯的作用是_________。
(3)某研究员进一步研究推测,H基因表达产物H蛋白与D基因的启动子结合,是促使D基因转录的必要条件,从而催化淀粉水解。研究者利用图2所示重组载体1、重组载体2和亮氨酸缺陷型酵母细胞设计如下实验,证明以上推测。
①构建重组载体需要用到的酶有______。
②先将载体1导入亮氨酸缺陷型酵母细胞,可通过______生物技术筛选出重组酵母1。
③再将载体2导入重组酵母1,用____________的选择培养基筛选出重组酵母2。
A含亮氨酸,不含金弹子素
B.不含亮氨酸,含金弹子素
C.不含亮氨酸,不含金弹子素
D.含亮氨酸,不含金弹子素
【答案】(1) ①. 液泡 ②. 丙酮酸和水
(2)使H、D蛋白含量高峰提前
(3) ①. 限制酶和DNA连接酶 ②. PCR##DNA分子杂交技术或限制酶处理后电泳观察 ③. B
【解析】
【分析】生物组织中化合物的鉴定:斐林试剂可用于鉴定还原糖,在水浴加热的条件下,溶液的颜色变化为砖红色(沉淀).斐林试剂只能检验生物组织中还原糖(如葡萄糖、麦芽糖、果糖)存在与否,而不能鉴定非还原性糖(如淀粉);淀粉的存在可用碘液鉴定。
【小问1详解】
香蕉成熟过程中口味逐渐变甜,其原因是淀粉酶催化淀粉水解为可溶性糖, 可溶性还原糖使香蕉逐渐变甜,一部分糖主要积累在果实的液泡中使果实变甜。另外一 部分糖参与有氧呼吸,最终在线粒体中丙酮酸和水反应生成二氧化碳,这是有氧呼吸的第二阶段。
【小问2详解】
由图可知,D蛋白和H蛋白随时间变化而先增大再减小,而且乙烯使H、D蛋白含量高峰提前,进而起到了催熟的作用。
【小问3详解】
①构建重组载体需要用到的酶有限制酶和DNA连接酶,前者是基因的剪刀,后者是基因的针线。
②先将载体1导入亮氨酸缺陷型酵母细胞,此时由于D基因的启动子没有受到H蛋白的结合,因而无法启动转录过程,只能通过PCR(或DNA分子杂交技术或限制酶处理后电泳观察)生物技术筛选出重组酵母1。
③再将载体2导入重组酵母1,此时由于H基因表达出H蛋白,而H蛋白与D基因的启动子发生结合,进而启动了金弹子素抗性基因的表达,同时亮氨酸合成基因也启动表达,弥补了亮氨酸缺陷型酵母菌对亮氨酸的需求,因此成功导入载体1和2的重组酵母菌可在不含亮氨酸,含金担子素的选择培养基上正常生长,据此可将其筛选出来,B正确,ACD错误。
故选B。
18. 生物有感知外界环境的能力,并能根据环境变化调节体内营养物质的代谢,以便更好地生存。科学家研究发现“光暴露”(即夜晚光照)会影响血糖的代谢。
(1)血糖平衡调节的实质是通过调节血糖的______,使其浓度处于相对稳定状态。参与调节血糖平衡的激素主要是____________。
(2)科研人员为了研究光照对血糖代谢产生的影响,进行了以下实验。
①他们将志愿者分为两组,一组在黑暗中,另一组给予光照。黑暗组在19℃下口服19g葡萄糖,光照组的处理是____________,两组实验均在晚上进行。
②口服葡萄糖后,每隔一段时间检测两组的血糖浓度,结果如图1所示。图1结果可知光照______(填“利于”或“不利于”)血糖平衡的稳态调节。
(3)科研人员还检测了两组上述两种激素的含量,其含量变化相同。可推测,光照引起血糖代谢的改变不是通过激素种类和含量的变化引起的。科研人员进一步探究了其发生原因。
①已知褐色脂肪组织细胞(BAT细胞)内含大量线粒体,线粒体内膜上含UCP蛋白,结构如图2所示。
当BAT细胞被激活时,H+可不经过ATP合成酶而通过UCP蛋白“漏”至线粒体基质。回答下列问题:
ATP合成酶(由F1和F0组成)可在跨膜H+势能的推动下催化ATP的合成,BAT细胞被激活时,线粒体内膜上ATP的合成速率将______。
②研究发现,棕色脂肪组织细胞(BAT)利用葡萄糖产热以维持体温。α神经元可直接调节BAT的产热。光照引起的调节过程如图3所示。
由此可知,“光暴露”影响血糖代谢的机制可能是光照通过引起视网膜细胞兴奋,____________。
【答案】(1) ①. 来源和去路 ②. 胰高血糖素、胰岛素
(2) ①. 在19℃下口服19g葡萄糖 ②. 不利于
(3) ①. 下降 ②. 兴奋沿神经传递到α神经元,α神经元释放的神经递质通过调节抑制BAT细胞产热,使BAT细胞摄取葡萄糖减少,引起血糖下降减慢
【解析】
【分析】1、血糖的来源主要有以下几个方面:食物中的糖类经消化、吸收进入血液,是血糖的主要来源;肝糖原分解成葡萄糖进入血液,是空腹时血糖的重要来源;非糖物质可以转化为葡萄糖进入血液,补充血糖。
2、血糖的去向可以概括为以下几个方面:随血液流经各组织时,被组织细胞摄取,氧化分解;在肝和骨骼肌细胞合成肝糖原和肌糖原储存起来;脂肪组织和肝可将葡萄糖转变为非糖物质,如甘油三酯等。
【小问1详解】
血糖平衡是血糖的来路和去路相对平衡的结果,即血糖调节通过调节血糖的来源和去路,使其浓度处于相对稳定状态。胰岛分泌的胰岛素和胰高血糖素参与血糖平衡的调节,胰岛素是已知的唯一能降低血糖的激素。胰高血糖素可以促进糖原分解,使非糖物质转化为葡萄糖,肝糖原的分解可以使血糖升高,除了胰高血糖素之外,肾上腺素、糖皮质激素等也具有升高血糖的作用。
【小问2详解】
①研究光照对血糖代谢产生的影响,自变量为是否光照,黑暗组作对照,实验需要遵循单一变量原则,黑暗组在19℃下口服19g葡萄糖,则光照组的处理是19℃下口服19g葡萄糖;
②口服葡萄糖后,每隔一段时间检测两组的血糖浓度,由图1可知,30分钟之前两组血糖含量均升高且幅度一样,30分钟后光照组继续升高,60℃时缓慢下降,黑暗组30分钟后血糖含量逐渐下降且比光照组明显,由此可知光照不利于血糖平衡的稳态调节。
【小问3详解】
①ATP合成酶(由F1和F0组成)可在跨膜H+势能的推动下催化ATP的合成,BAT细胞被激活时,H+可不经过ATP合成酶而通过UCP蛋白“漏”至线粒体基质,进而使得线粒体膜内外的氢离子浓度差变小,导致线粒体内膜上ATP的合成速率将下降。
②题意显示,科学家研究发现“光暴露”(即夜晚光照)会减慢血糖的代谢,结合图示可推测,“光暴露”影响血糖代谢的机制可能是光照通过引起视网膜细胞兴奋,产生外负内正的动作电位,兴奋沿神经经过神经中枢的作用传递到α神经元,α神经元释放的神经递质通过调节抑制BAT细胞产热,使BAT细胞摄取葡萄糖减少,进而引起血糖下降减慢。
19. 水稻雄性不育系在育种中具有重要的应用价值。研究者试图寻找更多的雄性不育基因。
(1)在杂交育种时,选育雄性不育植株的优点是________________________。
(2)研究者获得一株雄性不育突变株S221,与纯合可育植株杂交,后代表型及分离比为不育株:可育株=1:1,表明S221不育性为______性状且受核内______对等位基因控制。
(3)对S221的不育基因进行精细定位,发现不育单株8号染色体的S基因上游插入一段DNA片段(简称M片段)。
①研究者利用PCR技术扩增得到M片段和S基因,再将M片段、S基因形成融合片段,构建表达载体(如图1),最终获得转基因株系1.相同方法获得只插入S基因的转基因株系2.
②观察并比较水稻花穗、花药和花粉粒的发育情况,发现与野生型植株相比,株系1的花穗变小、花药变短、无成熟花粉粒,株系2无明显差异。本实验的目的是___________。
(4)为了研究M片段的功能,研究者将一系列片段分别与Luc基因融合构建表达载体导入水稻原生质体,检测Luc基因的表达水平,操作及结果见图2.
图2结果表明______________。
(5)经研究发现还有两种与不育有关的基因br与基因e,他们都是由同一基因突变而来,为进一步探究基因br与基因e的区别,科研人员根据基因e设计了引物1、引物2、引物3和引物4(如图1所示),并选用了不同的引物组合分别对基因e和基因br进行PCR后电泳,结果如图2所示。
因引物具有序列特异性,根据实验结果得出的结论是_________。
【答案】(1)无需进行去雄
(2) ①. 显性 ②. 1
(3)水稻雄性不育是否由 M 片段插入S基因上游导致
(4)M片段可以启动并且与S 基因启动子共同促进 Luc基因表达
(5)基因br与基因e相比少了区段2
【解析】
【分析】基因工程技术的基本步骤:
(1)目的基因的获取:方法有从基因文库中获取、利用PCR技术扩增和人工合成;
(2)基因表达载体的构建:是基因工程的核心步骤,基因表达载体包括目的基因、启动子、终止子和标记基因等;
(3)将目的基因导入受体细胞:根据受体细胞不同,导入的方法也不一样。将目的基因导入植物细胞的方法有农杆菌转化法、基因枪法和花粉管通道法,将目的基因导入动物细胞最有效的方法是显微注射法,将目的基因导入微生物细胞的方法是感受态细胞法;
(4)目的基因的检测与鉴定:分子水平上的检测:①检测转基因生物染色体的DNA是否插入目的基因--PCR扩增;②检测目的基因是否转录出了mRNA--PCR扩增;③检测目的基因是否翻译成蛋白质--抗原-抗体杂交技术。个体水平上的鉴定:抗虫鉴定、抗病鉴定、活性鉴定等。
【小问1详解】
杂交育种时,选育雄性不育植株的优点是无需进行去雄。
【小问2详解】
雄性不育突变株 S221,与纯合可育植株杂交,后代表型及分离比为不育株:可育株=1:1,表明S221不育性为显性性状且受核内1对等位基因控制。
【小问3详解】
与野生型植株相比,株系1的花穗变小、花药变短、无成熟花粉粒,株系2无明显差异,可判断本实验的目的是水稻雄性不育是否由 M 片段插入S基因上游导致。
【小问4详解】
据图2分析,第3组Luc基因表达水平最高,说明M片段可以启动并且与S 基因启动子共同促进 Luc基因表达。
【小问5详解】
根据题意,基因br与基因e是由同一基因突变而来,为进一步探究基因br与基因e的区别,选用了不同的引物组合分别对基因e和基因br进行PCR后电泳,根据图1和图2所示的结果可以看出,基因br只有利用1-4采用才能扩增产物,而利用引物1-3和引物2-4扩增的结果没有产物出现,说明基因br与基因e相比少了区段2。
20. 稻田杂草是影响水稻产量的重要因素。农业技术人员尝试通过稻虾共作综合种养模式改善水稻种植。
(1)克氏原螯虾是入侵物种,入侵我国后的最初一段时间种群数量会迅速上升。从种群特征角度分析,导致克氏原螯虾数量上升的直接原因是_______________;从克氏原螯虾生存环境条件分析,导致克氏原螯虾数量上升的原因是______________(答出2点)。
(2)克氏原螯虾在含有高污染性毒素的水质中依然可以存活,利用该特点可用来净化水质,克氏原螯虾肉质鲜美让其成为餐桌上的美味佳肴,分别体现了生物多样性的______价值,但克氏原螯虾不可多食,有害物质通过食物链______对人类会造成危害。
(3)克氏原螯虾有挖洞筑巢的习性,且在稻田中会将土壤里的种子翻出、破坏幼芽生长。农业技术人员建立稻虾共作的田间工程(如下图),通过挖掘环形沟环绕稻田,为克氏原螯虾提供繁殖和栖息环境。
根据以上信息,下列稻虾共作策略合理的有______。
a、稻田中直接播种种子而非插秧种植水稻
b、依据生态工程的协调原理,应选择茎秆粗壮、抗倒伏的水稻品种
c、依据生态工程的循环原理,稻虾共作中克氏原螯虾的粪便可减少化肥的使用
d、水泥层涂抹在田埂近环形沟侧,防止克氏原螯虾逃逸
下表为水稻单作模式和稻虾共作模式的比较试验统计结果,尝试分析稻虾共作模式对水稻产量和农田生态系统的影响。
(4)根据表中数据分析,稻虾共作模式中,克氏原螯虾的引入会______物种丰富度,其主要食用稻田中的杂草,因此有利于能量______;但是克氏原螯虾也食用幼苗期的水稻,所以在投放克氏原螯虾时应尤其注意________________________。
(5)虾塘中常采用南美白对虾与罗氏沼虾混养的模式,罗氏沼虾可以清除养殖残饵、吞食病死的南美白对虾,罗氏沼虾属于生态系统成分中的______,这种混养模式的优点是________________________。
【答案】(1) ①. 出生率大于死亡率 ②. 食物空间充足、气候适宜、缺少敌害
(2) ①. 间接和直接 ②. 富集(或浓缩) (3)bcd
(4) ①. 降低 ②. (持续高效地)流向对人类最有益的部分 ③. 克氏原螯虾的投放时机(或应在水稻过了幼苗期后再行投放克氏原螯虾)
(5) ①. 消费者和分解者 ②. 既能净化水体,又能控制南美白对虾病害的发生和传播
【解析】
【分析】1、生态系统的结构包括生态系统的组成成分和营养结构,组成成分又包括生产者、消费者、分解者和非生物的物质和能量,营养结构包括食物链和食物网。
2、生态农业是一个农业生态经济复合系统,将农业生态系统同农业经济系统综合统一起来,以取得最大的生态经济整体效益。建立该人工生态系统的目的是实现对能量的多级利用,提高能量的利用率,减少环境污染。
【小问1详解】
由于迁入地食物空间充足、气候适宜、缺少敌害等条件,可以为克氏原螯虾提供更好的生存环境,从种群特征角度分析,导致克氏原螯虾数量上升的直接原因是出生率大于死亡率,因此使得其数量上升。
【小问2详解】
克氏原螯虾在含有高污染性毒素的水质中依然可以存活,可用来净化水质,体现了生物多样性的间接价值,克氏原螯虾可作为餐桌上的美味佳肴,体现了生物多样性的直接价值。克氏原螯虾食物复杂可能含有害物质,故不可多食,有害物质通过食物链富集(浓缩)对人类会造成危害。
【小问3详解】
a、由题意可知,克氏原螯虾有挖洞筑巢的习性,且在稻田中会将土壤里的种子翻出、破坏幼芽生长,故稻田中不能直接播种种子而应该插秧种植水稻,a错误;
b、协调是指在进行生态工程建设时,要考虑生物与环境、生物与生物的协调与适应,故为了防止克氏原螯虾破坏,应选择茎秆粗壮、抗倒伏的水稻品种,b正确;
c、循环是指在生态工程中促进系统的物质迁移与转化,既保证各个环节的物质迁移顺畅,也保证主要物质或元素的转化率较高,依据该原理,稻虾共作中克氏原螯虾的粪便可减少化肥的使用,c正确;
d、克氏原螯虾会挖洞筑巢,水泥层涂抹在田埂近环形沟侧,可防止克氏原螯虾逃逸,d正确。
故选bcd。
【小问4详解】
克氏原螯虾有挖洞筑巢的习性,在稻田中会将土壤里的种子翻出、破坏幼芽生长,对当地自然生态造成较大影响,故克氏原螯虾的引入会降低物种丰富度。由表可知,克氏原螯虾的引入,减少了杂草的存量,这样调整了生态系统中的能量流动关系,使能量持续高效地流向对人类最有益的部分。克氏原螯虾也食用幼苗期的水稻,为了保护水稻幼苗,要注意克氏原螯虾的投放时机 (或应在水稻过了幼苗期后再行投放克氏原螯虾)。
小问5详解】
南美白对虾与罗氏沼虾都是池塘中的消费者,但罗氏沼虾可以清除养殖残饵、吞食病死的南美白对虾,也起到了分解者的作用,因此,罗氏沼虾属于生态系统成分中的消费者和分解者,这种混养模式既能净化水体,又能有效控制南美白对虾病害的发生和传播机率。
21. 黄曲霉毒素B1(AFB1)是污染农产品与食品最常见的真菌毒素之一,危害不容忽视。研究者尝试从微生物中获取能够降解AFB1的物质。
(1)取被污染谷物样品10g置于90mL无菌蛋白胨培养基中振荡培养,一段时间后采用_______法,将样品接种于以_______为唯一碳源的培养基中,多次筛选获得菌株A,并确定其为一种酵母菌。
(2)制备菌株A悬液进行分组实验,实验处理及检测结果见下图1。
推测菌株A中存在不耐高温的蛋白质,可降解AFB1,其依据是_______。
(3)从菌株A中筛选到编码上述蛋白的M基因,导入用_______处理的大肠杆菌中,发现M蛋白合成量少且活性低。原因是:原核与真核生物编码同一氨基酸的密码子使用的频率不同(见下表1)。M基因在大肠杆菌内表达的过程中,识别酵母菌_______(选填“低频”或“高频”)密码子的tRNA少,核糖体在此处停留时间更长,导致多肽链延伸速率降低甚至停止,从而影响M蛋白的合成量及活性。据此,需要对所用大肠杆菌进行改造,改造思路是_______。
表两种菌中精氨酸密码子使用频率
(4)将M基因导入改造后的大肠杆菌中,获得生产M蛋白的工程菌,经_______后,接种到发酵罐中,实现工业化生产。
【答案】(1) ①. 稀释涂布平板(或平板划线) ②. AFB1
(2)1组AFB1的含量低于2、3组
(3) ①. Ca2+ ②. 高频 ③. 导入能转录出识别酵母菌高频密码子的tRNA的基因,使这种tRNA数量增加
(4)扩大培养
【解析】
【分析】微生物常见的接种的方法:①平板划线法是将已经熔化的培养基倒入培养皿制成平板、接种、划线,在恒温箱里培养。在线的开始部分,微生物往往连在一起生长,随着线的延伸,菌数逐渐减少,最后可能形成单个菌落。②稀释涂布平板法是将待分离的菌液经过大量稀释后,均匀涂布在培养皿表面,经培养后可形成单个菌落。
【小问1详解】
为了筛选能够降解AFB1的获得菌株A,需要将含有目的菌的菌液通过稀释涂布平板(或平板划线)接种到以AFB1的固体选择培养基上,培养一段时间后挑取菌落进行进一步纯化。
【小问2详解】
2组为加热胞内裂解液,3组使用蛋白酶处理胞内裂解液,而1组的胞内裂解液不做处理,结合图1数据可知,1组AFB1的含量低于2、3组,说明菌株A中存在不耐高温的蛋白质,可降解AFB1。
【小问3详解】
将目的基因导入大肠杆菌等微生物中一般用钙离子处理法,即用Ca2+处理微生物使之处于一种容易吸收周围DNA的状态。原核与真核生物编码同一氨基酸的密码子使用的频率不同,酵母菌对密码子的使用频率更高,说明酵母菌中有更多的tRNA参与翻译,将M基因导入大肠杆菌后,由于大肠杆菌编码同一氨基酸的密码子使用的频率较低,相应的tRNA数量较少,即识别酵母菌高频密码子的tRNA少,最终导致M蛋白的合成量及活性受到影响。若要对所用大肠杆菌进行改造,使M蛋白的合成量及活性表现正常,可以通过导入能转录出识别酵母菌高频密码子的tRNA的基因,使这种tRNA数量增加,提高对密码子的识别速率。
【小问4详解】
实现工业化生产之前不仅需要筛选出高产、优良的能生产M蛋白的工程菌,还需要对工程菌进行扩大培养,以增大目的菌的浓度,有利于发酵。处理
茭白产量(kg/hm2)
土壤有机质含量(%)
浮游动物种类
底栖动物种类
茭白一小龙虾共作模式
4080
2.92
33
7
茭白单作模式
3400
2.76
30
6
浆状样品
可溶性蛋白/(mg/mL)
游离氨基酸/(mg/mL)
蛋白酶/(U/mL)
混合浆
5.60
0.31
1.19
酸浆I
1.4
0.51
0.16
项目
物种丰富度
杂草存量(kg/亩)
化肥使用量(kg/亩)
水稻产量(kg/亩)
利润(元/亩)
水稻单作模式
35
250
62.9
477.8
1386.2
稻虾共作模式
22
5
32.4
540.8
6058.3
相关试卷
这是一份2024届湖南省怀化市高三二模生物试题(原卷版+解析版),文件包含2024届湖南省怀化市高三二模生物试题原卷版docx、2024届湖南省怀化市高三二模生物试题解析版docx等2份试卷配套教学资源,其中试卷共36页, 欢迎下载使用。
这是一份湖南省衡阳市第八中学2024届高三下学期二模生物试题(Word版附解析),文件包含湖南省衡阳市第八中学2024届高三下学期适应性练习卷二生物试题答案docx、湖南省衡阳市第八中学2024届高三下学期适应性练习卷二生物试题pdf等2份试卷配套教学资源,其中试卷共17页, 欢迎下载使用。
这是一份湖南省衡阳市衡阳县三校联考2023-2024学年高二下学期4月月考生物试题(原卷版+解析版),文件包含湖南省衡阳市衡阳县三校联考2023-2024学年高二下学期4月月考生物试题原卷版docx、湖南省衡阳市衡阳县三校联考2023-2024学年高二下学期4月月考生物试题解析版docx等2份试卷配套教学资源,其中试卷共30页, 欢迎下载使用。