还剩7页未读,
继续阅读
2024届江苏省南通市如皋市高三下学期4月二模化学试题及答案
展开
这是一份2024届江苏省南通市如皋市高三下学期4月二模化学试题及答案,共10页。
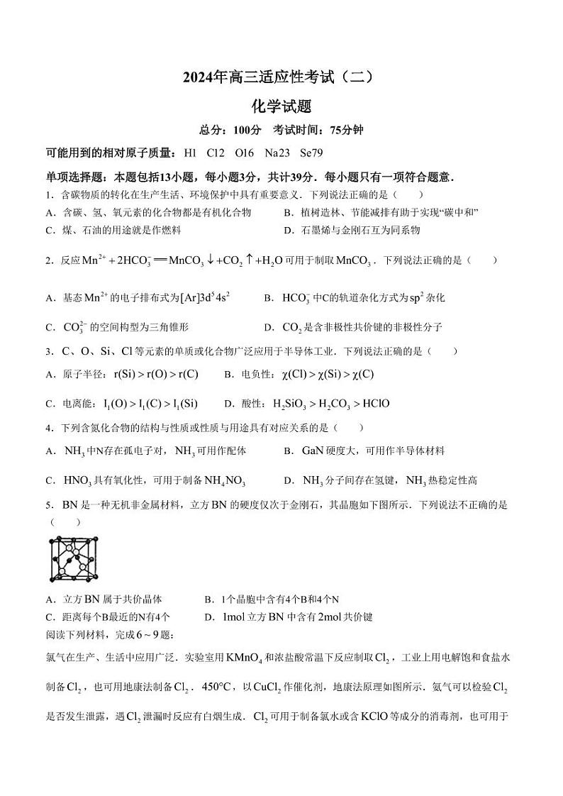
相关试卷
江苏省南通市如皋市2024届高三下学期二模化学试题(PDF版附答案):
这是一份江苏省南通市如皋市2024届高三下学期二模化学试题(PDF版附答案),共8页。
2024届江苏省南通市如皋市高三下学期二模化学试题:
这是一份2024届江苏省南通市如皋市高三下学期二模化学试题,共10页。试卷主要包含了反应可用于制取,下列化学反应表示正确的是,关于地康法制,下列说法正确的是等内容,欢迎下载使用。
2024届江苏省南通市如皋市高三下学期适应性考试(二)(二模)化学试题(含答案):
这是一份2024届江苏省南通市如皋市高三下学期适应性考试(二)(二模)化学试题(含答案),共13页。试卷主要包含了反应可用于制取,下列化学反应表示正确的是,关于地康法制,下列说法正确的是等内容,欢迎下载使用。

