





安徽省安庆市怀宁县安徽省怀宁县高河中学2023-2024学年高二下学期4月月考生物试题(原卷版+解析版)
展开
这是一份安徽省安庆市怀宁县安徽省怀宁县高河中学2023-2024学年高二下学期4月月考生物试题(原卷版+解析版),文件包含安徽省安庆市怀宁县安徽省怀宁县高河中学2023-2024学年高二下学期4月月考生物试题原卷版docx、安徽省安庆市怀宁县安徽省怀宁县高河中学2023-2024学年高二下学期4月月考生物试题解析版docx等2份试卷配套教学资源,其中试卷共31页, 欢迎下载使用。
一、选择题(每小题2分,共40分)
1. 甲、乙两图均为连续分裂的细胞周期图示,乙中按箭头方向表示细胞周期。从图中所示结果分析,不正确的是( )
A. 图甲中a→b或c→d,图乙中A→A均可表示一个细胞分裂周期
B. 图甲中b、d,图乙中的C→B时期细胞都会出现染色体数目加倍
C. 高等动物和植物细胞增殖过程中的不同点发生在前期和后期
D. 有丝分裂使亲代和子代细胞之间保持了遗传的稳定性
【答案】C
【解析】
【分析】细胞周期:连续分裂的细胞,从一次分裂完成时开始,到下一次分裂完成时为止,为一个细胞周期。一个周期包括两个阶段:分裂间期和分裂期。分裂间期历时长,主要完成DNA复制和有关蛋白质的合成;分裂期包括前期、中期、后期和末期。
详解】A、细胞周期包括分裂间期和分裂期,分裂间期历时长,故甲图中a→b或c→d,图乙中A→A均可表示一个细胞分裂周期,A正确;
B、有丝分裂后期着丝粒分裂,姐妹染色单体分开成为染色体,并均匀地移向两极,此时染色体数目暂时加倍。据图可知,图甲中b、d所占时间短表示分裂期(包括前期、中期、后期和末期),图乙中的C→B表示后期。因此,图甲中b、d,图乙中的C→B时期细胞都会出现染色体数目加倍,B正确;
C、高等动植物细胞有丝分裂的不同主要表现在:①分裂前期:动物细胞中心粒移到细胞两极,并发出星射线形成纺锤体;高等植物细胞两极发出纺锤丝形成纺锤体。②分裂末期:动物细胞通过细胞缢裂形成两个子细胞;高等植物细胞细胞板向周围扩展形成细胞壁,进而形成两个子细胞。故高等动植物细胞有丝分裂的不同主要表现在前期和末期,C错误;
D、有丝分裂中,遗传物质复制一次,细胞分裂一次,有利于保持亲代细胞和子代细胞间遗传的稳定,D正确。
故选C。
2. 某小组在进行观察洋葱根尖分生组织细胞有丝分裂的实验,下列关于该实验的叙述正确的是( )
A 盐酸和酒精混合液主要起固定作用
B. 酸性染料醋酸洋红溶液可用于染色体染色
C. 细胞内染色体的存在状态和所处位置可作为判断有丝分裂各时期的依据
D. 用显微镜观察可看到分裂末期细胞板向四周扩展形成新的细胞壁
【答案】C
【解析】
【分析】观察细胞有丝分裂实验的步骤为:解离、漂洗、染色、制片和观察;解离的(解离液是盐酸和酒精的混合液)目的是使组织细胞分散开来,经过该步骤后细胞已经死亡;染色时,需要用碱性染料(如龙胆紫、醋酸洋红)对染色体进行染色。
【详解】A、盐酸和酒精混合液的作用是解离,使组织细胞分离开,A错误;
B、染色体易被碱性染料(如甲紫、醋酸洋红)染成深色,B错误;
C、有丝分裂不同时期,细胞中染色体的形态和所处位置存在一定差异,因此细胞内染色体的存在状态和所处位置可作为判断有丝分裂各时期的依据,C正确;
D、经过解离步骤后,细胞已经死亡,因此用显微镜观察不到细胞板向四周扩展形成新细胞壁的动态变化过程,D错误。
故选C。
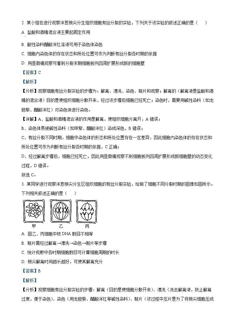
3. 某同学进行观察洋葱根尖分生区组织细胞的有丝分裂实验,绘制了细胞不同分裂时期的图像如图所示。下列相关叙述正确的是( )
A. 图乙、丙细胞中核DNA数目不相等
B. 制片需经过解离→漂洗→染色→制片等步骤
C. 统计视野中各时期细胞数目可计算细胞周期的时长
D. 根尖解离时间越长越好,可使其解离充分
【答案】B
【解析】
【分析】观察细胞有丝分裂实验的步骤:解离(目的是使细胞分散开来)、漂洗(洗去解离液,防止解离过度,便于染色)、染色(用龙胆紫、醋酸洋红等碱性染料)、制片(该过程中压片是为了将根尖细胞压成薄层,使之不相互重叠影响观察)和观察(先低倍镜观察,后高倍镜观察)。
【详解】A、乙细胞处于有丝分裂中期,丙细胞处于有丝分裂后期,核DNA数目均为8条,两者相等,A错误;
B、制片需经过盐酸解离→清水漂洗→碱性染料染色→制片等步骤,B正确;
C、统计视野中各细胞数目,只能推算每个时期时长在细胞周期总时长中占的比例,不能计算细胞周期的时长,C错误;
D、根尖解离时间不能太长,应保持3~5min左右,D错误。
故选B。
4. 图甲为细胞核及其周围部分结构示意图。图乙所示为有丝分裂过程中一个细胞内核DNA含量变化曲线。下列叙述正确的是( )
A. 图甲中结构③的数目在图乙的ab段加倍
B. 图甲中的结构④⑤在图乙的de段开始消失
C. 图乙中染色体与核DNA数目之比为1∶1的时期在cd和hi段
D. 图乙中可表示为一个完整细胞周期的是fl段
【答案】D
【解析】
【分析】图甲为细胞核及其周围部分结构示意图,其中1是内质网,2是核孔,3是染色质,4是核仁,5是核膜。图乙为有丝分裂过程中一个细胞内核DNA含量变化曲线,其中Ob和fh为细胞分裂的间期,bc和hi为有丝分裂的前期,cd和ij为有丝分裂的中期,de和jk为有丝分裂的后期,ef和kl为有丝分裂的末期。
【详解】A、图甲中结构③为染色质,图乙中的ab段属于细胞分裂的间期,此时完成DNA复制和有关蛋白质合成,但染色质的数目没有加倍,A错误;
B、图甲中的结构④⑤分别表示核仁、核膜,核仁、核膜在有丝分裂的前期消失,图乙的de段表示有丝分裂的后期,B错误;
C、在图乙中,bd和hj段均包含了有丝分裂的前期和中期,而处于有丝分裂的前期和中期的细胞中都存在染色单体,此时染色体与核DNA数目之比为1∶1,C错误;
D、连续分裂的细胞,从一次分裂完成时开始到下一次分裂完成时为止,为一个细胞周期,据此分析图乙可知:图乙中可表示为一个完整细胞周期的是fl段,D正确。
故选D。
5. 如图是某生物体的细胞处于有丝分裂不同时期的图像,对图像的描述正确的是( )
A. 细胞中含中心体,该生物是低等植物
B. 甲细胞所处的时期进行中心体复制
C. 丙处于有丝分裂的中期,图中未展示的时期是分裂间期和末期
D. 图中三个细胞内染色体数、染色单体数与核DNA分子数的比例都为1∶2∶2
【答案】C
【解析】
【分析】细胞进入分裂期后,在分裂间期复制成的DNA需要平均分配到两个子细胞中。在真核细胞内,这主要是通过有丝分裂来完成的。有丝分裂是一个连续的过程,人们根据染色体的行为,把它分为四个时期:前期、中期、后期、末期。甲、乙、丙三个细胞分别处于有丝分裂的前期、后期和中期。
【详解】A、图示细胞中含中心体,但是没有细胞壁,所以该生物是动物细胞,A错误;
B、甲细胞是有丝分裂的前期,中心体在间期已经完成复制,B错误;
C、甲、乙、丙三个细胞分别处于有丝分裂的前期、后期和中期,因此图中未展示的时期是分裂间期和末期,C正确;
D、图中甲、丙细胞内含有染色单体,染色体数、染色单体数与核DNA分子数的比例都是1∶2∶2,乙细胞内没有染色单体,因而三者的比例是1∶0∶1,D错误。
故选C。
6. 下列有关细胞全能性叙述错误的是( )
A. 一般来说,细胞分化程度越高,它的全能性越低
B. 斯图尔德组织培养的成功表明植物细胞具有全能性
C. 克隆猴“中中”和“华华”的诞生证明了动物细胞具有全能性
D. 细胞全能性产生的根本原因是细胞内有能发育成完整个体的全套遗传信息
【答案】C
【解析】
【分析】全能性
(1)概念:细胞的全能性是指已经分化的细胞仍然具有发育成完整个体或其他各种细胞的潜能。
(2)细胞具有全能性的原因是:细胞含有该生物全部的遗传物质。
(3)细胞全能性大小不同,一般植物细胞的全能性大于动物细胞,所以植物细胞比动物细胞更容易发育成完整个体。
(4)细胞表现出全能性的条件:离体、适宜的营养条件、适宜的环境条件。
【详解】A、细胞分化程度越高,它的全能性就越低, A正确;
B、植物组织培养成功表明已分化的植物细胞能发育成完整的植株,说明植物细胞具有全能性,B正确;
C、克隆猴的诞生说明高度分化的动物细胞的细胞核具有全能性,C错误;
D、细胞全能性产生的根本原因是细胞内有一套发育成完整个体的全部遗传信息,D正确。
故选C。
7. 现有6块未贴标签的三类细胞有丝分裂两个时期的装片,编号1~6,已知1、3号确定为同一类细胞,其他4块装片为另两类细胞。某同学在显微镜下观察的结果如下表,据此作出的判断正确的是( )
A. 1、3号分别为动物细胞有丝分裂前期与末期的装片
B. 5、2号分别为低等植物细胞有丝分裂前期与末期的装片
C. 4、6号分别为高等植物细胞有丝分裂前期与末期的装片
D. 4、2号分别为动物细胞有丝分裂前期与末期的装片
【答案】C
【解析】
【分析】动物细胞含有中心体,但不含细胞壁,其有丝分裂前期出现的纺锤体是由中心体发出星射线形成的,末期是细胞中部凹陷;高等植物细胞没有中心体,但含有细胞壁,其有丝分裂前期出现的纺锤体是由细胞两极发出纺锤丝形成的,末期是细胞中部形成细胞板;低等植物细胞含有中心体和细胞壁,其有丝分裂前期出现的纺锤体是由中心体发出星射线形成的,末期是细胞中部形成细胞板。
【详解】A、低等植物细胞含有中心体和细胞壁,其有丝分裂前期出现的纺锤体是由中心体发出星射线形成的,即装片1或5;末期细胞中部形成细胞板,即装片3或6,已知1、3确定为同一种细胞有丝分裂的两个时期,由此可以说明1、3均来自低等植物,A错误;
B、动物细胞不含细胞壁,末期细胞中部凹陷,即装片2号,B错误;
C、高等植物细胞没有中心体,但含有细胞壁,其有丝分裂前期出现的纺锤体是由细胞两极发出纺锤丝形成的,即装片4号;末期细胞中部形成细胞板,即装片6号,故4、6号分别为高等植物细胞有丝分裂前期与末期的装片,C正确;
D、动物细胞含有中心体,有丝分裂前期出现的纺锤体是由中心体发出星射线形成的,即装片6号,装片4号是高等植物细胞有丝分裂前期细胞两极发出纺锤丝,D错误。
故选C。
8. 下列关于细胞生命历程的叙述,正确的是( )
A. 细胞自噬后的产物以代谢废物形式排出细胞外
B. 有些激烈的细胞自噬会引起细胞死亡,这属于细胞坏死
C. 植物体内某些体细胞没有表现出全能性,原因是其所含基因发生了改变
D. 衰老细胞内色素积累会影响细胞内物质的交流和传递
【答案】D
【解析】
【分析】1、细胞分化是指在个体发育中,由一个或一种细胞增殖产生的后代,在形态,结构和生理功能上发生稳定性差异的过程。细胞分化的结果:使细胞的种类增多,功能趋于专门化。
2、细胞凋亡是由基因决定的细胞编程序死亡的过程。细胞凋亡是生物体正常的生命历程,对生物体是有利的,而且细胞凋亡贯穿于整个生命历程。
【详解】A、细胞自噬后的产物不都以代谢废物形式排出细胞外,对细胞有用的物质可以重复利用,A错误;
B、细胞自噬虽然是细胞在某些特定条件下适应性的一种表现,但有些激烈的细胞自噬,可能诱导细胞凋亡,B错误;
C、植物体内某些体细胞没有表现出全能性,原因是没有处于离体环境中,更没有适宜的条件,C错误;
D、衰老细胞内色素积累,会影响细胞内物质的交流和传递,D正确。
故选D。
9. 下列有关细胞分裂、分化、衰老和凋亡的叙述,正确的是( )
A. 细胞分化可增加细胞的种类,分化程度高的细胞全能性更易表现
B. 被病原体感染的细胞被清除的过程是细胞坏死,不受基因控制
C. 人的成熟红细胞可进行无丝分裂,分裂过程中不出现染色体和纺锤体
D. 出现白头发是因为细胞中酪氨酸酶活性降低,导致黑色素合成减少
【答案】D
【解析】
【分析】细胞分化是在个体发育中,由一个或一种细胞增殖产生的后代,在形态,结构和生理功能上发生稳定性差异的过程,实质是基因选择性表达的结果。
【详解】A、细胞分化程度越高,越难培养成个体,细胞的全能性越低,A错误;
B、被病原体感染的细胞清除后对个体是有利的,因此该过程属于细胞凋亡,受基因控制,B错误;
C、蛙的红细胞进行无丝分裂,人的成熟红细胞没有细胞核,不能进行细胞分裂,C错误;
D、衰老细胞内的酪氨酸酶活性降低,导致黑色素合成减少,因此人体出现白头发,D正确。
故选D。
10. 下图是豌豆杂交过程示意图,有关叙述正确的是( )
A. ①的操作是人工去雄,应在开花后进行
B. ②的操作是人工授粉,应在母本去雄后立即进行
C. ①和②的操作不能同时进行
D. ①的操作后,要对母本套袋,②的操作后不用套袋
【答案】C
【解析】
【分析】豌豆是自花传粉、闭花授粉植物,在自然条件下只能进行自交,要进行杂交实验,需要进行人工异花授粉,其过程为:去雄(在花蕾期去掉雄蕊)→套上纸袋→人工异花授粉(待花成熟时,采集另一株植株的花粉涂在去雄雌花的柱头上)→套上纸袋。
【详解】A、豌豆是自花传粉、闭花授粉植物,①的操作是人工去雄,须在开花前进行,A错误;
B、②的操作是人工授粉,对母本去雄后,需待花粉成熟时再进行人工授粉并套袋,B错误;
C、①的操作是人工去雄,须在开花前进行,②的操作是人工授粉,需待花粉成熟时再进行,①和②的操作不能同时进行,C正确;
D、①②的操作后,都要对雌蕊套袋,防止外来花粉的干扰,D错误。
故选C。
11. 孟德尔在探索遗传规律时,运用了“假说—演绎法”。下列叙述正确的是( )
A. 发现问题的过程中采用了杂交、自交的交配方式
B. “生物体在形成配子时,等位基因分离,分别进入不同的配子中”属于孟德尔的假说内容
C. 假说中具有不同基因型的配子之间随机结合,体现了自由组合定律
D. “在研究豌豆一对相对性状的杂交实验中,测交实验的结果是高茎:矮茎≈1:1”属于演绎过程
【答案】A
【解析】
【分析】孟德尔发现遗传定律用了假说—演绎法,其基本步骤:提出问题→作出假说→演绎推理→实验验证→得出结论。
①提出问题(在实验基础上提出问题);
②做出假设(生物的性状是由细胞中的遗传因子决定的;体细胞中的遗传因子成对存在;配子中的遗传因子成单存在;受精时雌雄配子随机结合);
③演绎推理(如果这个假说是正确的,这样F1会产生两种数量相等的配子,这样测交后代应该会产生两种数量相等的类型);
④实验验证(测交实验验证,结果确实产生了两种数量相等的类型);⑤得出结论(就是分离定律)。
【详解】A、孟德尔通过纯合亲本杂交和F1自交发现问题,A正确;
B、孟德尔没有提出等位基因,孟德尔称其为遗传因子,B错误;
C、形成配子时,控制不同性状的遗传因子自由组合,受精作用不属于自由组合的范畴,C错误;
D、对测交实验结果的预测才属于演绎过程,具体实验过程不属于演绎阶段,属于实验验证阶段,D错误。
故选A。
12. 某研究小组从野生型高秆(显性)玉米中获得了2个矮秆突变体,为了研究这2个突变体的基因型,该小组让这2个矮秆突变体(亲本)杂交得F1,F1自交得F2,发现F2中表型及其比例是高秆:矮秆:极矮秆=9:6:1。若用A、B表示显性基因,则下列相关推测错误的是( )
A. 亲本的基因型为aaBB和AAbb,F1的基因型为AaBb
B. F2矮秆的基因型有aaBB、AAbb、aaBb、Aabb,共4种
C. 基因型是AABB的个体为高秆,基因型是aabb的个体为极矮秆
D. F2矮秆中纯合子所占比例为1/2,F2高秆中纯合子所占比例为1/16
【答案】D
【解析】
【分析】由题干信息可知,2个矮秆突变体(亲本)杂交得F1,F1自交得F2,发现F2中表型及其比例是高秆:矮秆:极矮秆=9:6:1,符合9:3:3:1的变式,因此控制两个矮秆突变体的基因遵循基因的自由组合定律。
【详解】A、F2中表型及其比例是高秆:矮秆:极矮秆=9:6:1,符合:9:3:3:1的变式,因此因此控制两个矮秆突变体的基因遵循基因的自由组合定律,即高秆基因型为A_B_,矮秆基因型为A_bb、aaB_,极矮秆基因型为aabb,因此可推知亲本的基因型为aaBB和AAbb,F1的基因型为AaBb,A正确;
B、矮秆基因型为A_bb、aaB_,因此F2矮秆的基因型有aaBB、AAbb、aaBb、Aabb,共4种,B正确;
C、由F2中表型及其比例可知基因型是AABB的个体为高秆,基因型是aabb的个体为极矮秆,C正确;
D、F2矮秆基因型为A_bb、aaB_共6份,纯合子基因型为aaBB、AAbb共2份,因此矮秆中纯合子所占比例为1/3,F2高秆基因型为A_B_共9份,纯合子为AABB共1份,因此高秆中纯合子所占比例为1/9,D错误。
故选D。
13. 下列关于遗传学的基本概念的叙述中,正确的是( )
①兔的白毛和黑毛,狗的短毛和卷毛都是相对性状
②在“性状模拟分离比”实验中两个桶内的彩球数量不一定要相等
③不同环境下,基因型相同,表型不一定相同
④A 和A、d 和b 不属于等位基因,C 和c 属于等位基因
⑤后代同时出现显性性状和隐性性状的现象就叫性状分离
⑥检测某雄兔是否是纯合子,可以用测交的方法
⑦通常体细胞中基因成对存在,配子中只含有一个基因
A. ①②③⑥B. ③④⑤⑥
C. ②③④⑥D. ②⑤⑥⑦
【答案】C
【解析】
【分析】1、相对性状是指同种生物的同一性状的不同表现型。
2、基因分离定律的实质:在进行减数分裂形成配子时,等位基因会随着同源染色体的分开而分离,分别进入到两个配子中,独立地随配子遗传给后代。
3、等位基因是位于同源染色体的相同位置,控制不同性状的基因。
【详解】①相对性状是指同种生物的同一性状的不同表现型,所以兔的白毛与黑毛是相对性状,狗的卷毛与短毛不是相对性状,①错误;
②由于雌雄配子数目不等,所以在“性状模拟分离比”实验中两个桶内的彩球数量不一定要相等,②正确;
③表型会受到环境和基因的共同影响,故不同环境下,基因型相同的,表型不一定相同,③正确;
④等位基因是位于同源染色体的相同位置,控制不同性状的基因,A和A属于相同基因、d和b属于不同基因,即A和A、d和b不属于等位基因,C和c属于等位基因,④正确;
⑤杂合子自交后代中,同时出现显性性状和隐性性状的现象才叫性状分离,如Aa×aa→Aa、aa,不属于性状分离,⑤错误;
⑥检测动物是否为纯合子,可以用测交方法,⑥正确;
⑦通常体细胞中基因成对存在,配子中只含有一个成对基因中的一个,而不是只含一个基因,⑦错误。
综上所述,②③④⑥正确,即C正确,ABD错误。
故选C。
14. 将遗传因子组成为 Aa的豌豆连续自交,后代中的纯合子和杂合子按所占的比例绘得如图所示曲线。据图分析,错误的说法是( )
A. a曲线可代表自交n代后纯合子所占的比例
B. b曲线可代表自交n代后显性纯合子所占的比例
C. 隐性纯合子的比例比b曲线所对应的比例要小
D. c曲线可代表自交n代后杂合子所占的比例
【答案】C
【解析】
【分析】杂合子自交n代,后代纯合子和杂合子所占的比例:杂合子所占的比例为(1/2)n,纯合子所占的比例为1-(1/2)n。由此可见,随着自交代数的增加,后代纯合子所占的比例逐渐增多,且无限接近于1;显性纯合子=隐性纯合子的比例无限接近于1/2;杂合所占比例越来越小,且无限接近于0。
【详解】A、Aa个体自交一代产生个体比为AA∶Aa∶aa=1∶2∶1,纯合子的比例由0变成了50%,若再次自交还会提高纯合子的比例,所以自交代数越多,纯合子占的比例越高,可推知,自交n代后,杂合子所占的比例为(1/2)n,纯合子所占的比例为1-(1/2)n,后代纯合子所占的比例逐渐增多,且无限接近于1,即为a曲线,A正确;
B、自交n代后,纯合子所占的比例为1-(1/2)n,且无限接近于1;显性纯合子=隐性纯合子的比例无限接近于1/2,因此b曲线可代表自交n代后显性纯合子所占的比例,B正确;
C、自交n代后,显性纯合子=隐性纯合子的比例都无限接近于1/2,因此隐性纯合子的比例可用b曲线来代表,不会比b曲线所对应的比例要小,C错误;
D、自交n代后,杂合子所占的比例为(1/2)n,即杂合所占比例越来越小,且无限接近于0,可用c曲线代表,D正确。
故选C。
15. 孟德尔一对相对性状的杂交实验中,F2出现3: 1的性状分离比,无需满足的条件是( )
A. 显性基因相对于隐性基因为完全显性
B. F1雌雄配子结合的机会相等
C. F1形成的雌、 雄配子的数目相等且活力相同
D. F2个体数目足够多,且不同基因型的个体存活率相等
【答案】C
【解析】
【分析】孟德尔一对相对性状的杂交试验中,实现3:1的分离比必须同时满足的条件是:F1形成的配子数目相等且生活力相同,雌、雄配子结合的机会相等;F2不同的基因型的个体的存活率相等;等位基因间的显隐性关系是完全的;观察的子代样本数目足够多。
【详解】A、控制显性性状的基因对控制隐性性状的基因为完全显性,这是F2出现3:1的性状分离比的条件之一,即AA和Aa为同一表型,均为显性,A错误;
B、F1雌雄配子结合的机会相等是F2出现3:1的性状分离比的条件之一,Aa产生的雌雄配子均为1/2A、1/2a,配子随机结合才能出现3:1的性状分离比,B错误;
C、F1形成的雌、雄配子的数目不相等,其中雄配子数目要远多于雌配子,C正确;
D、3∶1本身是比例,是概率统计的结果,需要F2个体数目足够多,且不同基因型的个体存活本相等,才会出现3:1的性状分离比,D错误。
故选C。
16. 某动物的体色有灰色和白色两种,体色的灰色和白色由一对遗传因子A和a控制。如下表是针对该动物体色所做的杂交实验结果,则下列说法中不正确的是( )
A. 根据杂交组合Ⅱ或Ⅳ都可以确定灰色对白色为显性
B. 四个杂交组合中灰色亲本的遗传因子组成均相同
C. 杂交组合Ⅱ中灰色雄性个体与杂交组合Ⅳ中灰色雌性个体杂交,子代都是灰色个体
D. 该动物体色(灰色和白色)的遗传遵循分离定律
【答案】B
【解析】
【分析】杂交组合Ⅱ的两个亲本都是灰色,子代中出现了白色的个体,说明白色是隐性性状;杂交组合Ⅳ是灰色和白色亲本杂交,子代中只有灰色个体,说明灰色是显性性状。
【详解】A、杂交组合Ⅱ的两个亲本都是灰色,子代中出现了白色的个体,说明灰色是显性性状,白色是隐性性状;杂交组合Ⅳ是灰色和白色亲本杂交,子代中只有灰色个体,说明灰色是显性性状,白色是隐性性状,A正确;
B、四个杂交组合中灰色亲本的遗传因子组成不完全相同,其中杂交组合Ⅰ、Ⅱ中灰色亲本的遗传因子组成都是Aa,杂交组合Ⅳ中灰色亲本的遗传因子组成为AA,B错误;
C、杂交组合Ⅱ中灰色雄性个体的遗传因子组成为Aa,杂交组合Ⅳ中灰色雌性个体的遗传因子组成为AA,因此,二者杂交,子代都是灰色个体,C正确;
D、该动物的体色(灰色和白色)由一对遗传因子控制,体色的遗传遵循分离定律,D正确。
故选B。
17. 番茄的紫茎和绿茎是一对相对性状,缺刻叶和马铃薯叶是另一对相对性状,两对基因独立遗传。用紫茎缺刻叶与绿茎缺刻叶杂交,后代出现四种表型,紫茎缺刻叶:紫茎马铃薯叶:绿茎缺刻叶:绿茎马铃薯叶=3:1:3:1.下列叙述,正确的是( )
A. 根据以上比例不能判断缺刻叶和马铃薯叶的显、隐性
B. 根据以上比例能判断紫茎和绿茎的显、隐性
C. 作为亲本的紫茎缺刻叶与绿茎缺刻叶都为杂合子
D. 紫茎与绿茎杂交,后代出现紫茎:绿茎=1:1的现象叫性状分离
【答案】C
【解析】
【分析】设番茄茎的颜色基因为A、a,叶片形状的基因为B、b;两对性状分别分析,据题意紫茎缺刻叶:紫茎马铃薯叶:绿茎缺刻叶:绿茎马铃薯叶=3:1:3:1,分析可知:紫茎:绿茎=1:1,亲本基因型为Aa和aa;缺刻叶:马铃薯叶=3:1,亲本基因型为Bb和Bb,且缺刻叶为显性。
【详解】A、亲本都是缺刻叶,子代缺刻叶:马铃薯叶=3:1,发生了性状分离,说明缺刻叶是显性,A错误;
B、子代中紫茎:绿茎=1;1,可推测亲本基因型为Aa和aa,但不能确定紫茎和绿茎的显隐性关系,B错误;
C、子代缺刻叶:马铃薯叶=3:1,亲本基因型为Bb和Bb,两个亲本都是杂合子,C正确;
D、表现型相同的亲本杂交,后代出现不同的表现型叫性状分离,紫茎与绿茎杂交,后代出现紫茎:绿茎=1:1的现象不属于性状分离,D错误。
故选C。
18. 花是种子植物特有的繁殖器官,花的发育由A~E五类基因共同决定。五类基因在花的不同结构中的表达情况如下表。下列相关叙述不合理的是( )
注:“+”表示表达,“-”表示不表达
A. 花结构的形成过程中存在着基因的选择性表达
B. 花瓣细胞中含有控制该植物生长发育的全套遗传信息
C. 若抑制B类基因表达,则花的结构为花萼、雌蕊、胚珠
D. E 类基因在种子植物器官中均表达,才能促进花的发育
【答案】D
【解析】
【分析】细胞分化是指在个体发育中,由一个或一种细胞增殖产生的后代,在形态,结构和生理功能上发生稳定性差异的过程.细胞分化的实质:基因的选择性表达。
【详解】A、花结构的形成过程中依赖细胞分化实现,细胞分化的本质是基因的选择性表达,A正确;
B、花瓣细胞属于体细胞,其中含有控制该植物生长发育的全套遗传信息,B正确;
C、若抑制B类基因表达,则会影响花瓣和雄蕊的形成形成,因此,花的结构中会含有花萼、雌蕊、胚珠,C正确;
D、表中信息说明,E 类基因在花的各部分结构形成过程中均起作用,但不能说明E 类基因在种子植物器官中均表达,D错误。
故选D。
19. 我国科学家研究发现,内质网中蛋白质二硫键的形成过程中会产生副产物H2O2,H2O2释放后进入细胞核中,可激活与衰老相关的基因SERPINEI的表达,促进细胞衰老;敲除参与蛋白质氧化折叠的关键酶——PDI的相关基因,可降低蛋白质氧化折叠速率,延缓细胞衰老。下列相关叙述错误的是( )
A. 抑制基因SERPINEI的表达,可在一定程度上延缓细胞衰老
B. PDI在参与蛋白质氧化折叠时,可降低该过程所需的活化能
C. 与青少年相比,老年人的细胞内H2O2的产生量可能较高
D. 阻断降低蛋白质氧化折叠速率的通路可作为延缓机体衰老的策略
【答案】D
【解析】
【分析】酶是由活细胞产生的具有催化作用的有机物,大多数酶是蛋白质,少数酶是RNA;酶的特性:专一性、高效性、作用条件温和;酶促反应的原理:酶能降低化学反应所需的活化能。
【详解】A、根据题意分析可知,激活基因SERPINE1的表达,可促进细胞衰老,因此,抑制基因SERPINE1的表达,可在一定程度上延缓细胞衰老,A正确;
B、酶的作用机理是降低化学反应的活化能,PDI是一种酶,酶可降低化学反应所需的活化能,B正确;
C、根据题意分析可知,细胞代谢的副产物H2O2进入细胞核中发挥作用,可加速细胞衰老,与青少年相比,老年人体内的细胞普遍衰老,因此老年人的细胞内H2O2的产生量可能较高,C正确;
D、根据题意分析可知,降低蛋白质氧化折叠速率,可延缓细胞衰老,因此激活降低蛋白质氧化折叠速率的通路可作为延缓机体衰老的策略,D错误。
故选D
20. 某二倍体植物花瓣的大小受一对等位基因A、a控制,基因型为AA的植株表现为大花瓣,Aa为小花瓣,aa为无花瓣。花瓣颜色(红色和黄色)受另一对等位基因R、r控制,R对r为完全显性,两对等位基因独立遗传。下列有关叙述错误的是( )
A. 若基因型为AaRr的个体测交,则子代表现型有3种,基因型有4种
B. 若基因型为AaRr的亲本自交,则子代共有9种基因型,6种表现型
C. 若基因型为AaRr的亲本自交,则子代有花瓣植株中,AaRr所占比例约为1/3,而所有植株中纯合子约占1/4
D. 若基因型为AaRr与Aarr的亲本杂交,则子代中红色花瓣的植株占3/8
【答案】B
【解析】
【分析】根据题意可知,植物花瓣的大小为不完全显性,AA的植株表现为大花瓣,Aa为小花瓣,aa为无花瓣,而花瓣颜色为完全显性,R对r为完全显性,但是无花瓣时即无颜色。
【详解】A、若基因型为AaRr的个体测交,则子代基因型有AaRr、Aarr、aaRr、aarr 4种,表现型有3种,分别为小花瓣红色、小花瓣黄色、无花瓣,A正确;
B、若基因型为AaRr的亲本自交,由于两对基因独立遗传,因此根据基因的自由组合定律,子代共有3×3=9(种)基因型,而Aa自交子代表现型有3种,Rr自交子代表现型有2种,但由于aa表现为无花瓣,故aaR_与aarr的表现型相同,所以子代表现型共有5种,B错误;
C、若基因型为AaRr的亲本自交,则子代有花瓣植株中,AaRr所占比例约为2/3×1/2=1/3,子代的所有植株中,纯合子所占比例约为1/4,C正确;
D、若基因型为AaRr与Aarr的亲本杂交,则子代中红色花瓣(A_Rr)的植株所占比例为3/4×1/2=3/8,D正确。
故选B。
二、非选择题(共60分)
21. 甲图是某同学做洋葱根尖细胞的有丝分裂实验时观察到的图像; 乙图表示细胞分裂的不同时期染色体数、DNA数变化的关系; 丙图是对某植物细胞(2n) 有丝分裂时染色体数、染色单体数和 DNA数的统计图,请据图回答:
(1)甲图实验中常用解离液处理根尖, 目的是________________。植物细胞有丝分裂过程的顺序依次是___________(用图甲中的序号和箭头表示)。
(2)图乙中曲线cd段形成的原因是_________________________________________。
(3)丙图中, 表示染色单体数的是______________(填“a” “b”或“c”) , ①时期可以对应有丝分裂的_____________期。
(4)请答题卡上画出某植物细胞(2N) 有丝分裂时一个细胞周期染色体的数量变化曲线图____________________。
【答案】(1) ①. 使组织中的细胞相互分离 ②. 1→3→4→5
(2)着丝粒分裂,姐妹染色单体分开成为子染色体
(3) ①. b ②. 前期和中期
(4)
【解析】
【分析】1、有丝分裂:前期(核膜、核仁逐渐解体消失,出现纺锤体和染色体)、中期(染色体形态固定、数目清晰)、后期(着丝粒分裂,姐妹染色单体分开成为染色体,并均匀地移向两极)、末期(核膜、核仁重建、纺锤体和染色体消失)。
2、观察细胞有丝分裂实验的步骤:解离(用药液使组织中的细胞相互分离开来)→漂洗(洗去药液,防止解离过度,便于染色)→染色(甲紫溶液或醋酸洋红液能使染色体着色)→制片(使细胞分散开来,有利于观察)。
【小问1详解】
观察植物细胞有丝分裂的实验中,常用盐酸酒精混合液处理根尖,目的是使组织中的细胞相互分离开来,便于观察。有丝分裂过程包括前期、中期、后期和末期,根据图甲有丝分裂特点可知,1为有丝分裂前期,3为有丝分裂中期,4为分裂后期,5为有丝分裂末期,1→3→4→5。
【小问2详解】
图乙曲线表示每条染色体上的DNA的数量变化,bc段每条染色体上含有两条DNA,de段每条染色体上含有一条DNA,cd段形成的原因是着丝粒分裂,姐妹染色单体分开成为子染色体。
【小问3详解】
丙图中, 表示染色单体数的是b,因为只有DNA复制后才出现染色单体,且染色单体会在后期着丝粒分裂时数量在变为零。 ①时期DNA是染色体的二倍,可对应有丝分裂前期和中期。
【小问4详解】
有丝分裂整个过程中,有丝分裂后期着丝粒分裂导致染色体数目加倍,末期结束时染色体数目又减半,因此进行有丝分裂的植物细胞(2N) 的一个细胞周期中染色体的数量变化曲线如下图所示: 。
22. 运动方式不当或强度过大会造成骨骼肌损伤。骨骼肌纤维细胞表面附着的卫星细胞会转化为成肌细胞,进而形成新的骨骼肌纤维细胞以修复肌肉损伤,损伤后修复过程如图所示,回答下列问题:
(1)成肌细胞可通过①②____过程增加细胞数量,____是骨骼肌生长、发育的基础。
(2)经③④过程形成的骨骼肌纤维细胞在_______________上与成肌细胞发生稳定性差异,这是细胞中基因 _________________ 的结果。
(3)在骨骼肌细胞受到损伤时,机体可以通过____清除受损的细胞器或细胞结构;该过程过于激烈时,可能诱导发生细胞凋亡。细胞凋亡是由______决定的自动结束生命的过程。
(4)一般情况下,老年人骨骼肌功能较年轻时会下降,请从细胞衰老的特征角度,分析老年人不适合进行大强度长时间的运动的原因____。
【答案】(1) ①. 细胞增殖(或有丝分裂、细胞分裂) ②. 细胞分化
(2) ①. 形态、结构和生理功能 ②. 选择性表达
(3) ①. 细胞自噬 ②. 基因
(4)细胞内多种酶的活性降低,呼吸速率减慢,新陈代谢速率减慢
【解析】
【分析】1、细胞分化是指在个体发育过程中,一个或一种细胞通过细胞分裂产生的后代,形态、结构和生理功能上发生差异性的变化。
2、细胞分裂是指细胞数量由一个细胞分裂为两个细胞的过程。
3、图中①②为细胞分裂、③④为细胞分化。
【小问1详解】
成肌细胞可通过①②细胞增殖(或有丝分裂、细胞分裂)过程增加细胞数量,细胞分化是骨骼肌生长、发育的基础。
【小问2详解】
经③④细胞分化过程形成骨骼肌纤维细胞,骨骼肌纤维细胞与成肌细胞相比其形态、结构和生理功能发生了改变,细胞分化的根本原因是基因的选择性表达的结果。
【小问3详解】
在骨骼肌细胞受到损伤时,机体可以通过细胞自噬清除受损的细胞器或细胞结构;细胞自噬该过程过于激烈时,可能诱导发生细胞凋亡,细胞凋亡是由基因所决定的细胞自动结束生命的过程,细胞凋亡对机体是有利的。
【小问4详解】
衰老的细胞内多种酶的活性降低,呼吸速率减慢,新陈代谢速率减慢,所以老年人不适合进行大强度长时间的运动。
23. 已知豌豆种子中子叶的黄色与绿色由一对等位基因Y、y控制,现用豌豆进行下列遗传实验,请分析并回答下列问题:
(1)用豌豆做遗传实验容易取得成功的原因之一是________________________。
(2)从实验_________可判断这对相对性状中_____________是显性性状。
(3)实验二中黄色子叶戊的基因型为_____,可用________法判断实验二中黄色子叶戊是否是纯合子,若将黄色子叶戊群体在自然状态下种植,所获得的子代中绿色子叶占____。
【答案】(1)自然状态下一般都是纯种,自花传粉,闭花受粉;易于区分的相对性状且能够稳定遗传;花大,易进行人工杂交操作;繁殖周期短,易培育;子代数目多。(答案合理即可)
(2) ①. 二 ②. 黄色
(3) ①. YY或Yy ②. 自交(测交) ③. 1/6
【解析】
【分析】题意分析:实验二黄色子叶自交,F1黄色∶绿色=3∶1,说明黄色对绿色为显性,则亲本丁基因型为Yy,F1戊的基因型是YY、Yy,绿色子叶个体的基因型是yy;实验一中甲和乙杂交,F1黄色∶绿色=1∶1,则甲基因型是Yy,乙基因型是yy。
【小问1详解】
豌豆是自花传粉,而且是闭花授粉植物,故自然状态下一般都是纯种(纯合个体),这是用豌豆做遗传实验容易取得成功的原因之一。
【小问2详解】
实验二黄色子叶自交,F1黄色∶绿色=3∶1,即出现了性状分离,说明黄色对绿色为显性。
【小问3详解】
实验二黄色子叶自交,F1黄色∶绿色=3∶1,说明黄色对绿色为显性,则亲本丁基因型为Yy,黄色子叶戊的遗传因子组成为YY或Yy,二者的比例为YY∶Yy=1∶2,若要判断实验二中黄色子叶戊是否是纯合子,可用自交或测交的方法,由于豌豆为自花闭花授粉,因此自交最简单。若将黄色子叶戊群体(YY∶Yy=1∶2)在自然状态下种植,豌豆在自然状态下表现为自花传粉且闭花授粉,即自然状态下为自交,则所获得的子代中绿色子叶的比例为2/3×1/4=1/6。
24. 某种植物在自然状态下是自花传粉且闭花受粉的,该植物的果皮颜色有紫色和绿色两种,受两对独立遗传的等位基因控制。某实验小组以纯合个体为亲本进行杂交得到F1,F1自交得到F2,结果如下表所示。回答下列问题:
(1)该种植物与果皮颜色相关基因遗传遵循________定律,判断的理由是________________。
(2)若控制该相对性状的基因用A/a、B/b表示,则组合①的两个亲本基因型为________。理论上,组合①的F2紫色果皮植株中纯合子所占的比例为________。
(3)若要鉴定组合②中F2的某株紫色果皮植株是纯合子还是杂合子,请设计简便的实验进行探究,完善下列实验思路和预期结果。
实验思路:________________,统计子代的表型及比例。
预期结果:若后代______________,则组合②中F2的紫色果皮植株是纯合子;若后代中________________,则组合②中F2的紫色果皮植株是杂合子。
【答案】(1) ①. 自由组合(或分离定律和自由组合) ②. 组合①中F1紫色果皮植株自交得到的F2的表型及比例为紫色果皮植株∶绿色果皮植株≈15∶1,符合9∶3∶3∶1的变式
(2) ①. AABB、aabb ②. 1/5
(3) ①. 让F2中的紫色果皮植株进行自交(让F2中的紫色果皮植株与绿色果皮植株杂交) ②. 全为紫色果皮植株(全为紫色果皮植株) ③. 紫色果皮植株∶绿色果皮植株=3∶1(紫色果皮植株∶绿色果皮植株=1∶1)
【解析】
【分析】基因分离定律和自由组合定律的实质:进行有性生殖的生物在进行减数分裂产生配子时,位于同源染色体的等位基因随同源染色体分离而分离,分别进入不同的配子中,随配子独立遗传给后代,同时位于非同源染色体的非等位基因进行自由组合;
【小问1详解】
由于组合①中F1紫色果皮植株自交得到的F2的表型及比例为紫色果皮植株∶绿色果皮植株≈15∶1,符合9∶3∶3∶1的变式,所以该种植物与果皮颜色相关的基因的遗传遵循基因的自由组合定律。
【小问2详解】
若控制该相对性状的基因用A/a、B/b表示,根据组合①紫色果皮×绿色果皮F1都是紫色果皮,说明紫色为显性。由于组合①中F1紫色果皮植株自交得到的F2的表型及比例为紫色果皮植株∶绿色果皮植株≈15∶1,符合9∶3∶3∶1的变式,说明由两对基因控制,F1的基因型为AaBb,亲本都是纯合子,则亲本的基因型为AABB和aabb,F2中只有1/16aabb是绿色,其余15/16都是紫色,紫色纯合子为1/16AABB、1/16AAbb、1/16aaBB,所以组合①的F2紫色果皮植株中纯合子所占的比例为1/5。
【小问3详解】
组合②F2表型及比例为3∶1,说明符合分离定律,紫色是显性性状,则F1的基因型为Aabb或aaBb,若F1的基因型为Aabb(若F1的基因型为aaBb,F2中紫色果皮植株的基因型为AAbb、Aabb。实验思路是:让F2中的紫色果皮植株进行自交,统计子代的表型及比例,判断紫色果皮植株的基因型。预期结果:如果组合②中F2的紫色果皮植株是纯合子AAbb,则纯合子自交后代还是纯合子,F2自交后代表型全部是紫色果皮植株。如果组合②中F2的紫色果皮植株是杂合子Aabb,自交后代为AAbb∶Aabb∶aabb=1∶2∶1,表型为紫色果皮植株∶绿色果皮植株=3∶1。
验证方法二:让F2中的紫色果皮植株与绿色果皮植株(aabb)杂交,统计子代的表型及比例。若F1的基因型为Aabb(若F1的基因型为aaBb,则F2中紫色果皮植株的基因型为AAbb和Aabb。实验思路是:让F2中的紫色果皮植株与绿色果皮植株杂交,统计子代的表型及比例,判断紫色果皮植株的基因型。预期结果:如果组合②中F2的紫色果皮植株是纯合子AAbb,与绿色果皮植株aabb杂交,子代基因型都是Aabb,都是紫色果皮植株。如果组合②中F2是杂合子Aabb,与绿色果皮植株aabb杂交,后代为Aabb:aabb=1:1,表型为紫色果皮植株﹔绿色果皮植株=1:1。
25. 图甲表示在最适温度下测得的该植物光照强度与光合速率的关系;图乙是某兴趣小组将植物栽培在密闭玻璃温室中,用红外线测量仪测得一昼夜室内二氧化碳浓度与时间关系的曲线。请分析回答:
(1)图甲中当光照强度大于6klx时,限制该植物光合作用的主要外界因素是____________。若超过呼吸作用最适温度,a点的移动方向是__________。
(2)当光照强度为2klx时,该植物叶绿体固定的二氧化碳的量是________mg/100cm2/h,此光照下,该植物根尖细胞能产生ATP的场所有_____________________。
(3)由图乙可知,密闭玻璃温室中氧气浓度最大的是_________点。 若突然停止光照,其他条件不变的情况下,C5的含量在短时间内的变化是__________(填“增加”或“不变”或“减少”)。向该密闭的玻璃温室中充入14C标记的14CO2,在植物体内最先检测到含有14C标记的化合物是________(不考虑14CO2)。
(4)据图乙分析一昼夜后该植物体内有机物的总量______(“增多”或“不变”或“减少”)。
【答案】25. ①. CO2浓度 ②. 向上
26. ①. 6 ②. 细胞质基质和线粒体(细胞质基质和线粒体基质和线粒体内膜)
27. ①. h ②. 减少 ③. C3(三碳化合物)
28. 减少
【解析】
【分析】1、分析图甲:纵坐标表示净光合速率,a点表示呼吸作用速率;b点呼吸作用速率大于光合作用速率;c点表示光补偿点,光合作用速率等于呼吸作用速率;d点对应的光照强度表示光饱和点。
2、分析图乙:曲线表示密闭玻璃温室中测定的二氧化碳的变化,曲线上升表示呼吸作用强度大于光合作用强度,曲线下降表示光合作用强度大于呼吸作用强度,而图中f、h两点时光合作用强度刚好等于呼吸作用强度。
【小问1详解】
当光照强度大于6klx时,随着光照强度的增加,其净光合速率不变,此时限制该植物光合作用的主要外界因素是CO2浓度(此时温度最适宜)。若超过呼吸作用最适温度,则与呼吸作用有关的酶的活性下降,呼吸作用减弱,a点的移动方向是向上。
【小问2详解】
植物叶绿体固定的二氧化碳的量代表植物的总光合速率,总光合速率=净光合速率+呼吸作用速率,由图可知呼吸速率6mg/100cm2/h,是因此当光照强度为2klx时,呼吸速率=光合速率,该植物叶绿体固定的二氧化碳的量是6mg/100cm2/h。植物根尖细胞不能进行光合作用,只能进行呼吸作用,该植物根尖细胞能产生ATP的场所有线粒体、细胞质基质。
【小问3详解】
从图乙中可以看出,f~h段CO2不断减小,说明光合作用大于呼吸作用,会释放氧气,h点以后光合作用小于呼吸作用,会从外界吸收氧气,所以温室中氧气浓度最大的是h点。若突然停止光照,光反应停止,光反应产生的ATP和NADPH减少,抑制了暗反应C3的还原,故其他条件不变的情况下,C5的含量在短时间内的变化是减少。暗反应中,二氧化碳与五碳化合物结合,形成两个三碳化合物,故在植物体内最先检测到含有14C标记的化合物是C3。
【小问4详解】
据图乙分析一昼夜后,密闭玻璃温室中CO2浓度高于初始值,说明在这段时间中,植物表现为向空气中净放出CO2,即呼吸产生的CO2浓度多于光合作用利用的CO2浓度,因此,该植物体内有机物的总量减少。编号
观察结果
1与5
中心粒发出星射线,染色体散乱排列
2
细胞中部凹陷
3与6
细胞中部形成了细胞板
4
细胞两极发出纺锤丝,染色体散乱排列
杂交
组合
亲本
子代
雌
雄
灰色
白色
Ⅰ
灰色
白色
82
78
Ⅱ
灰色
灰色
118
39
Ⅲ
白色
白色
0
50
Ⅳ
灰色
白色
74
0
基因
花的结构
花萼
花瓣
雄蕊
雌蕊
胚珠
A类
+
+
-
-
-
B类
-
+
+
-
-
C类
-
-
+
+
+
D类
-
-
-
-
+
E类
+
+
+
+
+
F1/株数
F2/株数
组合
紫色果皮
绿色果皮
紫色果皮
绿色果皮
①紫色果皮×绿色果皮
212
0
612
41
②紫色果皮×绿色果皮
76
0
276
91
相关试卷
这是一份安徽省安庆市怀宁县安徽省怀宁县高河中学2023-2024学年高二下学期4月月考生物试题,共4页。试卷主要包含了选择题,非选择题等内容,欢迎下载使用。
这是一份安徽省安庆市怀宁县怀宁中学2022-2023学年高一下学期5月月考生物试题,共7页。试卷主要包含了 单选题, 多选题, 填空题等内容,欢迎下载使用。
这是一份33,安徽省安庆市怀宁县二中2023-2024学年高二上学期期末生物试题,共15页。试卷主要包含了选择题等内容,欢迎下载使用。