还剩5页未读,
继续阅读
所属成套资源:2024湖北省部分学校高二下学期4月期中考试及答案(九科)
成套系列资料,整套一键下载
2024湖北省部分学校高二下学期4月期中考试政治含答案
展开
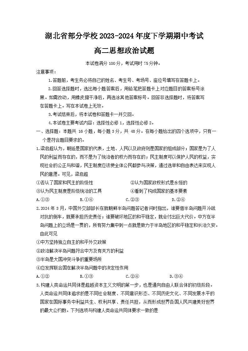
这是一份2024湖北省部分学校高二下学期4月期中考试政治含答案,共8页。试卷主要包含了本试卷主要考试内容等内容,欢迎下载使用。
相关试卷
2024湖北省部分学校高二上学期期末考试政治试卷含解析:
这是一份2024湖北省部分学校高二上学期期末考试政治试卷含解析,文件包含湖北省部分学校2023-2024学年高二上学期期末考试政治试卷含解析docx、湖北省部分学校2023-2024学年高二上学期期末考试政治试卷原卷版docx等2份试卷配套教学资源,其中试卷共23页, 欢迎下载使用。
湖北省部分学校2022-2023学年高二上学期期中考试政治试题(解析版):
这是一份湖北省部分学校2022-2023学年高二上学期期中考试政治试题(解析版),共16页。试卷主要包含了本试卷主要考试内容,43%提高到目前的2等内容,欢迎下载使用。
湖北省武汉市部分学校2022-2023学年高二下学期期末联考政治试卷(含答案):
这是一份湖北省武汉市部分学校2022-2023学年高二下学期期末联考政治试卷(含答案),共13页。试卷主要包含了单选题,材料分析题等内容,欢迎下载使用。

