宁夏石嘴山市平罗县2023_2024学年高二生物上学期第一次月考试题含解析
展开一、单选题(1-30题每题1分,31-38题每题2分,共46分)
1. 下列有关人体体液的叙述,正确的是()
A. 体液指的是人体内的液体,如胃液、泪液、尿液等
B. 血浆渗透压的大小主要与无机盐、蛋白质的含量有关
C. 细胞外液的温度常随环境温度的变化而出现剧烈波动
D. 一般情况下,体液的化学成分及理化性质恒定不变
【答案】B
【解析】
【分析】健康人内环境的每一种成分如血糖、血脂,以及渗透压等理化性质都是不断变化的,但都处于一定的范围内。内环境的这种动态平衡是通过机体的调节作用实现的、生理学家把正常机体通过调节作用,使各个器官、系统协调活动共同维持内环境的相对稳定状态叫作稳态。稳态不是恒定不变,而是种动态的平衡。
【详解】A、体液指的是人体内的液体,包括细胞内液和细胞外液,胃液、泪液,尿夜是外界环境,既不属于细胞内液于不属于细胞外液,所以不属于体夜,A错误;
B、血浆渗透压与血浆中的颗粒物有关,其大小主要与无机盐离子以及蛋的质含量有关,B正确;
C、人体能通过调节维持内环境理化性质稳定,故细胞外液的温度,不会随环境温度的变化而出现剧烈波动,C错误;
D、一般情况下,体液的化学成分及理化性质在一定的范围内波动,D错误。
故选B。
2. 在下列物质中,属于人体内环境组成成分的是
①血红蛋白②葡萄糖③血浆蛋白④Na+
⑤K+⑥载体蛋白⑦胃蛋白酶⑧尿素
A. ①④⑤⑥⑧B. ②③⑤⑥⑧C. ②③④⑤⑧D. ③④⑤⑥⑦
【答案】C
【解析】
【分析】人体内的液体都叫体液,可以分成细胞内液和细胞外液,其中细胞外液是人体细胞直接生存的环境,又叫内环境。内环境主要由组织液、血浆、淋巴组成,是细胞与外界环境进行物质交换的媒介。消化道、呼吸道、生殖道等都是直接与外界相通的,不属于内环境。
(1)内环境中可以存在的物质:
①小肠吸收的物质在血浆、淋巴中运输:水、盐、糖、氨基酸、维生素、血浆蛋白、甘油、脂肪酸等。
②细胞分泌物:抗体、淋巴因子、神经递质、激素等。
③细胞代谢产物:CO2、水分、尿素等。
(2)内环境中不存在的物质:
血红蛋白、载体蛋白、H2O2酶、细胞呼吸酶有关的酶、复制转录翻译酶等各种胞内酶、消化酶等。
【详解】①血红蛋白只存在于红细胞内,不是内环境的组成成分,①错误;
②葡萄糖可以存在于血浆、组织液或淋巴中,是内环境的成分,②正确;
③血浆蛋白主要存在于血浆中,是内环境的成分,③正确;
④Na+主要存在于细胞外液中,是内环境的成分,④正确;
⑤K+主要存在于细胞内液中,细胞外液也有,是内环境的成分,⑤正确;
⑥载体蛋白存在于细胞膜上,不是内环境的组成成分,⑥错误;
⑦胃蛋白酶产生后分泌到消化道中,消化道不属于内环境,⑦错误;
⑧尿素是细胞代谢产物,是内环境的成分,⑧正确。
故选C。
3. 下列关于人体内环境及其稳态的叙述,错误的是()
A. 某人一次性吃了很多的橘子后,血浆的pH只发生较小范围的波动
B. 即使CO2为细胞代谢终产物,组织液中CO2含量也要维持相对稳定
C. 人剧烈运动导致大量出汗后,只需要补充足够的水分即可维持人体稳态
D. 维持稳态依靠神经-体液-免疫调节机制
【答案】C
【解析】
【分析】内环境稳态是在神经—体液—免疫调节的共同作用下,通过机体的各器官,系统的分工合作,协调统一而实现的,因此在正常情况下,内环境的各项理化性质是保持动态平衡的。
【详解】A、血液中存在缓冲物质,能调节人体内环境中pH的稳定,所以人一次性吃了较多的橘子后,血液的pH只发生较小范围的波动,A正确;
B、即使二氧化碳为细胞代谢终产物,组织液中二氧化碳含量也要维持相对稳定,这属于“内环境稳态是机体进行正常生命活动的必要条件”,B正确;
C、人剧烈运动导致大量出汗后,除补充足够的水分外,还要补充适量的无机盐,维持人体内环境的稳定,C错误;
D、神经—体液—免疫调节网络是机体维持稳态的主要调节机制,D正确。
故选C。
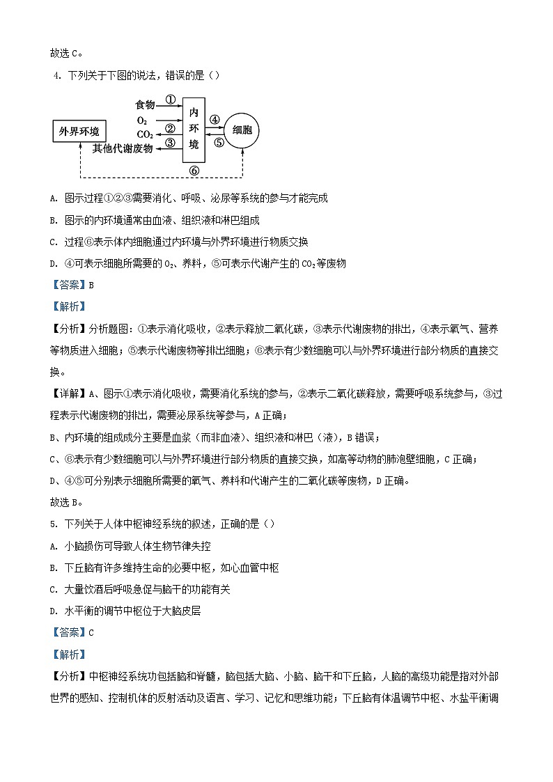
4. 下列关于下图的说法,错误的是()
A. 图示过程①②③需要消化、呼吸、泌尿等系统的参与才能完成
B. 图示的内环境通常由血液、组织液和淋巴组成
C. 过程⑥表示体内细胞通过内环境与外界环境进行物质交换
D. ④可表示细胞所需要的O2、养料,⑤可表示代谢产生的CO2等废物
【答案】B
【解析】
【分析】分析题图:①表示消化吸收,②表示释放二氧化碳,③表示代谢废物的排出,④表示氧气、营养等物质进入细胞;⑤表示代谢废物等排出细胞;⑥表示有少数细胞可以与外界环境进行部分物质的直接交换。
【详解】A、图示①表示消化吸收,需要消化系统的参与,②表示二氧化碳释放,需要呼吸系统参与,③过程表示代谢废物的排出,需要泌尿系统等参与,A正确;
B、内环境的组成成分主要是血浆(而非血液)、组织液和淋巴(液),B错误;
C、⑥表示有少数细胞可以与外界环境进行部分物质的直接交换,如高等动物的肺泡壁细胞,C正确;
D、④⑤可分别表示细胞所需要的氧气、养料和代谢产生的二氧化碳等废物,D正确。
故选B。
5. 下列关于人体中枢神经系统的叙述,正确的是()
A. 小脑损伤可导致人体生物节律失控
B. 下丘脑有许多维持生命的必要中枢,如心血管中枢
C. 大量饮酒后呼吸急促与脑干的功能有关
D. 水平衡的调节中枢位于大脑皮层
【答案】C
【解析】
【分析】中枢神经系统功包括脑和脊髓,脑包括大脑、小脑、脑干和下丘脑,人脑的高级功能是指对外部世界的感知、控制机体的反射活动及语言、学习、记忆和思维功能;下丘脑有体温调节中枢、水盐平衡调节中枢,还与生物节律等功能有关;脑干中有维持生命活动的基本中枢,如呼吸中枢等;小脑有维持躯体平衡的中枢;脊髓中有调节躯体运动的低级中枢。
【详解】A、控制生物节律的中枢在下丘脑,A错误;
B、心血管中枢位于脑干,B错误;
C、脑干中有控制呼吸,心跳的中枢,所以大量饮酒后呼吸急促与脑干的功能有关,C正确;
D、水平衡的调节中枢位于下丘脑,D错误。
故选C。
【点睛】
6. 有的动物神经元可长达数米。一个神经元可有多个树突,树突向外延伸的过程中可以再生出新的分支。下列有关叙述错误的是()
A. 突触小体中的蛋白质在核糖体中合成
B. 轴突延伸数米,有利于神经元发挥信号长距离传导的功能
C. 神经末梢位于树突和轴突的末端,分布在全身各处
D. 树突增大了神经细胞的膜面积,主要有利于酶附着以提高代谢速率
【答案】D
【解析】
【分析】神经元:是一种高度分化的细胞,是神经系统的基本结构和功能单位之一,它具有感受刺激和传导兴奋的功能。神经细胞呈三角形或多角形,可以分为树突、轴突和细胞体这三个区域。
【详解】A、核糖体是合成蛋白质的场所,突触前膜所在神经元含有核糖体,因此突触小体中的蛋白质在核糖体中合成,A正确;
B、神经元包括突起和细胞体,突起包括树突和轴突,轴突延伸数米,有利于神经元发挥信号长距离传导的功能,B正确;
C、神经纤维末端的细小分支叫作神经末梢,树突和轴突末端的细小分支都叫作神经末梢,在全身各处都有分布,C正确;
D、树突增大了神经细胞的膜面积,有利于接受来自突触前膜的神经递质,而不是利于酶的附着,D错误。
故选D。
7. 某饲养员长期给大熊猫喂食,大熊猫听到该饲养员的脚步声就会分泌唾液,下列相关叙述错误的是()
A. 食物属于条件刺激,饲养员的脚步声属于非条件刺激
B. 此过程需要大脑皮层和低级中枢的共同参与
C. 如果该饲养员反复进出熊猫笼舍却不喂食,条件反射就会逐渐减弱
D. 条件反射的消退也是一个学习过程
【答案】A
【解析】
【分析】1、反射一般可以分为两大类:非条件反射和条件反射。非条件反射是指人生来就有的先天性反射,是一种比较低级的神经活动,由大脑皮层以下的神经中枢(如脑干、脊髓)参与即可完成;条件反射是人出生以后在生活过程中逐渐形成的后天性反射,是在非条件反射的基础上,在大脑皮层参与下完成的,是高级神经活动的基本方式。
2、大熊猫看到该饲养员的身影就会分泌唾液,该反射是后天形成的,属于条件反射,需要大脑皮层参与。
【详解】A、食物引起分泌唾液,属于非条件反射,食物属于非条件刺激,饲养员的脚步声属于条件刺激,A错误;
B、此过程是条件反射,需要大脑皮层和低级中枢脊髓的共同参与,B正确;
C、条件反射需要不断给予非条件刺激,如果反复应用条件刺激而不给予非条件刺激,条件反射就会逐渐减弱,C正确;
D、条件反射的建立和消退都是动物学习的过程,都需大脑皮层的参与,D正确。
故选A。
8. 如图为小肠绒毛上皮细胞及小肠绒毛内部结构示意图,下列说法正确的是( )
A. 葡萄糖进入1的方式是协助扩散
B. 3内液体渗透压过高可引起组织水肿
C. 由2携带的氧到心肌细胞内被利用,至少需要经过6层生物膜
D. 5内液体含有的蛋白质与3内一样多
【答案】C
【解析】
【分析】分析题图可知:图为小肠绒毛上皮细胞及小肠绒毛内部结构示意图,其中1是小肠绒毛上皮细胞,2是红细胞,3是是毛细血管,4是组织液,5是毛细淋巴管。
【详解】A、小肠绒毛上皮细胞吸收葡萄糖的方式是主动运输,即葡萄糖进入1的方式是主动运输,A错误;
B、3内液体(血浆)渗透压过低,造成血浆中的水进入组织液,可引起组织水肿,3内液体渗透压过高则不会引起组织水肿,B错误;
C、由2(红细胞)携带的氧到心肌细胞内被利用,至少需要经过红细胞膜、毛细血管壁(2层膜)、组织细胞膜,线粒体膜(2层膜),共6层生物膜,C正确;
D、5内液体是淋巴液,3内液体是血浆,与淋巴液相比,血浆中含有较多的蛋白质,D错误。
故选C。
9. 《史记·项羽本纪第七》记载“籍(项羽名)长八尺馀,力能扛鼎,才气过人,虽吴中子弟皆已惮籍矣”。在项羽扛鼎时,其体内自主神经调节的结果不包括()
A. 瞳孔扩张B. 胃肠蠕动加快
C. 支气管扩张D. 消化腺的分泌活动减弱
【答案】B
【解析】
【分析】植物神经系统是内脏神经纤维中的传出神经、也称自律神经 ;植物神经系统掌握着性命攸关的生理功能:如心脏搏动、呼吸、消化、血压、新陈代谢等。植物神经系统(自主神经系统)是一个控制系统,很大程度上是无意识地调节身体机能,如心率,消化,呼吸速率,瞳孔反应,排尿,性冲动。 该系统主要是控制"应激"及"应急"反应。
【详解】A、结合分析可知,瞳孔扩张属于自主神经调节的结果,A错误;
B、胃肠蠕动加快不属于自主神经调节的结果,B正确;
C、支气管扩张属于自主神经调节的结果,C错误;
D、消化腺的分泌活动减弱受植物性神经的支配,属于自主神经调节,D错误。
故选B。
【点睛】
10. 女子体操运动员在参加平衡木项目比赛时,展现了出色的身体平衡能力,其维持身体平衡的神经中枢位于
A. 脊髓B. 下丘脑C. 脑干D. 小脑
【答案】D
【解析】
【详解】试题分析:小脑具有协调运动、维持身体平衡的功能,所以运动员在参加平衡木项目比赛时,维持身体平衡的神经中枢位于小脑,D项正确;脊髓内具有调节躯体运动的低级中枢,A项错误;下丘脑有体温调节中枢、水平衡调节中枢,还与生物节律等的控制有关,B项错误;脑干中有呼吸中枢等维持生命的中枢,C项错误。
考点:本题考查神经调节的相关知识,意在考查考生理解所学知识的要点,把握知识间的内在联系的能力。
11. 在野外草地玩耍时,旁边的草丛里突然窜出一条蛇,于是你非常紧张:心跳加快,呼吸急促。该过程与自主神经系统的调节有关,下列叙述正确的是()
①自主神经系统包括传入神经与传出神经
②自主神经系统属于中枢神经系统的一部分
③自主神经系统包括躯体运动神经和内脏运动神经
④紧张时,交感神经兴奋,使支配内脏器官的活动均加强
⑤交感神经和副交感神经对同一器官起作用,有利于机体适应环境
A. ⑤B. ④⑤C. ①②⑤D. ①③④⑤
【答案】A
【解析】
【分析】神经系统包括中枢神经系统和外周神经系统,中枢神经系统由脑和脊髓组成,脑分为大脑、小脑和脑干,外周神经系统包括脊神经、脑神经、自主神经,自主神经系统包括交感神经和副交感神经。交感神经和副交感神经是调节人体内脏功能的神经装置所以也叫内脏神经系统,因为其功能不完全受人类的意识支配,所以又叫自主神经系统,也可称为植物性神经系统。
【详解】①自主神经系统指支配内脏、血管和腺体的传出神经,①错误;
②自主神经系统是外周传出神经系统的一部分,②错误;
③自主神经系统不包括躯体运动神经,③错误;
④紧张时,交感神经兴奋,使内脏器官的某些活动加强,但会抑制胃肠蠕动,④错误;
⑤交感神经和副交感神经均属于传出神经,对同一器官起作用,有利于机体适应环境,⑤正确。
故选A。
12. 与肌肉注射相比,静脉点滴因能将大剂量药物迅速送到全身细胞而疗效显著。下图a、b、c表示内环境的成分,下列分析错误的是()
A. a、d都能与组织细胞直接进行物质交换
B. 静脉点滴生理盐水不会影响细胞正常形态
C. 肌肉注射药物一段时间后,药物在a、b、c中都可出现
D. 肌肉注射一定浓度的血浆蛋白溶液有助于缓解因营养不良引起的组织水肿
【答案】D
【解析】
【分析】根据题意和图示分析可知:肌肉注射是将药物直接注入组织液,所以a是组织液;组织液可以转化成淋巴液和血浆,所以b、c表示血浆和淋巴液;静脉点滴是将药物直接注入血浆,而组织细胞的内环境是组织液,因此组织细胞直接从组织液中获取药物。
【详解】A、肌肉注射是将药物直接注入组织液,所以a是组织液,组织细胞的生存环境为组织液,所以d也是组织液,a、d(组织液)都能与组织细胞直接进行物质交换,A正确;
B、生理盐水与血浆渗透压等渗,故静脉点滴生理盐水不会影响细胞正常形态,B正确;
C、肌肉注射药物后,药物先进入组织液,然后可通过组织液进入血浆和淋巴液,故一段时间后在a、b、c中都可出现药物,C正确;
D、营养不良会导致血浆渗透压下降,组织液吸水过多进而引起组织水肿,静脉点滴一定浓度的血浆蛋白溶液有助于缓解因营养不良引起的组织水肿,而不能通过肌肉注射,D错误。
故选D。
13. 某人腰椎部因受外伤造成右侧下肢运动障碍,但有感觉。该病人受损伤的部分可能是在反射弧的()
①传入神经 ②传出神经 ③感受器 ④神经中枢 ⑤效应器
A. ②⑤B. ②④C. ①②D. ③④
【答案】B
【解析】
【分析】神经调节的基本方式是反射,其结构基础是反射弧,由感受器、传入神经、神经中枢、传出神经、效应器五部分构成。
【详解】“有感觉”说明感受器和传入神经正常。“下肢运动障碍”说明效应器是下肢肌肉,而某人腰椎部外伤,下肢肌肉没有损伤,所以效应器是正常的。冲动从传入神经进入神经中枢后,先进入白质,再传到大脑,这样就会有感觉,然后经信号处理后经灰质传出到达效应器,如果受伤的地方在灰质,则会出现有感觉无效应的现象,所以神经中枢可能受伤,故②传出神经和④神经中枢有可能损伤,B正确。
故选B。
14. 非条件反射是指人生来就有的先天性反射,是一种比较低级的神经活动,如膝跳反射、眨眼反射等。条件反射是指在一定条件下,外界刺激与有机体反应之间建立起来的暂时神经联系,如望梅止渴、谈虎色变等。下列相关叙述错误的是()
A. 非条件反射的数量是有限的,条件反射的数量几乎是无限的
B. 条件反射建立之后要维持下去,还需要非条件刺激的不断强化
C. 条件反射消退不是简单丧失,是把原先引起兴奋性效应的信号转变为无关信号
D. 条件反射扩展了生物对外界环境的适应范围,使其具有更强的预见性和适应性
【答案】C
【解析】
【分析】反射一般可以分为两大类:非条件反射和条件反射,非条件反射是指人生来就有的先天性反射,是一种比较低级的神经活动,由大脑皮层以下的神经中枢(如脑干、脊髓)参与即可完成。
条件反射是人出生以后在生活过程中逐渐形成的后天性反射,是在非条件反射的基础上,经过一定的过程,在大脑皮层参与下完成的,是一种高级的神经活动,是高级神经活动的基本方式。
【详解】A、非条件反射是与生俱来的,先天就存在的,因此,非条件反射的数量是有限的,而条件反射是后天学习过程中习得的,因此其数量几乎是无限的,A正确;
B、 条件反射建立之后要维持下去,还需要非条件刺激的不断强化,否则会消退,如响铃的同时给狗喂食,等条件反射建立后,还需要将喂食的非条件刺激与条件刺激(响铃)结合起来进行强化,B正确;
C、条件反射是人出生以后在生活过程中逐渐形成的后天性反射,是在非条件反射的基础上,在大脑皮层参与下完成的,其丧失过程是把原先引起兴奋性效应的信号转变为产生抑制信号的过程,C错误;
D、条件反射是后天学习过程中在非条件反射的基础上建立的,因此,条件反射使机体能够识别刺激物的性质,扩展了生物对外界环境的适应范围,使其具有更强的预见性和适应性,例如望梅止渴,D正确。
故选C。
15. 科研人员分别给三只大白鼠注射了①②③三种激素后,观察到的相应反应是:①可引起低血糖,甚至昏迷;②促进蛋白质的合成,并使软骨生长明显;③使细胞代谢加快,体内产热量增加。据此判断激素①②③的名称依次是()
A. 甲状腺激素、胰岛素、生长激素
B. 胰高血糖素、生长激素、甲状腺激素
C. 胰岛素、生长激素、甲状腺激素
D. 生长激素、胰岛素、甲状腺激素
【答案】C
【解析】
【分析】胰岛B细胞分泌的胰岛素具有促进血糖合成糖原,促进血糖的氧化分解,促进血糖转化为非糖物质,抑制非糖物质转化为血糖,使血糖降低的作用;生长激素促进生长特别是骨的生长和蛋白质的合成;甲状腺激素和肾上腺素均能促进物质氧化分解。
【详解】①激素引起血糖降低,是胰岛素的作用,因此①激素是胰岛素;②激素促进蛋白质的合成,并使软骨生长明显,是生长激素的作用,因此②激素是生长激素;甲状腺激素和肾上腺素都能促进细胞代谢,产热增加,因此③激素可能是甲状腺激素或肾上腺素。综上分析,C正确,ABD错误。
故选C。
16. 内环境稳态的维持要依靠机体的调节,但外界环境也会影响稳态,下列事实哪一项不是外界环境因素变化引起的()
A. 夏天长期待在空调房间容易引起“空调病”B. 有人到青藏高原后会头疼乏力、血压升高
C. 人屏息一段时间后,呼吸运动会明显加强D. 长期处于高温环境可能会引起“中暑”
【答案】C
【解析】
【分析】人体各器官、系统协调一致地正常运行,是维持内环境稳态的基础。人体维持稳态的调节能力是有一定限度的。当外界环境的变化过于剧烈,或人体自身的调节功能出现障碍时内环境的稳态就会遭到破坏,危及机体健康。
【详解】A、夏天长期呆在空调房间引起的“空调病”是温差大(外界环境)导致体温调节失调引起的;A正确;
B、到青藏高原后会出现高原反应,是外界环境因素变化引起的,B正确;
C、人屏息一段时间后,呼吸运动会明显加强,是自身因素导致的,C错误;
D、中暑是高温导致体温调节失调引起的疾病,D正确。
故选C。
17. 下列关于人大脑皮层功能的叙述,正确的是()
A. 一侧手指传入神经上神经冲动,可传到对侧大脑皮层中央后回中间部
B. 一侧大脑皮层中央前回底部受损,会使对侧下肢的运动功能出现障碍
C. 头面部肌肉的代表区,在运动区呈倒置排列即口部在上眼部在下
D. 运动精细的部位如手,在体觉区所占的面积比躯干的小
【答案】A
【解析】
【分析】各级中枢的分布与功能:①大脑:大脑皮层是调节机体活动的最高级中枢,是高级神经活动的结构基础。其上由语言、听觉、视觉、运动等高级中枢。②小脑:有维持身体平衡的中枢。③脑干:有许多重要的生命活动中枢,如心血管中枢、呼吸中枢等。④下丘脑:有体温调节中枢、渗透压感受器(水平衡中枢)、血糖平衡调节中枢,是调节内分泌活动的总枢纽。⑤脊髓:调节躯体运动的低级中枢。
【详解】A、手指传入神经上的神经冲动,可传到大脑皮层中央后回中间部,A正确;
B、一侧大脑皮层中央前回顶部受损,会使对侧下肢的运动功能出现障碍,B错误;
C、头面部肌肉的代表区,在运动区呈正立排列,即眼部在上口部在下,不是倒置的,C错误;
D、分辨精细部位如手,在体觉区所占的面积比躯干的大,D错误。
故选A。
18. 下列有关兴奋的产生、传导和传递的叙述,错误的是()
A. 兴奋可通过突触前膜传递给突触后神经元、腺体或肌肉
B. 神经元中兴奋的产生主要是钠离子以协助扩散方式内流而引起的
C. 兴奋传导时,神经纤维膜外电流的方向和兴奋传导的方向相同
D. 突触前膜所在神经元能合成神经递质,并以胞吐方式释放神经递质
【答案】C
【解析】
【分析】1、静息时,神经细胞膜对钾离子的通透性大,钾离子大量外流,形成内负外正的静息电位;受到刺激后,神经细胞膜的通透性发生改变,对钠离子的通透性增大,钠离子内流,形成内正外负的动作电位。2、兴奋在神经纤维上可以双向传导。3、兴奋在神经元之间需要通过突触结构进行传递,突触包括突触前膜、突触间隙、突触后膜,其具体的传递过程为:兴奋以电流的形式传导到轴突末梢时,突触小泡释放递质(化学信号),递质作用于突触后膜,引起突触后膜产生膜电位(电信号),从而将兴奋传递到下一个神经元。由于递质只能由突触前膜释放,作用于突触后膜,因此神经元之间兴奋的传递只能是单方向的。
【详解】A、兴奋在神经元之间的传递通过突触进行,突触前膜可通过神经递质将兴奋传递给突触处后神经元、肌肉或腺体,A正确;
B、细胞膜外钠离子显著多于细胞膜内,受刺激后,钠离子顺浓度梯度以协助扩散方式进入细胞,产生兴奋,B正确;
C、兴奋传导时,神经纤维膜外电流的方向和兴奋传导的方向相反,C错误;
D、突触前膜所在神经元可合成神经递质,神经递质释放方式为胞吐,D正确。
故选C。
19. 渐冻人是指肌萎缩侧索硬化(ALS),也叫运动神经元病(MND)。它是上运动神经元和下运动神经元损伤之后,导致四肢、躯干、胸部、腹部的肌肉逐渐无力和萎缩。下列说法正确的是( )
A. 若以针刺S,渐冻人无法感觉到疼痛
B. 若刺激Ⅰ,则在Ⅲ处可以检测到动作电位
C. 若刺激Ⅲ处,在③处可以检测到神经递质释放
D. 若刺激Ⅱ处,渐冻人的M发生轻微收缩,则该过程可以称为反射
【答案】C
【解析】
【分析】根据题意和图示分析可知:图中所示为脊髓反射模式图,根据③突触可以判断S是感受器,能感受刺激,产生兴奋;①为传入神经,能传导兴奋;②为传出神经,也能传导兴奋;M是效应器,能作出一定反应。
【详解】A、S是感受器,渐冻人的致病机理是上运动神经元和下运动神经元损伤所致,若以针刺S,则产生的兴奋能传到大脑皮层,渐冻人能感觉到疼痛,A错误;
B、Ⅰ处位于传出神经上,由于兴奋在突触间的传递是单向的,所以刺激Ⅰ,在Ⅲ处不能检测到动作电位,B错误;
C、Ⅲ处位于传入神经上,若刺激Ⅲ,在③所示的突触处可以检测到神经递质释放,C正确;
D、Ⅱ处位于传出神经上,刺激Ⅱ处产生的兴奋能传到M所示的效应器,因此渐冻人的M会发生轻微收缩,但由于没有经过完整的反射弧,故该过程不能称为反射,D错误。
故选C。
20. 某学生因病导致大脑皮层言语区发生障碍,医生对其进行检查,下列相关叙述正确的是()
A. 语言文字功能是哺乳动物所特有的高级功能
B. 若能听、说、写,但不能看懂文字,则说明H区受损
C. 若能说、写、看,但不能听懂讲话,则说明V区受损
D. 若能看、听,但不能写和说,则说明W和S区受损
【答案】D
【解析】
【分析】W区(书写性语言中枢):此区受损,不能写字(失写症)S区(运动性语言中枢):此区受损,不能讲话(运动性失语症)H区(听觉性语言中枢):此区受损,不能听懂话(听觉性失语症)V区(视觉性语言中枢):此区受损,不能看懂文字(失读症)。
【详解】A、语言文字功能是人类所特有的高级功能,A错误;
B、若能听、说、写,但不能看懂文字,则说明V区,视觉性语言中枢受损,B错误;
C、若能说、写、看,但不能听懂讲话,则说明H区(听觉性语言中枢)受损,C错误;
D、若能看、听,但不能写,说明W区(书写性语言中枢)受损,不能说,则说明S区(运动性语言中枢)受损,D正确;
故选D。
21. 打喷嚏是一种重要的呼吸反射,感受器存在于鼻黏膜,传入神经是三叉神经,反射中枢主要是脑干中的延髓呼吸中枢。突触前神经递质(Nmb)与其受体(Nmbr)的识别是喷嚏反射信号转导的关键。下列有关说法正确的是( )
A. 打喷嚏与机体呼吸、心脏跳动一样受脑干的调控,主观意识控制力较差
B. 突触间隙中Nmb与Nmbr的识别体现了电信号→化学信号→电信号的转变
C. 三叉神经末梢及其支配相关肌肉共同构成了喷嚏反射的效应器
D. 喷嚏反射属于条件反射,能提高机体应对复杂环境变化的能力
【答案】A
【解析】
【分析】神经调节的基本方式是反射,反射是在中枢神经系统的参与下,人和动物体对体内和外界环境的各种刺激所发生的规律性的反应。分为非条件反射和条件反射;非条件反射是指人生来就有的先天性反射。是一种比较低级的神经活动,由大脑皮层以下的神经中枢(如脑干、脊髓)参与即可完成。条件反射是个体生活过程中,在非条件反射的基础上,由特定的条件刺激所引起的反射,条件反射提高了动物对环境的适应能力,大脑越发达的动物,建立的条件反射也就越复杂。
【详解】A、打喷嚏的反射中枢主要是脑干中的延髓呼吸中枢,其与机体呼吸、心脏跳动一样受脑干的调控,是一种比较低级的神经活动,由大脑皮层以下的神经中枢(如脊髓、脑干)参与即可完成,属于非条件反射,主观意识控制力较差,A正确;
B、突触间隙中Nmb与Nmbr的识别发生在突触后膜,该过程体现了化学信号→电信号的转变过程,B错误;
C、打喷嚏是一种重要的呼吸反射,感受器存在于鼻黏膜,传入神经是三叉神经,而效应器是由传出神经末梢及其支配的相关肌肉构成的,C错误;
D、喷嚏反射的中枢是脑干中的延髓呼吸中枢,因而属于非条件反射,基本不受意识支配,D错误。
故选A。
22. 下图表示三个通过突触相连接的神经元,电表的电极连接在神经纤维膜的外表面。刺激a点,以下分析不正确的是( )
A. 该实验不能证明兴奋在神经纤维上的传导是双向的
B. 电流计①指针会发生两次方向不同的偏转
C. 电流计②指针只能发生一次偏转
D. a点受刺激时膜外电位由正变负
【答案】A
【解析】
【分析】兴奋在神经纤维上双向传导,兴奋在神经元之间单向传递。静息电位时,膜电位表现为外正内负。
【详解】A、刺激a点,电表①会发生2次方向相反的偏转,而电表②会发生一次偏转,这可以证明兴奋在神经纤维上是双向传导的,A错误;
B、刺激a点,电表①两侧先后兴奋,指针会发生两次方向不同的偏转,B正确;
C、刺激a点,电表②左侧会兴奋,右侧不兴奋,指针只能发生一次偏转,C正确;
D、a点受到刺激时兴奋,膜外由原来的正电位变为负电位,D正确。
故选A。
23. 多巴胺是一种神经递质,可引起突触后神经元兴奋,参与多种脑功能的调控。正常情况下多巴胺发挥作用后经多巴胺转运蛋白可以再次运回细胞。可卡因能够抑制多巴胺转运蛋白的功能,干扰细胞间的兴奋传递。下列叙述错误的是( )
A. 突触小泡中的多巴胺通过胞吐释放到突触间隙中
B. 吸食可卡因,会导致突触后膜上的多巴胺受体数量增多
C. 吸食可卡因后,突触间隙中多巴胺的作用时间将延长
D. 吸食可卡因导致的不良情绪也属于大脑的高级功能之一
【答案】B
【解析】
【分析】多巴胺引起突触后神经元兴奋,即多巴胺作用于突触后膜,引发钠离子通道蛋白打开,引发突触后膜产生动作电位。发挥完作用后,多巴胺通过多巴胺转运蛋白回收,毒品可卡因通过和多巴胺转运蛋白结合,降低突触间隙中多巴胺的回收速率,达到较长时间持续兴奋突触后膜的作用。
【详解】A、神经递质以胞吐的方式释放到突触间隙中,A正确;
B、吸食可卡因,会导致突触间隙中的多巴胺增多,使突触后膜上的多巴胺受体数量减少,B错误;
C、吸食可卡因后,可卡因能够抑制多巴胺转运蛋白的功能,使多巴胺不能及时转运回突触前膜,使突触间隙中多巴胺的作用时间将延长,C正确;
D、情绪也属于大脑的高级功能之一,D正确。
故选B。
24. 短期记忆与脑内海马区神经元的环状联系有关,信息在环路中循环运行,使神经元活动的时间延长,相关结构如图所示,其中①②③表示相关神经元。下列叙述正确的是( )
A. 神经元①的M处膜电位为外负内正时,膜外的Na+正流向膜内
B. 神经元②兴奋后,兴奋的传导方向与膜外局部电流的方向保持一致
C. 神经元③在接受上一个神经元刺激产生兴奋后释放出兴奋性神经递质
D. N处的神经递质与突触后膜相应受体结合后,进入膜内进一步发挥作用
【答案】C
【解析】
【分析】神经细胞的静息电位是由钾离子外流产生和维持的,动作电位是由钠离子内流产生和维持的,兴奋在神经纤维上的传导是以电信号形式进行的,兴奋在神经元之间的传递通过突触结构完成,当兴奋传至轴突末端时,突触小泡释放神经递质,作用于突触后膜上的受体,引起突触后膜电位变化,因此突触后膜神经元的兴奋或抑制。
【详解】A、当神经元①的M处膜电位为外负内正时,可能处于动作电位的形成期,也可能是恢复为静息电位的时期,故此时可能膜外的Na+正流向膜内,也可能是K+外流,A错误;
B、神经元②兴奋后,兴奋的传导方向是由兴奋的部位传向未兴奋的部位,与膜内局部电流的方向保持一致,B错误;
C、信息在环路中循环运行,使神经元活动的时间延长,说明神经元③在接受上一个神经元刺激产生兴奋后释放出兴奋性神经递质,C正确;
D、N处的神经递质与突触后膜相应受体结合后,引起突触后膜的电位变化,不会进入细胞,神经递质作用完会被分解或回收,D错误。
故选C。
25. 生物科学发现史上有很多以狗为实验材料的经典实验,下列有关叙述不正确的是()
A. 巴浦洛夫发现每次给狗喂食时发出铃声,一段时间后狗只要听到铃声也会分泌唾液,这一现象属于条件反射
B. 斯他林将狗的小肠黏膜与稀盐酸混合磨碎,制成提取液注射到另一只狗的血液中,结果引起了胰液的分泌,命名提取液中的化学物质为促胰液素,进而发现体液调节
C. 班廷和贝斯特将狗的胰液管结扎至胰脏萎缩后制成滤液,将滤液注射给切除胰脏的狗,结果狗不出现糖尿病症状,发现了胰岛素通过胰管分泌释放
D. 科学家手术摘除成年狗的甲状腺,会出现行动呆笨迟缓、精神萎靡等症状,证明甲状腺与神经系统的兴奋性有关
【答案】C
【解析】
【分析】反射一般可以分为两大类:非条件反射和条件反射,非条件反射是指人生来就有的先天性反射,是一种比较低级的神经活动,由大脑皮层以下的神经中枢(如脑干、脊髓)参与即可完成;条件反射是人出生以后在生活过程中逐渐形成的后天性反射,是在非条件反射的基础上,在大脑皮层参与下完成的,是高级神经活动的基本方式。
【详解】A、条件反射是在非条件反射的基础上,经过一定的过程,使小狗建立“铃声--唾液分泌”条件反射的过程是:每次喂狗以前先摇一次铃,如此重复多次,过一段时间,只要一摇铃,即使不喂食物,狗也会分泌大量的唾液,这样就建立了“铃声--唾液分泌”条件反射,A正确;
B、为验证“在盐酸的作用下,小肠黏膜细胞分泌了某种化学物质,这种化学物质经血液循环运到胰腺,能够促进胰液的分泌”这一假说,斯他林做了如下实 验,把狗的一段小肠剪下,刮下黏膜,将黏膜与稀盐酸混合磨碎,制成提取液注射到另一只狗的血液中,结果引起了胰液的分泌,命名提取液中的化学物质为促胰液素,此过程没有神经系统的参与,进而发现体液调节,B正确;
C、班廷和贝斯特将狗的胰液管结扎至胰脏萎缩后制成滤液,将滤液注射给切除胰脏的狗,结果狗不出现糖尿病症状,发现了胰岛素通过胰岛分泌释放,C错误;
D、甲状腺激素是由甲状腺分泌的,生理作用:一是促进幼年动物个体的发育;二是促进新陈代谢,加速体内物质的氧化分解;三是提高神经系统的兴奋性。科学家手术摘除成年狗的甲状腺,会出现行动呆笨迟缓、精神萎靡等症状,说明甲状腺激素能提高神经系统的兴奋性,D正确。
故选C。
26. 下图是发现促胰液素实验的部分过程,下列叙述错误的是()
A. ①表示稀盐酸,其作用是促进小肠黏膜产生促胰液素
B. ②表示胰液,胰液中含有胰岛素和胰高血糖素
C. 注入静脉的提取液中起作用的化学物质是促胰液素
D. 该实验可说明促胰液素通过血液运输然后作用于靶细胞
【答案】B
【解析】
【分析】促胰液素是人们发现的第一种激素,是由小肠黏膜产生的,进入血液,由血液传送到胰腺,使胰腺分泌胰液。在发现过程中,法国学者沃泰默通过实验发现把盐酸注入狗的上肠肠腔内,会引起胰腺分泌胰液,他将实验分为三组,两组为对照组,一组对照是排除盐酸对胰腺作用的影响,另一组是想验证胰液分泌是由神经作用的结果,所以将神经切除,他对这一结果的解释是这是一个十分顽固的神经反射。1902年,英国科学家斯他林和贝利斯大胆地作出假设,最终发现了在盐酸的作用下,小肠黏膜产生了一种化学物质,这种物质进入血液后,随着血流到达胰腺,引起胰液的分泌。
【详解】A、①表示稀盐酸,其作用是促进小肠黏膜产生促胰液素,A正确;
B、②表示胰液,胰液中含有消化酶,不含胰岛素和胰高血糖素,B错误;
C、注入静脉的提取液中起作用的物质是由小肠黏膜细胞分泌的促胰液素,C正确;
D、实验是将提取液进行静脉注射,故该实验可说明促胰液素通过血液运输,然后作用于靶细胞,D正确。
故选B。
27. 如图是血液流经某一组织的示意图,下列相关说法,正确的是()
A. 若A是肺泡细胞,呼吸急促时,b处氧气的含量低于a处
B. 若A是胰岛细胞,饭后半小时,b处胰岛素的含量低于a处
C. 若A是肝脏细胞,饥饿时,a处葡萄糖的含量低于b处
D. 若A是骨骼肌细胞,剧烈运动时,b处乳酸的含量低于a处
【答案】C
【解析】
【分析】与血糖调节相关的激素主要是胰岛素和胰高血糖素,其中胰岛素的作用是机体内唯一降低血糖的激素,胰岛素能促进全身组织细胞加速摄取、利用和储存葡萄糖,从而降低血糖浓度;胰高血糖素能促进糖原分解,并促进一些非糖物质转化为葡萄糖,从而使血糖水平升高。
【详解】A、若A是肺泡细胞,呼吸急促时,在肺泡处进行气体交换,b处氧气的含量高于a处,A错误;
B、若A是胰岛细胞,饭后半小时,胰岛细胞分泌胰岛素,所以b处胰岛素的含量高于a处,B错误;
C、若A是肝脏细胞,饥饿时,为维持血糖含量相对稳定,肝糖原水解补充血糖,使血糖浓度升高,所以a处葡萄糖的含量低于b处,C正确;
D、若A是骨骼肌细胞,剧烈运动时骨骼肌细胞产生的乳酸不断进入血浆,所以b处乳酸的含量高于a处,D错误。
故选C。
28. 下列关于内分泌腺系统的组成和功能的叙述,错误的是()
A. 有的内分泌腺细胞可以聚集在一起成为内分泌腺体,如垂体
B. 有的内分泌腺细胞分散在一些器官内,如小肠黏膜上的某些细胞
C. 下丘脑既是中枢神经系统又是内分泌腺,下丘脑中的神经细胞都可以分泌激素
D. 内分泌系统是机体整体功能(包括调节物质和能量代谢等)的重要调节系统
【答案】C
【解析】
【分析】内分泌系统由相对独立的内分泌腺以及兼有内分泌功能的细胞共同构成。有的内分泌细胞聚集在一起成为内分泌腺体,如垂体、甲状腺;有的分散在一些器官、组织内,如胰岛A细胞、胰岛B细胞;下丘脑中的某些神经细胞,也具有内分泌功能。
【详解】A、有的内分泌腺细胞可以聚集在一起成为内分泌腺体,如垂体,A正确;
B、有的内分泌腺细胞分散在一些器官内,如小肠黏膜上的某些细胞,B正确;
C、下丘脑既是中枢神经系统又是内分泌腺,但下丘脑中的神经细胞只有部分可以分泌激素,C错误;
D、内分泌系统是机体整体功能的重要调节系统。各种内分泌腺共同调节机体活动,包括维持稳定、调节物质和能量代谢、调控和生殖等,D正确。
故选C。
29. 下列关于人和动物激素的相关叙述,正确的是
A. 胰腺分泌的促胰液素是人们发现的第一种激素
B. 雌性激素参与构成生殖细胞、激发和维持第二性征
C. 外界因素和人体内环境变化均会影响激素的分泌
D. 幼年时若生长激素分泌过少会患呆小症
【答案】C
【解析】
【分析】1、激素是由内分泌腺的腺细胞所分泌的、对人体有特殊作用的化学物质,它在血液中含量极少,但是对人体的新陈代谢、生长发育和生殖等生理活动却起着重要的调节作用;激素分泌过多或过少,人体会患相应的疾病。
2、人体激素的特点有:(1)微量和高效;(2)通过体液运输;(3)作用于靶器官、靶细胞,并且一经靶细胞接受并起作用后就被灭活。
【详解】A、促胰液素是由小肠黏膜分泌的,A错误;
B、激素不参与组成细胞的结构,B错误;
C、激素的分泌量可随内、外环境的改变而变化,如当人体失水过多,抗利尿激素分泌增多,人体饮水过多,抗利尿激素分泌减少,C正确;
D、幼年时若生长激素分泌过少会患侏儒症,幼年时若甲状腺激素分泌过少会患呆小症,D错误。
故选C。
30. 去除蛙的大脑,暴露脊蛙左后肢屈反射的传入神经和传出神经,分别连接电位计a和b,反射弧示意图如下。用0. 5%的硫酸溶液刺激脊蛙左后肢趾皮肤,使脊蛙出现屈腿反射,反射过程电位计a和b均可以检测到电位变化。下列分析正确的是()
A. 脊蛙受刺激后仍能屈腿,说明屈腿反射不受中枢神经系统控制
B. 若有效刺激c处,则电位计a和b的指针分别偏转1次和0次
C. 若刺激电位计a和皮肤之间的传入神经,则脊蛙出现屈腿反射
D. 刺激电位计b和骨骼肌之间的传出神经,可验证兴奋在神经纤维上双向传导
【答案】D
【解析】
【分析】兴奋在神经元之间单向传递的原因是:神经递质只存在于突触小泡中,只能由突触前膜释放,然后作用于突触后膜上。
【详解】A、脊蛙是指去除大脑,但保留脊髓的蛙,脊蛙受刺激后仍能屈腿,是因为脊髓对屈腿反射的控制,即屈腿反射受中枢神经(脊髓)控制,A错误;
B、若有效刺激c处,因为兴奋在神经元之间传递是单向的,即只能由c传到b,b的指针会发生偏转,偏转几次还有考虑到电位计的两个电极与蛙神经的连接部位,但兴奋一定不能传到a处,所以a偏转0次,B错误;
C、若刺激电位计a和皮肤之间的传入神经,脊蛙会出现屈腿,但这种行为不叫反射,因为没有经过完整的反射弧,C错误;
D、刺激电位计b和骨骼肌之间的传出神经,可观察到电位计b指针偏转,且骨骼肌收缩,说明兴奋在神经纤维上双向传导,D正确。
故选D。
31. 下列有关促胰液素发现史的叙述,错误的是( )
A. 促胰液素是人们发现的第一种激素,作用是促进胰液的分泌
B. 沃泰默实验其中一组对照组排除盐酸作用于胰腺分泌胰液
C. 斯他林和贝利斯在沃泰默研究基础上,勇于向权威观点挑战,大胆质疑与创新是成功的关键
D. 促胰液素是由胰腺分泌的
【答案】D
【解析】
【分析】促胰液素是人们发现的第一种激素,是由小肠黏膜产生的,进入血液后由血液传送到胰腺,使胰腺分泌胰液。在发现过程中,沃泰默实验分为三组,两组为对照组,一组对照是排除盐酸对胰腺作用的影响,另一组是想验证胰液的分泌是由神经作用的结果,所以将神经切除,斯他林和贝利斯能成功的一个重要原因是具有大胆质疑、探索和创新的精神。
【详解】A、促胰液素是由小肠黏膜分泌的,作用于胰腺,促进其分泌胰液,A正确;
B、沃泰默实验分为三组,两组为对照组,一组对照是排除盐酸对胰腺作用的影响,另一组是想验证胰液分泌是由神经作用的结果,B正确;
C、斯他林和贝利斯能成功的一个重要原因是具有大胆质疑、探索和创新的精神,C正确;
D、促胰液素是由小肠黏膜而不是胰腺分泌的, D错误。
故选D。
32. 学习和记忆是脑的高级功能之一。下面有关学习和记忆的叙述,不正确的是( )
A. 学习是神经系统不断地接受刺激,获得新的行为、习惯和积累经验的过程
B. 记忆是将获得的经验进行贮存和再现的过程
C. 学习和记忆涉及脑内神经递质的作用以及某些种类蛋白质的合成
D. 短期记忆可能与新突触的建立有关
【答案】D
【解析】
【分析】语言、学习、记忆和思维都属于脑的高级功能,学习是神经系统不断地接受刺激,获得新的行为、习惯和积累经验的过程,记忆是将已获信息进行贮存和再现的过程,短期记忆与神经元的活动及神经元之间的联系有关,长期记忆与新突触的建立有关。
【详解】A、学习是神经系统不断地接受刺激,获得新的行为、习惯和积累经验的过程,是一种大脑的高级功能,A正确;
B、记忆是人脑对经验过事物的识记、保持、再现或再认。它是进行思维、想象等高级心理活动的基础,B正确;
C、记忆与神经元间信息交流有关、与新突触的形成与交流有关,故学习和记忆涉及脑内神经递质的作用以及某些种类蛋白质的合成,C正确;
D、第一级记忆可能与神经元之间即时的信息交流有关,第二级记忆等长期记忆可能与突触形态及功能的改变以及新突触的建立有关,D错误。
故选D。
33. 如图是胰岛素调节血糖含量的模型,下列相关叙述错误的是( )
A. 图中甲表示胰岛B细胞
B. 胰岛素作用的结果会反过来影响胰岛素的分泌
C. 胰岛B细胞通过主动运输分泌胰岛素
D. 胰岛素能促进组织细胞加速摄取、利用和储存葡萄糖
【答案】C
【解析】
【分析】机体内血糖平衡调节过程如下:当血糖浓度升高时,血糖会直接刺激胰岛B细胞引起胰岛素的合成并释放,同时也会引起下丘脑的某区域的兴奋发出神经支配胰岛B细胞的活动,使胰岛B细胞合成并释放胰岛素,胰岛素促进组织细胞对葡萄糖的摄取、利用和贮存,从而使血糖下降;当血糖下降时,血糖会直接刺激胰岛A细胞引起胰高血糖素的合成和释放,同时也会引起下丘脑的另一区域的兴奋发出神经支配胰岛A细胞的活动,使胰高血糖素合成并分泌,胰高血糖素通过促进肝糖原的分解和非糖物质的转化从而使血糖上升,并且下丘脑在这种情况下也会发出神经支配肾上腺的活动,使肾上腺素分泌增强,肾上腺素也能促进血糖上升。
【详解】A、题图中甲是胰岛B细胞,是唯一可以分泌胰岛素的细胞,A正确;
B、胰岛素分泌增加使血糖浓度下降,血糖浓度下降后胰岛素的分泌减少,B正确;
C、胰岛素属于分泌蛋白,胰岛B细胞通过胞吐分泌胰岛素,C错误;
D、胰岛素能够促进组织细胞加速摄取、储存和利用葡萄糖,从而使血糖水平下降,D正确。
故选C。
34. 研究人员发现口腔中味觉受体与味物质结合后结构发生变化,这一结构变化传递给味觉细胞即可产生味觉。下列推测合理的是
A. 味觉产生需要完整的反射弧参与
B. 味觉产生过程中有“电一化学一电”信号的转化过程
C. 口腔细胞中的特有基因决定了味觉受体蛋白的合成
D. 味觉产生时神经细胞释放的神经递质和激素一样只在细胞外起作用
【答案】B
【解析】
【详解】A.食物刺激了舌头上的味觉感受器,使其兴奋,兴奋沿着传入神经传导到大脑皮层的一定区域,形成味觉,由于此过程只需要感受器、传入神经和神经中枢的参与,不需要完整的反射弧,A错误;
B.由A项分析可知,味觉形成过程中兴奋经过了由感受器传到大脑皮层的过程,经过了突触,因此会有“电一化学一电”信号的转化过程,B正确;
C.人体各细胞均有味觉受体蛋白基因,而不是口腔细胞特有的,C错误;
D.激素既可以在细胞外又可以在细胞内起作用,D错误。
故选B。
35. 下图是体育运动对学习记忆的促进作用与蛋白质类神经营养因子(BDNF)关系的部分图解,据图并结合所学知识分析,其中错误的是()
A. 图中a过程需RNA聚合酶等并消耗ATP
B. BDNF具有抑制神经递质的释放和激活突触后膜上相应受体的作用
C. b物质与AMPA结合后,兴奋传达到d处,该处膜内电位变化为正电位
D. b物质和BDNF穿过突触前膜的方式相同
【答案】B
【解析】
【分析】1、神经纤维上兴奋的产生和传导:静息状态下,神经元表现为外正内负,受刺激时,钠离子通道开放,钠离子内流,膜电位由外正内负变为外负内正,在兴奋部位与未兴奋部位存在电位差,形成局部电流,兴奋在神经纤维上以局部电流的形式传导。
2、兴奋在神经元之间的传递:兴奋在神经元之间传递通过突触结构完成,突触包括突触前膜、突触后膜、突触间隙,兴奋传至轴突末端,突触前膜释放神经递质,作用于突触后膜上的受体,突触后膜离子通透性改变,突触后膜电位由外正内负变为外负内正,突触后神经元兴奋。
3、据图示分析可知,a过程是指BDNF基因控制蛋白质合成的过程,包括转录与翻译,图中的b物质是神经递质,神经递质通过胞吐的方式释放到突触间隙,然后扩散到突触后膜,与突触后膜上的特异性受体结合,引起突触后膜的兴奋。
【详解】A、图中a过程是基因的表达过程,包括转录与翻译,转录需RNA聚合酶等并消耗ATP,A正确;
B、BDNF具有促进神经递质的释放和激活突触后膜上相应受体的作用,B错误;
C、b物质与AMPA结合后,兴奋传达到d处,该处膜内电位由负变正,C正确;
D、b物质和BDNF都是以胞吐的方式穿过突触前膜,D正确。
故选B。
36. 图1是用微型电表测量离体神经纤维膜内外电位的装置图;图2是该神经纤维某处的膜电位变化曲线。下列叙述错误的是( )
A. 图1测得的电位可表示图2中AB段的电位
B. 图2中C和E点神经纤维膜上Na+的跨膜运输速率相同
C. 图2中FG段会发生Na+外运和K+内运
D. 由图2曲线走势不能得出兴奋在神经纤维上的传导是双向的
【答案】B
【解析】
【分析】兴奋在神经纤维上的传导:①传导方式:局部电流或电信号或神经冲动。②传导特点:双向传导。反射发生时,感受器接受刺激并产生兴奋,然后兴奋由传入神经传至神经中枢,神经中枢对信息进行分析综合后,再将指令经由传出神经传至效应器,引起效应器反应。
【详解】A、图1中一个电极在膜外侧,另一个电极在膜内侧,测的是外正内负的静息电位,即图2中AB段的电位,A正确;
B、图2中C点正在形成动作电位,此时Na+加速内流,E点正在恢复静息电位,Na+内流停止,B错误;
C、图2中FG段正在恢复静息电位,钠钾泵经主动运输将Na+运出细胞,会发生Na+外运,此时钾离子通道开放,K+内运,C正确;
D、由图2曲线BD段走势反映的是动作电位的形成,DG段正在恢复静息电位,不能得出兴奋在神经纤维上的传导是双向的,D正确。
故选B。
37. 当膀胱充盈时,膀胱壁牵张感受器受到刺激产生神经冲动,人产生尿意,膀胱逼尿肌收缩,尿道括约肌舒张,发生排尿反射。脊髓通过自主神经支配膀胱的活动,下列有关自主神经与排尿反射的叙述,正确的是()
A. 自主神经系统是脊神经的一部分且不受意识支配
B. 交感神经与副交感神经协同支配膀胱活动
C. 成人适时排尿体现神经系统对内脏的分级调节
D. 神经冲动传导到脊髓产生尿意属于非条件反射
【答案】C
【解析】
【分析】人体通过神经系统对各种刺激作出规律性应答的过程叫做反射,反射是神经调节的基本方式。反射的结构基础为反射弧,包括五个基本环节:感受器、传入神经、神经中枢、传出神经和效应器。
【详解】A、自主神经系统是脊神经和脑神经的一部分且不受意识支配,A错误;
B、交感神经和副交感神经作用一般是相反的,不会协同支配膀胱活动,B错误;
C、成人适时排尿的过程可以体现神经系统对内脏的分级调节,C正确;
D、神经冲动传导到脊髓产生尿意没有完整的反射弧,不属于反射,更不属于非条件反射,D错误。
故选C。
38. 下图表示具有生物活性的蛙坐骨神经腓肠肌标本,神经末梢与肌细胞的接触部位类似于突触,称神经肌肉接点。下列叙述错误的是()
A. 神经肌肉接点处可发生电信号与化学信号的转变
B. 电刺激①处,肌肉会收缩,灵敏电位计指针也会发生偏转
C. 电刺激②处,神经纤维上的电位计会记录到电位变化
D. 神经纤维静息时,两个电极是等电位的
【答案】C
【解析】
【分析】兴奋在神经元之间的传递为单向的,其原因为神经递质只能由突触前膜释放,然后作用于突触后膜。
【详解】A、由于神经末梢与肌细胞的接触部位类似于突触,所以神经肌肉接点处可发生电信号与化学信号的转变,A正确;
B、兴奋在神经纤维上双向传导,电刺激①处,兴奋可以传到肌肉和电位计,肌肉会收缩,灵敏电位计指针会偏转两次(方向不同),B正确;
C、神经末梢与肌细胞的接触部位类似于突触,肌细胞的细胞膜可看作突触后膜,电刺激②处,兴奋不能传到神经纤维,因为神经递质只能由突触前膜释放,然后作用于突触后膜,故神经纤维上的电位计不会记录到电位变化,C错误;
D、放置在静息的神经纤维上的两个电极是等电位的,电位计的指针不发生偏转,D正确。
故选C。
二、填空题(共54分)
39. 如图是人体胰腺组织局部结构模式图,请据图回答问题。
(1)A液为________,B液为________,C液为________,三者共同构成了机体内细胞生活的液体环境,这个液体环境称为内环境。图中毛细淋巴管壁细胞生活的具体内环境是_____________(填标号)
(2)某人喝入大量的食醋后是否会引起内环境的pH明显下降?________,原因是________。
(3)体内细胞产生的代谢废物如尿素,从内环境排出体外要经过___________、_____________系统。
(4)物质进出细胞的方式有多种。以氧气为例,氧从血液进入组织细胞的方式是_____________;红细胞携带的氧气至少需要经过_________层磷脂分子层才能到达其被利用的场所内,氧气主要参与有氧呼吸的第________阶段。
(5)某病人胃口不好,医生常用葡萄糖氯化钠注射液进行静脉滴注,该注射液配制过程中,氯化钠浓度为_______(质量分数),不能过高或过低,原因是_____________________。
(6)内环境相对稳定,除了图中所示的器官系统协调统一外,还必须依靠________________________调节机制来实现。
【答案】(1) ①. 组织液 ②. 血浆 ③. 淋巴 (液) ④. A和C
(2) ①. 不会 ②. 血浆中存在缓冲物质
(3) ①. 循环系统 ②. 泌尿
(4) ①. 自由扩散
②. 10 ③. 三
(5) ①. 0.9% ②. 若过高会造成细胞失水死亡,若过低会造成细胞吸水涨破(6)神经—体液—免疫
【解析】
【分析】体液是体内以水为基础的液体,包括细胞外液和细胞内液,其中细胞内液约占2/3,细胞外液约占1/3,细胞外液主要包括血浆、组织液和淋巴(液)等,由于细胞外液是细胞与外界环境物质交换的桥梁,但是又不同于外界环境,因而称为内环境,内环境即相关的细胞直接生存的液体环境。血浆、组织液和淋巴(液)之间的成分可以发生转换,三者的成分相似,血浆含有较多的蛋白质,组织液和淋巴液蛋白质含量低。
分析题图:图示为胰腺组织局部结构模式图,其中A液为组织液,是组织细胞直接生存的环境;B液为血浆,是血细胞直接生存的环境;C液为淋巴(液),是淋巴细胞和吞噬细胞直接生存的环境。
【小问1详解】
图示为胰腺组织局部结构模式图,A液为组织液,B液为血浆,C液为淋巴(液)。毛细淋巴管壁细胞生活的具体内环境是组织液和淋巴(液)。
【小问2详解】
血浆中存在缓冲物质,可以中和过多的酸或碱,因此某人喝入大量的食醋后不会引起内环境的pH明显下降。
【小问3详解】
人体的新陈代谢所产生的废物,如尿素,通过血液循环运输到肾脏后形成尿液,经泌尿系统从内环境排出体外。
【小问4详解】
氧气跨膜运输的方式是自由扩散;血浆中的氧气进入组织细胞被利用至少需要经过毛细血管壁(2层膜)、组织细胞膜、线粒体膜(2层膜)共5层膜,10层磷脂分子;氧气进入线粒体参与有氧呼吸的第三阶段。
【小问5详解】
注射液配制过程中,氯化钠浓度为0.9%,若浓度过高会造成细胞失水死亡,若浓度过低会造成细胞吸水涨破,故氯化钠浓度不能过高或过低。
【小问6详解】
内环境稳态的实质是指内环境的化学成分和理化性质维持在一定范围内,保持相对稳定的状态,因此内环境稳态的调节网络是神经—体液—免疫调节网络。
40. 如图甲表示缩手反射的相关结构,图乙是图甲中某一结构的亚显微结构模式图,图丙表示三个神经元及其联系,据图回答下列问题:
(1)图甲反射弧中,a表示的结构是______
(2)氨基丁酸(GABA)是哺乳动物中枢神经系统中广泛分布的神经递质,在控制疼痛方面的作用不容忽视。GABA在突触前神经细胞内合成后,储存在_____内,以防止被细胞内其他酶所破坏。当兴奋抵达神经末梢时,GABA释放,并与图乙中[ ]______上的______结合。兴奋不能由B传到A的原因是________。([ ]内填字母)
(3)图丙中若①代表小腿上的感受器,⑤代表神经支配的小腿肌肉,则③称为________。若在d处施加一个有效的刺激,兴奋部位膜外的电位变化是______ ,还能发生此变化的部位是______(填图中字母)
(4)若将图丙中三个神经细胞置于相当于细胞外液的溶液(溶液S)中。适当降低溶液S中的Na+浓度,b点的静息电位将______(填不变、增大或减小),若给b点一个强刺激,动作电位将____(填不变、增大或减小)。
【答案】(1)效应器(2) ①. 突触小泡 ②. B ③. 突触后膜 ④. 神经递质只能由突触前膜释放,作用于突触后膜
(3) ①. 神经中枢 ②. 正电位→负电位 ③. c、e
(4) ①. 不变 ②. 减小
【解析】
【分析】1、兴奋在神经纤维上的传导方式是电信号、局部电流或神经冲动的形式,在神经元之间是通过突触传递的,在突触间传递时经过了电信号→化学信号→电信号的转变过程,需要的时间长,故兴奋在反射弧中的传导速度由突触的数目决定。
2、神经调节的基本方式是反射,反射的结构基础是反射弧,反射弧由感受器、传入神经、神经中枢、传出神经和效应器五部分组成。
3、题图分析,图甲中,传入神经上有神经节,则e表示传入神经,a表示效应器,b表示神经中枢传出神经,c表示神经中枢,f表示感受器,d表示突触;乙图中A表示突触小体、B表示突触后膜;图丙中①表示感受器;②表示传入神经;③表示神经中枢;④表示传出神经;⑤表示效应器。
【小问1详解】
图甲表示反射弧的结构,由于e上有神经节,为传入神经,因此,a表示的是效应器。
【小问2详解】
GABA在突触前神经细胞内合成后,储存在突触小体的突触小泡内,避免被相关的酶分解。当兴奋抵达神经末梢时,突触小泡内的GABA释放,并与突触后膜上的受体结合,即图乙中B上的受体发生特异性结合,进而引起突触后膜的离子通透性发生改变,引起突触后膜电位的变化。神经递质只存在于突触前膜的突触小泡中,只能由突触前膜释放到突触间隙,作用于突触后膜,因此,兴奋不能由B传到A。
【小问3详解】
图丙中①表示感受器;②表示传入神经;③表示神经中枢;④表示传出神经;⑤表示效应器,在图丙d处施加一个有效的刺激,接受刺激后,引起钠离子大量内流,引起兴奋部位产生动作电位,此时表现为外负内正,即膜外的电位由正变负,若某处兴奋后则该神经元上会处处兴奋,同时会沿着轴突传递到下一个神经元,据此图中还能发生此变化的部位是c、e。
【小问4详解】
若将图丙中三个神经细胞置于相当于细胞外液的溶液(溶液S)中。适当降低溶液S中的Na+浓度,即细胞外液钠离子浓度降低,静息电位的产生是钾离子外流产生的,动作电位是由于钠离子内流产生的,因此外界环境中钠离子浓度降低不会引起b点的静息电位改变,但在接受强刺激时,由于内流的钠离子减少,因此,动作电位将减小,即若给b点一个强刺激,动作电位将减小。
41. 下图为人体主要的内分泌腺示意图,请据图回答下列问题:
(1)填写出①④⑤的名称。①________;④________;⑤________。
(2)垂体接受下丘脑分泌的激素的调节,从而分泌_____、_____等,还能分泌_____调节生长发育,若幼年该激素分泌不足会患_______。
(3)俗话说:“女大十八变,越变越好看。”这主要是图中[ ]_____分泌雌性激素的结果。([ ]内填序号)
(4)内分泌系统是机体整体功能的重要调节系统。各种内分泌腺间具有复杂的功能联系,共同调节机体活动,包括维持____________、__________________等。
【答案】(1) ①. 下丘脑 ②. 肾上腺 ③. 胰岛
(2) ①. 促甲状腺激素 ②. 促性腺激素
③. 生长激素 ④. 侏儒症(3)⑥卵巢
(4) ①. 内环境稳定 ②. 调节物质和能量代谢(调控生长发育和生殖)
【解析】
【分析】下图为人体主要的内分泌腺示意图,①是下丘脑,②是垂体,③是甲状腺,④是肾上腺,⑤是胰岛,⑥是卵巢,⑦睾丸。
【小问1详解】
下图为人体主要的内分泌腺示意图,①是下丘脑,②是垂体,③是甲状腺,④是肾上腺,⑤是胰岛,⑥是卵巢,⑦睾丸。
【小问2详解】
垂体能分泌生长激素、促甲状腺激素、促性腺激素等,生长素促进生长,促进蛋白质合成和骨生长,幼年时期生长激素分泌过多会导致巨人症,分泌过少会导致侏儒症。
【小问3详解】
⑥卵巢能分泌雌性激素。
【小问4详解】
各种内分泌腺间具有复杂的功能联系,共同调节机体活动,包括维持内环境稳定、调节物质和能量代谢、调控生长发育和生殖等。
42. 葡萄糖转运蛋白(GLUT4)是位于细胞膜上的葡萄糖载体,下图为胰岛素作用机理示意图。请据图分析并回答下列问题:
(1)图中①、②分别表示:____________,____________。
(2)含GLUT4的囊泡直接来自:_________,它与细胞膜的结合过程体现了_________。
(3)胰岛素和受体结合后,一方面通过促进囊泡的转运,使____________增加,促进了细胞对葡萄糖的摄取。同时通过调节____________的活性,促进葡萄糖的利用。
(4)与胰岛素作用相反的激素是_______________、_______________。
(5)正常人剧烈运动过程中,血液中胰高血糖素含量升高,此时胰岛素的含量____________。整个过程的协调是____________调节的结果。
【答案】(1) ①. 氧化分解 ②. 合成糖原
(2) ①. 高尔基体 (生物膜的) ②. 流动性
(3) ①. (细胞膜上的葡萄糖转运蛋白)GLUT4数量增加 ②. 酶
(4) ①. 胰高血糖素 ②. 甲状腺激素(肾上腺素、糖皮质激素等)
(5) ①. 升高 ②. 神经——体液
【解析】
【分析】胰岛A细胞分泌胰高血糖素,能升高血糖,只有促进效果没有抑制作用,即促进肝糖原的分解和非糖类物质转化;胰岛B细胞分泌的胰岛素是唯一能降低血糖的激素,其作用分为两个方面:促进血糖氧化分解、合成糖原、转化成非糖类物质;抑制肝糖原的分解和非糖类物质转化。
【小问1详解】
胰岛素是通过促进葡萄糖的氧化分解、糖原的合成及转化为非糖物质,故图中①、②分别表示氧化分解、合成糖原。
【小问2详解】
分泌蛋白的合成需要经过囊泡的运输,直接与细胞膜联系的是高尔基体形成的囊泡,体现了细胞膜的流动性。
【小问3详解】
由图可知,胰岛素和受体结合后,GLUT4数量增加,促进了细胞对葡萄糖的摄取,同时使得酶活性增强,促进葡萄糖的利用。
【小问4详解】
胰岛素是机体中唯一能够降低血糖的激素,在调节血糖浓度方面,与胰岛素作用相反的激素是能够升高血糖的激素,包括胰高血糖素、肾上腺素、甲状腺激素、糖皮质激素等。
【小问5详解】
宁夏石嘴山市2022_2023学年高一生物上学期第二次月考试题含解析: 这是一份宁夏石嘴山市2022_2023学年高一生物上学期第二次月考试题含解析,共22页。试卷主要包含了选择题等内容,欢迎下载使用。
宁夏回族自治区石嘴山市平罗县平罗中学2023-2024学年高二下学期4月月考生物试题(原卷版+解析版): 这是一份宁夏回族自治区石嘴山市平罗县平罗中学2023-2024学年高二下学期4月月考生物试题(原卷版+解析版),文件包含宁夏回族自治区石嘴山市平罗县平罗中学2023-2024学年高二下学期4月月考生物试题原卷版docx、宁夏回族自治区石嘴山市平罗县平罗中学2023-2024学年高二下学期4月月考生物试题解析版docx等2份试卷配套教学资源,其中试卷共44页, 欢迎下载使用。
宁夏石嘴山市2022_2023学年高一生物上学期第二次月考试题含解析: 这是一份宁夏石嘴山市2022_2023学年高一生物上学期第二次月考试题含解析,共22页。试卷主要包含了选择题等内容,欢迎下载使用。

