所属成套资源:2025高考物理一轮总复习提能训练全套
2025高考物理一轮总复习第13章交变电流电磁振荡和电磁波传感器实验15探究变压器原副线圈电压与匝数的关系提能训练
展开
这是一份2025高考物理一轮总复习第13章交变电流电磁振荡和电磁波传感器实验15探究变压器原副线圈电压与匝数的关系提能训练,共6页。
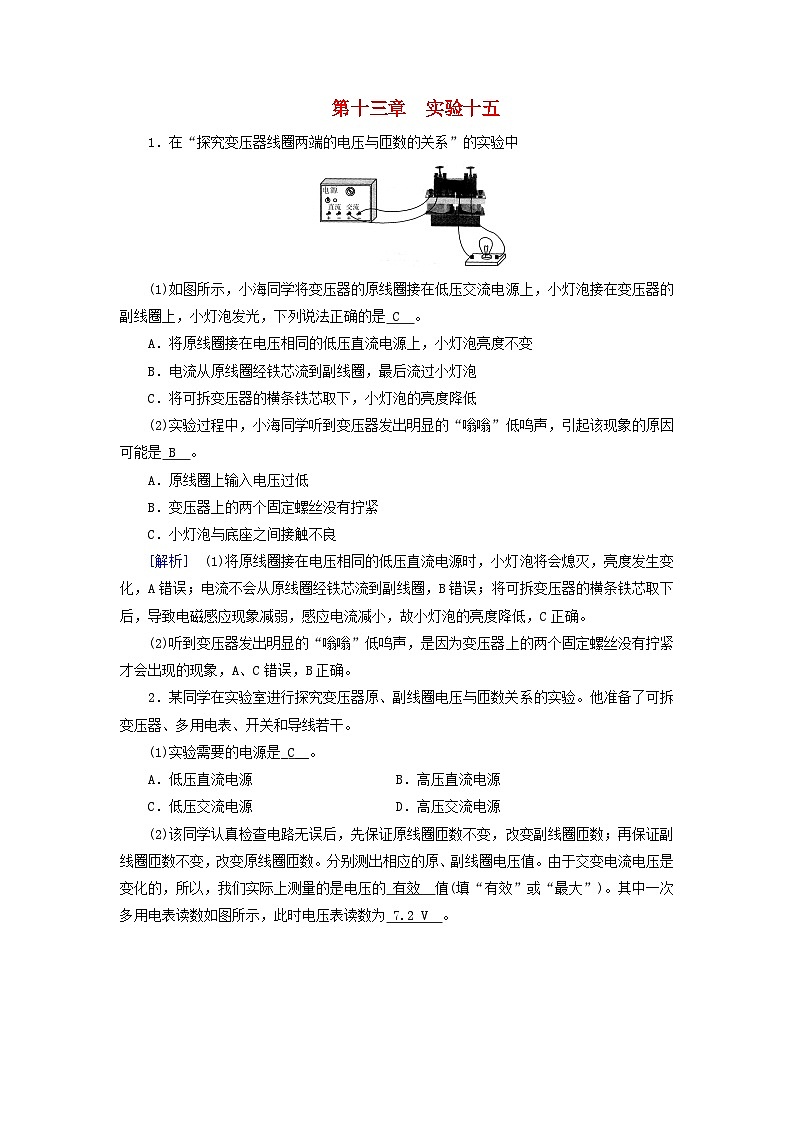
(1)如图所示,小海同学将变压器的原线圈接在低压交流电源上,小灯泡接在变压器的副线圈上,小灯泡发光,下列说法正确的是 C 。
A.将原线圈接在电压相同的低压直流电源上,小灯泡亮度不变
B.电流从原线圈经铁芯流到副线圈,最后流过小灯泡
C.将可拆变压器的横条铁芯取下,小灯泡的亮度降低
(2)实验过程中,小海同学听到变压器发出明显的“嗡嗡”低鸣声,引起该现象的原因可能是 B 。
A.原线圈上输入电压过低
B.变压器上的两个固定螺丝没有拧紧
C.小灯泡与底座之间接触不良
[解析] (1)将原线圈接在电压相同的低压直流电源时,小灯泡将会熄灭,亮度发生变化,A错误;电流不会从原线圈经铁芯流到副线圈,B错误;将可拆变压器的横条铁芯取下后,导致电磁感应现象减弱,感应电流减小,故小灯泡的亮度降低,C正确。
(2)听到变压器发出明显的“嗡嗡”低鸣声,是因为变压器上的两个固定螺丝没有拧紧才会出现的现象,A、C错误,B正确。
2.某同学在实验室进行探究变压器原、副线圈电压与匝数关系的实验。他准备了可拆变压器、多用电表、开关和导线若干。
(1)实验需要的电源是_C__。
A.低压直流电源 B.高压直流电源
C.低压交流电源 D.高压交流电源
(2)该同学认真检查电路无误后,先保证原线圈匝数不变,改变副线圈匝数;再保证副线圈匝数不变,改变原线圈匝数。分别测出相应的原、副线圈电压值。由于交变电流电压是变化的,所以,我们实际上测量的是电压的 有效 值(填“有效”或“最大”)。其中一次多用电表读数如图所示,此时电压表读数为 7.2 V 。
(3)理想变压器原、副线圈电压应与其匝数成 正比 (填“正比”或“反比”),实验中由于变压器的铜损和铁损,导致原线圈与副线圈的电压之比一般 大于 (填“大于”“小于”或“等于”)原线圈与副线圈的匝数之比。
(4)实验中原、副线圈的电压之比与它们的匝数之比有微小差别。原因不可能为_D__。(填字母代号)
A.原、副线圈上通入电流后发热
B.铁芯在交变磁场作用下发热
C.变压器铁芯漏磁
D.原线圈输入电压发生变化
[解析] (1)电源用低压交流电源。(2)多用电表测量的交流电压为有效值,不是最大值;多用电表选用的挡位是交流电压的10 V挡位,所以应该在0~10 V挡位读数,所以读数应该是7.2 V。
(3)根据eq \f(U1,U2)=eq \f(n1,n2)可知,理想变压器原、副线圈电压应与其匝数成正比。实验中由于变压器的铜损和铁损,变压器的铁芯损失一部分的磁通量,所以导致副线圈的电压的实际值一般略小于理论值,所以导致eq \f(U1,U2)>eq \f(n1,n2)。
(4)原、副线圈上通入电流后发热,铁芯在交变磁场作用下发热,都会使变压器输出功率发生变化,从而导致电压比与匝数比有差别;变压器铁芯漏磁,也会导致电压比与匝数比有差别;原线圈输入电压发生变化,不会影响电压比和匝数比,故选D。
3.(2024·山东菏泽月考)有一个教学用的可拆变压器,其铁芯粗细一致,如图所示,它有两个外观基本相同的线圈A、B(内部导线电阻率、横截面积相同),线圈外部还可以再绕线圈。
(1)某同学用多用电表的同一欧姆挡先后测量了A、B线圈的电阻值,指针分别对应图中的a、b位置,则A线圈的电阻为 24 Ω,由此可推断 A (选填“A”或“B”)线圈的匝数较多。
(2)如果把该变压器看作理想变压器,现要测量A线圈的匝数,提供的器材有:一根足够长绝缘导线、一只多用电表和低压交流电源,请完成以下实验步骤:
①用绝缘导线在线圈B上绕制n匝线圈;
②将A线圈与低压交流电源相连接;
③用多用电表的“交流电压”挡分别测量A线圈的输入电压UA和 绕制 (选填“绕制”或“B”)线圈的输出电压U;
④则A线圈的匝数为 eq \f(UA,U)·n (用已知量和测得量的符号表示)。
[解析] (1)多用电表欧姆挡读数=指针指示值×倍率。A的读数为24,倍率为“×1”,所以A线圈的电阻为24 Ω。根据电阻定律,导线越长,电阻越大,因为A线圈的电阻比B线圈的大,所以A线圈匝数多。
(2)③因为要测量A线圈匝数,所以要把A线圈与低压交流电源相连接。变压器输入、输出电压都是交流电,所以要用交流电压挡测绕制线圈的输出电压U。
④根据变压器电压比等于匝数比,有eq \f(UA,U)=eq \f(nA,n),所以nA=eq \f(UA,U)n。
4.在“探究变压器原、副线圈两端的电压与匝数的关系”实验中。
(1)某同学在完成上述实验后,采用如图甲所示的电路测量变压器原线圈的电阻(阻值较小),为保证电路中各元件安全,实验结束时,首先应断开 A (填选项字母)。
A.导线A B.导线B
C.开关C D.导线D
(2)如图乙,当左侧线圈“0”“16”间接入12 V交变电压时,右侧线圈“0”“4”接线柱间输出的电压可能是 C 。
A.6 V B.4.3 V
C.2.1 V
[解析] (1)实验结束时,应先把电压表从电路中断开,否则在断开开关瞬间,线圈与电压表形成回路,线圈由于自感会产生较高的电动势。且加在电压表两端的电压反向,很可能烧毁电压表,故应先断开导线A,故A正确。
(2)当左侧线圈“0”“16”间接入12 V交变电压时,设左侧线圈的匝数为16n,右侧线圈接“0”“4”接线柱时,右侧线圈的匝数为4n,其中n为某一个常数;理想变压器原、副线圈两端的电压与匝数的关系为:eq \f(U1,U2)=eq \f(n1,n2),如果是理想变压器,则“0”“4”接线柱间输出的电压是3 V,实验中考虑到漏磁、绕组导线中产生的焦耳热等因素,所以“0”“4”接线柱间输出的电压要小于3 V,故A、B错误,C正确。
5.某学校高中物理实验课上,同学们用可拆变压器探究“变压器的电压与匝数的关系”。可拆变压器如图甲、乙所示。
(1)下列说法正确的是 D 。
A.为确保实验安全,实验中要求原线圈匝数小于副线圈匝数
B.变压器原线圈接低压交流电时,可以用多用电表的“直流电压挡”测量副线圈电压
C.测量副线圈电压时,先用中间挡位的量程试测,大致确定后再选用适当的挡位
D.研究副线圈匝数对副线圈电压的影响时,需保持原线圈电压、匝数不变,改变副线圈的匝数
(2)变压器铁芯是由相互绝缘的薄硅钢片平行叠压而成的,而不是采用一整块硅钢,这样设计的原因是 A 。
A.减小涡流,提高变压器的效率
B.增大涡流,提高变压器的效率
C.增大铁芯中的电阻,以产生更多的热量
(3)一位同学实验时,发现两个线圈的导线粗细不同。他选择的原线圈为800匝,副线为400匝,原线圈接学生电源的正弦交流输出端“6 V”挡位,测得副线圈的电压为3.2 V。则下列分析可能正确的是 B 。
A.原线圈导线比副线圈导线粗
B.学生电源实际输出电压大于标注的“6 V”
C.原线圈实际匝数与标注的“800”不符,应大于800
D.副线圈实际匝数与标注的“400”不符,应小于400
[解析] (1)为确保实验安全,应该降低输出电压,实验中要求原线圈匝数大于副线圈匝数,故A错误;变压器只能改变交流电的电压,原线圈输入交流电压,副线圈输出交流电压,应用多用电表的“交流电压挡”测量,故B错误;为了保护电表,测量副线圈电压时,先用最大量程试测,大致确定电压后再选用适当的挡位进行测量,故C错误;研究变压器电压和匝数的关系,用到控制变量法,可以先保持原线圈电压、匝数不变,改变副线圈的匝数,研究副线圈匝数对副线圈电压的影响,故D正确。
(2)变压器只能改变交流电,不能改变直流电,变压器的铁芯如果是整块导体,内部发生电磁感应而产生感应电流的现象称为涡流现象,要损耗能量,不用整块的硅钢铁芯,其目的是增大电阻,从而减小涡流,减小发热量,提高变压器的效率,故A正确,B、C错误。
(3)原线圈的匝数多,因此电压大电流小,由eq \b\lc\{\rc\ (\a\vs4\al\c1(R=\f(U,I),R=\f(ρL,S)))可知原线圈导线应该选用细的,故A错误;根据eq \f(U1,U2)=eq \f(n1,n2),测得副线圈的电压偏高,可能是因为学生电源实际输出电压大于标注的“6 V”,故B正确;如果原线圈实际匝数与标注的“800”不符,大于800,则测得副线圈的电压应偏低,而不是偏高,故C错误;如果副线圈实际匝数与标注的“400”不符,小于400,测得副线圈的电压应偏低,而不是偏高,故D错误。
6.在“探究变压器原、副线圈电压与匝数的关系”实验中,利用如图所示的可拆变压器能方便地探究原、副线圈的电压比与匝数比的关系。
(1)为实现探究目的,保持原线圈输入的电压一定,通过改变原、副线圈匝数,测量副线圈上的电压。这个探究过程采用的科学探究方法是 A 。
A.控制变量法 B.等效替代法
C.演绎法 D.理想实验法
(2)原、副线圈上的电压之比是否等于它们的匝数之比呢?发现上述实验数据没有严格遵从这样的规律,分析下列可能的原因,你认为正确的是 BCD 。
A.原、副线圈的电压不同步
B.变压器线圈中有电流通过时会发热
C.铁芯在交变磁场的作用下会发热
D.原线圈中电流产生的磁场能在向副线圈转移过程中有损失
[解析] (1)当一个物理量与多个物理量相关时,应采用控制变量法,探究该物理量与某一个量的关系,如本实验中,保持原线圈输入的电压U1一定,探究副线圈输出的电压U2与匝数n1、n2的关系。故选A。
(2)变压器并非理想变压器,能量损失主要来源于三个方面,分别是B、C、D项中的绕制线圈的铜导线发热损耗(俗称铜损)、铁芯中的涡流发热损耗(俗称铁损)、铁芯对磁场的约束不严密损耗(俗称磁损)。故选BCD。
相关试卷
这是一份备战2025届新高考物理一轮总复习练习第13章交变电流传感器第2讲理想变压器电能的输送实验探究变压器原副线圈电压与匝数的关系,共6页。试卷主要包含了8 V小灯泡并联起来接入副线圈等内容,欢迎下载使用。
这是一份备考2024届高考物理一轮复习强化训练第十三章交变电流电磁振荡与电磁波传感器实验十五探究变压器原副线圈电压与匝数的关系,共5页。试卷主要包含了99Ω);等内容,欢迎下载使用。
这是一份备考2024届高考物理一轮复习分层练习第十三章交变电流电磁振荡与电磁波传感器实验十五探究变压器原副线圈电压与匝数的关系,共4页。试卷主要包含了90,01,02,98等内容,欢迎下载使用。

