


2023届安徽省芜湖市第十二中学高三下学期二模生物试卷
展开
这是一份2023届安徽省芜湖市第十二中学高三下学期二模生物试卷,共13页。试卷主要包含了选择题,非选择题等内容,欢迎下载使用。
1.下列有关细胞共性的叙述,正确的是
A.都具有细胞膜但不一定具有磷脂双分子层B.都能进行细胞呼吸但不一定发生在线粒体中
C.都能合成蛋白质但合成场所不一定是核糖体D.都具有细胞核但遗传物质不一定是DNA
2.下列有关病毒在生物学和医学领域应用的叙述,错误的是
A.经灭活或减毒处理的病毒可用于免疫预防B.灭活的病毒可用于诱导动物细胞融合
C.用特定的病毒免疫小鼠可制备单克隆抗体D.基因工程中常用噬菌体转化植物细胞
3.植物细胞中水和矿质元素离子会表现出某些特点。下列叙述错误的是
A.根细胞的有氧呼吸过程不消耗水但能产生水
B.矿质元素离子在细胞内积累可引起外界溶液中的水进入细胞
C.根细胞吸收的矿质元素能够以离子的形式贮存在液泡中
D.根细胞中的K+不能以自由扩散的方式进入土壤溶液中
4.设计实验探究X是否属于植物生长所必需的无机盐,某同学的构思大致如下:本实验中采用甲组、乙组之间的对照,以及乙组中实验前(无X)与实验后(有X)之间的自身对照。两次对照中属于对照组的依次是
A.甲组、乙组实验前B.乙组、乙组实验前
C.甲组、乙组实验后D.乙组、乙组实验后
5.下列关于糖类和脂质的叙述,正确的是
A.磷脂主要参与生命活动的调节B.细胞识别与糖蛋白中蛋白质有关,与糖链无关
C.胆固醇使植物细胞膜具有刚性D.糖类是大多数植物体干重中含量最多的化合物
6.棉花纤维由纤维细胞形成。蔗糖经膜蛋白SUT转运进入纤维细胞后逐渐积累,在纤维细胞的加厚期被大量水解后参与纤维素的合成。研究人员用普通棉花品系培育了SUT表达水平高的品系F,检测两品系植株开花后纤维细胞中的蔗糖含量,结果如图所示。下列说法错误的是
A.纤维素的基本组成单位是葡萄糖
B.曲线甲表示品系F纤维细胞中的蔗糖含量
C.提高SUT的表达水平会使纤维细胞加厚期延后
D.15~18天曲线乙下降的主要原因是蔗糖被水解后参与纤维素的合成
7.哺乳动物的催产素具有催产和排乳的作用,加压素具有升高血压和减少排尿的作用。两者结构简式如下图,各氨基酸残基用3个字母缩写表示。下列叙述正确的是
A.氨基酸之间脱水缩合形成的水分子中氢全部来自氨基
B.两种激素都是由八肽环和三肽侧链构成的多肽类化合物
C.肽链中游离氨基的数目与参与构成肽链的氨基酸种类有关
D.两种激素生理功能不同的根本原因是分子组成中2个氨基酸种类不同
8.已知①酶、②抗体、③激素、④糖原、⑤脂肪、⑥核酸都是人体内有重要作用的物质。下列说法正确的是
A.①②③⑥都是由含氮的单体连接成的多聚体
B.①②④⑥都是生物大分子,都以碳链为骨架
C.①②③都是在人体细胞内的核糖体上合成的
D.④⑤⑥都是人体细胞内的主要能源物质
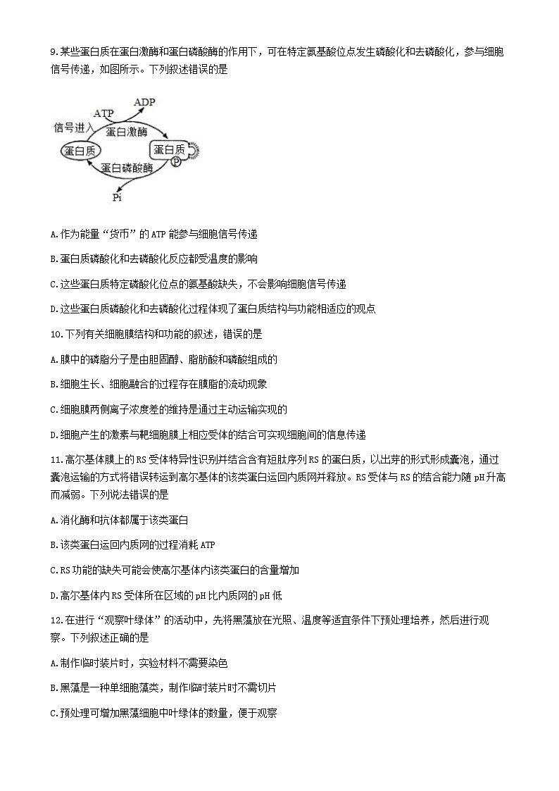
9.某些蛋白质在蛋白激酶和蛋白磷酸酶的作用下,可在特定氨基酸位点发生磷酸化和去磷酸化,参与细胞信号传递,如图所示。下列叙述错误的是
A.作为能量“货币”的ATP能参与细胞信号传递
B.蛋白质磷酸化和去磷酸化反应都受温度的影响
C.这些蛋白质特定磷酸化位点的氨基酸缺失,不会影响细胞信号传递
D.这些蛋白质磷酸化和去磷酸化过程体现了蛋白质结构与功能相适应的观点
10.下列有关细胞膜结构和功能的叙述,错误的是
A.膜中的磷脂分子是由胆固醇、脂肪酸和磷酸组成的
B.细胞生长、细胞融合的过程存在膜脂的流动现象
C.细胞膜两侧离子浓度差的维持是通过主动运输实现的
D.细胞产生的激素与靶细胞膜上相应受体的结合可实现细胞间的信息传递
11.高尔基体膜上的RS受体特异性识别并结合含有短肽序列RS的蛋白质,以出芽的形式形成囊泡,通过囊泡运输的方式将错误转运到高尔基体的该类蛋白运回内质网并释放。RS受体与RS的结合能力随pH升高而减弱。下列说法错误的是
A.消化酶和抗体都属于该类蛋白
B.该类蛋白运回内质网的过程消耗ATP
C.RS功能的缺失可能会使高尔基体内该类蛋白的含量增加
D.高尔基体内RS受体所在区域的pH比内质网的pH低
12.在进行“观察叶绿体”的活动中,先将黑藻放在光照、温度等适宜条件下预处理培养,然后进行观察。下列叙述正确的是
A.制作临时装片时,实验材料不需要染色
B.黑藻是一种单细胞藻类,制作临时装片时不需切片
C.预处理可增加黑藻细胞中叶绿体的数量,便于观察
D.在高倍镜下可观察到叶绿体中的基粒由类囊体堆叠而成
13.“观察洋葱表皮细胞的质壁分离及质壁分离复原”实验中,用显微镜观察到的结果如图所示。下列叙述正确的是
A.与甲图细胞相比,乙图细胞的细胞液浓度较低
B.丙图细胞的体积将持续增大,最终胀破
C.由实验结果推知,甲图和乙图细胞是有活性的
D.若选用根尖分生区细胞为材料,质壁分离现象更明显
14.下图为氨基酸和Na+进出肾小管上皮细胞的示意图,下表选项中正确的是
15.液泡是植物细胞中储存Ca2+的主要细胞器,液泡膜上的H+焦磷酸酶可利用水解无机焦磷酸释放的能量跨膜运输H+,建立液泡膜两侧的H+浓度梯度。该浓度梯度驱动H+通过液泡膜上的载体蛋白CAX完成跨膜运输,从而使Ca2+以与H相反的方向同时通过CAX进行进入液泡并储存。下列说法错误的是
A.Ca2+通过CAX的跨膜运输方式属于协助扩散
B.Ca2+通过CAX的运输有利于植物细胞保持坚挺
C.加入H+焦磷酸酶抑制剂,Ca2+通过CAX的运输速率变慢
D.H+从细胞质基质转运到液泡的跨膜运输方式属于主动运输
16.某同学对蛋白酶TSS的最适催化条件开展初步研究,结果见下表。下列分析错误的是
注:+/分别表示有/无添加,反应物为I型胶原蛋白
A.该酶的催化活性依赖于CaCl2
B.该酶催化反应的最适温度为70℃,最适pH为9
C.结合②、④组的相关变量分析,自变量为pH
D.尚需补充实验才能确定该酶是否能水解其他反应物
17.腈水合酶(N0)广泛应用于环境保护和医药原料生产等领域,但不耐高温。利用蛋白质工程技术在N0的α和β亚基之间加入一段连接肽,可获得热稳定的融合型腈水合酶(N1)。下列有关叙述错误的是( )
A.加入连接肽需要通过改造基因实现
B.获得N1的过程需要进行转录和翻译
C.检测N1的活性时先将N1与底物充分混合,再置于高温环境
D.N1与N0氨基酸序列的差异是影响其热稳定性的原因之一
18.研究人员将32P标记的磷酸注入活的离体肝细胞,1~2min后迅速分离得到细胞内的ATP。结果发现ATP的末端磷酸基团被32P标记,并测得ATP与注入的32P标记磷酸的放射性强度几乎一致。下列有关叙述正确的是
A.该实验表明,细胞内全部ADP都转化成ATP
B.32P在ATP的3个磷酸基团中出现的概率相等
C.32P标记的ATP水解产生的腺苷没有放射性
D.ATP与ADP相互转化速度快,且转化主要发生在线粒体内
19.植物细胞内10%-25%的葡萄糖经过一系列反应,产生NADPH、CO2和多种中间产物,该过程称为磷酸戊糖途径。该途径的中间产物可进一步生成氨基酸和核苷酸等。下列说法错误的是
A.与有氧呼吸相比,葡萄糖经磷酸戊糖途径产生的能量少
B.磷酸戊糖途径产生的NADPH与有氧呼吸产生的还原型辅酶不同
C.受伤组织修复过程中所需要的原料可由该途径的中间产物转化生成
D.正常生理条件下,利用14C标记的葡萄糖可追踪磷酸戊糖途径中各产物的生成
20.下列有关细胞呼吸原理应用的叙述,错误的是
A.油料作物种子播种时宜浅播,原因是萌发时呼吸作用需要大量氧气
B.农作物种子入库贮藏时,在无氧和低温条件下呼吸速率降低,贮藏寿命显著延长
C.柑橘在塑料袋中密封保存,可以减少水分散失、降低呼吸速率,起到保鲜作用
D.南方稻区早稻催芽过程中,浸种后常用40℃左右温水淋种并时常翻种,可以为种子的呼吸作用提供水分、适宜的温度和氧气
21.在有氧呼吸第三阶段,线粒体基质中的还原型辅酶脱去氢并释放电子,电子经线粒体内膜最终传递给O2,电子传递过程中释放的能量驱动H+从线粒体基质移至内外膜间隙中,随后H+经ATP合酶返回线粒体基质并促使ATP合成,然后与接受了电子的O2结合生成水。为研究短时低温对该阶段的影响,将长势相同的黄瓜幼苗在不同条件下处理,分组情况及结果如图所示。已知DNP可使H+进入线粒体基质时不经过ATP合酶。下列相关说法错误的是
A.4℃时线粒体内膜上的电子传递受阻
B.与25℃时相比,4℃时有氧呼吸产热多
C.与25℃时相比,4℃时有氧呼吸消耗葡萄糖的量多
D.DNP导致线粒体内外膜间隙中H+浓度降低,生成的ATP减少
22.在夏季晴朗无云的白天,10时左右某植物光合作用强度达到峰值,12时左右光合作用强度明显减弱。光合作用强度减弱的原因不可能是
A.叶片蒸腾作用强,失水过多使气孔部分关闭,进入体内的CO2量减少
B.光合酶活性降低,呼吸酶不受影响,呼吸释放的CO2量大于光合固定的CO2量
C.叶绿体类囊体膜上的部分光合色素被光破坏,吸收和传递光能的效率降低
D.光反应产物积累,产生反馈抑制,叶片转化光能的能力下降
23.用洋葱根尖制作临时装片以观察细胞有丝分裂,如图为光学显微镜下观察到的视野。下列实验操作正确的是( )
A.根尖解离后立即用甲紫溶液染色,以防解离过度
B.根尖染色后置于载玻片上捣碎,加上盖玻片后镜检
C.向右上方移动装片可将分裂后期细胞移至视野中央
D.找到分生区细胞后换高倍镜并使用细准焦螺旋调焦
24.CDK1是推动细胞由分裂间期进入分裂期的关键蛋白。在DNA复制开始后,CDK1发生磷酸化导致其活性被抑制,当细胞中的DNA复制完成且物质准备充分后,磷酸化的CDK1发生去磷酸化而被激活,使细胞进入分裂期。大麦黄矮病毒(BYDV)的M蛋白通过影响细胞中CDKI的磷酸化水平而使农作物患病。正常细胞和感染BYDV的细胞中CDK1的磷酸化水平变化如图所示。下列说法错误的是
A.正常细胞中DNA复制未完成时,磷酸化的CDK1的去磷酸化过程受到抑制
B.正常细胞中磷酸化的CDKI发生去磷酸化后,染色质螺旋化形成染色体
C.M蛋白发挥作用后,感染BYDV的细胞被阻滞在分裂间期
D.感染BYDV的细胞中,M蛋白通过促进CDK1的磷酸化而影响细胞周期
25.下面为动物机体的细胞凋亡及清除示意图。据图分析,错误的是
A.①过程表明细胞凋亡是特异性的,体现了生物膜的信息传递功能
B.②过程中调亡细胞被吞噬细胞吞噬并清除,该过程属于细胞免疫
C.细胞凋亡过程中有新蛋白质合成,体现了基因的选择性表达
D.凋亡相关基因是机体固有的,在动物生长发育过程中发挥重要作用
二、非选择题(共50分)
26.(9分)下图为真核细胞中3种结构的示意图,请回答下列问题:
(1)处于有丝分裂中期的洋葱根尖细胞具有___________(在甲、乙、丙中选择)。
(2)蛋白质合成活跃的卵母细胞中结构c较大,而蛋白质合成不活跃的肌细胞中结构c很小,这表明结构c与___________的形成直接有关。
(3)许多重要的化学反应在生物膜上进行,乙、丙分别通过___________(用图中字母填空)扩大了膜面积,从而为这些反应需要的___________提供更多的附着场所。
(4)在细胞分裂间期,结构乙的数目增多,其增多的方式有3种假设:I.细胞利用磷脂、蛋白质等重新合成;II.细胞利用其他生物膜装配形成;III.结构乙分裂增殖形成。
有人通过放射性标记实验,对上述假设进行了探究,方法如下:首先将一种链孢霉营养缺陷型突变株在加有3H标记的胆碱(磷脂的前体)培养基中培养,然后转入另一种培养基中继续培养,定期取样,检测细胞中结构乙的放射性。结果如下:
①与野生型相比,实验中所用链孢霉营养缺陷型突变株的代谢特点是___________。
②实验中所用的“另一种培养基”在配制成分上的要求是___________。
③通过上述实验,初步判断3种假设中成立的是___________(在I、Ⅱ、Ⅲ中选择)。
27.(10分)人体缺乏尿酸氧化酶,导致体内嘌呤分解代谢的终产物是尿酸(存在形式为尿酸盐)。尿酸盐经肾小球滤过后,部分被肾小管细胞膜上具有尿酸盐转运功能的蛋白URATI和GLUT9重吸收,最终回到血液。尿酸盐重吸收过量会导致高尿酸血症或痛风。目前,E是针对上述蛋白治疗高尿酸血症或痛风的常用临床药物。为研发新的药物,研究人员对天然化合物F的降尿酸作用进行了研究。给正常实验大鼠(有尿酸氧化酶)灌服尿酸氧化酶抑制剂,获得了若干只高尿酸血症大鼠,并将其随机分成数量相等的两组,一组设为模型组,另一组灌服F设为治疗组,一段时间后检测相关指标,结果见图。(注:空白对照组为灌服生理盐水的正常实验大鼠。)
回答下列问题:
(1)与分泌蛋白相似,URAT1和GLUT9在细胞内的合成、加工和转运过程需要___________等细胞器(答出两种即可)共同参与。肾小管细胞通过上述蛋白重吸收尿酸盐,体现了细胞膜具有___________的功能特性。
(2)URAT1分布于肾小管细胞刷状缘(下图示意图),该结构有利于尿酸盐的重吸收,原因是___________。
(3)根据尿酸盐转运蛋白检测结果,推测F降低治疗组大鼠血清尿酸盐含量的原因可能是__________,减少尿酸盐重吸收,为进一步评价F的作用效果,本实验需要增设对照组,具体为___________。
28.(12分)1897年德国科学家毕希纳发现,利用无细胞的酵母汁可以进行乙醇发酵;还有研究发现,乙醇发酵的酶发挥催化作用需要小分子和离子辅助。某研究小组为验证上述结论,利用下列材料和试剂进行了实验。
材料和试剂:酵母菌、酵母汁、A溶液(含有酵母汁中的各类生物大分子)、B溶液(含有酵母汁中的各类小分子和离子)、葡萄糖溶液、无菌水。
实验共分6组,其中4组的实验处理和结果如下表。回答下列问题:
注:“+”表示有乙醇生成,“一”表示无乙醇生成
(1)除表中4组外,其它2组的实验处理分别是:___________;___________。
(2)若为了确定B溶液中是否含有多肽,可用___________试剂来检测。若为了研究B溶液中离子M对乙醇发酵是否是必需的,可增加一组实验,该组的处理是___________。
(3)制备无细胞的酵母汁,酵母菌细胞破碎处理时需加入缓冲液,缓冲液的作用是___________,以确保酶的活性。
(4)如何检测酵母汁中是否含有活细胞?(写出方法及相应原理)___________
29.(8分)线粒体对维持旺盛的光合作用至关重要。下图示叶肉细胞中部分代谢途径,虚线框内示“草酰乙酸/苹果酸穿梭”,请据图回答下列问题。
(1)叶绿体在___________上将光能转变成化学能,参与这一过程的两类色素是___________。光反应阶段的产物是___________(答出3点即可)。
(2)光合作用时,CO2与C5结合产生三碳酸,继而还原成三碳糖(C3),为维持光合作用持续进行,部分
新合成的C3必须用于再生___________;运到细胞质基质中的C3可合成蔗糖,运出细胞。每运出一分子
蔗糖相当于固定了___________个CO2分子。正常条件下,植物叶片的光合产物不会全部运输到其他部位,
原因是___________(答出1点即可)。
(3)在光照过强时,细胞必须耗散掉叶绿体吸收的过多光能,避免细胞损伤。草酸乙酸/苹果酸穿梭可有效地将光照产生的___________中的还原能输出叶绿体,并经线粒体转化为___________中的化学能。
30.(11分)细胞自噬是指细胞通过降解自身结构或物质使细胞存活的自我保护机制。细胞面临代谢压力时,细胞可降解自身大分子或细胞器为生存提供能量。下图1、图2为酵母细胞自噬的信号调控过程,AKT和mTr是抑制酵母菌凋亡和自噬的两种关键蛋白激酶。
(1)酵母菌的异化作用类型是___________,判断依据是___________。
(2)据图1所示,营养物质充足时,胰岛素与受体结合,激活___________来抑制凋亡,激活的该酶一方面可促进葡萄糖进入细胞,另一方面可以促进葡萄糖分解为___________(中间产物)进入线粒体产生大量ATP。在ATP充足时激活的mTr抑制自噬的发生。
(3)据图2所示,当环境中营养物质或胰岛素缺乏时,mTr失活,酵母细胞通过启动___________过程
为细胞提供ATP;如果上述过程无法满足代谢需要,酵母细胞则启动___________程序。
(4)酵母菌在饥饿状态下,内质网或高尔基体会产生膜泡包围细胞内容物形成自噬体。酵母菌液泡内富含水解酶,科学家在研究液泡与自噬的关系时,以野生型酵母菌为对照组,液泡水解酶缺陷型酵母菌突变体为实验组,在饥饿状态下,得到图3所示结果。此结果证明___________。自噬发生过程中,液泡在酵母细胞中的地位和人体细胞中___________的地位类似。
高三年级二模生物答案
一、选择题(每题2分,共50分)
BDAAD CCBCA AACDA BCCDB ABDDB
二、非选择题(共50分)
26.(9分,除标注外,每空1分)
(1)乙 (2)核糖体 (3)e、h 酶
(4)自身不能合成胆碱(2分) 成分与前一步骤的培养基相同,只是胆碱没有H标记
(2分)Ⅲ
27.(10分,每空2分)
(1)核糖体、内质网、高尔基体、线粒体 选择透过性
(2)肾小管细胞刷状缘形成很多突起,增大吸收面积
(3)F抑制转运蛋白URAT1和GLUT9基因的表达 高尿酸血症大鼠灌服E
28.(12分,每空2分)
(1)葡萄糖溶液+酵母汁 葡萄糖溶液+A溶液+B溶液
(2)双缩脲 葡萄糖溶液+A溶液+去除了离子M的B溶液
(3)保护酶分子空间结构和提供酶促反应的适宜pH
(4)染色后镜检,原理是细胞膜具有选择透性;(或酵母汁接种培养观察,原理是酵母菌可以繁殖。)
29.(8分,每空1分)
(1)类囊体薄膜 叶绿素、类胡萝卜素 O2、[H]和ATP
(2)C5 12 自身呼吸消耗或建造植物体结构
(3)[H] ATP
30.(11分,除标注外,每空1分)
(1)兼性厌氧 有氧无氧条件下都能存活(2分)
(2)AKT 丙酮酸和[H](2分)
(3)自噬 凋亡
(4)酵母菌自噬与液泡中水解酶有关(2分) 溶酶体选项
管腔中氨基酸→上皮细胞
管腔中Na+→上皮细胞
上皮细胞中氨基酸→组织液
A
主动运输
被动运输
主动运输
B
被动运输
被动运输
被动运输
C
被动运输
主动运输
被动运输
D
主动运输
被动运输
被动运输
组别
PH
CaCl2
温度(℃)
降解率(%)
①
9
+
90
38
②
9
+
70
88
③
9
-
70
0
④
7
+
70
58
⑤
5
+
40
30
标记后细胞增殖的代数
1
2
3
4
测得的相对放射性
2.0
1.0
0.5
0.25
组别
实验处理
实验结果
①
葡萄糖溶液+无菌水
-
②
葡萄糖溶液+酵母菌
+
③
葡萄糖溶液+A溶液
-
④
葡萄糖溶液+B溶液
-
相关试卷
这是一份安徽省芜湖市安徽师范大学附属中学2024届高三下学期二模生物试卷(Word版附解析),文件包含安徽省芜湖市安徽师范大学附属中学2024届二模生物试题Word版含解析docx、安徽省芜湖市安徽师范大学附属中学2024届二模生物试题Word版无答案docx等2份试卷配套教学资源,其中试卷共30页, 欢迎下载使用。
这是一份2022-2023学年浙江省台州市一中高一下学期生物竞赛兴趣小组选拔测试生物试题含答案,共19页。试卷主要包含了单项选择题等内容,欢迎下载使用。
这是一份广东省揭阳市普宁市勤建学校2022-2023学年高二下学期学科竞赛生物试题,共11页。