2024年江苏省徐州市沛县第五中学中考模拟化学试题 (原卷版+解析版)
展开一、单项选择题:(共10小题,每题2分)
1. 人类的日常生活和工农业生产离不开水。下列关于水的叙述不正确的是
A. 工业废水必须处理达标后才能排放
B. 净水常用方法有沉淀、过滤、吸附、蒸馏等
C. 软水是指没有含可溶性钙、镁化合物的水
D. 含洗涤剂的水除油污是乳化现象
【答案】C
【解析】
【详解】A、工业废水需要处理达标后才能排放正确,防止水污染,故选项正确;
B、常见净水的方法有:沉淀、过滤、吸附、蒸馏,故选项正确;
C、软水是指含可溶性钙、镁化合物较少的水,故选项错误;
D、洗涤剂去除油污,是利用了洗涤剂具有乳化作用,能将大的油滴分散成细小的油滴随水冲走,是乳化现象,故选项正确。
故选C。
2. 下列实验现象描述正确的是
A. 点燃棉纱线,闻到烧焦羽毛的气味
B. 无色的碘化钾溶液中加入无色的硝酸银溶液,产生黄色沉淀
C. 蛋清溶液加热,出现黄色固体
D. 高锰酸钾放入汽油中:很快溶解形成紫红色溶液
【答案】B
【解析】
【详解】A、棉纱线的主要成分是纤维素,点燃棉纱线,有纸燃烧的气味,不符合题意;
B、无色的碘化钾溶液中加入无色的硝酸银溶液,碘化钾和硝酸银反应生成碘化银和硝酸钾,产生黄色沉淀,符合题意;
C、蛋清溶液加热,蛋白质变性,出现白色固体,不符合题意;
D、高锰酸钾难溶于汽油,将高锰酸钾放入汽油中,不能形成溶液,不符合题意
故选B。
3. 连花清瘟胶囊源自传统中医名方,可用于治疗流感,现代仪器测得其成分之一是没食子酸(化学式为C7H6O5)。下列有关没食子酸的说法,正确的是
A. 属于氧化物B. 属于有机物
C. 含有18个元素D. 碳、氢、氧元素的质量比为7:6:5
【答案】B
【解析】
【详解】A、没食子酸的化学式为C7H6O5,是由碳、氢、氧三种元素组成的,不属于氧化物,选项说法错误;
B、没食子酸的化学式为C7H6O5,含有碳元素,属于有机物,故选项说法正确;
C、元素只讲种类不讲个数,没食子酸中含有3种元素,故选项说法错误;
D、没食子酸中碳、氢、氧元素的质量比为(12×7):(1×6):(16×5)=42:3:40,故选项说法错误。
故选:B。
4. 物质的性质决定用途,下列说法错误的是
A. 食盐可以调味腌制白菜B. 干冰可以用于人工降雨
C. 碳酸氢钠可以治疗胃酸过多D. 浓硫酸可以作食品干燥剂
【答案】D
【解析】
【详解】A、食盐可以用作调味品研制白菜,选项A正确;
B、干冰升华吸热可以降温,可以用于人工降雨,选项B正确;
C、碳酸氢钠能与盐酸反应,可以治疗胃酸过多,选项C正确;
D、浓硫酸具有极强的腐蚀,不能用于食品干燥,选项D不正确。
故选D。
【点睛】本题难度不大,物质的性质决定物质的用途,掌握常见化学物质的性质和用途是正确解答此类题的关键。
5. 下列熟语所描述现象,从化学角度理解不正确的是
A. 真金不怕火炼,金的化学性质稳定B. 墙内开花墙外香,分子不停运动
C. 铁杵磨成针,分子发生了化学变化D. 火要空心,增加可燃物与空气的接触面积
【答案】C
【解析】
【详解】A、真金不怕火炼,说明金的化学性质稳定,即使在高温下也不易与其他物质反应,故A理解正确;
B、墙内开花墙外香,是因为花中含有的香味分子在不断运动,向四周扩散,使人们闻到香味,故B理解正确;
C、铁属于金属单质,是由铁原子直接构成的,铁杵磨成针,只是形状发生改变,没有新物质生成,属于物理变化,即构成铁的原子没有改变,故C解释错误;
D、火要空心,可以增加可燃物与空气的接触面积,使可燃物燃烧更充分,故D理解正确;
故选:C。
6. 下列与消防无关的公共标志是:
A. B. C. D.
【答案】D
【解析】
【详解】A、图为禁止烟火标志,故选项不符合题意;
B、图为当心易燃物标志,故选项不符合题意;
C、图为禁止吸烟标志,故选项不符合题意;
D、图为禁止驶入标志,故选项符合题意;
故选D。
7. 下列物质中,氮元素的化合价最低的是
A. N2B. NH3C. NO2D. HNO3
【答案】B
【解析】
【详解】A、N2是单质,氮元素的化合价为0;
B、NH3中氢元素的化合价为+1价,则氮元素的化合价为-3价;
C、NO2中氧元素的化合价为-2价,则氮元素的化合价为+4价;
D、HNO3中氢元素的化合价为+1价,氧元素的化合价为-2价,设氮元素化合价为x,根据化合物中正负化合价代数为0,则有(+1)+ x+(-2)×3=0,得x=+5价;
所以氮元素的化合价最低的化合物是NH3,故选B。
8. 最近两个月我国发生了几起较大的煤矿瓦斯爆炸事故,造成重大人员伤亡事故和财产损失。为了防止瓦斯爆炸,常采用的主要安全措施是
A. 关闭坑道B. 保持通风、严禁烟火C. 戴好呼吸面具D. 经常点火检验
【答案】B
【解析】
【详解】可燃性的气体与空气或氧气混合后,如达到爆炸极限,遇明火或静电或电火花都可能发生爆炸,通风可降温,使气体不易达到着火点,严禁烟火,也可防止可燃性气体的温度达到着火点。
故选:B。
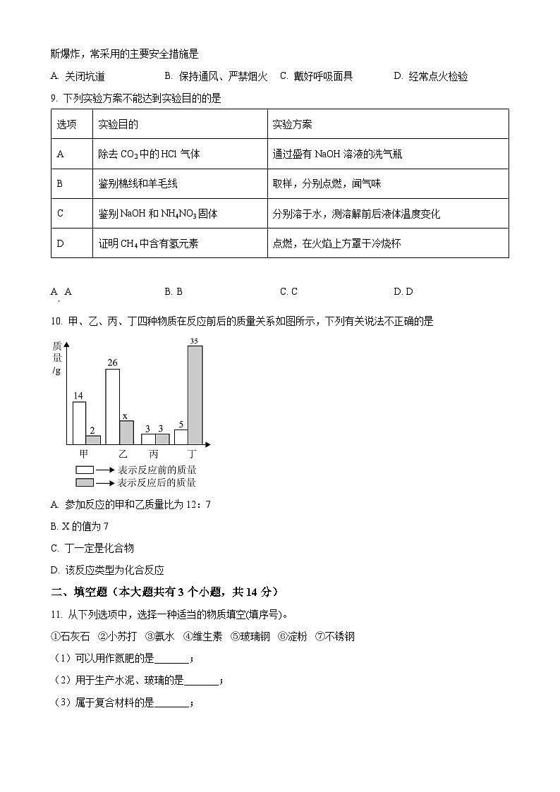
9. 下列实验方案不能达到实验目的的是
A. AB. BC. CD. D
【答案】A
【解析】
【详解】A、CO2、HCl两种气体都能与NaOH溶液反应,即两种气体都能被NaOH溶液吸收。A方案不能达到实验目的;
B、羊毛线含有蛋白质,燃烧有羽毛烧焦气味,棉线是植物纤维,灼烧有烧纸气味,所以B方案能达到实验目的;
C、NaOH溶于水放热,NH4NO3溶于水吸热,所以C方案能达到实验目的;
D、反应前后元素的种类不变,CH4燃烧生成水和二氧化碳,点燃,在火焰上方罩干冷烧杯出现水雾说明生成水,水中含有氢元素所以甲烷中含有氢元素,所以D方案能达到实验目的。
综上所述:选择A。
10. 甲、乙、丙、丁四种物质在反应前后的质量关系如图所示,下列有关说法不正确的是
A. 参加反应的甲和乙质量比为12:7
B. X的值为7
C. 丁一定是化合物
D. 该反应类型为化合反应
【答案】A
【解析】
【详解】由表中数据分析可知,反应前后甲的质量减少了14g-2g=12g,故是反应物,参加反应的质量为12g;同理可以确定丙的质量不变,可能作该反应的催化剂,也可能没有参加反应;丁是生成物,生成的质量为35g-5g=30g;由质量守恒定律,参加反应的乙的质量为30g-12g=18g,故X的数值为25-18=7。
A、参加反应的甲和乙质量比为12g:18g=2:3,故选项说法错误;
B、X的数值为25-18=7,故选项说法正确;
C、该反应的反应物为甲和乙,生成物是丁,符合“多变一”的形式,属于化合反应,丁是化合反应的生成物,一定是化合物,故选项说法正确;
D、该反应的反应物为甲和乙,生成物是丁,符合“多变一”的形式,属于化合反应,故选项说法正确。
故选:A。
二、填空题(本大题共有3个小题,共14分)
11. 从下列选项中,选择一种适当的物质填空(填序号)。
①石灰石 ②小苏打 ③氨水 ④维生素 ⑤玻璃钢 ⑥淀粉 ⑦不锈钢
(1)可以用作氮肥的是_______;
(2)用于生产水泥、玻璃的是_______;
(3)属于复合材料的是_______;
(4)可用于治疗胃酸过多的是_______;
(5)能为人体活动提供能量的是_______。
【答案】(1)③ (2)① (3)⑤ (4)② (5)⑥
【解析】
【小问1详解】
氨水含氮一种营养元素,可作氮肥,故填:③;
【小问2详解】
石灰石可用于生产水泥、玻璃等,故填:①;
【小问3详解】
玻璃钢是由玻璃纤维和有机高分子材料复合而成,属于复合材料,故填:⑤;
【小问4详解】
小苏打是碳酸氢钠的俗称,碳酸氢钠能与盐酸反应生成氯化钠、二氧化碳和水,可用于治疗胃酸过多,故填:②;
【小问5详解】
淀粉属于糖类,糖类是主要的供能物质,为人体活动提供能量,故填: ⑥。
12. 生产生活中离不开水和溶液。
(1)三支试管内壁分别沾有植物油、铁锈、氯化铁,能用水直接洗去的是_______。
(2)向盛有3gKNO3的试管中加5mL水,固体部分溶解,将试管加热。证明物质的溶解性与温度有关的现象是_______,加热后溶液的浓度比原溶液_______。
(3)为比较铝与银的活动性强弱,可以把打磨过的铝片伸入_______溶液中。
【答案】(1)氯化铁##FeCl3
(2) ①. 未溶解的硝酸钾溶解 ②. 大
(3)硝酸银##AgNO3
【解析】
【小问1详解】
植物油、铁锈不溶于水,氯化铁溶于水,故能用水直接洗去的是氯化铁。
【小问2详解】
将试管加热,未溶解的硝酸钾溶解,说明温度升高,硝酸钾溶解度增大,物质的溶解性与温度有关。加热后溶液溶剂不变,溶质增大,浓度比原溶液大。
【小问3详解】
为比较铝与银的活动性强弱,可以把打磨过的铝片伸入硝酸银溶液中,铝和硝酸银生成银和硝酸铝,证明铝活动性比银强。
13. 铁红(Fe2O3)常用于油漆、油墨及橡胶工业。《唐本草》等古籍记载着中国很早就能煅烧硫酸亚铁晶体制备铁红,现代可以用废铁屑制取铁红,工艺流程如下:
已知:NH4HCO3和FeSO4反应生成FeCO3。在隔绝空气下,将FeCO3加热,会分解为FeO和CO2。
(1)把废铁屑粉碎后再加入硫酸溶液,其目的是_______。(写一条)
(2)“沉淀”过程,要控制反应温度不宜过高,其原因是_______。
(3)证明滤液中含有:取适量滤液于试管中,_______(写出操作和现象)。
(4)在空气中“煅烧”FeCO3,生成Fe2O3和CO2,该反应化学方程式为_______。
【答案】(1)加快反应速率
(2)防止碳酸氢铵受热分解
(3)再向试管中加入石灰水,然后在试管口处放一条湿润的红色石蕊试纸,如试纸变蓝,说明溶液中含有
(4)4FeCO3+O22Fe2O3+4CO2
【解析】
【小问1详解】
废铁屑粉碎后再加入硫酸溶液中能够增大废铁屑与硫酸的接触面积,加快反应的速率,故填加快反应速率。
【小问2详解】
碳酸氢铵受热容易分解,“沉淀”过程,要控制反应温度不宜过高,其原因是防止碳酸氢铵受热分解影响沉淀的效率,故填防止碳酸氢铵受热分解。
【小问3详解】
氨气溶于水后溶液呈碱性,能够使石蕊试液变蓝,所以证明滤液中含有的方法是取适量滤液于试管中,再向试管中加入石灰水,然后在试管口处放一条湿润的红色石蕊试纸,如试纸变蓝,说明溶液中含有,故填再向试管中加入石灰水,然后在试管口处放一条湿润的红色石蕊试纸,如试纸变蓝,说明溶液中含有。
【小问4详解】
在隔绝空气下,将FeCO3加热,会分解为FeO和CO2,则在空气中“煅烧”FeCO3,FeCO3与空气中的氧气生成Fe2O3和CO2,故反应的化学方程式写为:4FeCO3+O22Fe2O3+4CO2。
三、实验与探究题(本大题共有2小题,共21分)
14. 实验室制取气体的常见装置如图,已知CO2难溶于饱和NaHCO3溶液。
(1)图中标有①的仪器名称是______。
(2)实验室利用BE装置组合可以制取某种气体,制取该气体的化学方程式是______。
(3)实验室要制取一瓶干燥、纯净的CO2,所选装置的连接顺序依次为B→______→______→D,小明组装了C装置用于制取CO2,与B装置比较,C装置的优点是______,C装置中的大理石可用______替代。
A.贝壳 B.鸡蛋壳 C.纯碱粉末
(4)用氯酸钾和二氧化锰制取氧气,装置组合是______(填字母),化学方程式为______。实验发现,仅加热氯酸钾固体制取氧气反应速率很慢,但如果将少量高锰酸钾固体和氯酸钾固体混合加热,则氯酸钾的分解速率会明显加快,高锰酸钾在氯酸钾制取氧气的反应中______(填“是”或“不是”)催化剂。
【答案】(1)长颈漏斗
(2)
(3) ①. H ②. G ③. 可以控制反应的发生和停止 ④. AB
(4) ①. AD或AF ②. ③. 不是
【解析】
【小问1详解】
由图可知,图中标有①的仪器名称是:长颈漏斗;
【小问2详解】
B装置适用于固液不加热反应制取气体,适用于锌粒和稀硫酸反应制取氢气,氢气的密度比空气小,可用向下排空气法收集,收集装置可选E,锌和稀硫酸反应生成硫酸锌和氢气,该反应的化学方程式为:;
【小问3详解】
实验室通常用石灰石(或大理石)与稀盐酸反应制取二氧化碳,属于固液不加热反应,发生装置可选B,盐酸具有挥发性,会使制得的二氧化碳中混有氯化氢气体,碳酸氢钠能与氯化氢反应,故可用饱和碳酸氢钠溶液除去氯化氢气体,浓硫酸具有吸水性,且与二氧化碳不反应,可用浓硫酸干燥二氧化碳,且应先除杂后干燥,二氧化碳溶于水,密度比空气大,可用向上排空气法收集,收集装置可选D,故所选装置的连接顺序依次为B→H→G→D;
与B装置相比,C装置可将固体置于塑料瓶中,液体置于烧杯中,下移塑料瓶,使固液接触,反应开始,生成气体,装置内压强增大,将液体排出,固液分离,反应停止,打开弹簧夹,气体导出,固液接触,反应开始,故优点是:可以控制反应的发生和停止;
A、贝壳中含碳酸钙,且贝壳是块状,可用贝壳代替大理石,符合题意;
B、鸡蛋壳中含碳酸钙,且鸡蛋是块状,可用鸡蛋壳代替大理石,符合题意;
C、纯碱是粉末状,且纯碱与稀盐酸反应速率较快,不能用纯碱代替大理石,不符合题意。
故选AB;
【小问4详解】
用氯酸钾和二氧化锰制取氧气,属于固体加热反应,发生装置可选A,氧气不易溶于水,密度比空气大,可用排水法或向上排空气法收集,收集装置可选D或F,故填:AD或AF;
氯酸钾在二氧化锰的催化下受热分解生成氯化钾和氧气,该反应的化学方程式为:;
高锰酸钾受热分解生成锰酸钾、二氧化锰和氧气,反应生成的二氧化锰可作氯酸钾分解制取氧气的催化剂,故氯酸钾的分解速率明显加快,高锰酸钾在氯酸钾制取氧气的反应中不是催化剂。
15. CO2与NaOH溶液反应没有明显的现象,某化学兴趣小组从以下角度对该反应进行了探究。
(1)探究压强的变化。
第一组同学利用图1装置进行实验,分别将等体积NaOH溶液和水同时注入盛有等体积CO2的集气瓶中、一段时间后,盛有红墨水的U型管左边的液面将会______。
(2)探究能量的变化。
化学反应常常伴随着能量的变化,第二组同学利用温度传感器获得了实验过程中温度随时间变化的曲线如图2所示,曲线Ⅰ为CO2与NaOH溶液的反应,曲线Ⅱ为CO2与水的反应。由此证明CO2与NaOH溶液反应是______反应(填“吸热”、“放热”)。写出曲线Ⅱ对应的化学方程式______。
(3)“数字化实验”探究。
第三组同学利用压强传感器研究NaOH溶液吸收CO2的情况。如图3装置气密性良好,用3个250mL的烧瓶收集满纯净的CO2,连接压强传感器,同时采集数据,用注射器同时分别注入15mL三种不同浓度的氢氧化钠溶液,片刻后,同时振荡烧瓶,等待反应完成。采集的数据如图3所示。
试分析:
①写出曲线c对应的烧瓶内反应的化学方程式:______。
②a、b、c三条曲线所示的实验中,t3时被吸收CO2的体积由小到大的顺序是______。
③根据曲线c对应烧瓶内的反应,可推知反应过程中不断减少的离子是______(填离子符号)。
④请写出除振荡烧瓶外继续降低曲线a的操作方法:______。
⑤由图3中的曲线可以得出的结论是______。
【答案】(1)上升 (2) ①. 放热 ②.
(3) ①. ②. a<b<c ③. OH- ④. 增加氢氧化钠溶液 ⑤. 相同条件下,氢氧化钠浓度可以影响二氧化碳的吸收情况
【解析】
【小问1详解】
分别将等体积的NaOH溶液和水同时注入盛有等体积CO2的集气瓶中,二氧化碳能溶于水,且能与水反应生成碳酸,使集气瓶内气体减少,压强减小,二氧化碳能与氢氧化钠反应生成碳酸钠和水,使集气瓶内气体减小,压强减小,且等体积的氢氧化钠溶液比等体积的水吸收二氧化碳的能力强,故容器1中压强下降的多,故一段时间后,盛有红墨水的U型管左边的液面将会上升;
【小问2详解】
曲线Ⅰ为CO2与NaOH溶液反应,由图可知,反应过程中,温度升高,说明该反应是放热反应;
曲线Ⅱ为CO2与水的反应,二氧化碳和水反应生成碳酸,该反应的化学方程式为:;
【小问3详解】
①曲线c对应的烧瓶内反应为二氧化碳和氢氧化钠反应生成碳酸钠和水,该反应的化学方程式为:;
②压强下降的越多,说明二氧化碳减少的越多,即二氧化碳被吸收的体积越大,故t3时被吸收CO2的体积由小到大的顺序是:a<b<c;
③二氧化碳和氢氧化钠反应生成碳酸钠和水,钠离子不变,氢氧根离子逐渐减小,故填:OH-;
④继续降低曲线a,即增加二氧化碳的吸收,可增加氢氧化钠溶液,继续吸收二氧化碳,从而使压强下降;
⑤由图3可知,相同条件下,氢氧化钠溶液的浓度不同,压强变化不同,说明相同条件下,氢氧化钠浓度可以影响二氧化碳的吸收情况。
四、计算题(本大题共有1小题,共5分)
16. 取8g某物质在氧气中完全燃烧,生成11gCO2和9gH2O,则该物质中一定含有______元素,若该物质的相对分子质量为32,那么该物质化学式为___________。
【答案】 ①. 碳、氢、氧 ②.
【解析】
【详解】①根据质量守恒定律可知在化学反应前后原子种类和数目不变,生成物二氧化碳和水中含有碳、氢、氧元素,反应物氧气中包含氧元素,则该物质中一定含有碳、氢元素,可能含有氧元素;中含有的碳元素质量是;中含有的氢元素质量是,碳元素和氢元素的质量和为,小于该物质的质量,则该物质中一定含有氧元素,而且该物质中含有氧元素的质量为;综合分析,该物质中一定含有碳、氢、氧元素,故填:碳、氢、氧;
②若该物质相对分子质量为,根据①的分析计算,该物质中含碳元素、氢元素、氧元素的质量分别为、、;设该物质的化学式为;则有,,;解得、、,则该物质的化学式为,故填:。
【点睛】本题考查物质组成元素的确定以及化学式确定的知识,解题的依据是质量守恒定律;在物质中元素质量比的含义的基础上,结合题干信息分析解答。选项
实验目的
实验方案
A
除去CO2中的HCl气体
通过盛有NaOH溶液的洗气瓶
B
鉴别棉线和羊毛线
取样,分别点燃,闻气味
C
鉴别NaOH和NH4NO3固体
分别溶于水,测溶解前后液体温度变化
D
证明CH4中含有氢元素
点燃,在火焰上方罩干冷烧杯
2024年江苏省徐州市树人初级中学中考化学模拟试题 (原卷版+解析版): 这是一份2024年江苏省徐州市树人初级中学中考化学模拟试题 (原卷版+解析版),文件包含2024年江苏省徐州市树人初级中学中考化学模拟试题原卷版docx、2024年江苏省徐州市树人初级中学中考化学模拟试题解析版docx等2份试卷配套教学资源,其中试卷共16页, 欢迎下载使用。
2024年江苏省徐州市中考一模化学试题(原卷版+解析版): 这是一份2024年江苏省徐州市中考一模化学试题(原卷版+解析版),文件包含2024年江苏省徐州市中考一模化学试题原卷版docx、2024年江苏省徐州市中考一模化学试题解析版docx等2份试卷配套教学资源,其中试卷共17页, 欢迎下载使用。
2024年江苏省徐州市铜山区柳新镇中心中学中考模拟化学试题 (原卷版+解析版): 这是一份2024年江苏省徐州市铜山区柳新镇中心中学中考模拟化学试题 (原卷版+解析版),文件包含2024年江苏省徐州市铜山区柳新镇中心中学中考模拟化学试题原卷版docx、2024年江苏省徐州市铜山区柳新镇中心中学中考模拟化学试题解析版docx等2份试卷配套教学资源,其中试卷共19页, 欢迎下载使用。

