沪科版九年级全册第二十章 能源、材料与社会第二节 能源的开发和利用练习
展开1.(多种形式的能量)我国科学工作者在南中国海海底发现了一种俗称“可燃冰”的冰块天然气水合物,能源总量可达到全国石油总量的一半,燃烧1 m3“可燃冰”释放的能量与164 m3天然气相当,据此可判断“可燃冰”( )
A.具有较高的内能
B.具有较高的化学能
C.只有燃烧时才有内能
D.没有点燃时没有化学能
2.(能量转化)一支向高空瞄准的步枪,扣动扳机后射出一颗子弹,子弹没有击中目标,最后下落陷在土地中,关于此过程中的能量转化说法不正确的是( )
A.火药的化学能转化为燃气的内能
B.燃气的内能转化为子弹的机械能
C.空中上升时,子弹的机械能会不断增加
D.子弹下落时最后转化为空气和土地的内能
【基础通关】
3.自然界中存在多种能为人类提供生活、生产所需能量的能源。像 能、 能、水能以及动、植物等这类可以长期提供或可以再生的能源属于可再生能源;而像煤、 、 和铀矿这类化石或矿物能源,一旦消耗很难再生的能源属于不可再生能源。
4.能源的大量开发和使用,会造成环境污染与生态破坏。煤燃烧会产生大量的
和 ,造成空气污染;大气中的二氧化碳的浓度增大,导致 增强,全球变暖,危害生态平衡;火力发电厂发电时所产生的“余热”会引起热污染。
5.太阳能是一种既相对清洁,又取之不尽的能源。目前,人们主要采用光转化为 、光转化为 的方法来开发、利用太阳能。
6.较重的原子核裂变为较轻的原子核的这种核反应叫作 , 就是根据这个原理制成的。较轻的原子核结合成为较重的原子核的这种核反应叫作 ,
就是根据这个原理制成的。目前,世界上已经利用 原理建成了许多核能发电站。
7.地球内部蕴藏着大量的热。在有地热资源的地方可以开发和利用地热来 ;月球、太阳对地球的引力作用产生了潮汐,每天,涨潮与落潮蕴藏着巨大的能量,这种能量可以用来 。
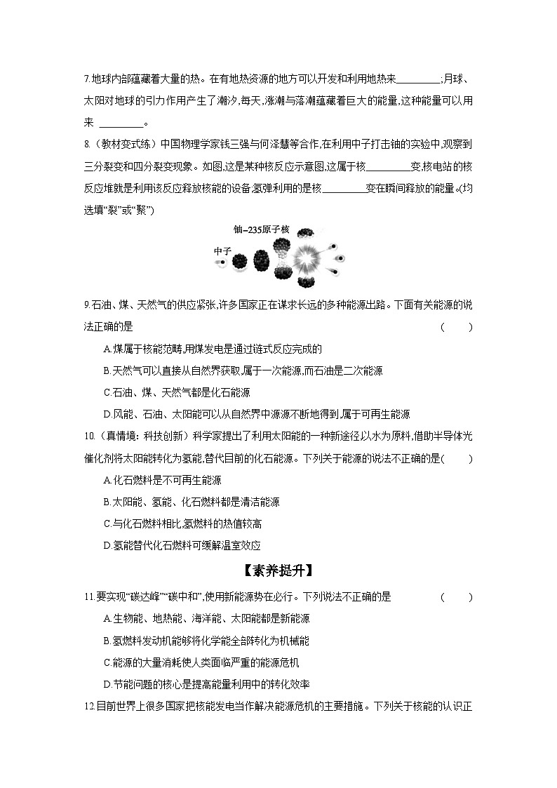
8.(教材变式练)中国物理学家钱三强与何泽慧等合作,在利用中子打击铀的实验中,观察到三分裂变和四分裂变现象。如图,这是某种核反应示意图,这属于核 变,核电站的核反应堆就是利用该反应释放核能的设备;氢弹利用的是核 变在瞬间释放的能量。(均选填“裂”或“聚”)
9.石油、煤、天然气的供应紧张,许多国家正在谋求长远的多种能源出路。下面有关能源的说法正确的是( )
A.煤属于核能范畴,用煤发电是通过链式反应完成的
B.天然气可以直接从自然界获取,属于一次能源,而石油是二次能源
C.石油、煤、天然气都是化石能源
D.风能、石油、太阳能可以从自然界中源源不断地得到,属于可再生能源
10.(真情境:科技创新)科学家提出了利用太阳能的一种新途径,以水为原料,借助半导体光催化剂将太阳能转化为氢能,替代目前的化石能源。下列关于能源的说法不正确的是( )
A.化石燃料是不可再生能源
B.太阳能、氢能、化石燃料都是清洁能源
C.与化石燃料相比,氢燃料的热值较高
D.氢能替代化石燃料可缓解温室效应
【素养提升】
11.要实现“碳达峰”“碳中和”,使用新能源势在必行。下列说法不正确的是( )
A.生物能、地热能、海洋能、太阳能都是新能源
B.氢燃料发动机能够将化学能全部转化为机械能
C.能源的大量消耗使人类面临严重的能源危机
D.节能问题的核心是提高能量利用中的转化效率
12.目前世界上很多国家把核能发电当作解决能源危机的主要措施。下列关于核能的认识正确的是( )
A.核能是可再生能源
B.核能发电是利用原子核裂变释放的核能
C.核能发电是利用原子核聚变或裂变释放的核能
D.核能发电释放核能的过程与氢弹爆炸释放核能的过程相同
13.关于能量和能源,下列说法错误的是( )
A.电能必须通过消耗一次能源才能得到,是二次能源
B.我们今天使用的煤、石油、天然气,都是化石能源
C.能量的转化和转移有时是有方向性的
D.自然界的能量是守恒的,它既不能创生,也不会消灭
14.太阳能热水器是把太阳能转化为内能的设备之一。某品牌太阳能热水器每小时平均接收4.2×106 J的太阳能,在5小时的有效照射时间内,将热水器中质量为100 kg、初温为26 ℃的水,温度升高到46 ℃。求:
(1)热水器中的水吸收的热量Q吸。[水的比热容c=4.2×103 J/(kg·℃)]
(2)热水器5小时有效照射时间内接收到的太阳能E。
(3)热水器5小时有效照射时间内接收到的太阳能,相当于完全燃烧多少m3的天然气放出的热量。(天然气的热值q=7×107 J/m3)
参考答案
1.B 2.C
3.太阳 风 石油 天然气
4.二氧化碳 烟尘 温室效应
5.电 热
6.核裂变 原子弹 核聚变 氢弹 核裂变
7.发电 发电
8.裂 聚
9.C 10.B 11.B 12.B 13.C
14.解:水吸收的热量:
Q吸=cm(t-t0)=4.2×103 J/(kg·℃)×100 kg×(46 ℃-26 ℃)=8.4×106 J
(2)热水器在5小时的有效照射时间内接收到的太阳能:E=5×4.2×106 J=2.1×107 J
(3)根据题意知Q放=E=2.1×107 J,则需要完全燃烧的天然气:
V=Q放q=2.1×107J7×107J/m3=0.3 m3
初中物理人教版九年级全册第4节 变阻器精品同步练习题: 这是一份初中物理人教版九年级全册第4节 变阻器精品同步练习题,文件包含164变阻器原卷版docx、164变阻器解析版docx等2份试卷配套教学资源,其中试卷共24页, 欢迎下载使用。
初中物理沪科版九年级全册第一节 温度与温度计同步达标检测题: 这是一份初中物理沪科版九年级全册第一节 温度与温度计同步达标检测题,共9页。试卷主要包含了单选题,填空题,作图题,实验题等内容,欢迎下载使用。
沪科版九年级全册第二节 能源的开发和利用课时训练: 这是一份沪科版九年级全册第二节 能源的开发和利用课时训练,共7页。试卷主要包含了能源与社会,能源与环境,开发新能源等内容,欢迎下载使用。

